Click here to close Hello! We notice that you are using Internet Explorer, which is not supported by Xenbase and may cause the site to display incorrectly. We suggest using a current version of Chrome, FireFox, or Safari.

Profile Publications (24)
XB-PERS-1161

Publications By Odile Bronchain

???pagination.result.count???

???pagination.result.page??? 1


Neuroinflammation as a cause of differential Müller cell regenerative responses to retinal injury., García-García D, Vidal-Gil L, Parain K, Lun J, Audic Y, Chesneau A, Siron L, Van Westendorp D, Lourdel S, Sánchez-Sáez X, Kazani D, Ricard J, Pottin S, Donval A, Bronchain O, Locker M, Roger JE, Borday C, Pla P, Bitard J, Perron M., Sci Adv. October 4, 2024; 10 (40): eadp7916.   


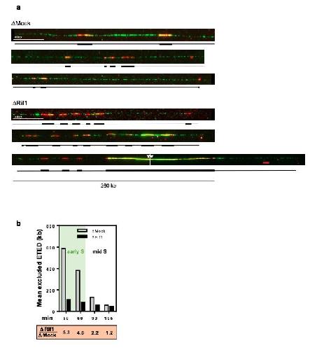
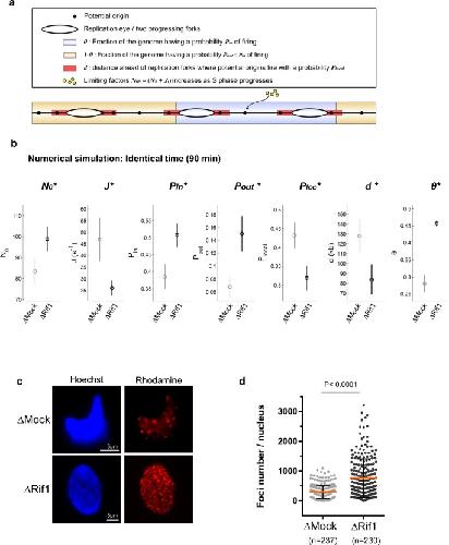
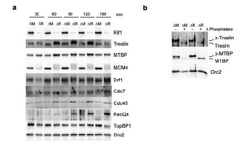
Rif1 restrains the rate of replication origin firing in Xenopus laevis., Haccard O, Ciardo D, Narrissamprakash H, Bronchain O, Kumagai A, Dunphy WG, Goldar A, Marheineke K., Commun Biol. July 29, 2023; 6 (1): 788.   


A non-transcriptional function of Yap regulates the DNA replication program in Xenopus laevis., Meléndez García R, Haccard O, Chesneau A, Narassimprakash H, Roger J, Perron M, Marheineke K, Bronchain O., Elife. July 15, 2022; 11   


CRISPR/Cas9-Mediated Models of Retinitis Pigmentosa Reveal Differential Proliferative Response of Müller Cells between Xenopus laevis and Xenopus tropicalis., Parain K, Lourdel S, Donval A, Chesneau A, Borday C, Bronchain O, Locker M, Perron M., Cells. February 25, 2022; 11 (5):   


Conditional Chemogenetic Ablation of Photoreceptor Cells in Xenopus Retina., Chesneau A, Bronchain O, Perron M., Methods Mol Biol. January 1, 2018; 1865 133-146.


Prdm13 forms a feedback loop with Ptf1a and is required for glycinergic amacrine cell genesis in the Xenopus Retina., Bessodes N, Parain K, Bronchain O, Bellefroid EJ, Perron M., Neural Dev. September 1, 2017; 12 (1): 16.   


Implication of thyroid hormone signaling in neural crest cells migration: Evidence from thyroid hormone receptor beta knockdown and NH3 antagonist studies., Bronchain OJ, Chesneau A, Monsoro-Burq AH, Jolivet P, Paillard E, Scanlan TS, Demeneix BA, Sachs LM, Pollet N., Mol Cell Endocrinol. January 5, 2017; 439 233-246.


YAP controls retinal stem cell DNA replication timing and genomic stability., Cabochette P, Vega-Lopez G, Bitard J, Parain K, Chemouny R, Masson C, Borday C, Hedderich M, Henningfeld KA, Locker M, Bronchain O, Perron M., Elife. September 22, 2015; 4 e08488.   


Antagonistic cross-regulation between Wnt and Hedgehog signalling pathways controls post-embryonic retinal proliferation., Borday C, Cabochette P, Parain K, Mazurier N, Janssens S, Tran HT, Sekkali B, Bronchain O, Vleminckx K, Locker M, Perron M., Development. October 1, 2012; 139 (19): 3499-509.   


Live imaging of targeted cell ablation in Xenopus: a new model to study demyelination and repair., Kaya F, Mannioui A, Chesneau A, Sekizar S, Maillard E, Ballagny C, Houel-Renault L, Dupasquier D, Bronchain O, Holtzmann I, Desmazieres A, Thomas JL, Demeneix BA, Brophy PJ, Zalc B, Mazabraud A., J Neurosci. September 12, 2012; 32 (37): 12885-95.   


A large scale screen for neural stem cell markers in Xenopus retina., Parain K, Mazurier N, Bronchain O, Borday C, Cabochette P, Chesneau A, Colozza G, El Yakoubi W, Hamdache J, Locker M, Gilchrist MJ, Pollet N, Perron M., Dev Neurobiol. April 1, 2012; 72 (4): 491-506.   


Characterization of a novel Xenopus tropicalis cell line as a model for in vitro studies., Sinzelle L, Thuret R, Hwang HY, Herszberg B, Paillard E, Bronchain OJ, Stemple DL, Dhorne-Pollet S, Pollet N., Genesis. March 1, 2012; 50 (3): 316-24.   


Propagation method of saving valuable strains from a Mycobacterium liflandii infection in Western clawed frogs (Silurana tropicalis)., Chai N, Bronchain O, Panteix G, Godreuil S, de Medeiros C, Saunders R, Bouts T, de Luze A., J Zoo Wildl Med. March 1, 2012; 43 (1): 15-9.


Characterization of a Xenopus tropicalis endogenous retrovirus with developmental and stress-dependent expression., Sinzelle L, Carradec Q, Paillard E, Bronchain OJ, Pollet N., J Virol. March 1, 2011; 85 (5): 2167-79.


Reduced levels of survival motor neuron protein leads to aberrant motoneuron growth in a Xenopus model of muscular atrophy., Ymlahi-Ouazzani Q, J Bronchain O, Paillard E, Ballagny C, Chesneau A, Jadaud A, Mazabraud A, Pollet N., Neurogenetics. February 1, 2010; 11 (1): 27-40.   


Database of queryable gene expression patterns for Xenopus., Gilchrist MJ, Christensen MB, Bronchain O, Brunet F, Chesneau A, Fenger U, Geach TJ, Ironfield HV, Kaya F, Kricha S, Lea R, Massé K, Néant I, Paillard E, Parain K, Perron M, Sinzelle L, Souopgui J, Thuret R, Ymlahi-Ouazzani Q, Pollet N., Dev Dyn. June 1, 2009; 238 (6): 1379-88.   


Transgenesis procedures in Xenopus., Chesneau A, Sachs LM, Chai N, Chen Y, Du Pasquier L, Loeber J, Pollet N, Reilly M, Weeks DL, Bronchain OJ., Biol Cell. September 1, 2008; 100 (9): 503-21.


The olig family: phylogenetic analysis and early gene expression in Xenopus tropicalis., Bronchain OJ, Pollet N, Ymlahi-Ouazzani Q, Dhorne-Pollet S, Helbling JC, Lecarpentier JE, Percheron K, Wegnez M., Dev Genes Evol. July 1, 2007; 217 (7): 485-97.


Transcription enhancer factor-1-dependent expression of the alpha-tropomyosin gene in the three muscle cell types., Pasquet S, Naye F, Faucheux C, Bronchain O, Chesneau A, Thiébaud P, Thézé N., J Biol Chem. November 10, 2006; 281 (45): 34406-20.


Survivin increased vascular development during Xenopus ontogenesis., Du Pasquier D, Phung AC, Ymlahi-Ouazzani Q, Sinzelle L, Ballagny C, Bronchain O, Du Pasquier L, Mazabraud A., Differentiation. June 1, 2006; 74 (5): 244-53.   


Evi1 is specifically expressed in the distal tubule and duct of the Xenopus pronephros and plays a role in its formation., Van Campenhout C, Nichane M, Antoniou A, Pendeville H, Bronchain OJ, Marine JC, Mazabraud A, Voz ML, Bellefroid EJ., Dev Biol. June 1, 2006; 294 (1): 203-19.   


Phylogenomic analysis and expression patterns of large Maf genes in Xenopus tropicalis provide new insights into the functional evolution of the gene family in osteichthyans., Coolen M, Sii-Felice K, Bronchain O, Mazabraud A, Bourrat F, Rétaux S, Felder-Schmittbuhl MP, Mazan S, Plouhinec JL., Dev Genes Evol. July 1, 2005; 215 (7): 327-39.


Comparison of morpholino based translational inhibition during the development of Xenopus laevis and Xenopus tropicalis., Nutt SL, Bronchain OJ, Hartley KO, Amaya E., Genesis. July 1, 2001; 30 (3): 110-3.   


A gene trap approach in Xenopus., Bronchain OJ, Hartley KO, Amaya E., Curr Biol. October 21, 1999; 9 (20): 1195-8.   

???pagination.result.page??? 1