Click here to close Hello! We notice that you are using Internet Explorer, which is not supported by Xenbase and may cause the site to display incorrectly. We suggest using a current version of Chrome, FireFox, or Safari.

Profile Publications (55)
XB-PERS-1200

Publications By Antony J Durston (1944-2020)

???pagination.result.count???

???pagination.result.page??? 1 2 ???pagination.result.next???


What are the roles of retinoids, other morphogens, and Hox genes in setting up the vertebrate body axis?, Durston AJ., Genesis. July 1, 2019; 57 (7-8): e23296.   


Spiral waves and vertebrate embryonic handedness., Durston AJ, Peres J, Cohen MH., J Biosci. June 1, 2018; 43 (2): 375-390.


Two Tier Hox Collinearity Mediates Vertebrate Axial Patterning., Durston AJ., Front Cell Dev Biol. January 1, 2018; 6 102.   


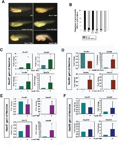
Hoxc6 loss of function truncates the main body axis in Xenopus., Zhu K, Spaink HP, Durston AJ., Cell Cycle. June 3, 2017; 16 (11): 1136-1138.


Collinear Hox-Hox interactions are involved in patterning the vertebrate anteroposterior (A-P) axis., Zhu K, Spaink HP, Durston AJ., PLoS One. April 11, 2017; 12 (4): e0175287.   


A time space translation hypothesis for vertebrate axial patterning., Durston AJ, Zhu K., Semin Cell Dev Biol. June 1, 2015; 42 86-93.   


Vertical signalling involves transmission of Hox information from gastrula mesoderm to neurectoderm., Bardine N, Lamers G, Wacker S, Donow C, Knoechel W, Durston A., PLoS One. January 1, 2014; 9 (12): e115208.   


Time space translation: a hox mechanism for vertebrate a-p patterning., Durston A, Wacker S, Bardine N, Jansen H., Curr Genomics. June 1, 2012; 13 (4): 300-7.   


Analyzing the function of a hox gene: an evolutionary approach., Michaut L, Jansen HJ, Bardine N, Durston AJ, Gehring WJ., Dev Growth Differ. December 1, 2011; 53 (9): 982-93.   


XMeis3 is necessary for mesodermal Hox gene expression and function., In der Rieden PM, Jansen HJ, Durston AJ., PLoS One. March 9, 2011; 6 (3): e18010.   


Hox collinearity - a new perspective., Durston AJ, Jansen HJ, In der Rieden P, Hooiveld MH., Int J Dev Biol. January 1, 2011; 55 (10-12): 899-908.   


Time-space translation: a developmental principle., Durston AJ, Jansen HJ, Wacker SA., ScientificWorldJournal. November 4, 2010; 10 2207-14.


Review: Time-space translation regulates trunk axial patterning in the early vertebrate embryo., Durston AJ, Jansen HJ, Wacker SA., Genomics. May 1, 2010; 95 (5): 250-5.


Xwnt8 directly initiates expression of labial Hox genes., In der Rieden PM, Vilaspasa FL, Durston AJ., Dev Dyn. January 1, 2010; 239 (1): 126-39.   


Identification of hoxb1b downstream genes: hoxb1b as a regulatory factor controlling transcriptional networks and cell movement during zebrafish gastrulation., van den Akker WM, Durston AJ, Spaink HP., Int J Dev Biol. January 1, 2010; 54 (1): 55-62.


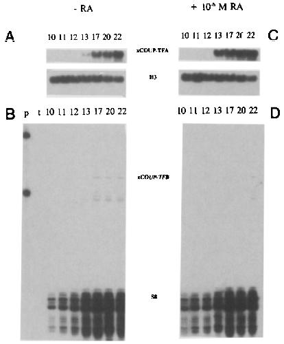
Retinoid signalling is required for information transfer from mesoderm to neuroectoderm during gastrulation., Lloret-Vilaspasa F, Jansen HJ, de Roos K, Chandraratna RA, Zile MH, Stern CD, Durston AJ., Int J Dev Biol. January 1, 2010; 54 (4): 599-608.   


Two Hoxc6 transcripts are differentially expressed and regulate primary neurogenesis in Xenopus laevis., Bardine N, Donow C, Korte B, Durston AJ, Knöchel W, Wacker SA., Dev Dyn. March 1, 2009; 238 (3): 755-65.   


Comparative functional analysis provides evidence for a crucial role for the homeobox gene Nkx2.1/Titf-1 in forebrain evolution., van den Akker WM, Brox A, Puelles L, Durston AJ, Medina L., J Comp Neurol. January 10, 2008; 506 (2): 211-23.


The role of the Spemann organizer in anterior-posterior patterning of the trunk., Jansen HJ, Wacker SA, Bardine N, Durston AJ., Mech Dev. January 1, 2007; 124 (9-10): 668-81.   


Interaction between X-Delta-2 and Hox genes regulates segmentation and patterning of the anteroposterior axis., Peres JN, McNulty CL, Durston AJ., Mech Dev. April 1, 2006; 123 (4): 321-33.   


Role of X-Delta-2 in the early neural development of Xenopus laevis., Peres JN, Durston AJ., Dev Dyn. March 1, 2006; 235 (3): 802-10.   


Knockdown of the complete Hox paralogous group 1 leads to dramatic hindbrain and neural crest defects., McNulty CL, Peres JN, Bardine N, van den Akker WM, Durston AJ., Development. June 1, 2005; 132 (12): 2861-71.   


YY1 regulates the neural crest-associated slug gene in Xenopus laevis., Morgan MJ, Woltering JM, In der Rieden PM, Durston AJ, Thiery JP., J Biol Chem. November 5, 2004; 279 (45): 46826-34.


Timed interactions between the Hox expressing non-organiser mesoderm and the Spemann organiser generate positional information during vertebrate gastrulation., Wacker SA, Jansen HJ, McNulty CL, Houtzager E, Durston AJ., Dev Biol. April 1, 2004; 268 (1): 207-19.   


The initiation of Hox gene expression in Xenopus laevis is controlled by Brachyury and BMP-4., Wacker SA, McNulty CL, Durston AJ., Dev Biol. February 1, 2004; 266 (1): 123-37.   


The small GTPase Rap1 is an immediate downstream target for Hoxb4 transcriptional regulation., Morsi El-Kadi AS, in der Reiden P, Durston A, Morgan R., Mech Dev. May 1, 2002; 113 (2): 131-9.   


The circadian gene Clock is restricted to the anterior neural plate early in development and is regulated by the neural inducer noggin and the transcription factor Otx2., Green CB, Durston AJ, Morgan R., Mech Dev. March 1, 2001; 101 (1-2): 105-10.   


Differential onset of expression of mRNAs encoding proopiomelanocortin, prohormone convertases 1 and 2, and granin family members during Xenopus laevis development., Holling TM, van Herp F, Durston AJ, Martens GJ., Brain Res Mol Brain Res. January 10, 2000; 75 (1): 70-5.   


Calponin modulates the exclusion of Otx-expressing cells from convergence extension movements., Morgan R, Hooiveld MH, Pannese M, Dati G, Broders F, Delarue M, Thiery JP, Boncinelli E, Durston AJ., Nat Cell Biol. November 1, 1999; 1 (7): 404-8.


A novel guanine exchange factor increases the competence of early ectoderm to respond to neural induction., Morgan R, Hooiveld MH, Durston AJ., Mech Dev. October 1, 1999; 88 (1): 67-72.   


A conserved 30 base pair element in the Wnt-5a promoter is sufficient both to drive its' early embryonic expression and to mediate its' repression by otx2., Morgan R, Hooiveld MH, In der Reiden P, Durston AJ., Mech Dev. July 1, 1999; 85 (1-2): 97-102.   


Expression of retinoic acid 4-hydroxylase (CYP26) during mouse and Xenopus laevis embryogenesis., de Roos K, Sonneveld E, Compaan B, ten Berge D, Durston AJ, van der Saag PT., Mech Dev. April 1, 1999; 82 (1-2): 205-11.   


Novel interactions between vertebrate Hox genes., Hooiveld MH, Morgan R, in der Rieden P, Houtzager E, Pannese M, Damen K, Boncinelli E, Durston AJ., Int J Dev Biol. January 1, 1999; 43 (7): 665-74.


Metabolism to a response pathway selective retinoid ligand during axial pattern formation., Pijnappel WW, Folkers GE, de Jonge WJ, Verdegem PJ, de Laat SW, Lugtenburg J, Hendriks HF, van der Saag PT, Durston AJ., Proc Natl Acad Sci U S A. December 22, 1998; 95 (26): 15424-9.


Graded retinoid responses in the developing hindbrain., Godsave SF, Koster CH, Getahun A, Mathu M, Hooiveld M, van der Wees J, Hendriks J, Durston AJ., Dev Dyn. September 1, 1998; 213 (1): 39-49.


Inhibition of retinoic acid receptor-mediated signalling alters positional identity in the developing hindbrain., van der Wees J, Schilthuis JG, Koster CH, Diesveld-Schipper H, Folkers GE, van der Saag PT, Dawson MI, Shudo K, van der Burg B, Durston AJ., Development. February 1, 1998; 125 (3): 545-56.   


Retinoid signalling and axial patterning during early vertebrate embryogenesis., Durston AJ, van der Wees J, Pijnappel WW, Schilthuis JG, Godsave SF., Cell Mol Life Sci. April 1, 1997; 53 (4): 339-49.


Neural induction and patterning in embryos deficient in FGF signaling., Godsave SF, Durston AJ., Int J Dev Biol. February 1, 1997; 41 (1): 57-65.   


Developmental expression and differential regulation by retinoic acid of Xenopus COUP-TF-A and COUP-TF-B., van der Wees J, Matharu PJ, de Roos K, Destrée OH, Godsave SF, Durston AJ, Sweeney GE., Mech Dev. February 1, 1996; 54 (2): 173-84.   


Intracellular acidification of gastrula ectoderm is important for posterior axial development in Xenopus., Gutknecht DR, Koster CH, Tertoolen LG, de Laat SW, Durston AJ., Development. June 1, 1995; 121 (6): 1911-25.   


Expression patterns of Hoxb genes in the Xenopus embryo suggest roles in anteroposterior specification of the hindbrain and in dorsoventral patterning of the mesoderm., Godsave S, Dekker EJ, Holling T, Pannese M, Boncinelli E, Durston A., Dev Biol. December 1, 1994; 166 (2): 465-76.   


Overexpression of a cellular retinoic acid binding protein (xCRABP) causes anteroposterior defects in developing Xenopus embryos., Dekker EJ, Vaessen MJ, van den Berg C, Timmermans A, Godsave S, Holling T, Nieuwkoop P, Geurts van Kessel A, Durston A., Development. April 1, 1994; 120 (4): 973-85.   


The retinoid ligand 4-oxo-retinoic acid is a highly active modulator of positional specification., Pijnappel WW, Hendriks HF, Folkers GE, van den Brink CE, Dekker EJ, Edelenbosch C, van der Saag PT, Durston AJ., Nature. November 25, 1993; 366 (6453): 340-4.


Proopiomelanocortin gene expression as a neural marker during the embryonic development of Xenopus laevis., Heideveld M, Ayoubi TA, van de Wiel MH, Martens GJ, Durston AJ., Differentiation. March 1, 1993; 52 (3): 195-200.   


Protein kinase C and regulation of the local competence of Xenopus ectoderm., Otte AP, Kramer IM, Durston AJ., Science. February 1, 1991; 251 (4993): 570-3.


Characterization of protein kinase C in early Xenopus embryogenesis., Otte AP, Kramer IM, Mannesse M, Lambrechts C, Durston AJ., Development. October 1, 1990; 110 (2): 461-70.


Cyclic GMP is not involved in neural induction inXenopus laevis., Otte AP, Bruinooge E, van Driel R, de Vente J, Durston AJ., Rouxs Arch Dev Biol. October 1, 1990; 199 (2): 97-101.


Characterization of a maternal type VI collagen in Xenopus embryos suggests a role for collagen in gastrulation., Otte AP, Roy D, Siemerink M, Koster CH, Hochstenbach F, Timmermans A, Durston AJ., J Cell Biol. July 1, 1990; 111 (1): 271-8.   


Activin-like factor from a Xenopus laevis cell line responsible for mesoderm induction., van den Eijnden-Van Raaij AJ, van Zoelent EJ, van Nimmen K, Koster CH, Snoek GT, Durston AJ, Huylebroeck D., Nature. June 21, 1990; 345 (6277): 732-4.


Effects of cell heterogeneity on production of polypeptide growth factors and mesoderm-inducing activity by Xenopus laevis XTC cells., Snoek GT, Koster CH, de Laat SW, Heideveld M, Durston AJ, van Zoelen EJ., Exp Cell Res. April 1, 1990; 187 (2): 203-10.

???pagination.result.page??? 1 2 ???pagination.result.next???