Click here to close Hello! We notice that you are using Internet Explorer, which is not supported by Xenbase and may cause the site to display incorrectly. We suggest using a current version of Chrome, FireFox, or Safari.

Profile Publications (20)
XB-PERS-1495

Publications By Jesse C Gatlin

???pagination.result.count???

???pagination.result.page??? 1


Proteasome inhibition induces microtubule-dependent changes in nuclear morphology., Sengupta S, Sami AB, Gatlin JC, Levy DL., iScience. December 17, 2024; 28 (1): 111550.   


Differential nuclear import sets the timing of protein access to the embryonic genome., Nguyen T, Costa EJ, Deibert T, Reyes J, Keber FC, Tomschik M, Stadlmeier M, Gupta M, Kumar CK, Cruz ER, Amodeo A, Gatlin JC, Wühr M., Nat Commun. October 6, 2022; 13 (1): 5887.   


The Cytoskeleton and Its Roles in Self-Organization Phenomena: Insights from Xenopus Egg Extracts., Geisterfer ZM, Guilloux G, Gatlin JC, Gibeaux R., Cells. August 26, 2021; 10 (9):   


Microtubule-dependent pushing forces contribute to long-distance aster movement and centration in Xenopus laevis egg extracts., Sulerud T, Sami AB, Li G, Kloxin A, Oakey J, Gatlin J., Mol Biol Cell. December 1, 2020; 31 (25): 2791-2802.   


Microfluidic encapsulation of Xenopus laevis cell-free extracts using hydrogel photolithography., Geisterfer ZM, Oakey J, Gatlin JC., STAR Protoc. October 31, 2020; 1 (3): 100221.   


Microtubule Growth Rates Are Sensitive to Global and Local Changes in Microtubule Plus-End Density., Geisterfer ZM, Zhu DY, Mitchison TJ, Oakey J, Gatlin JC., Curr Biol. August 3, 2020; 30 (15): 3016-3023.e3.


Light-inducible activation of cell cycle progression in Xenopus egg extracts under microfluidic confinement., Bisht J, LeValley P, Noren B, McBride R, Kharkar P, Kloxin A, Gatlin J, Oakey J., Lab Chip. October 9, 2019; 19 (20): 3499-3511.


Nucleoplasmin is a limiting component in the scaling of nuclear size with cytoplasmic volume., Chen P, Tomschik M, Nelson KM, Oakey J, Gatlin JC, Levy DL., J Cell Biol. October 2, 2019; 218 (12): 4063-4078.   


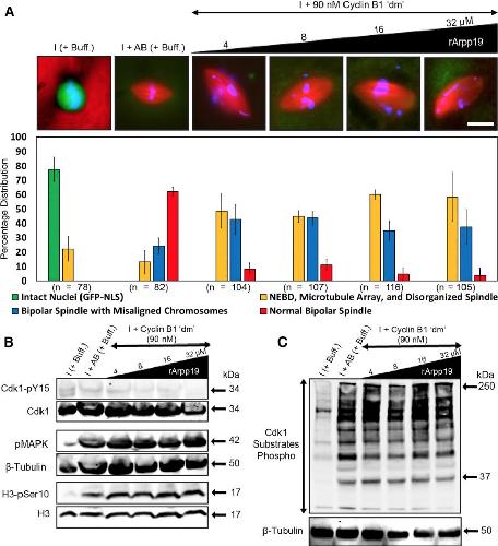
Induction of a Spindle-Assembly-Competent M Phase in Xenopus Egg Extracts., Bisht JS, Tomschik M, Gatlin JC., Curr Biol. April 22, 2019; 29 (8): 1273-1285.e5.   


Microfluidic Encapsulation of Demembranated Sperm Nuclei in Xenopus Egg Extracts., Oakey J, Gatlin JC., Cold Spring Harb Protoc. August 1, 2018; 2018 (8):


Isolation and Demembranation of Xenopus Sperm Nuclei., Hazel JW, Gatlin JC., Cold Spring Harb Protoc. June 1, 2018; 2018 (6):


In vivo mitotic spindle scaling can be modulated by changing the levels of a single protein: the microtubule polymerase XMAP215., Milunovic-Jevtic A, Jevtic P, Levy DL, Gatlin JC., Mol Biol Cell. June 1, 2018; 29 (11): 1311-1317.   


Tau-based fluorescent protein fusions to visualize microtubules., Mooney P, Sulerud T, Pelletier JF, Dilsaver MR, Tomschik M, Geisler C, Gatlin JC., Cytoskeleton (Hoboken). June 1, 2017; 74 (6): 221-232.


Use of Xenopus cell-free extracts to study size regulation of subcellular structures., Jevtić P, Milunović-Jevtić A, Dilsaver MR, Gatlin JC, Levy DL., Int J Dev Biol. January 1, 2016; 60 (7-8-9): 277-288.


Changes in cytoplasmic volume are sufficient to drive spindle scaling., Hazel J, Krutkramelis K, Mooney P, Tomschik M, Gerow K, Oakey J, Gatlin JC., Science. November 15, 2013; 342 (6160): 853-6.


Directly probing the mechanical properties of the spindle and its matrix., Gatlin JC, Matov A, Danuser G, Mitchison TJ, Salmon ED., J Cell Biol. February 22, 2010; 188 (4): 481-9.   


Data harvesting from fields of spindles., Gatlin JC, Salmon ED., Cell. August 7, 2009; 138 (3): 426-8.


Spindle assembly in the absence of a RanGTP gradient requires localized CPC activity., Maresca TJ, Groen AC, Gatlin JC, Ohi R, Mitchison TJ, Salmon ED., Curr Biol. July 28, 2009; 19 (14): 1210-5.


Functional overlap of microtubule assembly factors in chromatin-promoted spindle assembly., Groen AC, Maresca TJ, Gatlin JC, Salmon ED, Mitchison TJ., Mol Biol Cell. June 1, 2009; 20 (11): 2766-73.


Spindle fusion requires dynein-mediated sliding of oppositely oriented microtubules., Gatlin JC, Matov A, Groen AC, Needleman DJ, Maresca TJ, Danuser G, Mitchison TJ, Salmon ED., Curr Biol. February 24, 2009; 19 (4): 287-96.

???pagination.result.page??? 1