???pagination.result.count???
Developmental and Injury-induced Changes in DNA Methylation in Regenerative versus Non-regenerative Regions of the Vertebrate Central Nervous System. , Reverdatto S, Prasad A, Belrose JL, Zhang X, Sammons MA, Gibbs KM , Szaro BG ., BMC Genomics. January 4, 2022; 23 (1): 2.
Neurophysiological and Behavioral Analysis in Xenopus. , Szaro BG ., Cold Spring Harb Protoc. November 1, 2021; 2021 (11):
Comparative gene expression profiling between optic nerve and spinal cord injury in Xenopus laevis reveals a core set of genes inherent in successful regeneration of vertebrate central nervous system axons. , Belrose JL, Prasad A, Sammons MA, Gibbs KM , Szaro BG ., BMC Genomics. August 5, 2020; 21 (1): 540.
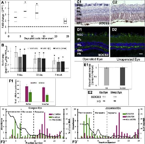
Comparisons of SOCS mRNA and protein levels in Xenopus provide insights into optic nerve regenerative success. , Priscilla R, Szaro BG ., Brain Res. February 1, 2019; 1704 150-160.
Tracing Central Nervous System Axon Regeneration in Xenopus. , Gibbs KM , Szaro BG ., Cold Spring Harb Protoc. December 3, 2018; 2018 (12):
A novel role for the nuclear localization signal in regulating hnRNP K protein stability in vivo. , Hutchins EJ , Belrose JL, Szaro BG ., Biochem Biophys Res Commun. September 16, 2016; 478 (2): 772-6.
Post-transcriptional regulation mediated by specific neurofilament introns in vivo. , Wang C , Szaro BG ., J Cell Sci. April 1, 2016; 129 (7): 1500-11.
Using Xenopus Embryos to Study Transcriptional and Posttranscriptional Gene Regulatory Mechanisms of Intermediate Filaments. , Wang C , Szaro BG ., Methods Enzymol. January 1, 2016; 568 635-60.
Phosphorylation of heterogeneous nuclear ribonucleoprotein K at an extracellular signal-regulated kinase phosphorylation site promotes neurofilament-medium protein expression and axon outgrowth in Xenopus. , Hutchins EJ , Belrose JL, Szaro BG ., Neurosci Lett. October 21, 2015; 607 59-65.
Microtubule-associated protein tau promotes neuronal class II β-tubulin microtubule formation and axon elongation in embryonic Xenopus laevis. , Liu Y , Wang C , Destin G, Szaro BG ., Eur J Neurosci. May 1, 2015; 41 (10): 1263-75.
A method for using direct injection of plasmid DNA to study cis-regulatory element activity in F0 Xenopus embryos and tadpoles. , Wang C , Szaro BG ., Dev Biol. February 1, 2015; 398 (1): 11-23.
c- Jun N-terminal kinase phosphorylation of heterogeneous nuclear ribonucleoprotein K regulates vertebrate axon outgrowth via a posttranscriptional mechanism. , Hutchins EJ , Szaro BG ., J Neurosci. September 11, 2013; 33 (37): 14666-80.
Heterogeneous nuclear ribonucleoprotein K, an RNA-binding protein, is required for optic axon regeneration in Xenopus laevis. , Liu Y , Yu H, Deaton SK, Szaro BG ., J Neurosci. March 7, 2012; 32 (10): 3563-74.
hnRNP K post-transcriptionally co-regulates multiple cytoskeletal genes needed for axonogenesis. , Liu Y , Szaro BG ., Development. July 1, 2011; 138 (14): 3079-90.
Metamorphosis and the regenerative capacity of spinal cord axons in Xenopus laevis. , Gibbs KM , Chittur SV, Szaro BG ., Eur J Neurosci. January 1, 2011; 33 (1): 9-25.
Transcriptional and translational dynamics of light neurofilament subunit RNAs during Xenopus laevis optic nerve regeneration. , Ananthakrishnan L, Szaro BG ., Brain Res. January 23, 2009; 1250 27-40.
A crucial role for hnRNP K in axon development in Xenopus laevis. , Liu Y , Gervasi C , Szaro BG ., Development. September 1, 2008; 135 (18): 3125-35.
Dynamic regulation of middle neurofilament RNA pools during optic nerve regeneration. , Ananthakrishnan L, Gervasi C , Szaro BG ., Neuroscience. April 22, 2008; 153 (1): 144-53.
Neurofilament content is correlated with branch length in developing collateral branches of Xenopus spinal cord neurons. , Smith A , Gervasi C , Szaro BG ., Neurosci Lett. August 7, 2006; 403 (3): 283-7.
Regeneration of descending projections in Xenopus laevis tadpole spinal cord demonstrated by retrograde double labeling. , Gibbs KM , Szaro BG ., Dev Biol. May 9, 2006; 1088 (1): 68-72.
Phylogenetically conserved binding of specific K homology domain proteins to the 3'-untranslated region of the vertebrate middle neurofilament mRNA. , Thyagarajan A, Szaro BG ., J Biol Chem. November 26, 2004; 279 (48): 49680-8.
Performing functional studies of Xenopus laevis intermediate filament proteins through injection of macromolecules into early embryos. , Gervasi C , Szaro BG ., Methods Cell Biol. January 1, 2004; 78 673-701.
Increased expression of multiple neurofilament mRNAs during regeneration of vertebrate central nervous system axons. , Gervasi C , Thyagarajan A, Szaro BG ., J Comp Neurol. June 23, 2003; 461 (2): 262-75.
Loss of neurofilaments alters axonal growth dynamics. , Walker KL, Yoo HK, Undamatla J, Szaro BG ., J Neurosci. December 15, 2001; 21 (24): 9655-66.
Differential expression and localization of neuronal intermediate filament proteins within newly developing neurites in dissociated cultures of Xenopus laevis embryonic spinal cord. , Undamatla J, Szaro BG ., Cell Motil Cytoskeleton. May 1, 2001; 49 (1): 16-32.
Structure, biological activity of the upstream regulatory sequence, and conserved domains of a middle molecular mass neurofilament gene of Xenopus laevis. , Roosa JR, Gervasi C , Szaro BG ., Brain Res Mol Brain Res. October 20, 2000; 82 (1-2): 35-51.
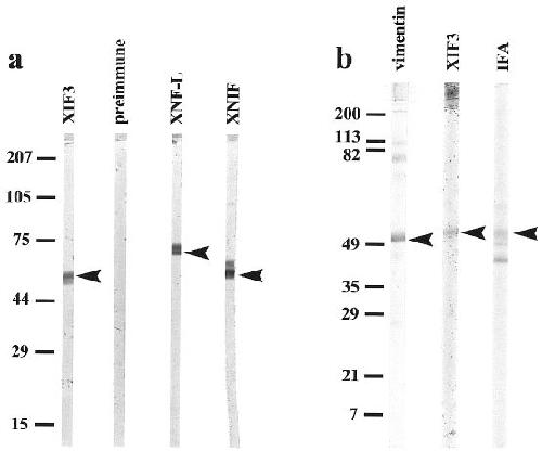
Xenopus laevis peripherin ( XIF3) is expressed in radial glia and proliferating neural epithelial cells as well as in neurons. , Gervasi C , Stewart CB, Szaro BG ., J Comp Neurol. July 31, 2000; 423 (3): 512-31.
Cloning and characterization of AASPs: novel axon-associated SH3 binding-like proteins. , Dearborn RE, Szaro BG , Lnenicka GA., J Neurobiol. March 1, 1999; 38 (4): 581-94.
Xefiltin, a Xenopus laevis neuronal intermediate filament protein, is expressed in actively growing optic axons during development and regeneration. , Zhao Y, Szaro BG ., J Neurobiol. November 20, 1997; 33 (6): 811-24.
Sequence and expression patterns of two forms of the middle molecular weight neurofilament protein ( NF-M) of Xenopus laevis. , Gervasi C , Szaro BG ., Brain Res Mol Brain Res. September 1, 1997; 48 (2): 229-42.
Xefiltin, a new low molecular weight neuronal intermediate filament protein of Xenopus laevis, shares sequence features with goldfish gefiltin and mammalian alpha-internexin and differs in expression from XNIF and NF-L. , Zhao Y, Szaro BG ., J Comp Neurol. January 20, 1997; 377 (3): 351-64.
Effects of intermediate filament disruption on the early development of the peripheral nervous system of Xenopus laevis. , Lin W, Szaro BG ., Dev Biol. October 10, 1996; 179 (1): 197-211.
Neurofilaments help maintain normal morphologies and support elongation of neurites in Xenopus laevis cultured embryonic spinal cord neurons. , Lin W, Szaro BG ., J Neurosci. December 1, 1995; 15 (12): 8331-44.
The Xenopus laevis homologue to the neuronal cyclin-dependent kinase ( cdk5) is expressed in embryos by gastrulation. , Gervasi C , Szaro BG ., Brain Res Mol Brain Res. November 1, 1995; 33 (2): 192-200.
The optic tract and tectal ablation influence the composition of neurofilaments in regenerating optic axons of Xenopus laevis. , Zhao Y, Szaro BG ., J Neurosci. June 1, 1995; 15 (6): 4629-40.
Maturation of neurites in mixed cultures of spinal cord neurons and muscle cells from Xenopus laevis embryos followed with antibodies to neurofilament proteins. , Lin W, Szaro BG ., J Neurobiol. October 1, 1994; 25 (10): 1235-48.
The return of phosphorylated and nonphosphorylated epitopes of neurofilament proteins to the regenerating optic nerve of Xenopus laevis. , Zhao Y, Szaro BG ., J Comp Neurol. May 1, 1994; 343 (1): 158-72.
Identification and developmental expression of a novel low molecular weight neuronal intermediate filament protein expressed in Xenopus laevis. , Charnas LR, Szaro BG , Gainer H ., J Neurosci. August 1, 1992; 12 (8): 3010-24.
Inhibition of axonal development after injection of neurofilament antibodies into a Xenopus laevis embryo. , Szaro BG , Grant P, Lee VM, Gainer H ., J Comp Neurol. June 22, 1991; 308 (4): 576-85.
Spatial and temporal expression of phosphorylated and non-phosphorylated forms of neurofilament proteins in the developing nervous system of Xenopus laevis. , Szaro BG , Lee VM, Gainer H ., Brain Res Dev Brain Res. July 1, 1989; 48 (1): 87-103.
Immunocytochemical identification of non-neuronal intermediate filament proteins in the developing Xenopus laevis nervous system. , Szaro BG , Gainer H ., Dev Biol. October 1, 1988; 471 (2): 207-24.
Identities, antigenic determinants, and topographic distributions of neurofilament proteins in the nervous systems of adult frogs and tadpoles of Xenopus laevis. , Szaro BG , Gainer H ., J Comp Neurol. July 15, 1988; 273 (3): 344-58.
Effect of tetraploidy on dendritic branching in neurons and glial cells of the frog, Xenopus laevis. , Szaro BG , Tompkins R., J Comp Neurol. April 8, 1987; 258 (2): 304-16.
Changes in axonal transport and glial proteins during optic nerve regeneration in Xenopus laevis. , Szaro BG , Loh YP., Curr Top Dev Biol. January 1, 1987; 21 217-54.
Specific changes in axonally transported proteins during regeneration of the frog (Xenopus laevis) optic nerve. , Szaro BG , Loh YP, Hunt RK., J Neurosci. January 1, 1985; 5 (1): 192-208.
Axonal transport of [35S]methionine labeled proteins in Xenopus optic nerve: phases of transport and the effects of nerve crush on protein patterns. , Szaro BG , Faulkner LA, Hunt RK, Loh YP., Dev Biol. April 16, 1984; 297 (2): 337-55.