|
XB-PERS-1858
Publications By Taejoon Kwon
???pagination.result.count??????pagination.result.page??? 1
|
Xenbase: 25 years of integrating molecular and biomedical data from Xenopus., Chu S, Bell AJ, Lotay V, Ly N, Pells TJ, Kwon T, Agalakov S, Ponferrada V, Lenz C, James-Zorn C, Arshinoff B, Segerdell E, Wang D, Thorner K, Wasmuth JD, Fisher M, Karimi K, Zorn AM, Vize PD., Genetics. November 3, 2025; |
|
In vivo analyses of embryotoxicity and teratogenicity of gold nanoparticles: Emphasis on the surface chemistry and toxicological responses., Ismail T, Jeong YG, Lee HK, Lee H, Kim Y, Lee JY, Kim SH, Ryu HY, Kwon TK, Park TJ, Kwon T, Khang D, Lee HS., Ecotoxicol Environ Saf. September 1, 2025; 304 119111. |
|
TRAP1 functions in the morphogenesis of the embryonic kidney., Kim HE, Kwon T, Sim HJ, Park TJ., Anim Cells Syst (Seoul). March 12, 2025; 29 (1): 9-18. |
|
Actin depolymerizing factor destrin governs cell migration in neural development during Xenopus embryogenesis., Kim Y, Lee HK, Park KY, Ismail T, Lee H, Ryu HY, Cho DH, Kwon TK, Park TJ, Kwon T, Lee HS., Mol Cells. June 1, 2024; 47 (6): 100076. |
|
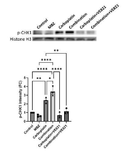
Mebendazole preferentially inhibits cilia formation and exerts anticancer activity by synergistically augmenting DNA damage., Hong J, Kwon KY, Jang DG, Kwon T, Yoon H, Park TJ., Biomed Pharmacother. May 1, 2024; 174 116434. |
|
Conserved chromatin and repetitive patterns reveal slow genome evolution in frogs., Bredeson JV, Mudd AB, Medina-Ruiz S, Mitros T, Smith OK, Miller KE, Lyons JB, Batra SS, Park J, Berkoff KC, Plott C, Grimwood J, Schmutz J, Aguirre-Figueroa G, Khokha MK, Lane M, Philipp I, Laslo M, Hanken J, Kerdivel G, Buisine N, Sachs LM, Buchholz DR, Kwon T, Smith-Parker H, Gridi-Papp M, Ryan MJ, Denton RD, Malone JH, Wallingford JB, Straight AF, Heald R, Hockemeyer D, Harland RM, Rokhsar DS., Nat Commun. January 17, 2024; 15 (1): 579. |
|
Early life exposure to perfluorooctanesulfonate (PFOS) impacts vital biological processes in Xenopus laevis: Integrated morphometric and transcriptomic analyses., Ismail T, Lee HK, Lee H, Kim Y, Kim E, Lee JY, Kim KB, Ryu HY, Cho DH, Kwon TK, Park TJ, Kwon T, Lee HS., Ecotoxicol Environ Saf. January 1, 2024; 269 115820. |
|
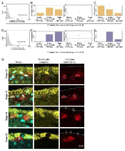
A single-cell, time-resolved profiling of Xenopus mucociliary epithelium reveals nonhierarchical model of development., Lee J, Møller AF, Chae S, Bussek A, Park TJ, Kim Y, Lee HS, Pers TH, Kwon T, Sedzinski J, Natarajan KN., Sci Adv. April 7, 2023; 9 (14): eadd5745. |
|
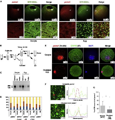
Regulation of RNA localization during oocyte maturation by dynamic RNA-ER association and remodeling of the ER., Hwang H, Yun S, Arcanjo RB, Divyanshi, Chen S, Mei W, Nowak RA, Kwon T, Yang J., Cell Rep. December 13, 2022; 41 (11): 111802. |
|
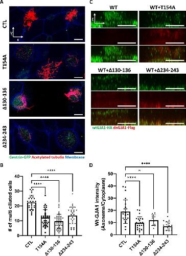
GJA1 depletion causes ciliary defects by affecting Rab11 trafficking to the ciliary base., Jang DG, Kwon KY, Kweon YC, Kim BG, Myung K, Lee HS, Young Park C, Kwon T, Park TJ., Elife. August 25, 2022; 11 |
|
Ckb and Ybx2 interact with Ribc2 and are necessary for the ciliary beating of multi-cilia., Kwon KY, Jeong H, Jang DG, Kwon T, Park TJ., Genes Genomics. February 12, 2022; 45 (2): 157-167. |
|
PCNB exposure during early embryogenic development induces developmental delay and teratogenicity by altering the gene expression in Xenopus laevis., Ismail T, Lee H, Kim Y, Ryu HY, Cho DH, Ryoo ZY, Lee DS, Kwon TK, Park TJ, Kwon T, Lee HS., Environ Toxicol. January 11, 2022; 38 (1): 216-224. |
|
Physiological Functions of Thiol Peroxidases (Gpx1 and Prdx2) during Xenopus laevis Embryonic Development., Lee H, Lee NY, Kim Y, Choi HS, Ismail T, Ryu HY, Cho DH, Ryoo ZY, Lee DS, Kwon TK, Park TJ, Kwon T, Lee HS., Antioxidants (Basel). October 17, 2021; 10 (10): |
|
A temporally resolved transcriptome for developing "Keller" explants of the Xenopus laevis dorsal marginal zone., Kakebeen AD, Huebner RJ, Shindo A, Kwon K, Kwon T, Wills AE, Wallingford JB., Dev Dyn. May 1, 2021; 250 (5): 717-731. |
|
Xenopus gpx3 Mediates Posterior Development by Regulating Cell Death during Embryogenesis., Lee H, Ismail T, Kim Y, Chae S, Ryu HY, Lee DS, Kwon TK, Park TJ, Kwon T, Lee HS., Antioxidants (Basel). December 12, 2020; 9 (12): |
|
Simple Method To Characterize the Ciliary Proteome of Multiciliated Cells., Sim HJ, Yun S, Kim HE, Kwon KY, Kim GH, Yun S, Kim BG, Myung K, Park TJ, Kwon T., J Proteome Res. January 3, 2020; 19 (1): 391-400. |
|
A chromosome-scale genome assembly and dense genetic map for Xenopus tropicalis., Mitros T, Lyons JB, Session AM, Jenkins J, Shu S, Kwon T, Lane M, Ng C, Grammer TC, Khokha MK, Grimwood J, Schmutz J, Harland RM, Rokhsar DS., Dev Biol. August 1, 2019; 452 (1): 8-20. |
|
Peroxiredoxin5 Controls Vertebrate Ciliogenesis by Modulating Mitochondrial Reactive Oxygen Species., Ji Y, Chae S, Lee HK, Park I, Kim C, Ismail T, Kim Y, Park JW, Kwon OS, Kang BS, Lee DS, Bae JS, Kim SH, Moon PG, Baek MC, Park MJ, Kil IS, Rhee SG, Kim J, Huh YH, Shin JY, Min KJ, Kwon TK, Jang DG, Woo HA, Kwon T, Park TJ, Lee HS., Antioxid Redox Signal. May 10, 2019; 30 (14): 1731-1745. |
|
Lysine demethylase 3a in craniofacial and neural development during Xenopus embryogenesis., Lee HK, Ismail T, Kim C, Kim Y, Park JW, Kwon OS, Kang BS, Lee DS, Kwon T, Park TJ, Lee HS., Int J Mol Med. February 1, 2019; 43 (2): 1105-1113. |
|
Physiological effects of KDM5C on neural crest migration and eye formation during vertebrate development., Kim Y, Jeong Y, Kwon K, Ismail T, Lee HK, Kim C, Park JW, Kwon OS, Kang BS, Lee DS, Park TJ, Kwon T, Lee HS., Epigenetics Chromatin. December 6, 2018; 11 (1): 72. |
|
ITGBL1 modulates integrin activity to promote cartilage formation and protect against arthritis., Song EK, Jeon J, Jang DG, Kim HE, Sim HJ, Kwon KY, Medina-Ruiz S, Jang HJ, Lee AR, Rho JG, Lee HS, Kim SJ, Park CY, Myung K, Kim W, Kwon T, Yang S, Park TJ., Sci Transl Med. October 10, 2018; 10 (462): |
|
Xenopus: An alternative model system for identifying muco-active agents., Sim HJ, Kim SH, Myung KJ, Kwon T, Lee HS, Park TJ., PLoS One. February 14, 2018; 13 (2): e0193310. |
|
Paternal chromosome loss and metabolic crisis contribute to hybrid inviability in Xenopus., Gibeaux R, Acker R, Kitaoka M, Georgiou G, van Kruijsbergen I, Ford B, Marcotte EM, Nomura DK, Kwon T, Veenstra GJC, Heald R., Nature. January 18, 2018; 553 (7688): 337-341. |
|
Xenopus Hybrids Provide Insight Into Cell and Organism Size Control., Gibeaux R, Miller K, Acker R, Kwon T, Heald R., Front Physiol. January 1, 2018; 9 1758. |
|
Peroxiredoxin1, a novel regulator of pronephros development, influences retinoic acid and Wnt signaling by controlling ROS levels., Chae S, Lee HK, Kim YK, Jung Sim H, Ji Y, Kim C, Ismail T, Park JW, Kwon OS, Kang BS, Lee DS, Bae JS, Kim SH, Min KJ, Kyu Kwon T, Park MJ, Han JK, Kwon T, Park TJ, Lee HS., Sci Rep. August 21, 2017; 7 (1): 8874. |
|
Clinical and Genetic Spectrum of Bartter Syndrome Type 3., Seys E, Andrini O, Keck M, Mansour-Hendili L, Courand PY, Simian C, Deschenes G, Kwon T, Bertholet-Thomas A, Bobrie G, Borde JS, Bourdat-Michel G, Decramer S, Cailliez M, Krug P, Cozette P, Delbet JD, Dubourg L, Chaveau D, Fila M, Jourde-Chiche N, Knebelmann B, Lavocat MP, Lemoine S, Djeddi D, Llanas B, Louillet F, Merieau E, Mileva M, Mota-Vieira L, Mousson C, Nobili F, Novo R, Roussey-Kesler G, Vrillon I, Walsh SB, Teulon J, Blanchard A, Vargas-Poussou R., J Am Soc Nephrol. August 1, 2017; 28 (8): 2540-2552. |
|
Identification of new regulators of embryonic patterning and morphogenesis in Xenopus gastrulae by RNA sequencing., Popov IK, Kwon T, Crossman DK, Crowley MR, Wallingford JB, Chang C., Dev Biol. June 15, 2017; 426 (2): 429-441. |
|
AmphiBase: A new genomic resource for non-model amphibian species., Kwon T., Genesis. January 1, 2017; 55 (1-2): |
|
Genome evolution in the allotetraploid frog Xenopus laevis., Session AM, Uno Y, Kwon T, Chapman JA, Toyoda A, Takahashi S, Fukui A, Hikosaka A, Suzuki A, Kondo M, van Heeringen SJ, Quigley I, Heinz S, Ogino H, Ochi H, Hellsten U, Lyons JB, Simakov O, Putnam N, Stites J, Kuroki Y, Tanaka T, Michiue T, Watanabe M, Bogdanovic O, Lister R, Georgiou G, Paranjpe SS, van Kruijsbergen I, Shu S, Carlson J, Kinoshita T, Ohta Y, Mawaribuchi S, Jenkins J, Grimwood J, Schmutz J, Mitros T, Mozaffari SV, Suzuki Y, Haramoto Y, Yamamoto TS, Takagi C, Heald R, Miller K, Haudenschild C, Kitzman J, Nakayama T, Izutsu Y, Robert J, Fortriede J, Burns K, Lotay V, Karimi K, Yasuoka Y, Dichmann DS, Flajnik MF, Houston DW, Shendure J, DuPasquier L, Vize PD, Zorn AM, Ito M, Marcotte EM, Wallingford JB, Ito Y, Asashima M, Ueno N, Matsuda Y, Veenstra GJ, Fujiyama A, Harland RM, Taira M, Rokhsar DS., Nature. October 20, 2016; 538 (7625): 336-343. |
|
Sperm is epigenetically programmed to regulate gene transcription in embryos., Teperek M, Simeone A, Gaggioli V, Miyamoto K, Allen GE, Erkek S, Kwon T, Marcotte EM, Zegerman P, Bradshaw CR, Peters AH, Gurdon JB, Jullien J., Genome Res. August 1, 2016; 26 (8): 1034-46. |
|
Zeta-Tubulin Is a Member of a Conserved Tubulin Module and Is a Component of the Centriolar Basal Foot in Multiciliated Cells., Turk E, Wills AA, Kwon T, Sedzinski J, Wallingford JB, Stearns T., Curr Biol. August 17, 2015; 25 (16): 2177-83. |
|
Molecular Polymorphism and Divergence of Duplicated Genes in Tetraploid African Clawed Frogs (Xenopus)., Evans BJ, Kwon T., Cytogenet Genome Res. January 1, 2015; . |
|
Benchmarking Transcriptome Quantification Methods for Duplicated Genes in Xenopus laevis., Kwon T., Cytogenet Genome Res. January 1, 2015; . |
|
Identifying direct targets of transcription factor Rfx2 that coordinate ciliogenesis and cell movement., Kwon T, Chung MI, Gupta R, Baker JC, Wallingford JB, Marcotte EM., Genom Data. December 1, 2014; 2 192-194. |
|
Coordinated genomic control of ciliogenesis and cell movement by RFX2., Chung MI, Kwon T, Tu F, Brooks ER, Gupta R, Meyer M, Baker JC, Marcotte EM, Wallingford JB., Elife. January 1, 2014; 3 e01439. |
|
In vivo evaluation and comparison of developmental toxicity and teratogenicity of perfluoroalkyl compounds using Xenopus embryos., Kim M, Son J, Park MS, Ji Y, Chae S, Jun C, Bae JS, Kwon TK, Choo YS, Yoon H, Yoon D, Ryoo J, Kim SH, Park MJ, Lee HS., Chemosphere. October 1, 2013; 93 (6): 1153-60. |
|
The carboxyl terminal residues 220-283 are not required for voltage gating of a chimeric connexin32 hemichannel., Kwon T, Dowd TL, Bargiello TA., Biophys J. September 17, 2013; 105 (6): 1376-82. |
|
Voltage-dependent gating of the Cx32*43E1 hemichannel: conformational changes at the channel entrances., Kwon T, Tang Q, Bargiello TA., J Gen Physiol. February 1, 2013; 141 (2): 243-59. |
|
Voltage-dependent conformational changes in connexin channels., Bargiello TA, Tang Q, Oh S, Kwon T., Biochim Biophys Acta. August 1, 2012; 1818 (8): 1807-22. |
|
Molecular dynamics simulations of the Cx26 hemichannel: evaluation of structural models with Brownian dynamics., Kwon T, Harris AL, Rossi A, Bargiello TA., J Gen Physiol. November 1, 2011; 138 (5): 475-93. |
|
Inhibitory modulation of ATP-sensitive potassium channels by gallate-ester moiety of (-)-epigallocatechin-3-gallate., Baek WK, Jang BC, Lim JH, Kwon TK, Lee HY, Cho CH, Kim DK, Shin DH, Park JG, Lim JG, Bae JH, Bae JH, Yoo SK, Park WK, Song DK., Biochem Pharmacol. November 25, 2005; 70 (11): 1560-7. |
|
Inhibition of ATP-sensitive K+ channels by taurine through a benzamido-binding site on sulfonylurea receptor 1., Park EJ, Bae JH, Kim SY, Lim JG, Baek WK, Kwon TK, Suh SI, Park JW, Lee IK, Ashcroft FM, Song DK., Biochem Pharmacol. March 15, 2004; 67 (6): 1089-96. |
|
Rapid gating and anion permeability of an intracellular aquaporin., Yasui M, Hazama A, Kwon TH, Nielsen S, Guggino WB, Agre P., Nature. November 11, 1999; 402 (6758): 184-7. |
???pagination.result.page??? 1
