???pagination.result.count???
Cell-autonomous and differential endocannabinoid signaling impacts the development of presynaptic retinal ganglion cell axon connectivity in vivo. , Del Rio R, Serrano RG, Gomez E, Martinez JC, Edward MA, Santos RA, Diaz KS, Cohen-Cory S ., Front Synaptic Neurosci. January 1, 2023; 15 1176864.
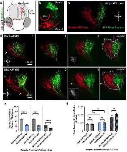
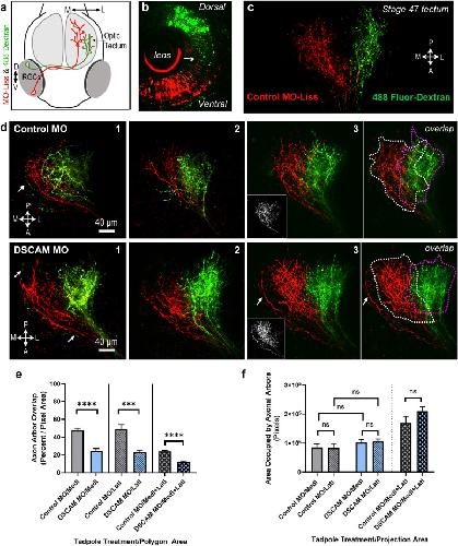
DSCAM is differentially patterned along the optic axon pathway in the developing Xenopus visual system and guides axon termination at the target. , Santos RA, Del Rio R, Alvarez AD, Romero G, Vo BZ, Cohen-Cory S ., Neural Dev. April 15, 2022; 17 (1): 5.
Imaging the Dynamic Branching and Synaptic Differentiation of Xenopus Optic Axons In Vivo. , Santos RA, Rio RD, Cohen-Cory S ., Cold Spring Harb Protoc. November 2, 2020; 2020 (11):
DSCAM differentially modulates pre- and postsynaptic structural and functional central connectivity during visual system wiring. , Santos RA, Fuertes AJC, Short G, Donohue KC, Shao H, Quintanilla J, Malakzadeh P, Cohen-Cory S ., Neural Dev. September 15, 2018; 13 (1): 22.
Netrin-1 directs dendritic growth and connectivity of vertebrate central neurons in vivo. , Nagel AN, Marshak S, Manitt C, Santos RA, Piercy MA, Mortero SD, Shirkey-Son NJ, Cohen-Cory S ., Neural Dev. June 10, 2015; 10 14.
Impact of maternal n-3 polyunsaturated fatty acid deficiency on dendritic arbor morphology and connectivity of developing Xenopus laevis central neurons in vivo. , Igarashi M, Santos RA, Cohen-Cory S ., J Neurosci. April 15, 2015; 35 (15): 6079-92.
Dynamic responses of Xenopus retinal ganglion cell axon growth cones to netrin-1 as they innervate their in vivo target. , Shirkey NJ, Manitt C, Zuniga L, Cohen-Cory S ., Dev Neurobiol. April 1, 2012; 72 (4): 628-48.
Cell-autonomous alterations in dendritic arbor morphology and connectivity induced by overexpression of MeCP2 in Xenopus central neurons in vivo. , Marshak S, Meynard MM, De Vries YA, Kidane AH, Cohen-Cory S ., PLoS One. January 1, 2012; 7 (3): e33153.
Synaptic maturation of the Xenopus retinotectal system: effects of brain-derived neurotrophic factor on synapse ultrastructure. , Nikolakopoulou AM, Meynard MM, Marshak S, Cohen-Cory S ., J Comp Neurol. April 1, 2010; 518 (7): 972-89.
Netrin participates in the development of retinotectal synaptic connectivity by modulating axon arborization and synapse formation in the developing brain. , Manitt C, Nikolakopoulou AM, Almario DR, Nguyen SA, Cohen-Cory S ., J Neurosci. September 9, 2009; 29 (36): 11065-77.
Imaging retinotectal synaptic connectivity. , Cohen-Cory S ., CSH Protoc. July 1, 2007; 2007 pdb.prot4782.
Cell-autonomous TrkB signaling in presynaptic retinal ganglion cells mediates axon arbor growth and synapse maturation during the establishment of retinotectal synaptic connectivity. , Marshak S, Nikolakopoulou AM, Dirks R , Martens GJ, Cohen-Cory S ., J Neurosci. March 7, 2007; 27 (10): 2444-56.
BDNF increases synapse density in dendrites of developing tectal neurons in vivo. , Sanchez AL , Matthews BJ, Meynard MM, Hu B, Javed S, Cohen Cory S ., Development. July 1, 2006; 133 (13): 2477-86.
BDNF stabilizes synapses and maintains the structural complexity of optic axons in vivo. , Hu B, Nikolakopoulou AM, Cohen-Cory S ., Development. October 1, 2005; 132 (19): 4285-98.
Neurotrophic regulation of retinal ganglion cell synaptic connectivity: from axons and dendrites to synapses. , Cohen-Cory S , Lom B ., Int J Dev Biol. January 1, 2004; 48 (8-9): 947-56.
The double life of netrin. , Cohen-Cory S ., Nat Neurosci. October 1, 2002; 5 (10): 926-8.
Local and target-derived brain-derived neurotrophic factor exert opposing effects on the dendritic arborization of retinal ganglion cells in vivo. , Lom B , Cogen J, Sanchez AL , Vu T, Cohen-Cory S ., J Neurosci. September 1, 2002; 22 (17): 7639-49.
Embryonic expression of pituitary adenylyl cyclase-activating polypeptide and its selective type I receptor gene in the frog Xenopus laevis neural tube. , Hu Z, Lelievre V, Rodriguez WI, Tam J, Cheng JW, Cohen-Cory S , Waschek JA., J Comp Neurol. December 17, 2001; 441 (3): 266-75.
Visualizing synapse formation in arborizing optic axons in vivo: dynamics and modulation by BDNF. , Alsina B, Vu T, Cohen-Cory S ., Nat Neurosci. November 1, 2001; 4 (11): 1093-101.
Nitric oxide modulates retinal ganglion cell axon arbor remodeling in vivo. , Cogen J, Cohen-Cory S ., J Neurobiol. November 5, 2000; 45 (2): 120-33.
BDNF modulates, but does not mediate, activity-dependent branching and remodeling of optic axon arbors in vivo. , Cohen-Cory S ., J Neurosci. November 15, 1999; 19 (22): 9996-10003.
Brain-derived neurotrophic factor differentially regulates retinal ganglion cell dendritic and axonal arborization in vivo. , Lom B , Cohen-Cory S ., J Neurosci. November 15, 1999; 19 (22): 9928-38.
The cellular patterns of BDNF and trkB expression suggest multiple roles for BDNF during Xenopus visual system development. , Cohen-Cory S , Escandón E, Fraser SE., Dev Biol. October 10, 1996; 179 (1): 102-15.
Effects of brain-derived neurotrophic factor on optic axon branching and remodelling in vivo. , Cohen-Cory S , Fraser SE., Nature. November 9, 1995; 378 (6553): 192-6.
BDNF in the development of the visual system of Xenopus. , Cohen-Cory S , Fraser SE., Neuron. April 1, 1994; 12 (4): 747-61.