Click here to close Hello! We notice that you are using Internet Explorer, which is not supported by Xenbase and may cause the site to display incorrectly. We suggest using a current version of Chrome, FireFox, or Safari.

Profile Publications (28)
XB-PERS-2177

Publications By Helene Cousin

???pagination.result.count???

???pagination.result.page??? 1


ADAM11 a novel regulator of Wnt and BMP4 signaling in neural crest and cancer., Pandey A, Cousin H, Horr B, Alfandari D., Front Cell Dev Biol. January 1, 2023; 11 1271178.   


Zmym4 is required for early cranial gene expression and craniofacial cartilage formation., Jourdeuil K, Neilson KM, Cousin H, Tavares ALP, Majumdar HD, Alfandari D, Moody SA., Front Cell Dev Biol. January 1, 2023; 11 1274788.   


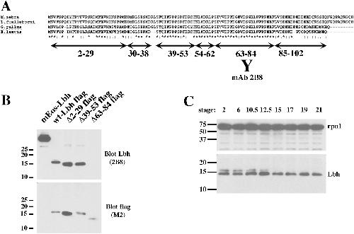
Trim-Away mediated knock down uncovers a new function for Lbh during gastrulation of Xenopus laevis., Weir E, McLinden G, Alfandari D, Cousin H., Dev Biol. February 1, 2021; 470 74-83.   


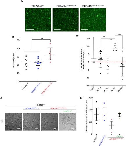
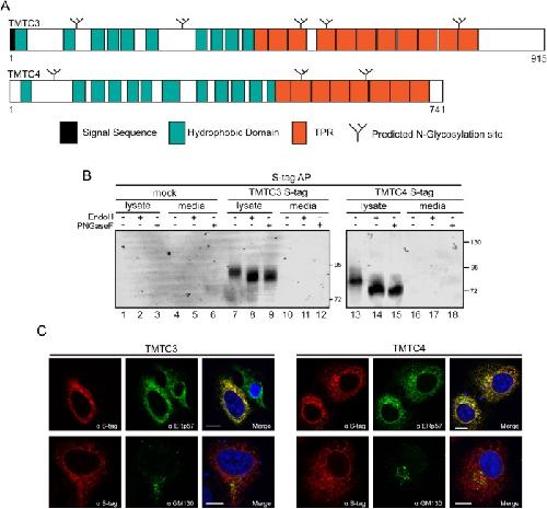
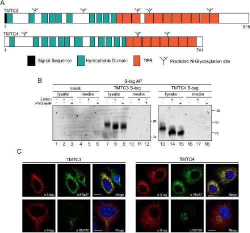
Endoplasmic reticulum transmembrane protein TMTC3 contributes to O-mannosylation of E-cadherin, cellular adherence, and embryonic gastrulation., Graham JB, Sunryd JC, Mathavan K, Weir E, Larsen ISB, Halim A, Clausen H, Cousin H, Alfandari D, Hebert DN., Mol Biol Cell. February 1, 2020; 31 (3): 167-183.   


Einsteck Transplants., Cousin H., Cold Spring Harb Protoc. February 1, 2019; 2019 (2):


Spemann-Mangold Grafts., Cousin H., Cold Spring Harb Protoc. February 1, 2019; 2019 (2):


Cranial Neural Crest Transplants., Cousin H., Cold Spring Harb Protoc. March 1, 2018; 2018 (3):


Cranial Neural Crest Explants., Cousin H, Alfandari D., Cold Spring Harb Protoc. March 1, 2018; 2018 (3):


Cadherins function during the collective cell migration of Xenopus Cranial Neural Crest cells: revisiting the role of E-cadherin., Cousin H., Mech Dev. December 1, 2017; 148 79-88.   


Dual control of pcdh8l/PCNS expression and function in Xenopus laevis neural crest cells by adam13/33 via the transcription factors tfap2α and arid3a., Khedgikar V, Abbruzzese G, Mathavan K, Szydlo H, Cousin H, Alfandari D., Elife. August 22, 2017; 6   


The Wnt receptor Frizzled-4 modulates ADAM13 metalloprotease activity., Abbruzzese G, Gorny AK, Kaufmann LT, Cousin H, Kleino I, Steinbeisser H, Alfandari D., J Cell Sci. March 15, 2015; 128 (6): 1139-49.


GSK3 and Polo-like kinase regulate ADAM13 function during cranial neural crest cell migration., Abbruzzese G, Cousin H, Salicioni AM, Alfandari D., Mol Biol Cell. December 15, 2014; 25 (25): 4072-82.   


A nonsynonymous mutation in the transcriptional regulator lbh is associated with cichlid craniofacial adaptation and neural crest cell development., Powder KE, Cousin H, McLinden GP, Craig Albertson R., Mol Biol Evol. December 1, 2014; 31 (12): 3113-24.


EphrinB2 affects apical constriction in Xenopus embryos and is regulated by ADAM10 and flotillin-1., Ji YJ, Hwang YS, Mood K, Cho HJ, Lee HS, Winterbottom E, Cousin H, Daar IO., Nat Commun. January 1, 2014; 5 3516.   


ADAM13 function is required in the 3 dimensional context of the embryo during cranial neural crest cell migration in Xenopus laevis., Cousin H, Abbruzzese G, McCusker C, Alfandari D., Dev Biol. August 15, 2012; 368 (2): 335-44.   


[ADAM and cell migration: the unexpected role of the cytoplasmic domain]., Cousin H, Alfandari D., Med Sci (Paris). December 1, 2011; 27 (12): 1069-71.


Translocation of the cytoplasmic domain of ADAM13 to the nucleus is essential for Calpain8-a expression and cranial neural crest cell migration., Cousin H, Abbruzzese G, Kerdavid E, Gaultier A, Alfandari D., Dev Cell. February 15, 2011; 20 (2): 256-63.   


Mechanism of Xenopus cranial neural crest cell migration., Alfandari D, Cousin H, Marsden M., Cell Adh Migr. January 1, 2010; 4 (4): 553-60.


Xenopus ADAM19 is involved in neural, neural crest and muscle development., Neuner R, Cousin H, McCusker C, Coyne M, Alfandari D., Mech Dev. January 1, 2009; 126 (3-4): 240-55.   


Extracellular cleavage of cadherin-11 by ADAM metalloproteases is essential for Xenopus cranial neural crest cell migration., McCusker C, Cousin H, Neuner R, Alfandari D., Mol Biol Cell. January 1, 2009; 20 (1): 78-89.   


PACSIN2 regulates cell adhesion during gastrulation in Xenopus laevis., Cousin H, Desimone DW, Alfandari D., Dev Biol. July 1, 2008; 319 (1): 86-99.   


A PTP-PEST-like protein affects alpha5beta1-integrin-dependent matrix assembly, cell adhesion, and migration in Xenopus gastrula., Cousin H, Alfandari D., Dev Biol. January 15, 2004; 265 (2): 416-32.   


Integrin alpha5beta1 supports the migration of Xenopus cranial neural crest on fibronectin., Alfandari D, Cousin H, Gaultier A, Hoffstrom BG, DeSimone DW., Dev Biol. August 15, 2003; 260 (2): 449-64.


Cloning and expression patterns of dystroglycan during the early development of Xenopus laevis., Moreau N, Alfandari D, Gaultier A, Cousin H, Darribère T., Dev Genes Evol. July 1, 2003; 213 (7): 355-9.


The cysteine-rich domain regulates ADAM protease function in vivo., Smith KM, Gaultier A, Cousin H, Alfandari D, White JM, DeSimone DW., J Cell Biol. December 9, 2002; 159 (5): 893-902.   


ADAM13 disintegrin and cysteine-rich domains bind to the second heparin-binding domain of fibronectin., Gaultier A, Cousin H, Darribère T, Alfandari D., J Biol Chem. June 28, 2002; 277 (26): 23336-44.


Xenopus ADAM 13 is a metalloprotease required for cranial neural crest-cell migration., Alfandari D, Cousin H, Gaultier A, Smith K, White JM, Darribère T, DeSimone DW., Curr Biol. June 26, 2001; 11 (12): 918-30.   


PACSIN2 is a regulator of the metalloprotease/disintegrin ADAM13., Cousin H, Gaultier A, Bleux C, Darribère T, Alfandari D., Dev Biol. November 1, 2000; 227 (1): 197-210.   

???pagination.result.page??? 1