Click here to close Hello! We notice that you are using Internet Explorer, which is not supported by Xenbase and may cause the site to display incorrectly. We suggest using a current version of Chrome, FireFox, or Safari.

Profile Publications (73)
XB-PERS-2216

Publications By Hui Zhao

???pagination.result.count???

???pagination.result.page??? 1 2 ???pagination.result.next???


Brain implantation of soft bioelectronics via embryonic development., Sheng H, Liu R, Li Q, Lin Z, He Y, Blum TS, Zhao H, Tang X, Wang W, Jin L, Wang Z, Hsiao E, Le Floch P, Shen H, Lee AJ, Jonas-Closs RA, Briggs J, Liu S, Solomon D, Wang X, Whited JL, Lu N, Liu J., Nature. June 11, 2025;


CRISPR/Cas-mediated mRNA knockdown in the embryos of Xenopus tropicalis., Lin XL, Zhou YM, Meng K, Yang JY, Zhang H, Lin JH, Wu HY, Wang XY, Zhao H, Feng SS, Park KS, Cai DQ, Zheng L, Qi XF., Cell Biosci. April 23, 2025; 15 (1): 52.   


Distinct regulation of ATM signaling by DNA single-strand breaks and APE1., Zhao H, Li J, You Z, Lindsay HD, Yan S., Nat Commun. August 7, 2024; 15 (1): 6517.   


Mechanistic study of transcription factor Sox18 during heart development., Liang J, Ul Hassan I, Yee Cheung M, Feng L, Lin YJ, Long Q, Wang C, Ding Y, Wang Z, Zhang Y, Li Y, Guo D, Guo X, Chi Bun Wong T, Kaleem Samma M, Rong Z, Qi X, Cai D, Ngai SM, Zhao H., Gen Comp Endocrinol. May 1, 2024; 350 114472.


Diphthamide deficiency promotes association of eEF2 with p53 to induce p21 expression and neural crest defects., Shi Y, Huang D, Song C, Cao R, Wang Z, Wang D, Zhao L, Xu X, Lu C, Xiong F, Zhao H, Li S, Zhou Q, Luo S, Hu D, Zhang Y, Wang C, Shen Y, Su W, Wu Y, Schmitz K, Wei S, Song W., Nat Commun. April 26, 2024; 15 (1): 3301.   


ZSWIM4 regulates embryonic patterning and BMP signaling by promoting nuclear Smad1 degradation., Wang C, Liu Z, Zeng Y, Zhou L, Long Q, Hassan IU, Zhang Y, Qi X, Cai D, Mao B, Lu G, Sun J, Yao Y, Deng Y, Zhao Q, Feng B, Zhou Q, Chan WY, Zhao H., EMBO Rep. February 1, 2024; 25 (2): 646-671.   


Developmental expression of peroxiredoxin gene family in early embryonic development of Xenopus tropicalis., Zhong L, Fu T, Wang C, Qi X, Chan WY, Cai D, Zhao H., Gene Expr Patterns. December 1, 2023; 50 119345.   


APE1 recruits ATRIP to ssDNA in an RPA-dependent and -independent manner to promote the ATR DNA damage response., Lin Y, Li J, Zhao H, McMahon A, McGhee K, Yan S., Elife. May 22, 2023; 12   


Genome-wide identification and spatiotemporal expression profiling of zinc finger SWIM domain-containing protein family genes., Hassan IU, Rehman HM, Liu Z, Zhou L, Samma MK, Wang C, Rong Z, Qi X, Cai D, Zhao H., Zool Res. May 18, 2023; 44 (3): 663-674.   


Modification of maternally defined H3K4me3 regulates the inviability of interspecific Xenopus hybrids., Long Q, Yan K, Wang C, Wen Y, Qi F, Wang H, Shi P, Liu X, Chan WY, Lu X, Zhao H., Sci Adv. April 7, 2023; 9 (14): eadd8343.   


Echocardiographic assessment of Xenopus tropicalis heart regeneration., Lv L, Guo W, Guan W, Chen Y, Huang R, Yuan Z, Pu Q, Feng S, Zheng X, Li Y, Xiao L, Zhao H, Qi X, Cai D., Cell Biosci. February 13, 2023; 13 (1): 29.   


Male infertility-associated Ccdc108 regulates multiciliogenesis via the intraflagellar transport machinery., Zhao H, Sun J, Insinna C, Lu Q, Wang Z, Nagashima K, Stauffer J, Andresson T, Specht S, Perera S, Daar IO, Westlake CJ., EMBO Rep. April 5, 2022; 23 (4): e52775.   


Fosl1 is vital to heart regeneration upon apex resection in adult Xenopus tropicalis., Wu HY, Zhou YM, Liao ZQ, Zhong JW, Liu YB, Zhao H, Liang CQ, Huang RJ, Park KS, Feng SS, Zheng L, Cai DQ, Qi XF., NPJ Regen Med. June 29, 2021; 6 (1): 36.   


Temporal Gradients Controlling Embryonic Cell Cycle., Liu B, Zhao H, Wu K, Großhans J., Biology (Basel). June 9, 2021; 10 (6):   


The cytokine FAM3B/PANDER is an FGFR ligand that promotes posterior development in Xenopus., Zhang F, Zhu X, Wang P, He Q, Huang H, Zheng T, Li Y, Jia H, Xu L, Zhao H, Colozza G, Tao Q, De Robertis EM, Ding Y., Proc Natl Acad Sci U S A. May 18, 2021; 118 (20):   


Kindlin2 regulates neural crest specification via integrin-independent regulation of the FGF signaling pathway., Wang H, Wang C, Long Q, Zhang Y, Wang M, Liu J, Qi X, Cai D, Lu G, Sun J, Yao YG, Chan WY, Chan WY, Deng Y, Zhao H., Development. May 15, 2021; 148 (10):   


rad21 Is Involved in Corneal Stroma Development by Regulating Neural Crest Migration., Zhang BN, Liu Y, Yang Q, Leung PY, Wang C, Wong TCB, Tham CC, Chan SO, Pang CP, Chen LJ, Dekker J, Zhao H, Chu WK., Int J Mol Sci. October 21, 2020; 21 (20):   


Disabled-2: a positive regulator of the early differentiation of myoblasts., Shang N, Lee JTY, Huang T, Wang C, Lee TL, Mok SC, Zhao H, Chan WY., Cell Tissue Res. September 1, 2020; 381 (3): 493-508.   


RNA-Seq analysis on ets1 mutant embryos of Xenopus tropicalis identifies microseminoprotein beta gene 3 as an essential regulator of neural crest migration., Wang C, Qi X, Zhou X, Sun J, Cai D, Lu G, Chen X, Jiang Z, Yao YG, Chan WY, Zhao H., FASEB J. September 1, 2020; 34 (9): 12726-12738.


Cardiac telocytes exist in the adult Xenopus tropicalis heart., Lv L, Liao Z, Luo J, Chen H, Guo H, Yang J, Huang R, Pu Q, Zhao H, Yuan Z, Feng S, Qi X, Cai D., J Cell Mol Med. February 1, 2020; 24 (4): 2531-2541.   


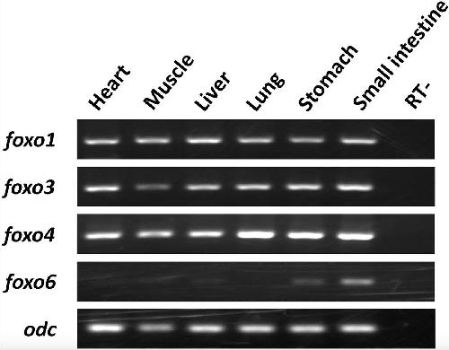
Differential expression of foxo genes during embryonic development and in adult tissues of Xenopus tropicalis., Zheng L, Mao CZ, Bi YQ, Zhou YM, Zhang Z, Zhao H, Park KS, Huang R, Cai DQ, Qi XF., Gene Expr Patterns. January 1, 2020; 35 119091.   


HnRNP-F promotes cell proliferation by regulating TPX2 in bladder cancer., Li F, Su M, Zhao H, Xie W, Cao S, Xu Y, Chen W, Wang L, Hou L, Tan W., Am J Transl Res. November 15, 2019; 11 (11): 7035-7048.


A sclerocornea-associated RAD21 variant induces corneal stroma disorganization., Zhang BN, Wong TCB, Yip YWY, Liu Z, Wang C, Wong JSC, He JN, Chan TCY, Jhanji V, Pang CP, Zhao H, Chu WK., Exp Eye Res. August 1, 2019; 185 107687.   


Alternative polyadenylation coordinates embryonic development, sexual dimorphism and longitudinal growth in Xenopus tropicalis., Zhou X, Zhang Y, Michal JJ, Qu L, Zhang S, Wildung MR, Du W, Pouchnik DJ, Zhao H, Xia Y, Shi H, Ji G, Davis JF, Smith GD, Griswold MD, Harland RM, Jiang Z., Cell Mol Life Sci. June 1, 2019; 76 (11): 2185-2198.


Developmental expression of three prmt genes in Xenopus., Wang CD, Guo XF, Wong TCB, Wang H, Qi XF, Cai DQ, Deng Y, Zhao H., Zool Res. March 18, 2019;   


Discovery of Novel Aminotetralines and Aminochromanes as Selective and Competitive Glycine Transporter 1 (GlyT1) Inhibitors., Amberg W, Lange UEW, Ochse M, Pohlki F, Behl B, Relo AL, Hornberger W, Hoft C, Mezler M, Sydor J, Wang Y, Zhao H, Brewer JT, Dietrich J, Li H, Akritopoulou-Zanze I, Lao Y, Hannick SM, Ku YY, Vasudevan A., J Med Chem. September 13, 2018; 61 (17): 7503-7524.


De Novo Design, Synthesis, and Biological Evaluation of 3,4-Disubstituted Pyrrolidine Sulfonamides as Potent and Selective Glycine Transporter 1 Competitive Inhibitors., Wang Y, Zhao H, Brewer JT, Li H, Lao Y, Amberg W, Behl B, Akritopoulou-Zanze I, Dietrich J, Lange UEW, Pohlki F, Hoft C, Hornberger W, Djuric SW, Sydor J, Mezler M, Relo AL, Vasudevan A., J Med Chem. September 13, 2018; 61 (17): 7486-7502.


CRISPR/Cas9-mediated efficient and precise targeted integration of donor DNA harboring double cleavage sites in Xenopus tropicalis., Mao CZ, Zheng L, Zhou YM, Wu HY, Xia JB, Liang CQ, Guo XF, Peng WT, Zhao H, Cai WB, Kim SK, Park KS, Cai DQ, Qi XF., FASEB J. June 13, 2018; fj201800093.   


Cardiac regeneration in Xenopus tropicalis and Xenopus laevis: discrepancies and problems., Liao S, Dong W, Zhao H, Huang R, Qi X, Cai D., Cell Biosci. April 19, 2018; 8 32.


Retinoic acid promotes stem cell differentiation and embryonic development by transcriptionally activating CFTR., Li X, Fok KL, Guo J, Wang Y, Liu Z, Chen Z, Wang C, Ruan YC, Yu SS, Zhao H, Wu J, Jiang X, Chan HC., Biochim Biophys Acta Mol Cell Res. April 1, 2018; 1865 (4): 605-615.


Heart regeneration in adult Xenopus tropicalis after apical resection., Liao S, Dong W, Lv L, Guo H, Yang J, Zhao H, Huang R, Yuan Z, Chen Y, Feng S, Zheng X, Huang J, Huang W, Qi X, Cai D., Cell Biosci. December 13, 2017; 7 70.   


CFTR-β-catenin interaction regulates mouse embryonic stem cell differentiation and embryonic development., Liu Z, Guo J, Wang Y, Weng Z, Huang B, Yu MK, Zhang X, Yuan P, Zhao H, Chan WY, Jiang X, Chan HC., Cell Death Differ. January 1, 2017; 24 (1): 98-110.


Expression profile of rrbp1 genes during embryonic development and in adult tissues of Xenopus laevis., Liu GH, Mao CZ, Wu HY, Zhou DC, Xia JB, Kim SK, Cai DQ, Zhao H, Qi XF., Gene Expr Patterns. January 1, 2017; 23-24 1-6.   


Chronic effects of triclosan on embryonic development of Chinese toad, Bufo gargarizans., Chai L, Wang H, Zhao H, Deng H., Ecotoxicology. October 1, 2016; 25 (8): 1600-1608.


Expression of mep50 in adult and embryos of medaka fish (Oryzias latipes)., Cheng N, Guo M, Chang P, Zhang X, Zhang R, Qi C, Zhong X, Zhou Q, Zhao H., Fish Physiol Biochem. June 1, 2016; 42 (3): 1053-61.


Accurate Profiling of Gene Expression and Alternative Polyadenylation with Whole Transcriptome Termini Site Sequencing (WTTS-Seq)., Zhou X, Li R, Michal JJ, Wu XL, Liu Z, Zhao H, Xia Y, Du W, Wildung MR, Pouchnik DJ, Harland RM, Jiang Z., Genetics. June 1, 2016; 203 (2): 683-97.   


Efficient genome editing of genes involved in neural crest development using the CRISPR/Cas9 system in Xenopus embryos., Liu Z, Cheng TT, Shi Z, Liu Z, Lei Y, Wang C, Shi W, Chen X, Qi X, Cai D, Feng B, Deng Y, Chen Y, Zhao H., Cell Biosci. January 21, 2016; 6 22.   


Mutagenesis in Xenopus and Zebrafish using TALENs., Liu Y, Zhao H, Cheng CH., Methods Mol Biol. January 1, 2016; 1338 207-27.


Genes regulated by potassium channel tetramerization domain containing 15 (Kctd15) in the developing neural crest., Wong TC, Rebbert M, Wang C, Chen X, Heffer A, Zarelli VE, Dawid IB, Zhao H., Int J Dev Biol. January 1, 2016; 60 (4-6): 159-66.   


Gulo Acts as a de novo Marker for Pronephric Tubules in Xenopus laevis., Xie Y, Liu Y, Zhao Y, Wang H, Liu Y, Wang H, Li M, Zhao H, Zhou Q, Lv X., Kidney Blood Press Res. January 1, 2016; 41 (6): 794-801.


Heritable CRISPR/Cas9-mediated targeted integration in Xenopus tropicalis., Shi Z, Wang F, Cui Y, Liu Z, Guo X, Zhang Y, Deng Y, Zhao H, Chen Y., FASEB J. December 1, 2015; 29 (12): 4914-23.


The Proto-oncogene Transcription Factor Ets1 Regulates Neural Crest Development through Histone Deacetylase 1 to Mediate Output of Bone Morphogenetic Protein Signaling., Wang C, Kam RK, Shi W, Xia Y, Chen X, Cao Y, Sun J, Du Y, Lu G, Chen Z, Chan WY, Chan SO, Deng Y, Zhao H., J Biol Chem. September 4, 2015; 290 (36): 21925-38.   


Heat shock 70-kDa protein 5 (Hspa5) is essential for pronephros formation by mediating retinoic acid signaling., Shi W, Xu G, Wang C, Sperber SM, Chen Y, Zhou Q, Deng Y, Zhao H., J Biol Chem. January 2, 2015; 290 (1): 577-89.   


Effect of the CALHM1 G330D and R154H human variants on the control of cytosolic Ca2+ and Aβ levels., Vingtdeux V, Tanis JE, Chandakkar P, Zhao H, Dreses-Werringloer U, Campagne F, Foskett JK, Marambaud P., PLoS One. November 6, 2014; 9 (11): e112484.   


A highly effective TALEN-mediated approach for targeted gene disruption in Xenopus tropicalis and zebrafish., Liu Y, Luo D, Lei Y, Hu W, Zhao H, Cheng CH., Methods. August 15, 2014; 69 (1): 58-66.


Efficient RNA/Cas9-mediated genome editing in Xenopus tropicalis., Guo X, Zhang T, Hu Z, Zhang Y, Shi Z, Wang Q, Cui Y, Wang F, Zhao H, Chen Y., Development. February 1, 2014; 141 (3): 707-14.   


Coexpression of IQ-domain GTPase-activating protein 1 (IQGAP1) and Dishevelled (Dvl) is correlated with poor prognosis in non-small cell lung cancer., Zhao H, Xie C, Lin X, Zhao Y, Han Y, Fan C, Zhang X, Du J, Han Y, Han Q, Wu G, Wang E., PLoS One. January 1, 2014; 9 (12): e113713.   


The Cep63 paralogue Deup1 enables massive de novo centriole biogenesis for vertebrate multiciliogenesis., Zhao H, Zhu L, Zhu Y, Cao J, Li S, Huang Q, Xu T, Huang X, Yan X, Zhu X., Nat Cell Biol. December 1, 2013; 15 (12): 1434-44.


Dhrs3 protein attenuates retinoic acid signaling and is required for early embryonic patterning., Kam RK, Shi W, Chan SO, Chen Y, Xu G, Lau CB, Fung KP, Chan WY, Zhao H., J Biol Chem. November 1, 2013; 288 (44): 31477-87.   


Functional analysis of a migraine-associated TRESK K+ channel mutation., Liu P, Xiao Z, Ren F, Guo Z, Chen Z, Zhao H, Cao YQ., J Neurosci. July 31, 2013; 33 (31): 12810-24.

???pagination.result.page??? 1 2 ???pagination.result.next???