Click here to close Hello! We notice that you are using Internet Explorer, which is not supported by Xenbase and may cause the site to display incorrectly. We suggest using a current version of Chrome, FireFox, or Safari.

Profile Publications (33)
XB-PERS-2303

Publications By François Fagotto

???pagination.result.count???

???pagination.result.page??? 1


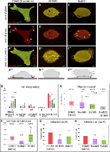
Remodeling of cadherin contacts in embryonic mesenchymal tissues during differential cell migration., Rozema D, Fagotto-Kaufmann C, Ruppel A, Lasko P, Fagotto F., Dev Cell. July 3, 2025; 60 (21): 2915-2930.e3.


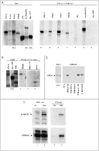
An Anti-Invasive Role for Mdmx through the RhoA GTPase under the Control of the NEDD8 Pathway., Bou Malhab LJ, Schmidt S, Fagotto-Kaufmann C, Pion E, Gadea G, Roux P, Fagotto F, Debant A, Xirodimas DP., Cells. September 28, 2024; 13 (19):   


Ectoderm to mesoderm transition by down-regulation of actomyosin contractility., Kashkooli L, Rozema D, Espejo-Ramirez L, Lasko P, Fagotto F., PLoS Biol. January 6, 2021; 19 (1): e3001060.   


Tissue segregation in the early vertebrate embryo., Fagotto F., Semin Cell Dev Biol. November 1, 2020; 107 130-146.   


Sorting at embryonic boundaries requires high heterotypic interfacial tension., Canty L, Zarour E, Kashkooli L, François P, Fagotto F., Nat Commun. July 31, 2017; 8 (1): 157.   


Variable combinations of specific ephrin ligand/Eph receptor pairs control embryonic tissue separation., Rohani N, Parmeggiani A, Winklbauer R, Fagotto F., PLoS Biol. September 23, 2014; 12 (9): e1001955.   


Ephrin-Eph signaling in embryonic tissue separation., Fagotto F, Winklbauer R, Rohani N., Cell Adh Migr. January 1, 2014; 8 (4): 308-26.   


EpCAM controls actomyosin contractility and cell adhesion by direct inhibition of PKC., Maghzal N, Kayali HA, Rohani N, Kajava AV, Fagotto F., Dev Cell. November 11, 2013; 27 (3): 263-77.


A molecular base for cell sorting at embryonic boundaries: contact inhibition of cadherin adhesion by ephrin/ Eph-dependent contractility., Fagotto F, Rohani N, Touret AS, Li R., Dev Cell. October 14, 2013; 27 (1): 72-87.


Proteomic analysis of differences in ectoderm and mesoderm membranes by DiGE., Wang R, Liu X, Küster-Schöck E, Fagotto F., J Proteome Res. September 7, 2012; 11 (9): 4575-93.


Polyvalent DP1 keeps the Wnt pathway neat and tidy., Fagotto F., EMBO J. August 15, 2012; 31 (16): 3377-9.


Cadherin-dependent differential cell adhesion in Xenopus causes cell sorting in vitro but not in the embryo., Ninomiya H, David R, Damm EW, Fagotto F, Niessen CM, Winklbauer R., J Cell Sci. April 15, 2012; 125 (Pt 8): 1877-83.   


Maternal Wnt/β-catenin signaling coactivates transcription through NF-κB binding sites during Xenopus axis formation., Armstrong NJ, Fagotto F, Prothmann C, Rupp RA., PLoS One. January 1, 2012; 7 (5): e36136.   


The tumor-associated EpCAM regulates morphogenetic movements through intracellular signaling., Maghzal N, Vogt E, Reintsch W, Fraser JS, Fagotto F., J Cell Biol. November 1, 2010; 191 (3): 645-59.   


Inhibition of cell adhesion by xARVCF indicates a regulatory function at the plasma membrane., Reintsch WE, Mandato CA, McCrea PD, Fagotto F., Dev Dyn. September 1, 2008; 237 (9): 2328-41.   


Plasma membrane recruitment of dephosphorylated beta-catenin upon activation of the Wnt pathway., Hendriksen J, Jansen M, Brown CM, van der Velde H, van Ham M, Galjart N, Offerhaus GJ, Fagotto F, Fornerod M., J Cell Sci. June 1, 2008; 121 (11): 1793-802.


Detection of nuclear beta-catenin in Xenopus embryos., Fagotto F, Brown CM., Methods Mol Biol. January 1, 2008; 469 363-80.


RanBP3 enhances nuclear export of active (beta)-catenin independently of CRM1., Hendriksen J, Fagotto F, van der Velde H, van Schie M, Noordermeer J, Fornerod M., J Cell Biol. December 5, 2005; 171 (5): 785-97.   


beta-Catenin controls cell sorting at the notochord-somite boundary independently of cadherin-mediated adhesion., Reintsch WE, Habring-Mueller A, Wang RW, Schohl A, Fagotto F., J Cell Biol. August 15, 2005; 170 (4): 675-86.   


Nucleo-cytoplasmic shuttling of Axin, a negative regulator of the Wnt-beta-catenin Pathway., Wiechens N, Heinle K, Englmeier L, Schohl A, Fagotto F., J Biol Chem. February 13, 2004; 279 (7): 5263-7.


A role for maternal beta-catenin in early mesoderm induction in Xenopus., Schohl A, Fagotto F., EMBO J. July 1, 2003; 22 (13): 3303-13.


Beta-catenin, MAPK and Smad signaling during early Xenopus development., Schohl A, Fagotto F., Development. January 1, 2002; 129 (1): 37-52.   


CRM1- and Ran-independent nuclear export of beta-catenin., Wiechens N, Fagotto F., Curr Biol. January 9, 2001; 11 (1): 18-27.


Domains of axin and disheveled required for interaction and function in wnt signaling., Julius MA, Schelbert B, Hsu W, Fitzpatrick E, Jho E, Fagotto F, Costantini F, Kitajewski J., Biochem Biophys Res Commun. October 5, 2000; 276 (3): 1162-9.


Domains of axin involved in protein-protein interactions, Wnt pathway inhibition, and intracellular localization., Fagotto F, Jho Eh, Zeng L, Kurth T, Joos T, Kaufmann C, Costantini F., J Cell Biol. May 17, 1999; 145 (4): 741-56.   


Nuclear localization signal-independent and importin/karyopherin-independent nuclear import of beta-catenin., Fagotto F, Glück U, Gumbiner BM., Curr Biol. February 12, 1998; 8 (4): 181-90.


The mouse Fused locus encodes Axin, an inhibitor of the Wnt signaling pathway that regulates embryonic axis formation., Zeng L, Fagotto F, Zhang T, Hsu W, Vasicek TJ, Perry WL, Lee JJ, Tilghman SM, Gumbiner BM, Costantini F., Cell. July 11, 1997; 90 (1): 181-92.   


Induction of the primary dorsalizing center in Xenopus by the Wnt/GSK/beta-catenin signaling pathway, but not by Vg1, Activin or Noggin., Fagotto F, Guger K, Gumbiner BM., Development. January 1, 1997; 124 (2): 453-60.


Binding to cadherins antagonizes the signaling activity of beta-catenin during axis formation in Xenopus., Fagotto F, Funayama N, Gluck U, Gumbiner BM., J Cell Biol. March 1, 1996; 132 (6): 1105-14.   


Embryonic axis induction by the armadillo repeat domain of beta-catenin: evidence for intracellular signaling., Funayama N, Fagotto F, McCrea P, Gumbiner BM., J Cell Biol. March 1, 1995; 128 (5): 959-68.


Beta-catenin localization during Xenopus embryogenesis: accumulation at tissue and somite boundaries., Fagotto F, Gumbiner BM., Development. December 1, 1994; 120 (12): 3667-79.   


Changes in yolk platelet pH during Xenopus laevis development correlate with yolk utilization. A quantitative confocal microscopy study., Fagotto F, Maxfield FR., J Cell Sci. December 1, 1994; 107 ( Pt 12) 3325-37.


Yolk platelets in Xenopus oocytes maintain an acidic internal pH which may be essential for sodium accumulation., Fagotto F, Maxfield FR., J Cell Biol. June 1, 1994; 125 (5): 1047-56.

???pagination.result.page??? 1