Click here to close Hello! We notice that you are using Internet Explorer, which is not supported by Xenbase and may cause the site to display incorrectly. We suggest using a current version of Chrome, FireFox, or Safari.

Profile Publications (30)
XB-PERS-2379

Publications By Daniel L. Levy

???pagination.result.count???

???pagination.result.page??? 1


How the chromatin landscape influences nuclear morphology., Sengupta S, Prabha H, Levy DL., Front Cell Dev Biol. July 3, 2025; 13 1634252.


Proteasome inhibition induces microtubule-dependent changes in nuclear morphology., Sengupta S, Sami AB, Gatlin JC, Levy DL., iScience. December 17, 2024; 28 (1): 111550.   


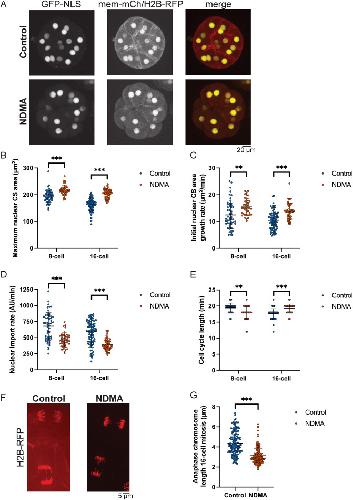
Nuclear growth and import can be uncoupled., Chen P, Mishra S, Prabha H, Sengupta S, Levy DL., Mol Biol Cell. January 1, 2024; 35 (1): ar1.   


Nuclear growth and import can be uncoupled., Chen P, Mishra S, Levy DL., bioRxiv. April 21, 2023;   


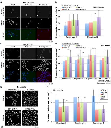
Nuclear F-actin and Lamin A antagonistically modulate nuclear shape., Mishra S, Levy DL., J Cell Sci. July 1, 2022; 135 (13):   


An insect antifreeze protein from Anatolica polita enhances the cryoprotection of Xenopus laevis eggs and embryos., Jevtić P, Elliott KW, Watkins SE, Sreter JA, Jovic K, Lehner IB, Baures PW, Tsavalas JG, Levy DL, Varga K., J Exp Biol. February 15, 2022; 225 (4):


Regulation of organelle size and organization during development., Chen P, Levy DL., Semin Cell Dev Biol. February 15, 2022; 133 53-64.   


Visualizing Nuclear Pore Complexes in Xenopus Egg Extracts., Mishra S, Levy DL., Methods Mol Biol. January 1, 2022; 2502 395-405.


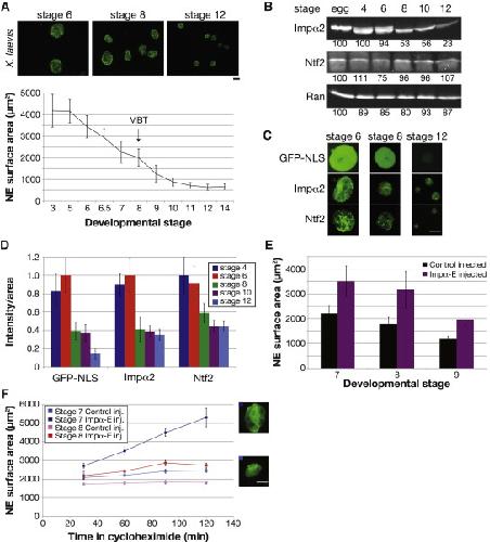
Organelle size scaling over embryonic development., Wesley CC, Mishra S, Levy DL., Wiley Interdiscip Rev Dev Biol. September 1, 2020; 9 (5): e376.   


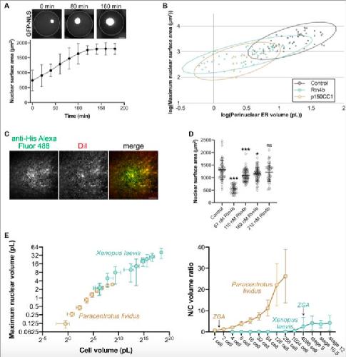
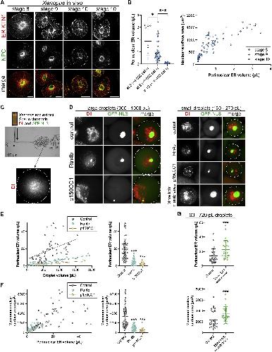
The Perinuclear ER Scales Nuclear Size Independently of Cell Size in Early Embryos., Mukherjee RN, Sallé J, Dmitrieff S, Nelson KM, Oakey J, Minc N, Levy DL., Dev Cell. August 10, 2020; 54 (3): 395-409.e7.   


Cell Biology: Tubulin Contributes to Spindle Size Scaling., Levy DL., Curr Biol. June 8, 2020; 30 (11): R637-R639.   


Nucleoplasmin is a limiting component in the scaling of nuclear size with cytoplasmic volume., Chen P, Tomschik M, Nelson KM, Oakey J, Gatlin JC, Levy DL., J Cell Biol. October 2, 2019; 218 (12): 4063-4078.   


Altering the levels of nuclear import factors in early Xenopus laevis embryos affects later development., Jevtić P, Mukherjee RN, Chen P, Levy DL., PLoS One. January 1, 2019; 14 (4): e0215740.   


Emerin induces nuclear breakage in Xenopus extract and early embryos., Dilsaver MR, Chen P, Thompson TA, Reusser T, Mukherjee RN, Oakey J, Levy DL., Mol Biol Cell. December 15, 2018; 29 (26): 3155-3167.   


Nucleus Assembly and Import in Xenopus laevis Egg Extract., Chen P, Levy DL., Cold Spring Harb Protoc. June 1, 2018; 2018 (6):


In vivo mitotic spindle scaling can be modulated by changing the levels of a single protein: the microtubule polymerase XMAP215., Milunovic-Jevtic A, Jevtic P, Levy DL, Gatlin JC., Mol Biol Cell. June 1, 2018; 29 (11): 1311-1317.   


Both Nuclear Size and DNA Amount Contribute to Midblastula Transition Timing in Xenopus laevis., Jevtić P, Levy DL., Sci Rep. August 11, 2017; 7 (1): 7908.   


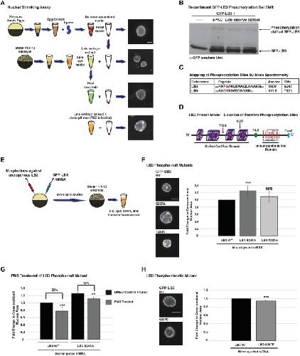
PKC-mediated phosphorylation of nuclear lamins at a single serine residue regulates interphase nuclear size in Xenopus and mammalian cells., Edens LJ, Dilsaver MR, Levy DL., Mol Biol Cell. May 15, 2017; 28 (10): 1389-1399.   


A Cell-Free Assay Using Xenopus laevis Embryo Extracts to Study Mechanisms of Nuclear Size Regulation., Edens LJ, Levy DL., J Vis Exp. August 8, 2016; (114):


Nuclear size is sensitive to NTF2 protein levels in a manner dependent on Ran binding., Vuković LD, Jevtić P, Zhang Z, Stohr BA, Levy DL., J Cell Sci. March 15, 2016; 129 (6): 1115-27.


Use of Xenopus cell-free extracts to study size regulation of subcellular structures., Jevtić P, Milunović-Jevtić A, Dilsaver MR, Gatlin JC, Levy DL., Int J Dev Biol. January 1, 2016; 60 (7-8-9): 277-288.


Concentration-dependent Effects of Nuclear Lamins on Nuclear Size in Xenopus and Mammalian Cells., Jevtić P, Edens LJ, Li X, Nguyen T, Chen P, Levy DL., J Biol Chem. November 13, 2015; 290 (46): 27557-71.   


Biological Scaling Problems and Solutions in Amphibians., Levy DL, Heald R., Cold Spring Harb Perspect Biol. August 10, 2015; 8 (1): a019166.


Nuclear size scaling during Xenopus early development contributes to midblastula transition timing., Jevtić P, Levy DL., Curr Biol. January 5, 2015; 25 (1): 45-52.   


cPKC regulates interphase nuclear size during Xenopus development., Edens LJ, Levy DL., J Cell Biol. August 18, 2014; 206 (4): 473-83.   


Sizing and shaping the nucleus: mechanisms and significance., Jevtić P, Edens LJ, Vuković LD, Levy DL., Curr Opin Cell Biol. June 1, 2014; 28 16-27.


Mechanisms of nuclear size regulation in model systems and cancer., Jevtić P, Levy DL., Adv Exp Med Biol. January 1, 2014; 773 537-69.


Nuclear size regulation: from single cells to development and disease., Edens LJ, White KH, Jevtic P, Li X, Levy DL., Trends Cell Biol. April 1, 2013; 23 (4): 151-9.


Mechanisms of intracellular scaling., Levy DL, Heald R., Annu Rev Cell Dev Biol. January 1, 2012; 28 113-35.


Nuclear size is regulated by importin α and Ntf2 in Xenopus., Levy DL, Heald R., Cell. October 15, 2010; 143 (2): 288-98.   

???pagination.result.page??? 1