Click here to close Hello! We notice that you are using Internet Explorer, which is not supported by Xenbase and may cause the site to display incorrectly. We suggest using a current version of Chrome, FireFox, or Safari.

Profile Publications (93)
XB-PERS-2695

Publications By Zheng Zhang

???pagination.result.count???

???pagination.result.page??? 1 2 ???pagination.result.next???


Antimicrobial peptide DiPGLa-H exhibits the most outstanding anti-infective activity among the PGLa variants based on a systematic comparison., Zheng L, Zafir M, Zhang Z, Ma Y, Yang F, Wang X, Xue X, Wang C, Li P, Liu P, El-Gohary FA, Zhao X, Xue H., Appl Environ Microbiol. February 19, 2025; 91 (3): e0206224.   


Exploring the clinical significance of TPX2 in pancreatic cancer: from biomarker to immunotherapy., Zhang Z, Liu Z, Yao Y, Li M, Shen C, Zhou F., Naunyn Schmiedebergs Arch Pharmacol. December 17, 2024;


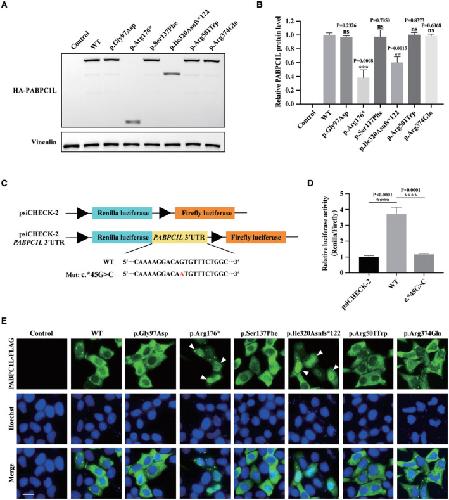
Bi-allelic pathogenic variants in PABPC1L cause oocyte maturation arrest and female infertility., Wang W, Guo J, Shi J, Li Q, Chen B, Pan Z, Qu R, Fu J, Shi R, Xue X, Mu J, Zhang Z, Wu T, Wang W, Zhao L, Li Q, He L, Sun X, Sang Q, Lin G, Wang L., EMBO Mol Med. June 7, 2023; 15 (6): e17177.   


Identification of the Acid-Sensitive Site Critical for Chloral Hydrate (CH) Activation of the Proton-Activated Chloride Channel., Xu XY, Zhang FF, Gan J, Zhang MY, Shen ZS, Guo Q, Teng Y, Ji JW, Cao JL, Tang QY, Zhang Z., J Neurosci. January 25, 2023; 43 (4): 526-539.


Homozygous variants in PANX1 cause human oocyte death and female infertility., Wang W, Qu R, Dou Q, Wu F, Wang W, Chen B, Mu J, Zhang Z, Zhao L, Zhou Z, Dong J, Zeng Y, Liu R, Du J, Zhu S, Li Q, He L, Jin L, Wang L, Sang Q., Eur J Hum Genet. September 1, 2021; 29 (9): 1396-1404.


CPEB3 regulates the proliferation and apoptosis of bovine cumulus cells., Wang Y, Chen CZ, Fu XH, Liu JB, Peng YX, Wang YJ, Han DX, Zhang Z, Yuan B, Gao Y, Jiang H, Zhang JB., Anim Sci J. January 1, 2020; 91 (1): e13416.


Phosphorylation dependent α-synuclein degradation monitored by in-cell NMR., Zheng W, Zhang Z, Ye Y, Wu Q, Liu M, Li C., Chem Commun (Camb). September 17, 2019; 55 (75): 11215-11218.


Intracellular cholesterol stimulates ENaC by interacting with phosphatidylinositol‑4,5‑bisphosphate and mediates cyclosporine A-induced hypertension., Zhai YJ, Wu MM, Linck VA, Zou L, Yue Q, Wei SP, Song C, Zhang S, Williams CR, Song BL, Zhang ZR, Ma HP., Biochim Biophys Acta Mol Basis Dis. July 1, 2019; 1865 (7): 1915-1924.


Modeling human point mutation diseases in Xenopus tropicalis with a modified CRISPR/Cas9 system., Shi Z, Xin H, Tian D, Lian J, Wang J, Liu G, Ran R, Shi S, Zhang Z, Shi Y, Deng Y, Hou C, Chen Y., FASEB J. June 1, 2019; 33 (6): 6962-6968.


Calcineurin-dependent Protein Phosphorylation Changes During Egg Activation in Drosophila melanogaster., Zhang Z, Ahmed-Braimah YH, Goldberg ML, Wolfner MF., Mol Cell Proteomics. March 15, 2019; 18 (Suppl 1): S145-S158.


Palmitate Stimulates the Epithelial Sodium Channel by Elevating Intracellular Calcium, Reactive Oxygen Species, and Phosphoinositide 3-Kinase Activity., Wang QS, Liang C, Niu N, Yang X, Chen X, Song BL, Yu CJ, Wu MM, Zhang ZR, Ma HP., Oxid Med Cell Longev. December 2, 2018; 2018 7560610.   


Structure of a TRPM2 channel in complex with Ca2+ explains unique gating regulation., Zhang Z, Tóth B, Szollosi A, Chen J, Csanády L., Elife. May 10, 2018; 7   


Depletion of Cholesterol Reduces ENaC Activity by Decreasing Phosphatidylinositol-4,5-Bisphosphate in Microvilli., Zhai YJ, Liu BC, Wei SP, Chou CF, Wu MM, Song BL, Linck VA, Zou L, Zhang S, Li XQ, Zhang ZR, Ma HP., Cell Physiol Biochem. January 1, 2018; 47 (3): 1051-1059.


Family of Ricinus communis Monosaccharide Transporters and RcSTP1 in Promoting the Uptake of a Glucose-Fipronil Conjugate., Mao GL, Yan Y, Chen Y, Wang BF, Xu FF, Zhang ZX, Lin F, Xu HH., J Agric Food Chem. August 2, 2017; 65 (30): 6169-6178.


Molecular Structure of the Human CFTR Ion Channel., Liu F, Zhang Z, Csanády L, Gadsby DC, Chen J., Cell. March 23, 2017; 169 (1): 85-95.e8.


Variant Ionotropic Receptors in the Malaria Vector Mosquito Anopheles gambiae Tuned to Amines and Carboxylic Acids., Pitts RJ, Derryberry SL, Zhang Z, Zwiebel LJ., Sci Rep. January 9, 2017; 7 40297.   


Syndecan4 coordinates Wnt/JNK and BMP signaling to regulate foregut progenitor development., Zhang Z, Rankin SA, Zorn AM., Dev Biol. August 1, 2016; 416 (1): 187-199.   


A Female-Biased Odorant Receptor from Apolygus lucorum (Meyer-Dür) Tuned to Some Plant Odors., Zhang Z, Zhang M, Yan S, Wang G, Liu Y., Int J Mol Sci. July 28, 2016; 17 (8):   


Nuclear size is sensitive to NTF2 protein levels in a manner dependent on Ran binding., Vuković LD, Jevtić P, Zhang Z, Stohr BA, Levy DL., J Cell Sci. March 15, 2016; 129 (6): 1115-27.


Tet3 Reads 5-Carboxylcytosine through Its CXXC Domain and Is a Potential Guardian against Neurodegeneration., Jin SG, Zhang ZM, Dunwell TL, Harter MR, Wu X, Johnson J, Li Z, Liu J, Szabó PE, Lu Q, Xu GL, Song J, Pfeifer GP., Cell Rep. January 26, 2016; 14 (3): 493-505.


Histone H2B gene cloning, with implication for its function during nuclear shaping in the Chinese mitten crab, Eriocheir sinensis., Wu J, Mu S, Guo M, Chen T, Zhang Z, Li Z, Li Y, Kang X., Gene. January 10, 2016; 575 (2 Pt 1): 276-84.


Epilepsy-Related Slack Channel Mutants Lead to Channel Over-Activity by Two Different Mechanisms., Tang QY, Zhang FF, Xu J, Wang R, Chen J, Logothetis DE, Zhang Z., Cell Rep. January 5, 2016; 14 (1): 129-139.


The repetitive portion of the Xenopus IgH Mu switch region mediates orientation-dependent class switch recombination., Zhang ZZ, Pannunzio NR, Lu Z, Hsu E, Yu K, Lieber MR., Mol Immunol. October 1, 2015; 67 (2 Pt B): 524-31.


GM130 Regulates Golgi-Derived Spindle Assembly by Activating TPX2 and Capturing Microtubules., Wei JH, Zhang ZC, Wynn RM, Seemann J., Cell. July 16, 2015; 162 (2): 287-99.


Variation in NRT1.1B contributes to nitrate-use divergence between rice subspecies., Hu B, Wang W, Ou S, Tang J, Li H, Che R, Zhang Z, Chai X, Wang H, Wang Y, Liang C, Liu L, Piao Z, Deng Q, Deng K, Xu C, Liang Y, Zhang L, Li L, Chu C., Nat Genet. July 1, 2015; 47 (7): 834-8.


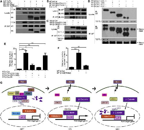
Kdm2a/b Lysine Demethylases Regulate Canonical Wnt Signaling by Modulating the Stability of Nuclear β-Catenin., Lu L, Gao Y, Zhang Z, Cao Q, Zhang X, Zou J, Cao Y., Dev Cell. June 22, 2015; 33 (6): 660-74.   


Labeling strategy and signal broadening mechanism of Protein NMR spectroscopy in Xenopus laevis oocytes., Ye Y, Liu X, Chen Y, Xu G, Wu Q, Zhang Z, Yao C, Liu M, Li C., Chemistry. June 8, 2015; 21 (24): 8686-90.


Hydrogen Sulfide Prevents Advanced Glycation End-Products Induced Activation of the Epithelial Sodium Channel., Wang Q, Song B, Jiang S, Liang C, Chen X, Shi J, Li X, Sun Y, Wu M, Zhao D, Zhang ZR, Ma HP., Oxid Med Cell Longev. January 1, 2015; 2015 976848.   


Xenopus Nkx6.3 is a neural plate border specifier required for neural crest development., Zhang Z, Shi Y, Zhao S, Li J, Li C, Mao B., PLoS One. December 15, 2014; 9 (12): e115165.   


The GAFa domain of phosphodiesterase-6 contains a rod outer segment localization signal., Cheguru P, Zhang Z, Artemyev NO., J Neurochem. April 1, 2014; 129 (2): 256-63.


A missense mutation accelerating the gating of the lysosomal Cl-/H+-exchanger ClC-7/Ostm1 causes osteopetrosis with gingival hamartomas in cattle., Sartelet A, Stauber T, Coppieters W, Ludwig CF, Fasquelle C, Druet T, Zhang Z, Ahariz N, Cambisano N, Jentsch TJ, Charlier C., Dis Model Mech. January 1, 2014; 7 (1): 119-28.   


Different thresholds of Wnt-Frizzled 7 signaling coordinate proliferation, morphogenesis and fate of endoderm progenitor cells., Zhang Z, Rankin SA, Zorn AM., Dev Biol. June 1, 2013; 378 (1): 1-12.   


Hydrogen sulfide prevents hydrogen peroxide-induced activation of epithelial sodium channel through a PTEN/PI(3,4,5)P3 dependent pathway., Zhang J, Chen S, Liu H, Zhang B, Zhao Y, Ma K, Zhao D, Wang Q, Ma H, Zhang Z., PLoS One. May 15, 2013; 8 (5): e64304.   


AMPA receptor/TARP stoichiometry visualized by single-molecule subunit counting., Hastie P, Ulbrich MH, Wang HL, Arant RJ, Lau AG, Zhang Z, Isacoff EY, Chen L., Proc Natl Acad Sci U S A. March 26, 2013; 110 (13): 5163-8.


Existence of G-quadruplex structures in promoter region of oncogenes confirmed by G-quadruplex DNA cross-linking strategy., Yuan L, Tian T, Chen Y, Yan S, Xing X, Zhang Z, Zhai Q, Xu L, Wang S, Weng X, Yuan B, Feng Y, Zhou X., Sci Rep. January 1, 2013; 3 1811.   


Yeast CAF-1 assembles histone (H3-H4)2 tetramers prior to DNA deposition., Winkler DD, Zhou H, Dar MA, Zhang Z, Luger K., Nucleic Acids Res. November 1, 2012; 40 (20): 10139-49.   


Sizzled-tolloid interactions maintain foregut progenitors by regulating fibronectin-dependent BMP signaling., Kenny AP, Rankin SA, Allbee AW, Prewitt AR, Zhang Z, Tabangin ME, Shifley ET, Louza MP, Zorn AM., Dev Cell. August 14, 2012; 23 (2): 292-304.   


Hypercholesterolemia induces up-regulation of KACh cardiac currents via a mechanism independent of phosphatidylinositol 4,5-bisphosphate and Gβγ., Deng W, Bukiya AN, Rodríguez-Menchaca AA, Zhang Z, Baumgarten CM, Logothetis DE, Levitan I, Rosenhouse-Dantsker A., J Biol Chem. February 10, 2012; 287 (7): 4925-35.


Structural basis for recognition of H3K56-acetylated histone H3-H4 by the chaperone Rtt106., Su D, Hu Q, Li Q, Thompson JR, Cui G, Fazly A, Davies BA, Botuyan MV, Zhang Z, Mer G., Nature. February 5, 2012; 483 (7387): 104-7.


Evolution of vertebrate central nervous system is accompanied by novel expression changes of duplicate genes., Chen Y, Ding Y, Zhang Z, Wang W, Chen JY, Ueno N, Mao B., J Genet Genomics. December 20, 2011; 38 (12): 577-84.   


[Establishment of a targeting protein for Xenopus kinesin-like protein 2 C' terminal SBP-3 x Flag tagged HCT 116 colorectal cancer cell model]., Huang ZB, Zhang ZY, Zhang XD, Miao SY, Wang LF, Du RL., Zhongguo Yi Xue Ke Xue Yuan Xue Bao. December 1, 2011; 33 (6): 624-8.


The novel small molecule α9α10 nicotinic acetylcholine receptor antagonist ZZ-204G is analgesic., Holtman JR, Dwoskin LP, Dowell C, Wala EP, Zhang Z, Crooks PA, McIntosh JM., Eur J Pharmacol. November 30, 2011; 670 (2-3): 500-8.


Structure and histone binding properties of the Vps75-Rtt109 chaperone-lysine acetyltransferase complex., Su D, Hu Q, Zhou H, Thompson JR, Xu RM, Zhang Z, Mer G., J Biol Chem. May 6, 2011; 286 (18): 15625-9.


Regulation of histone H2A and H2B deubiquitination and Xenopus development by USP12 and USP46., Joo HY, Jones A, Yang C, Zhai L, Smith AD, Zhang Z, Chandrasekharan MB, Sun ZW, Renfrow MB, Wang Y, Chang C, Wang H., J Biol Chem. March 4, 2011; 286 (9): 7190-201.


Gating of a G protein-sensitive mammalian Kir3.1 prokaryotic Kir channel chimera in planar lipid bilayers., Leal-Pinto E, Gómez-Llorente Y, Sundaram S, Tang QY, Ivanova-Nikolova T, Mahajan R, Baki L, Zhang Z, Chavez J, Ubarretxena-Belandia I, Logothetis DE., J Biol Chem. December 17, 2010; 285 (51): 39790-800.


Exogenously administered secreted frizzled related protein 2 (Sfrp2) reduces fibrosis and improves cardiac function in a rat model of myocardial infarction., He W, Zhang L, Ni A, Zhang Z, Mirotsou M, Mao L, Pratt RE, Dzau VJ., Proc Natl Acad Sci U S A. December 7, 2010; 107 (49): 21110-5.


WLS-dependent secretion of WNT3A requires Ser209 acylation and vacuolar acidification., Coombs GS, Yu J, Canning CA, Veltri CA, Covey TM, Cheong JK, Utomo V, Banerjee N, Zhang ZH, Jadulco RC, Concepcion GP, Bugni TS, Harper MK, Mihalek I, Jones CM, Ireland CM, Virshup DM., J Cell Sci. October 1, 2010; 123 (Pt 19): 3357-67.   


Phosphatidylinositol 4,5-bisphosphate activates Slo3 currents and its hydrolysis underlies the epidermal growth factor-induced current inhibition., Tang QY, Zhang Z, Xia J, Ren D, Logothetis DE., J Biol Chem. June 18, 2010; 285 (25): 19259-66.


The RCK2 domain uses a coordination site present in Kir channels to confer sodium sensitivity to Slo2.2 channels., Zhang Z, Rosenhouse-Dantsker A, Tang QY, Noskov S, Logothetis DE., J Neurosci. June 2, 2010; 30 (22): 7554-62.


MiCroKit 3.0: an integrated database of midbody, centrosome and kinetochore., Ren J, Liu Z, Gao X, Jin C, Ye M, Zou H, Wen L, Zhang Z, Xue Y, Yao X., Nucleic Acids Res. January 1, 2010; 38 (Database issue): D155-60.   

???pagination.result.page??? 1 2 ???pagination.result.next???