Click here to close Hello! We notice that you are using Internet Explorer, which is not supported by Xenbase and may cause the site to display incorrectly. We suggest using a current version of Chrome, FireFox, or Safari.

Profile Publications (28)
XB-PERS-2914

Publications By Laura A Lowery

???pagination.result.count???

???pagination.result.page??? 1


The TOG5 domain of CKAP5 is required to interact with F-actin and promote microtubule advancement in neurons., Cammarata GM, Erdogan B, Sabo J, Kayaer Y, Dujava Zdimalova M, Engström F, Gupta U, Senel J, O'Brien T, Sibanda C, Thawani A, Folker ES, Braun M, Lansky Z, Lowery LA., Mol Biol Cell. November 1, 2024; 35 (12): br24.   


Re-examining the evidence that ivermectin induces a melanoma-like state in Xenopus embryos., Hutchison A, Sibanda C, Hulme M, Anwar S, Gur B, Thomas R, Lowery LA., Bioessays. January 1, 2024; 46 (1): e2300143.


Imaging Methods in Xenopus Cells, Embryos, and Tadpoles., Davidson LA, Lowery LA., Cold Spring Harb Protoc. June 7, 2022; 2022 (5): Pdb.top105627.


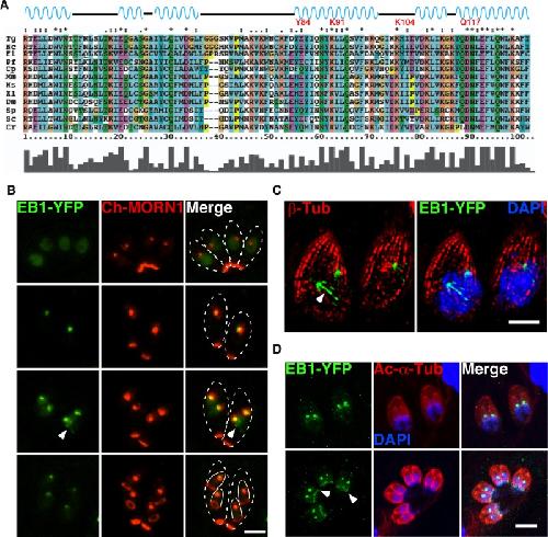
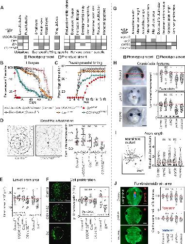
16p12.1 Deletion Orthologs are Expressed in Motile Neural Crest Cells and are Important for Regulating Craniofacial Development in Xenopus laevis., Lasser M, Bolduc J, Murphy L, O'Brien C, Lee S, Girirajan S, Lowery LA., Front Genet. January 1, 2022; 13 833083.   


Tau, XMAP215/Msps and Eb1 co-operate interdependently to regulate microtubule polymerisation and bundle formation in axons., Hahn I, Voelzmann A, Parkin J, Fülle JB, Slater PG, Lowery LA, Sanchez-Soriano N, Prokop A., PLoS Genet. July 1, 2021; 17 (7): e1009647.   


Live Imaging of Cytoskeletal Dynamics in Embryonic Xenopus laevis Growth Cones and Neural Crest Cells., Erdogan B, Bearce EA, Lowery LA., Cold Spring Harb Protoc. April 1, 2021; 2021 (4):


Functional assessment of the "two-hit" model for neurodevelopmental defects in Drosophila and X. laevis., Pizzo L, Lasser M, Yusuff T, Jensen M, Ingraham P, Huber E, Singh MD, Monahan C, Iyer J, Desai I, Karthikeyan S, Gould DJ, Yennawar S, Weiner AT, Pounraja VK, Krishnan A, Rolls MM, Lowery LA, Girirajan S., PLoS Genet. April 1, 2021; 17 (4): e1009112.   


Investigating the impact of the phosphorylation status of tyrosine residues within the TACC domain of TACC3 on microtubule behavior during axon growth and guidance., Erdogan B, St Clair RM, Cammarata GM, Zaccaro T, Ballif BA, Lowery LA., Cytoskeleton (Hoboken). July 1, 2020; 77 (7): 277-291.


NCBP2 modulates neurodevelopmental defects of the 3q29 deletion in Drosophila and Xenopus laevis models., Singh MD, Jensen M, Lasser M, Huber E, Yusuff T, Pizzo L, Lifschutz B, Desai I, Kubina A, Yennawar S, Kim S, Iyer J, Rincon-Limas DE, Lowery LA, Girirajan S., PLoS Genet. February 13, 2020; 16 (2): e1008590.   


XMAP215 promotes microtubule-F-actin interactions to regulate growth cone microtubules during axon guidance in Xenopuslaevis., Slater PG, Cammarata GM, Samuelson AG, Magee A, Hu Y, Lowery LA., J Cell Sci. April 30, 2019; 132 (9):   


Characterization of Xenopus laevis guanine deaminase reveals new insights for its expression and function in the embryonic kidney., Slater PG, Cammarata GM, Monahan C, Bowers JT, Yan O, Lee S, Lowery LA., Dev Dyn. April 1, 2019; 248 (4): 296-305.   


Wolf-Hirschhorn Syndrome-Associated Genes Are Enriched in Motile Neural Crest Cells and Affect Craniofacial Development in Xenopus laevis., Mills A, Bearce E, Cella R, Kim SW, Selig M, Lee S, Lowery LA., Front Physiol. January 1, 2019; 10 431.   


The Many Faces of Xenopus: Xenopus laevis as a Model System to Study Wolf-Hirschhorn Syndrome., Lasser M, Pratt B, Monahan C, Kim SW, Lowery LA., Front Physiol. January 1, 2019; 10 817.   


The microtubule plus-end-tracking protein TACC3 promotes persistent axon outgrowth and mediates responses to axon guidance signals during development., Erdogan B, Cammarata GM, Lee EJ, Pratt BC, Francl AF, Rutherford EL, Lowery LA., Neural Dev. February 15, 2017; 12 (1): 3.   


Xenopus laevis as a model system to study cytoskeletal dynamics during axon pathfinding., Slater PG, Hayrapetian L, Lowery LA., Genesis. January 1, 2017; 55 (1-2):   


Xenopus TACC2 is a microtubule plus end-tracking protein that can promote microtubule polymerization during embryonic development., Rutherford EL, Carandang L, Ebbert PT, Mills AN, Bowers JT, Lowery LA., Mol Biol Cell. October 15, 2016; 27 (20): 3013-3020.   


Conserved roles for cytoskeletal components in determining laterality., McDowell GS, Lemire JM, Paré JF, Cammarata G, Lowery LA, Levin M., Integr Biol (Camb). March 14, 2016; 8 (3): 267-86.


Using Xenopus laevis retinal and spinal neurons to study mechanisms of axon guidance in vivo and in vitro., Erdogan B, Ebbert PT, Lowery LA., Semin Cell Dev Biol. March 1, 2016; 51 64-72.   


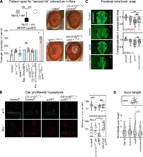
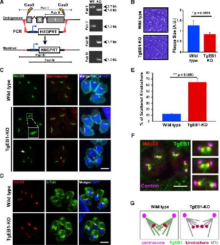
Compartmentalized Toxoplasma EB1 bundles spindle microtubules to secure accurate chromosome segregation., Chen CT, Kelly M, Leon Jd, Nwagbara B, Ebbert P, Ferguson DJ, Lowery LA, Morrissette N, Gubbels MJ., Mol Biol Cell. December 15, 2015; 26 (25): 4562-76.   


Xenopus TACC1 is a microtubule plus-end tracking protein that can regulate microtubule dynamics during embryonic development., Lucaj CM, Evans MF, Nwagbara BU, Ebbert PT, Baker CC, Volk JG, Francl AF, Ruvolo SP, Lowery LA., Cytoskeleton (Hoboken). May 1, 2015; 72 (5): 225-34.   


TACC3 is a microtubule plus end-tracking protein that promotes axon elongation and also regulates microtubule plus end dynamics in multiple embryonic cell types., Nwagbara BU, Faris AE, Bearce EA, Erdogan B, Ebbert PT, Evans MF, Rutherford EL, Enzenbacher TB, Lowery LA., Mol Biol Cell. November 1, 2014; 25 (21): 3350-62.   


Using plusTipTracker software to measure microtubule dynamics in Xenopus laevis growth cones., Stout A, D'Amico S, Enzenbacher T, Ebbert P, Lowery LA., J Vis Exp. September 7, 2014; (91): e52138.


Growth cone-specific functions of XMAP215 in restricting microtubule dynamics and promoting axonal outgrowth., Lowery LA, Stout A, Faris AE, Ding L, Baird MA, Davidson MW, Danuser G, Van Vactor D., Neural Dev. December 1, 2013; 8 22.   


Multiparametric analysis of CLASP-interacting protein functions during interphase microtubule dynamics., Long JB, Bagonis M, Lowery LA, Lee H, Danuser G, Van Vactor D., Mol Cell Biol. April 1, 2013; 33 (8): 1528-45.


Neural Explant Cultures from Xenopus laevis., Lowery LA, Faris AE, Stout A, Van Vactor D., J Vis Exp. October 5, 2012; (68): e4232.


Multiple roles for the Na,K-ATPase subunits, Atp1a1 and Fxyd1, during brain ventricle development., Chang JT, Lowery LA, Sive H., Dev Biol. August 15, 2012; 368 (2): 312-22.


The trip of the tip: understanding the growth cone machinery., Lowery LA, Van Vactor D., Nat Rev Mol Cell Biol. May 1, 2009; 10 (5): 332-43.


Totally tubular: the mystery behind function and origin of the brain ventricular system., Lowery LA, Sive H., Bioessays. April 1, 2009; 31 (4): 446-58.

???pagination.result.page??? 1