Click here to close Hello! We notice that you are using Internet Explorer, which is not supported by Xenbase and may cause the site to display incorrectly. We suggest using a current version of Chrome, FireFox, or Safari.

Profile Publications (31)
XB-PERS-2931

Publications By Massimiliano Andreazzoli

???pagination.result.count???

???pagination.result.page??? 1


Expression analysis of thg1l during Xenopus laevis development., Martini D, De Cesari C, Digregorio M, Muscò A, Giudetti G, Giannaccini M, Andreazzoli M., Int J Dev Biol. July 15, 2024; 68 (2): 85-91.   


Kdm7a expression is spatiotemporally regulated in developing Xenopus laevis embryos, and its overexpression influences late retinal development., Martini D, Digregorio M, Voto IAP, Morabito G, Degl'Innocenti A, Giudetti G, Giannaccini M, Andreazzoli M., Dev Dyn. May 1, 2024; 253 (5): 508-518.   


Comparative analysis of p4ha1 and p4ha2 expression during Xenopus laevis development., Martini D, Giannaccini M, Guadagni V, Marracci S, Giudetti G, Andreazzoli M., Int J Dev Biol. January 1, 2019; 63 (6-7): 311-316.   


pdzrn3 is required for pronephros morphogenesis in Xenopus laevis., Marracci S, Vangelisti A, Raffa V, Andreazzoli M, Dente L., Int J Dev Biol. January 1, 2016; 60 (1-3): 57-63.   


Noggin-Mediated Retinal Induction Reveals a Novel Interplay Between Bone Morphogenetic Protein Inhibition, Transforming Growth Factor β, and Sonic Hedgehog Signaling., Messina A, Lan L, Incitti T, Bozza A, Andreazzoli M, Vignali R, Cremisi F, Bozzi Y, Casarosa S., Stem Cells. August 1, 2015; 33 (8): 2496-508.


Comparative expression analysis of pfdn6a and tcp1α during Xenopus development., Marracci S, Martini D, Giannaccini M, Giudetti G, Dente L, Andreazzoli M., Int J Dev Biol. January 1, 2015; 59 (4-6): 235-40.   


Characterization of the Rx1-dependent transcriptome during early retinal development., Giudetti G, Giannaccini M, Biasci D, Mariotti S, Degl'innocenti A, Perrotta M, Barsacchi G, Andreazzoli M., Dev Dyn. October 1, 2014; 243 (10): 1352-61.   


Brief report: Rx1 defines retinal precursor identity by repressing alternative fates through the activation of TLE2 and Hes4., Giannaccini M, Giudetti G, Biasci D, Mariotti S, Martini D, Barsacchi G, Andreazzoli M., Stem Cells. December 1, 2013; 31 (12): 2842-7.


Kidins220/ARMS is dynamically expressed during Xenopus laevis development., Marracci S, Giannini M, Vitiello M, Andreazzoli M, Dente L., Int J Dev Biol. January 1, 2013; 57 (9-10): 787-92.   


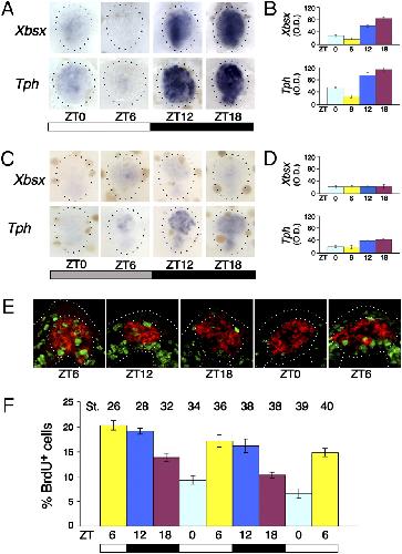
Xenopus Bsx links daily cell cycle rhythms and pineal photoreceptor fate., D'Autilia S, Broccoli V, Barsacchi G, Andreazzoli M., Proc Natl Acad Sci U S A. April 6, 2010; 107 (14): 6352-7.   


Noggin elicits retinal fate in Xenopus animal cap embryonic stem cells., Lan L, Vitobello A, Bertacchi M, Cremisi F, Vignali R, Andreazzoli M, Demontis GC, Barsacchi G, Casarosa S., Stem Cells. September 1, 2009; 27 (9): 2146-52.


Molecular regulation of vertebrate retina cell fate., Andreazzoli M., Birth Defects Res C Embryo Today. September 1, 2009; 87 (3): 284-95.


Dicer inactivation causes heterochronic retinogenesis in Xenopus laevis., Decembrini S, Andreazzoli M, Barsacchi G, Cremisi F., Int J Dev Biol. January 1, 2008; 52 (8): 1099-103.   


Cloning and developmental expression of the Xenopus homeobox gene Xvsx1., D'Autilia S, Decembrini S, Casarosa S, He RQ, Barsacchi G, Cremisi F, Andreazzoli M., Dev Genes Evol. December 1, 2006; 216 (12): 829-34.


Timing the generation of distinct retinal cells by homeobox proteins., Decembrini S, Andreazzoli M, Vignali R, Barsacchi G, Cremisi F., PLoS Biol. September 1, 2006; 4 (9): e272.   


Genetic analysis of metamorphic and premetamorphic Xenopus ciliary marginal zone., Casarosa S, Leone P, Cannata S, Santini F, Pinchera A, Barsacchi G, Andreazzoli M., Dev Dyn. June 1, 2005; 233 (2): 646-51.   


Six3 functions in anterior neural plate specification by promoting cell proliferation and inhibiting Bmp4 expression., Gestri G, Carl M, Appolloni I, Wilson SW, Barsacchi G, Andreazzoli M., Development. May 1, 2005; 132 (10): 2401-13.   


Xrx1 controls proliferation and neurogenesis in Xenopus anterior neural plate., Andreazzoli M, Gestri G, Cremisi F, Casarosa S, Dawid IB, Barsacchi G., Development. November 1, 2003; 130 (21): 5143-54.   


Xrx1 controls proliferation and multipotency of retinal progenitors., Casarosa S, Amato MA, Andreazzoli M, Gestri G, Barsacchi G, Cremisi F., Mol Cell Neurosci. January 1, 2003; 22 (1): 25-36.


Xdtx1, a Xenopus Deltex homologue expressed in differentiating neurons and in photoreceptive organs., Andreazzoli M, Marracci S, Panattoni M, Nardi I., Mech Dev. December 1, 2002; 119 Suppl 1 S247-51.   


Regulation of the Lim-1 gene is mediated through conserved FAST-1/FoxH1 sites in the first intron., Watanabe M, Rebbert ML, Andreazzoli M, Takahashi N, Toyama R, Zimmerman S, Whitman M, Dawid IB., Dev Dyn. December 1, 2002; 225 (4): 448-56.


Homeobox genes in the genetic control of eye development., Lupo G, Andreazzoli M, Gestri G, Liu Y, He RQ, Barsacchi G., Int J Dev Biol. January 1, 2000; 44 (6): 627-36.


A homeobox gene, vax2, controls the patterning of the eye dorsoventral axis., Barbieri AM, Lupo G, Bulfone A, Andreazzoli M, Mariani M, Fougerousse F, Consalez GG, Borsani G, Beckmann JS, Barsacchi G, Ballabio A, Banfi S., Proc Natl Acad Sci U S A. September 14, 1999; 96 (19): 10729-34.   


Role of Xrx1 in Xenopus eye and anterior brain development., Andreazzoli M, Gestri G, Angeloni D, Menna E, Barsacchi G., Development. June 1, 1999; 126 (11): 2451-60.   


Anteroposterior patterning by mutual repression of orthodenticle and caudal-type transcription factors., Isaacs HV, Andreazzoli M, Slack JM., Evol Dev. January 1, 1999; 1 (3): 143-52.


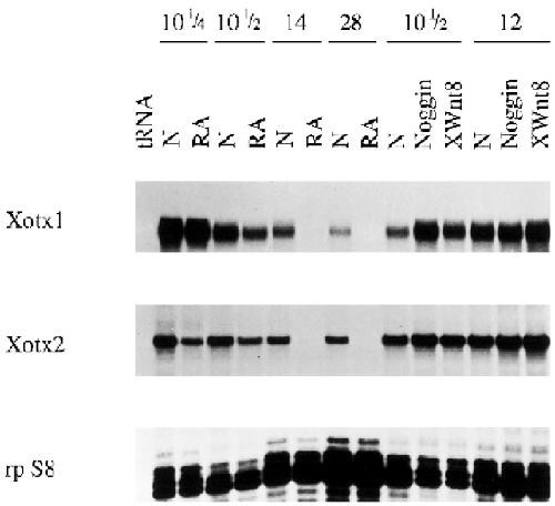
Activating and repressing signals in head development: the role of Xotx1 and Xotx2., Andreazzoli M, Pannese M, Boncinelli E., Development. May 1, 1997; 124 (9): 1733-43.   


Xrx1, a novel Xenopus homeobox gene expressed during eye and pineal gland development., Casarosa S, Andreazzoli M, Simeone A, Barsacchi G., Mech Dev. January 1, 1997; 61 (1-2): 187-98.   


Xotx genes in the developing brain of Xenopus laevis., Kablar B, Vignali R, Menotti L, Pannese M, Andreazzoli M, Polo C, Giribaldi MG, Boncinelli E, Barsacchi G., Mech Dev. April 1, 1996; 55 (2): 145-58.


The Xenopus homologue of Otx2 is a maternal homeobox gene that demarcates and specifies anterior body regions., Pannese M, Polo C, Andreazzoli M, Vignali R, Kablar B, Barsacchi G, Boncinelli E., Development. March 1, 1995; 121 (3): 707-20.   


RNA binding properties and evolutionary conservation of the Xenopus multifinger protein Xfin., Andreazzoli M, De Lucchini S, Costa M, Barsacchi G., Nucleic Acids Res. September 11, 1993; 21 (18): 4218-25.


Extra-ribosomal spacer sequences in Triturus., De Lucchini S, Andronico F, Andreazzoli M, Giuliani M, Savino R, Nardi I., J Mol Biol. December 20, 1988; 204 (4): 805-13.

???pagination.result.page??? 1