Click here to close Hello! We notice that you are using Internet Explorer, which is not supported by Xenbase and may cause the site to display incorrectly. We suggest using a current version of Chrome, FireFox, or Safari.

Profile Publications (129)
XB-PERS-3069

Publications By Hyunjoon Kim

???pagination.result.count???

???pagination.result.page??? 1 2 3 ???pagination.result.next???


The prodomain of bone morphogenetic protein 2 promotes dimerization and cleavage of BMP6 homodimers and BMP2/6 heterodimers., Chauhan P, Xue Y, Kim HS, Fisher AL, Babitt JL, Christian JL., J Biol Chem. October 19, 2024; 300 (10): 107790.   


Gene expression in notochord and nuclei pulposi: a study of gene families across the chordate phylum., Raghavan R, Coppola U, Wu Y, Ihewulezi C, Negrón-Piñeiro LJ, Maguire JE, Hong J, Cunningham M, Kim HJ, Albert TJ, Ali AM, Saint-Jeannet JP, Ristoratore F, Dahia CL, Di Gregorio A., BMC Ecol Evol. October 27, 2023; 23 (1): 63.   


Development and Degeneration of Retinal Ganglion Cell Axons in Xenopus tropicalis., Choi B, Kim H, Jang J, Park S, Jung H., Mol Cells. November 30, 2022; 45 (11): 846-854.   


The m6A(m)-independent role of FTO in regulating WNT signaling pathways., Kim H, Jang S, Lee YS., Life Sci Alliance. February 15, 2022; 5 (5):   


RNA m6A Methyltransferase Mettl3 Regulates Spatial Neural Patterning in Xenopus laevis., Kim H, Jang S., Mol Cell Biol. July 23, 2021; 41 (8): e0010421.


Analysis of Transforming Growth Factor ß Family Cleavage Products Secreted Into the Blastocoele of Xenopus laevis Embryos., Kim HS, Christian JL., J Vis Exp. July 21, 2021; (173):


RNA demethylation by FTO stabilizes the FOXJ1 mRNA for proper motile ciliogenesis., Kim H, Lee YS, Kim SM, Jang S, Choi H, Lee JW, Kim TD, Kim VN., Dev Cell. April 19, 2021; 56 (8): 1118-1130.e6.   


FAX-RIC enables robust profiling of dynamic RNP complex formation in multicellular organisms in vivo., Na Y, Kim H, Choi Y, Shin S, Jung JH, Kwon SC, Kim VN, Kim JS., Nucleic Acids Res. March 18, 2021; 49 (5): e28.   


Simple Method To Characterize the Ciliary Proteome of Multiciliated Cells., Sim HJ, Yun S, Kim HE, Kwon KY, Kim GH, Yun S, Kim BG, Myung K, Park TJ, Kwon T., J Proteome Res. January 3, 2020; 19 (1): 391-400.


Cryo-EM structure of the human MLL1 core complex bound to the nucleosome., Park SH, Ayoub A, Lee YT, Xu J, Kim H, Zheng W, Zhang B, Sha L, An S, Zhang Y, Cianfrocco MA, Su M, Dou Y, Cho US., Nat Commun. December 5, 2019; 10 (1): 5540.   


Analysis of phototoxin taste closely correlates nucleophilicity to type 1 phototoxicity., Du EJ, Ahn TJ, Sung H, Jo H, Kim HW, Kim ST, Kang K., Proc Natl Acad Sci U S A. June 11, 2019; 116 (24): 12013-12018.


NaCl-induced CsRCI2E and CsRCI2F interact with aquaporin CsPIP2;1 to reduce water transport in Camelina sativa L., Kim HS, Park W, Lim HG, Eom S, Lee JH, Carlson JE, Ahn SJ., Biochem Biophys Res Commun. May 21, 2019; 513 (1): 213-218.


Deuterium-Free, Three-Plexed Peptide Diethylation for Highly Accurate Quantitative Proteomics., Jung J, Jeong K, Choi Y, Kim SA, Kim H, Lee JW, Kim VN, Kim KP, Kim JS., J Proteome Res. March 1, 2019; 18 (3): 1078-1087.


Proteolytic Activation of Bmps: Analysis of Cleavage in Xenopus Oocytes and Embryos., Kim HS, McKnite A, Christian JL., Methods Mol Biol. January 1, 2019; 1891 115-133.


ITGBL1 modulates integrin activity to promote cartilage formation and protect against arthritis., Song EK, Jeon J, Jang DG, Kim HE, Sim HJ, Kwon KY, Medina-Ruiz S, Jang HJ, Lee AR, Rho JG, Lee HS, Kim SJ, Park CY, Myung K, Kim W, Kwon T, Yang S, Park TJ., Sci Transl Med. October 10, 2018; 10 (462):   


Terminal Uridylyltransferases Execute Programmed Clearance of Maternal Transcriptome in Vertebrate Embryos., Chang H, Yeo J, Kim JG, Kim H, Lim J, Lee M, Kim HH, Ohk J, Jeon HY, Lee H, Jung H, Kim KW, Kim VN., Mol Cell. April 5, 2018; 70 (1): 72-82.e7.   


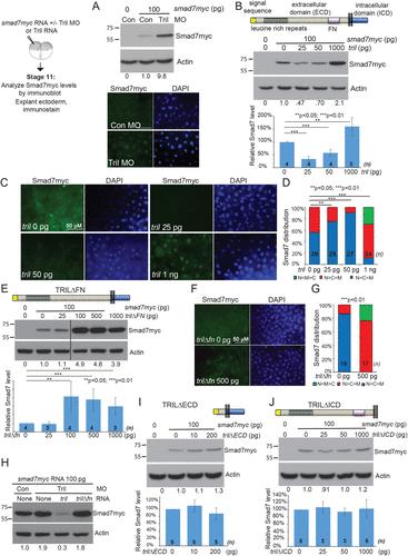
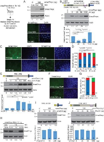
Fibronectin type III and intracellular domains of Toll-like receptor 4 interactor with leucine-rich repeats (Tril) are required for developmental signaling., Kim HS, McKnite A, Xie Y, Christian JL., Mol Biol Cell. March 1, 2018; 29 (5): 523-531.   


Merlin inhibits Wnt/β-catenin signaling by blocking LRP6 phosphorylation., Kim M, Kim S, Lee SH, Kim W, Sohn MJ, Kim HS, Kim J, Jho EH., Cell Death Differ. October 1, 2016; 23 (10): 1638-47.


Differential Effects of Quercetin and Quercetin Glycosides on Human α7 Nicotinic Acetylcholine Receptor-Mediated Ion Currents., Lee BH, Choi SH, Kim HJ, Jung SW, Hwang SH, Pyo MK, Rhim H, Kim HC, Kim HK, Lee SM, Nah SY., Biomol Ther (Seoul). July 1, 2016; 24 (4): 410-7.   


ACT-PRESTO: Rapid and consistent tissue clearing and labeling method for 3-dimensional (3D) imaging., Lee E, Choi J, Jo Y, Kim JY, Jang YJ, Lee HM, Kim SY, Lee HJ, Cho K, Jung N, Hur EM, Jeong SJ, Moon C, Choe Y, Rhyu IJ, Kim H, Sun W., Sci Rep. January 11, 2016; 6 18631.   


TrpA1 Regulates Defecation of Food-Borne Pathogens under the Control of the Duox Pathway., Du EJ, Ahn TJ, Kwon I, Lee JH, Park JH, Park SH, Kang TM, Cho H, Kim TJ, Kim HW, Jun Y, Lee HJ, Lee YS, Kwon JY, Kang K., PLoS Genet. January 4, 2016; 12 (1): e1005773.   


Structural basis for recognition of Emi2 by Polo-like kinase 1 and development of peptidomimetics blocking oocyte maturation and fertilization., Jia JL, Han YH, Kim HC, Ahn M, Kwon JW, Luo Y, Gunasekaran P, Lee SJ, Lee KS, Kyu Bang J, Kim NH, Namgoong S., Sci Rep. October 13, 2015; 5 14626.   


The Mosquito Repellent Citronellal Directly Potentiates Drosophila TRPA1, Facilitating Feeding Suppression., Du EJ, Ahn TJ, Choi MS, Kwon I, Kim HW, Kwon JY, Kang K., Mol Cells. October 1, 2015; 38 (10): 911-7.   


The prodomain of BMP4 is necessary and sufficient to generate stable BMP4/7 heterodimers with enhanced bioactivity in vivo., Neugebauer JM, Kwon S, Kim HS, Donley N, Tilak A, Sopory S, Christian JL., Proc Natl Acad Sci U S A. May 5, 2015; 112 (18): E2307-16.   


Structure of ginseng major latex-like protein 151 and its proposed lysophosphatidic acid-binding mechanism., Choi SH, Hong MK, Kim HJ, Ryoo N, Rhim H, Nah SY, Kang LW., Acta Crystallogr D Biol Crystallogr. May 1, 2015; 71 (Pt 5): 1039-50.


Differential effects of quercetin glycosides on GABAC receptor channel activity., Kim HJ, Lee BH, Choi SH, Jung SW, Kim HS, Lee JH, Hwang SH, Pyo MK, Kim HC, Nah SY., Arch Pharm Res. January 1, 2015; 38 (1): 108-14.


Ginseng gintonin activates the human cardiac delayed rectifier K+ channel: involvement of Ca2+/calmodulin binding sites., Choi SH, Lee BH, Kim HJ, Jung SW, Kim HS, Shin HC, Lee JH, Kim HC, Rhim H, Hwang SH, Ha TS, Kim HJ, Cho H, Nah SY., Mol Cells. September 1, 2014; 37 (9): 656-63.   


Simultaneous rather than ordered cleavage of two sites within the BMP4 prodomain leads to loss of ligand in mice., Tilak A, Nelsen SM, Kim HS, Donley N, McKnite A, Lee H, Christian JL., Development. August 1, 2014; 141 (15): 3062-71.   


Cholesterol selectively activates canonical Wnt signalling over non-canonical Wnt signalling., Sheng R, Kim H, Lee H, Xin Y, Chen Y, Tian W, Cui Y, Choi JC, Doh J, Han JK, Cho W., Nat Commun. July 15, 2014; 5 4393.   


Presence of multiple binding sites on α9α10 nAChR receptors alludes to stoichiometric-dependent action of the α-conotoxin, Vc1.1., Indurthi DC, Pera E, Kim HL, Chu C, McLeod MD, McIntosh JM, Absalom NL, Chebib M., Biochem Pharmacol. May 1, 2014; 89 (1): 131-40.


Resveratrol inhibits glycine receptor-mediated ion currents., Lee BH, Hwang SH, Choi SH, Kim HJ, Jung SW, Kim HS, Lee JH, Kim HC, Rhim H, Nah SY., Biol Pharm Bull. January 1, 2014; 37 (4): 576-80.


PAF and EZH2 induce Wnt/β-catenin signaling hyperactivation., Jung HY, Jun S, Lee M, Kim HC, Wang X, Ji H, McCrea PD, Park JI., Mol Cell. October 24, 2013; 52 (2): 193-205.


Progesterone increases the activity of glutamate transporter type 3 expressed in Xenopus oocytes., Son I, Shin HJ, Ryu JH, Kim HK, Do SH, Zuo Z., Eur J Pharmacol. September 5, 2013; 715 (1-3): 414-9.


Activation of lysophosphatidic acid receptor by gintonin inhibits Kv1.2 channel activity: involvement of tyrosine kinase and receptor protein tyrosine phosphatase α., Lee JH, Choi SH, Lee BH, Hwang SH, Kim HJ, Rhee J, Chung C, Nah SY., Neurosci Lett. August 26, 2013; 548 143-8.


Differential effects of ginsenoside metabolites on slowly activating delayed rectifier K(+) and KCNQ1 K(+) channel currents., Choi SH, Lee BH, Kim HJ, Jung SW, Hwang SH, Nah SY., J Ginseng Res. July 1, 2013; 37 (3): 324-31.   


Molecular basis for the role of glucokinase regulatory protein as the allosteric switch for glucokinase., Choi JM, Seo MH, Kyeong HH, Kim E, Kim HS., Proc Natl Acad Sci U S A. June 18, 2013; 110 (25): 10171-6.


Activation of lysophosphatidic Acid receptor is coupled to enhancement of ca(2+)-activated potassium channel currents., Choi SH, Lee BH, Kim HJ, Hwang SH, Lee SM, Nah SY., Korean J Physiol Pharmacol. June 1, 2013; 17 (3): 223-8.   


Synthesis and structure-activity relationships of carboxylic acid derivatives of pyridoxal as P2X receptor antagonists., Jung KY, Cho JH, Lee JS, Kim HJ, Kim YC., Bioorg Med Chem. May 1, 2013; 21 (9): 2643-50.


Ginsenoside Rg₃ regulates GABAA receptor channel activity: involvement of interaction with the γ₂ subunit., Lee BH, Kim HJ, Chung L, Nah SY., Eur J Pharmacol. April 5, 2013; 705 (1-3): 119-25.


Resveratrol Inhibits GABAC ρ Receptor-Mediated Ion Currents Expressed in Xenopus Oocytes., Lee BH, Choi SH, Hwang SH, Kim HJ, Lee JH, Nah SY., Korean J Physiol Pharmacol. April 1, 2013; 17 (2): 175-80.   


Inhibitory Effects of Ginsenoside Metabolites, Compound K and Protopanaxatriol, on GABAC Receptor-Mediated Ion Currents., Lee BH, Hwang SH, Choi SH, Kim HJ, Lee JH, Lee SM, Ahn YG, Nah SY., Korean J Physiol Pharmacol. April 1, 2013; 17 (2): 127-32.   


Gintonin, a ginseng-derived lysophosphatidic acid receptor ligand, potentiates ATP-gated P2X₁ receptor channel currents., Choi SH, Kim HJ, Kim BR, Shin TJ, Hwang SH, Lee BH, Lee SM, Rhim H, Nah SY., Mol Cells. February 1, 2013; 35 (2): 142-50.


Molecular mechanisms of large-conductance ca (2+) -activated potassium channel activation by ginseng gintonin., Choi SH, Lee BH, Hwang SH, Kim HJ, Lee SM, Kim HC, Rhim HW, Nah SY., Evid Based Complement Alternat Med. January 1, 2013; 2013 323709.   


Effects of ginsenoside Rg3 on α9α10 nicotinic acetylcholine receptor-mediated ion currents., Lee BH, Choi SH, Hwang SH, Kim HJ, Lee SM, Kim HC, Rhim H, Nah SY., Biol Pharm Bull. January 1, 2013; 36 (5): 812-8.


Gintonin, a ginseng-derived novel ingredient, evokes long-term potentiation through N-methyl-D-aspartic acid receptor activation: involvement of LPA receptors., Shin TJ, Kim HJ, Kwon BJ, Choi SH, Kim HB, Hwang SH, Lee BH, Lee SM, Zukin RS, Park JH, Kim HC, Rhim H, Lee JH, Nah SY., Mol Cells. December 1, 2012; 34 (6): 563-72.


α6 nAChR subunit residues that confer α-conotoxin BuIA selectivity., Kim HW, McIntosh JM., FASEB J. October 1, 2012; 26 (10): 4102-10.


Dual functions of DP1 promote biphasic Wnt-on and Wnt-off states during anteroposterior neural patterning., Kim WT, Kim H, Katanaev VL, Joon Lee S, Ishitani T, Cha B, Han JK, Jho EH., EMBO J. August 15, 2012; 31 (16): 3384-97.


Inhibitory effects of dextrorotatory morphinans on the human 5-HT(3A) receptor expressed in Xenopus oocytes: Involvement of the N-terminal domain of the 5-HT(3A) receptor., Lee BH, Hwang SH, Choi SH, Shin TJ, Kang J, Kim HJ, Kim HC, Lee JH, Nah SY., Eur J Pharmacol. July 5, 2012; 686 (1-3): 41-9.


Effects of Ginsenoside Metabolites on GABAA Receptor-Mediated Ion Currents., Lee BH, Choi SH, Shin TJ, Hwang SH, Kang J, Kim HJ, Kim BJ, Nah SY., J Ginseng Res. January 1, 2012; 36 (1): 55-60.   


High yield production and refolding of the double-knot toxin, an activator of TRPV1 channels., Bae C, Kalia J, Song I, Yu J, Kim HH, Swartz KJ, Kim JI., PLoS One. January 1, 2012; 7 (12): e51516.   

???pagination.result.page??? 1 2 3 ???pagination.result.next???