Click here to close Hello! We notice that you are using Internet Explorer, which is not supported by Xenbase and may cause the site to display incorrectly. We suggest using a current version of Chrome, FireFox, or Safari.

Profile Publications (20)
XB-PERS-3094

Publications By Morioh Kusakabe

???pagination.result.count???

???pagination.result.page??? 1


Role of TrkA signaling during tadpole tail regeneration and early embryonic development in Xenopus laevis., Iimura A, Nishida E, Kusakabe M., Genes Cells. February 1, 2020; 25 (2): 86-99.   


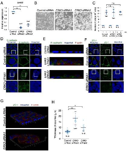
The atypical mitogen-activated protein kinase ERK3 is essential for establishment of epithelial architecture., Takahashi C, Miyatake K, Kusakabe M, Nishida E., J Biol Chem. June 1, 2018; 293 (22): 8342-8361.   


Multivalent binding of PWWP2A to H2A.Z regulates mitosis and neural crest differentiation., Pünzeler S, Link S, Wagner G, Keilhauer EC, Kronbeck N, Spitzer RM, Leidescher S, Markaki Y, Mentele E, Regnard C, Schneider K, Takahashi D, Kusakabe M, Vardabasso C, Zink LM, Straub T, Bernstein E, Harata M, Leonhardt H, Mann M, Rupp RA, Hake SB., EMBO J. August 1, 2017; 36 (15): 2263-2279.


The E3 ubiquitin ligase Hace1 is required for early embryonic development in Xenopus laevis., Iimura A, Yamazaki F, Suzuki T, Endo T, Nishida E, Kusakabe M., BMC Dev Biol. September 21, 2016; 16 (1): 31.   


cnrip1 is a regulator of eye and neural development in Xenopus laevis., Zheng X, Suzuki T, Takahashi C, Nishida E, Kusakabe M., Genes Cells. April 1, 2015; 20 (4): 324-39.   


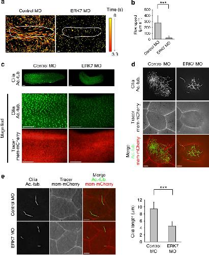
ERK7 regulates ciliogenesis by phosphorylating the actin regulator CapZIP in cooperation with Dishevelled., Miyatake K, Kusakabe M, Takahashi C, Nishida E., Nat Commun. March 31, 2015; 6 6666.   


mab21-l3 regulates cell fate specification of multiciliate cells and ionocytes., Takahashi C, Kusakabe M, Suzuki T, Miyatake K, Nishida E., Nat Commun. January 19, 2015; 6 6017.   


The protein kinase MLTK regulates chondrogenesis by inducing the transcription factor Sox6., Suzuki T, Kusakabe M, Nakayama K, Nishida E., Development. August 1, 2012; 139 (16): 2988-98.   


Identification and characterization of Xenopus kctd15, an ectodermal gene repressed by the FGF pathway., Takahashi C, Suzuki T, Nishida E, Kusakabe M., Int J Dev Biol. January 1, 2012; 56 (5): 393-402.   


A transmembrane protein EIG121L is required for epidermal differentiation during early embryonic development., Araki T, Kusakabe M, Nishida E., J Biol Chem. February 25, 2011; 286 (8): 6760-8.


The kinase SGK1 in the endoderm and mesoderm promotes ectodermal survival by down-regulating components of the death-inducing signaling complex., Endo T, Kusakabe M, Sunadome K, Yamamoto T, Nishida E., Sci Signal. January 18, 2011; 4 (156): ra2.


Expression of estrogen induced gene 121-like (EIG121L) during early Xenopus development., Araki T, Kusakabe M, Nishida E., Gene Expr Patterns. June 1, 2007; 7 (6): 666-71.   


XGAP, an ArfGAP, is required for polarized localization of PAR proteins and cell polarity in Xenopus gastrulation., Hyodo-Miura J, Yamamoto TS, Hyodo AC, Iemura S, Kusakabe M, Nishida E, Natsume T, Ueno N., Dev Cell. July 1, 2006; 11 (1): 69-79.   


Requirement of the MEK5-ERK5 pathway for neural differentiation in Xenopus embryonic development., Nishimoto S, Kusakabe M, Nishida E., EMBO Rep. November 1, 2005; 6 (11): 1064-9.


Xenopus ILK (integrin-linked kinase) is required for morphogenetic movements during gastrulation., Yasunaga T, Kusakabe M, Yamanaka H, Hanafusa H, Masuyama N, Nishida E., Genes Cells. April 1, 2005; 10 (4): 369-79.   


The polarity-inducing kinase Par-1 controls Xenopus gastrulation in cooperation with 14-3-3 and aPKC., Kusakabe M, Nishida E., EMBO J. October 27, 2004; 23 (21): 4190-201.


JNK functions in the non-canonical Wnt pathway to regulate convergent extension movements in vertebrates., Yamanaka H, Moriguchi T, Masuyama N, Kusakabe M, Hanafusa H, Takada R, Takada S, Nishida E., EMBO Rep. January 1, 2002; 3 (1): 69-75.


Xenopus FRS2 is involved in early embryogenesis in cooperation with the Src family kinase Laloo., Kusakabe M, Masuyama N, Hanafusa H, Nishida E., EMBO Rep. August 1, 2001; 2 (8): 727-35.


The TGF-beta family member derrière is involved in regulation of the establishment of left-right asymmetry., Hanafusa H, Masuyama N, Kusakabe M, Shibuya H, Nishida E., EMBO Rep. July 1, 2000; 1 (1): 32-9.


Identification of two Smad4 proteins in Xenopus. Their common and distinct properties., Masuyama N, Hanafusa H, Kusakabe M, Shibuya H, Nishida E., J Biol Chem. April 23, 1999; 274 (17): 12163-70.   

???pagination.result.page??? 1