|
XB-PERS-3266
Publications By Bilal B. Mughal
???pagination.result.count??????pagination.result.page??? 1
|
Short- and Long-Term Effects of Chlorpyrifos on Thyroid Hormone Axis and Brain Development in Xenopus laevis., Spirhanzlova P, Couderq S, Le Mével S, Leemans M, Krief S, Mughal BB, Demeneix BA, Fini JB., Neuroendocrinology. June 24, 2023; 113 (12): 1298-1311. |
|
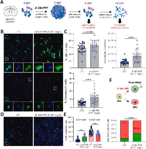
The pyriproxyfen metabolite, 4'-OH-PPF, disrupts thyroid hormone signaling in neural stem cells, modifying neurodevelopmental genes affected by ZIKA virus infection., Vancamp P, Spirhanzlova P, Sébillot A, Butruille L, Gothié JD, Le Mével S, Leemans M, Wejaphikul K, Meima M, Mughal BB, Roques P, Remaud S, Fini JB, Demeneix BA., Environ Pollut. September 15, 2021; 285 117654. |
|
Reference gene identification and validation for quantitative real-time PCR studies in developing Xenopus laevis., Mughal BB, Leemans M, Spirhanzlova P, Demeneix B, Fini JB., Sci Rep. January 11, 2018; 8 (1): 496. |
|
Evaluating Thyroid Disrupting Chemicals In Vivo Using Xenopus laevis., Mughal BB, Demeneix BA, Fini JB., Methods Mol Biol. January 1, 2018; 1801 183-192. |
|
X-FaCT: Xenopus-Fast Clearing Technique., Affaticati P, Le Mével S, Jenett A, Rivière L, Machado E, Mughal BB, Fini JB., Methods Mol Biol. January 1, 2018; 1865 233-241. |
|
Functional Characterization of Xenopus Thyroid Hormone Transporters mct8 and oatp1c1., Mughal BB, Leemans M, Lima de Souza EC, le Mevel S, Spirhanzlova P, Visser TJ, Fini JB, Demeneix BA., Endocrinology. August 1, 2017; 158 (8): 2694-2705. |
|
Human amniotic fluid contaminants alter thyroid hormone signalling and early brain development in Xenopus embryos., Fini JB, Mughal BB, Le Mével S, Leemans M, Lettmann M, Spirhanzlova P, Affaticati P, Jenett A, Demeneix BA., Sci Rep. March 7, 2017; 7 43786. |
???pagination.result.page??? 1
