|
XB-PERS-3373
Publications By Lauren E. Miller
???pagination.result.count??????pagination.result.page??? 1
|
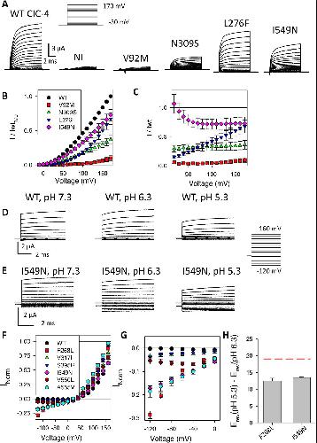
Functional and clinical studies reveal pathophysiological complexity of CLCN4-related neurodevelopmental condition., Palmer EE, Pusch M, Picollo A, Forwood C, Nguyen MH, Suckow V, Gibbons J, Hoff A, Sigfrid L, Megarbane A, Nizon M, Cogné B, Beneteau C, Alkuraya FS, Chedrawi A, Hashem MO, Stamberger H, Weckhuysen S, Vanlander A, Ceulemans B, Rajagopalan S, Nunn K, Arpin S, Raynaud M, Motter CS, Ward-Melver C, Janssens K, Meuwissen M, Beysen D, Dikow N, Grimmel M, Haack TB, Clement E, McTague A, Hunt D, Townshend S, Ward M, Richards LJ, Simons C, Costain G, Dupuis L, Mendoza-Londono R, Dudding-Byth T, Boyle J, Saunders C, Fleming E, El Chehadeh S, Spitz MA, Piton A, Gerard B, Abi Warde MT, Rea G, McKenna C, Douzgou S, Banka S, Akman C, Bain JM, Sands TT, Wilson GN, Silvertooth EJ, Miller L, Lederer D, Sachdev R, Macintosh R, Monestier O, Karadurmus D, Collins F, Carter M, Rohena L, Willemsen MH, Ockeloen CW, Pfundt R, Kroft SD, Field M, Laranjeira FER, Fortuna AM, Soares AR, Michaud V, Naudion S, Golla S, Weaver DD, Bird LM, Friedman J, Clowes V, Joss S, Pölsler L, Campeau PM, Blazo M, Bijlsma EK, Rosenfeld JA, Beetz C, Powis Z, McWalter K, Brandt T, Torti E, Mathot M, Mohammad SS, Armstrong R, Kalscheuer VM., Mol Psychiatry. February 16, 2022; 28 (2): 668-697. |
|
The role of voltage-gated calcium channels in neurotransmitter phenotype specification: Coexpression and functional analysis in Xenopus laevis., Lewis BB, Miller LE, Herbst WA, Saha MS., J Comp Neurol. August 1, 2014; 522 (11): 2518-31. |
|
Cloning and characterization of voltage-gated calcium channel alpha1 subunits in Xenopus laevis during development., Lewis BB, Wester MR, Miller LE, Nagarkar MD, Johnson MB, Saha MS., Dev Dyn. November 1, 2009; 238 (11): 2891-902. |
???pagination.result.page??? 1
