Click here to close Hello! We notice that you are using Internet Explorer, which is not supported by Xenbase and may cause the site to display incorrectly. We suggest using a current version of Chrome, FireFox, or Safari.

Profile Publications (42)
XB-PERS-3494

Publications By Leon Grayfer

???pagination.result.count???

???pagination.result.page??? 1


A perspective into the relationships between amphibian (Xenopus laevis) myeloid cell subsets., Hossainey MRH, Hauser KA, Garvey CN, Kalia N, Garvey JM, Grayfer L., Philos Trans R Soc Lond B Biol Sci. 378 (1882): 20220124.


A comparison of amphibian (Xenopus laevis) peritoneal- and bone marrow-derived mast cells., Crow R, Tesega H, Chapkin ER, Garvey Griffith CN, Hossainey MRH, Ma J, Grayfer L., J Immunol. February 9, 2026; 215 (2):


The contribution of amphibian macrophage subsets to scarless regeneration of skin wounds., Garvey Griffith CN, Hauser KA, Abramson B, Chapkin ER, Jones EJ, Duttargi AN, Grayfer L., Front Immunol. December 11, 2025; 16 1713361.   


Amphibian (Xenopus laevis) Macrophage Subsets Vary in Their Responses to the Chytrid Fungus Batrachochytrium dendrobatidis., Yaparla A, Popovic M, Hauser KA, Rollins-Smith LA, Grayfer L., J Fungi (Basel). April 15, 2025; 11 (4):   


Probiotic colonization of Xenopus laevis skin causes short-term changes in skin microbiomes and gene expression., Madison JD, Osborne OG, Ellison A, Garvey Griffith CN, Gentry L, Gross H, Gratwicke B, Grayfer L, Muletz-Wolz CR., Infect Immun. April 13, 2025; 93 (5): e0056924.   


Amphibian mast cells serve as barriers to chytrid fungus infections., Hauser KA, Garvey CN, Crow RS, Hossainey MRH, Howard DT, Ranganathan N, Gentry LK, Yaparla A, Kalia N, Zelle M, Jones EJ, Duttargi AN, Rollins-Smith LA, Muletz-Wolz CR, Grayfer L., Elife. July 31, 2024; 12   


Amphibian myelopoiesis., Yaparla A, Stern DB, Hossainey MRH, Crandall KA, Grayfer L., Dev Comp Immunol. September 1, 2023; 146 104701.


Advances in the Xenopus immunome: Diversification, expansion, and contraction., Dimitrakopoulou D, Khwatenge CN, James-Zorn C, Paiola M, Bellin EW, Tian Y, Sundararaj N, Polak EJ, Grayfer L, Barnard D, Ohta Y, Horb M, Sang Y, Robert J., Dev Comp Immunol. August 1, 2023; 145 104734.   


A comparison of amphibian (Xenopus laevis) tadpole and adult frog macrophages., Hossainey MRH, Yaparla A, Uzzaman Z, Moore T, Grayfer L., Dev Comp Immunol. April 1, 2023; 141 104647.   


Molecular diversity and functional implication of amphibian interferon complex: Remarking immune adaptation in vertebrate evolution., Adeyemi OD, Tian Y, Khwatenge CN, Grayfer L, Sang Y., Dev Comp Immunol. March 1, 2023; 140 104624.


Endogenous Retroviruses Augment Amphibian (Xenopus laevis) Tadpole Antiviral Protection., Kalia N, Hauser KA, Burton S, Hossainey MRH, Zelle M, Horb ME, Grayfer L., J Virol. June 8, 2022; 96 (11): e0063422.


The Roles of Amphibian (Xenopus laevis) Macrophages during Chronic Frog Virus 3 Infections., Hossainey MRH, Yaparla A, Hauser KA, Moore TE, Grayfer L., Viruses. November 18, 2021; 13 (11):   


Amphibian (Xenopus laevis) Tadpoles and Adult Frogs Differ in Their Antiviral Responses to Intestinal Frog Virus 3 Infections., Hauser KA, Singer JC, Hossainey MRH, Moore TE, Wendel ES, Yaparla A, Kalia N, Grayfer L., Front Immunol. January 1, 2021; 12 737403.   


Exploring the relationships between amphibian (Xenopus laevis) myeloid cell subsets., Yaparla A, Koubourli DV, Popovic M, Grayfer L., Dev Comp Immunol. December 1, 2020; 113 103798.


Colony-stimulating factor-1- and interleukin-34-derived macrophages differ in their susceptibility to Mycobacterium marinum., Popovic M, Yaparla A, Paquin-Proulx D, Koubourli DV, Webb R, Firmani M, Grayfer L., J Leukoc Biol. December 1, 2019; 106 (6): 1257-1269.


The amphibian (Xenopus laevis) colony-stimulating factor-1 and interleukin-34-derived macrophages possess disparate pathogen recognition capacities., Yaparla A, Docter-Loeb H, Melnyk MLS, Batheja A, Grayfer L., Dev Comp Immunol. September 1, 2019; 98 89-97.


Myelopoiesis of the Amphibian Xenopus laevis Is Segregated to the Bone Marrow, Away From Their Hematopoietic Peripheral Liver., Yaparla A, Reeves P, Grayfer L., Front Immunol. April 4, 2019; 10 3015.   


Class A Scavenger Receptors Are Used by Frog Virus 3 During Its Cellular Entry., Vo NTK, Guerreiro M, Yaparla A, Grayfer L, DeWitte-Orr SJ., Viruses. January 23, 2019; 11 (2):   


Amphibian (Xenopus laevis) Interleukin-8 (CXCL8): A Perspective on the Evolutionary Divergence of Granulocyte Chemotaxis., Koubourli DV, Yaparla A, Popovic M, Grayfer L., Front Immunol. September 12, 2018; 9 2058.   


Amphibian (Xenopus laevis) Tadpoles and Adult Frogs Differ in Their Use of Expanded Repertoires of Type I and Type III Interferon Cytokines., Wendel ES, Yaparla A, Melnyk MLS, Koubourli DV, Grayfer L., Viruses. July 17, 2018; 10 (7):   


Elicitation of Xenopus laevis Tadpole and Adult Frog Peritoneal Leukocytes., Grayfer L., Cold Spring Harb Protoc. July 2, 2018; 2018 (7):


Differentiation-dependent antiviral capacities of amphibian (Xenopus laevis) macrophages., Yaparla A, Popovic M, Grayfer L., J Biol Chem. February 2, 2018; 293 (5): 1736-1744.


Isolation and Culture of Amphibian (Xenopus laevis) Sub-Capsular Liver and Bone Marrow Cells., Yaparla A, Grayfer L., Methods Mol Biol. January 1, 2018; 1865 275-281.


Immune roles of amphibian (Xenopus laevis) tadpole granulocytes during Frog Virus 3 ranavirus infections., Koubourli DV, Wendel ES, Yaparla A, Ghaul JR, Grayfer L., Dev Comp Immunol. July 1, 2017; 72 112-118.


Amphibian (Xenopus laevis) tadpoles and adult frogs mount distinct interferon responses to the Frog Virus 3 ranavirus., Wendel ES, Yaparla A, Koubourli DV, Grayfer L., Virology. March 1, 2017; 503 12-20.


The unique myelopoiesis strategy of the amphibian Xenopus laevis., Yaparla A, Wendel ES, Grayfer L., Dev Comp Immunol. October 1, 2016; 63 136-43.


Amphibian macrophage development and antiviral defenses., Grayfer L, Robert J., Dev Comp Immunol. May 1, 2016; 58 60-7.


Retention of duplicated ITAM-containing transmembrane signaling subunits in the tetraploid amphibian species Xenopus laevis., Guselnikov SV, Grayfer L, De Jesús Andino F, Rogozin IB, Robert J, Taranin AV., Dev Comp Immunol. November 1, 2015; 53 (1): 158-68.   


Characterization of Frog Virus 3 knockout mutants lacking putative virulence genes., Andino Fde J, Grayfer L, Chen G, Chinchar VG, Edholm ES, Robert J., Virology. November 1, 2015; 485 162-70.


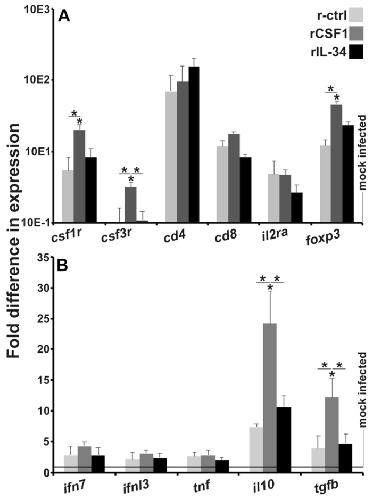
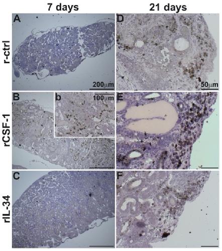
Distinct functional roles of amphibian (Xenopus laevis) colony-stimulating factor-1- and interleukin-34-derived macrophages., Grayfer L, Robert J., J Leukoc Biol. October 1, 2015; 98 (4): 641-9.


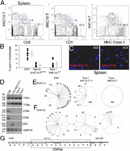
Nonclassical MHC-Restricted Invariant Vα6 T Cells Are Critical for Efficient Early Innate Antiviral Immunity in the Amphibian Xenopus laevis., Edholm ES, Grayfer L, De Jesús Andino F, Robert J., J Immunol. July 15, 2015; 195 (2): 576-86.


Prominent amphibian (Xenopus laevis) tadpole type III interferon response to the frog virus 3 ranavirus., Grayfer L, De Jesús Andino F, Robert J., J Virol. May 1, 2015; 89 (9): 5072-82.


Evolution of nonclassical MHC-dependent invariant T cells., Edholm ES, Grayfer L, Robert J., Cell Mol Life Sci. December 1, 2014; 71 (24): 4763-80.


Divergent antiviral roles of amphibian (Xenopus laevis) macrophages elicited by colony-stimulating factor-1 and interleukin-34., Grayfer L, Robert J., J Leukoc Biol. December 1, 2014; 96 (6): 1143-53.


Negative effects of low dose atrazine exposure on the development of effective immunity to FV3 in Xenopus laevis., Sifkarovski J, Grayfer L, De Jesús Andino F, Lawrence BP, Robert J., Dev Comp Immunol. November 1, 2014; 47 (1): 52-8.


The amphibian (Xenopus laevis) type I interferon response to frog virus 3: new insight into ranavirus pathogenicity., Grayfer L, De Jesús Andino F, Robert J., J Virol. May 1, 2014; 88 (10): 5766-77.


Inflammation-induced reactivation of the ranavirus Frog Virus 3 in asymptomatic Xenopus laevis., Robert J, Grayfer L, Edholm ES, Ward B, De Jesús Andino F., PLoS One. January 1, 2014; 9 (11): e112904.   


Mechanisms of amphibian macrophage development: characterization of the Xenopus laevis colony-stimulating factor-1 receptor., Grayfer L, Edholm ES, Robert J., Int J Dev Biol. January 1, 2014; 58 (10-12): 757-66.   


Nonclassical MHC class I-dependent invariant T cells are evolutionarily conserved and prominent from early development in amphibians., Edholm ES, Albertorio Saez LM, Gill AL, Gill SR, Grayfer L, Haynes N, Myers JR, Robert J., Proc Natl Acad Sci U S A. August 27, 2013; 110 (35): 14342-7.   


Colony-stimulating factor-1-responsive macrophage precursors reside in the amphibian (Xenopus laevis) bone marrow rather than the hematopoietic subcapsular liver., Grayfer L, Robert J., J Innate Immun. January 1, 2013; 5 (6): 531-42.


Susceptibility of Xenopus laevis tadpoles to infection by the ranavirus Frog-Virus 3 correlates with a reduced and delayed innate immune response in comparison with adult frogs., De Jesús Andino F, Chen G, Li Z, Grayfer L, Robert J., Virology. October 25, 2012; 432 (2): 435-43.


Immune evasion strategies of ranaviruses and innate immune responses to these emerging pathogens., Grayfer L, Andino Fde J, Chen G, Chinchar GV, Robert J., Viruses. July 1, 2012; 4 (7): 1075-92.   

???pagination.result.page??? 1