???pagination.result.count???
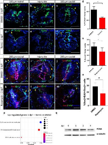
Analysis of the early response to spinal cord injury identified a key role for mTORC1 signaling in the activation of neural stem progenitor cells. , Peñailillo J , Palacios M, Mounieres C, Muñoz R, Slater PG , De Domenico E, Patrushev I , Gilchrist M, Larraín J ., NPJ Regen Med. October 22, 2021; 6 (1): 68.
New methods for computational decomposition of whole-mount in situ images enable effective curation of a large, highly redundant collection of Xenopus images. , Patrushev I , James-Zorn C , Ciau-Uitz A , Patient R , Gilchrist MJ ., PLoS Comput Biol. August 2, 2018; 14 (8): e1006077.
A catalog of Xenopus tropicalis transcription factors and their regional expression in the early gastrula stage embryo. , Blitz IL , Paraiso KD , Patrushev I , Chiu WTY , Cho KWY , Gilchrist MJ ., Dev Biol. June 15, 2017; 426 (2): 409-417.
Measuring Absolute RNA Copy Numbers at High Temporal Resolution Reveals Transcriptome Kinetics in Development. , Owens ND, Blitz IL , Lane MA, Patrushev I , Overton JD, Gilchrist MJ , Cho KW , Khokha MK ., Cell Rep. January 26, 2016; 14 (3): 632-47.
The Xenopus ORFeome: A resource that enables functional genomics. , Grant IM, Balcha D, Hao T, Shen Y, Trivedi P, Patrushev I , Fortriede JD , Karpinka JB , Liu L, Zorn AM , Stukenberg PT , Hill DE , Gilchrist MJ ., Dev Biol. December 15, 2015; 408 (2): 345-57.
Genome-wide snapshot of chromatin regulators and states in Xenopus embryos by ChIP-Seq. , Gentsch GE , Patrushev I , Smith JC ., J Vis Exp. February 26, 2015; (96):
A Database of microRNA Expression Patterns in Xenopus laevis. , Ahmed A, Ward NJ, Moxon S, Lopez-Gomollon S, Viaut C, Tomlinson ML, Patrushev I , Gilchrist MJ , Dalmay T, Dotlic D, Münsterberg AE, Wheeler GN ., PLoS One. January 1, 2015; 10 (10): e0138313.
High-resolution analysis of gene activity during the Xenopus mid- blastula transition. , Collart C , Owens ND, Bhaw-Rosun L, Cooper B, De Domenico E, Patrushev I , Sesay AK, Smith JN, Smith JC , Gilchrist MJ ., Development. May 1, 2014; 141 (9): 1927-39.