|
XB-PERS-3696
Publications By Soeren S Lienkamp
???pagination.result.count??????pagination.result.page??? 1
|
Precise, predictable genome integrations by deep-learning-assisted design of microhomology-based templates., Naert T, Yamamoto T, Han S, Röck R, Horn M, Bethge P, Vladimirov N, Voigt FF, Figueiro-Silva J, Bachmann-Gagescu R, Vleminckx K, Helmchen F, Lienkamp SS., Nat Biotechnol. August 12, 2025; |
|
Deletion upstream of MAB21L2 highlights the importance of evolutionarily conserved non-coding sequences for eye development., Ceroni F, Cicekdal MB, Holt R, Sorokina E, Chassaing N, Clokie S, Naert T, Talbot LV, Muheisen S, Bax DA, Kesim Y, Kivuva EC, Vincent-Delorme C, Lienkamp SS, Plaisancié J, De Baere E, Calvas P, Vleminckx K, Semina EV, Ragge NK., Nat Commun. October 26, 2024; 15 (1): 9245. |
|
HNF1B Alters an Evolutionarily Conserved Nephrogenic Program of Target Genes., Grand K, Stoltz M, Rizzo L, Röck R, Kaminski MM, Salinas G, Getwan M, Naert T, Pichler R, Lienkamp SS., J Am Soc Nephrol. December 1, 2022; 34 (3): 412-432. |
|
Deep learning is widely applicable to phenotyping embryonic development and disease., Naert T, Çiçek Ö, Ogar P, Bürgi M, Shaidani NI, Kaminski MM, Xu Y, Grand K, Vujanovic M, Prata D, Hildebrandt F, Brox T, Ronneberger O, Voigt FF, Helmchen F, Loffing J, Horb ME, Willsey HR, Lienkamp SS., Development. November 1, 2021; 148 (21): |
|
Ttc30a affects tubulin modifications in a model for ciliary chondrodysplasia with polycystic kidney disease., Getwan M, Hoppmann A, Schlosser P, Grand K, Song W, Diehl R, Schroda S, Heeg F, Deutsch K, Hildebrandt F, Lausch E, Köttgen A, Lienkamp SS., Proc Natl Acad Sci U S A. September 28, 2021; 118 (39): |
|
Rare heterozygous GDF6 variants in patients with renal anomalies., Martens H, Hennies I, Getwan M, Christians A, Weiss AC, Brand F, Gjerstad AC, Christians A, Gucev Z, Geffers R, Seeman T, Kispert A, Tasic V, Bjerre A, Lienkamp SS, Haffner D, Weber RG., Eur J Hum Genet. December 1, 2020; 28 (12): 1681-1693. |
|
The nucleoside-diphosphate kinase NME3 associates with nephronophthisis proteins and is required for ciliary function during renal development., Hoff S, Epting D, Falk N, Schroda S, Braun DA, Halbritter J, Hildebrandt F, Kramer-Zucker A, Bergmann C, Walz G, Lienkamp SS., J Biol Chem. September 28, 2018; 293 (39): 15243-15255. |
|
A Dominant Mutation in Nuclear Receptor Interacting Protein 1 Causes Urinary Tract Malformations via Dysregulation of Retinoic Acid Signaling., Vivante A, Mann N, Yonath H, Weiss AC, Getwan M, Kaminski MM, Bohnenpoll T, Teyssier C, Chen J, Shril S, van der Ven AT, Ityel H, Schmidt JM, Widmeier E, Bauer SB, Sanna-Cherchi S, Gharavi AG, Lu W, Magen D, Shukrun R, Lifton RP, Tasic V, Stanescu HC, Cavaillès V, Kleta R, Anikster Y, Dekel B, Kispert A, Lienkamp SS, Hildebrandt F., J Am Soc Nephrol. August 1, 2017; 28 (8): 2364-2376. |
|
Toolbox in a tadpole: Xenopus for kidney research., Getwan M, Lienkamp SS., Cell Tissue Res. July 1, 2017; 369 (1): 143-157. |
|
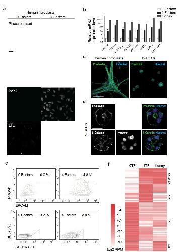
Direct reprogramming of fibroblasts into renal tubular epithelial cells by defined transcription factors., Kaminski MM, Tosic J, Kresbach C, Engel H, Klockenbusch J, Müller AL, Pichler R, Grahammer F, Kretz O, Huber TB, Walz G, Arnold SJ, Lienkamp SS., Nat Cell Biol. December 1, 2016; 18 (12): 1269-1280. |
|
Using Xenopus to study genetic kidney diseases., Lienkamp SS., Semin Cell Dev Biol. March 1, 2016; 51 117-24. |
|
The polarity protein Inturned links NPHP4 to Daam1 to control the subapical actin network in multiciliated cells., Yasunaga T, Hoff S, Schell C, Helmstädter M, Kretz O, Kuechlin S, Yakulov TA, Engel C, Müller B, Bensch R, Ronneberger O, Huber TB, Lienkamp SS, Walz G., J Cell Biol. December 7, 2015; 211 (5): 963-73. |
|
Anks3 interacts with nephronophthisis proteins and is required for normal renal development., Yakulov TA, Yasunaga T, Ramachandran H, Engel C, Müller B, Hoff S, Dengjel J, Lienkamp SS, Walz G., Kidney Int. June 1, 2015; 87 (6): 1191-200. |
|
The Rac1 regulator ELMO controls basal body migration and docking in multiciliated cells through interaction with Ezrin., Epting D, Slanchev K, Boehlke C, Hoff S, Loges NT, Yasunaga T, Indorf L, Nestel S, Lienkamp SS, Omran H, Kuehn EW, Ronneberger O, Walz G, Kramer-Zucker A., Development. January 1, 2015; 142 (1): 174-84. |
|
Casein kinase 1 α phosphorylates the Wnt regulator Jade-1 and modulates its activity., Borgal L, Rinschen MM, Dafinger C, Hoff S, Reinert MJ, Lamkemeyer T, Lienkamp SS, Benzing T, Schermer B., J Biol Chem. September 19, 2014; 289 (38): 26344-26356. |
|
ANKS6 is a central component of a nephronophthisis module linking NEK8 to INVS and NPHP3., Hoff S, Halbritter J, Epting D, Frank V, Nguyen TM, van Reeuwijk J, Boehlke C, Schell C, Yasunaga T, Helmstädter M, Mergen M, Filhol E, Boldt K, Horn N, Ueffing M, Otto EA, Eisenberger T, Elting MW, van Wijk JA, Bockenhauer D, Sebire NJ, Rittig S, Vyberg M, Ring T, Pohl M, Pape L, Neuhaus TJ, Elshakhs NA, Koon SJ, Harris PC, Grahammer F, Huber TB, Kuehn EW, Kramer-Zucker A, Bolz HJ, Roepman R, Saunier S, Walz G, Hildebrandt F, Bergmann C, Lienkamp SS., Nat Genet. August 1, 2013; 45 (8): 951-6. |
|
Vertebrate kidney tubules elongate using a planar cell polarity-dependent, rosette-based mechanism of convergent extension., Lienkamp SS, Liu K, Karner CM, Carroll TJ, Ronneberger O, Wallingford JB, Walz G., Nat Genet. December 1, 2012; 44 (12): 1382-7. |
|
Inversin relays Frizzled-8 signals to promote proximal pronephros development., Lienkamp S, Ganner A, Boehlke C, Schmidt T, Arnold SJ, Schäfer T, Romaker D, Schuler J, Hoff S, Powelske C, Eifler A, Krönig C, Bullerkotte A, Nitschke R, Kuehn EW, Kim E, Burkhardt H, Brox T, Ronneberger O, Gloy J, Walz G., Proc Natl Acad Sci U S A. November 23, 2010; 107 (47): 20388-93. |
|
Regulation of ciliary polarity by the APC/C., Ganner A, Lienkamp S, Schäfer T, Romaker D, Wegierski T, Park TJ, Spreitzer S, Simons M, Gloy J, Kim E, Wallingford JB, Walz G., Proc Natl Acad Sci U S A. October 20, 2009; 106 (42): 17799-804. |
|
Genetic and physical interaction between the NPHP5 and NPHP6 gene products., Schäfer T, Pütz M, Lienkamp S, Ganner A, Bergbreiter A, Ramachandran H, Gieloff V, Gerner M, Mattonet C, Czarnecki PG, Sayer JA, Otto EA, Hildebrandt F, Kramer-Zucker A, Walz G., Hum Mol Genet. December 1, 2008; 17 (23): 3655-62. |
|
Loss of nephrocystin-3 function can cause embryonic lethality, Meckel-Gruber-like syndrome, situs inversus, and renal-hepatic-pancreatic dysplasia., Bergmann C, Fliegauf M, Brüchle NO, Frank V, Olbrich H, Kirschner J, Schermer B, Schmedding I, Kispert A, Kränzlin B, Nürnberg G, Becker C, Grimm T, Girschick G, Lynch SA, Kelehan P, Senderek J, Neuhaus TJ, Stallmach T, Zentgraf H, Nürnberg P, Gretz N, Lo C, Lienkamp S, Schäfer T, Walz G, Benzing T, Zerres K, Omran H., Am J Hum Genet. April 1, 2008; 82 (4): 959-70. |
|
The C/EBP homologous protein CHOP (GADD153) is an inhibitor of Wnt/TCF signals., Horndasch M, Lienkamp S, Springer E, Schmitt A, Pavenstädt H, Walz G, Gloy J., Oncogene. June 8, 2006; 25 (24): 3397-407. |
???pagination.result.page??? 1
