???pagination.result.count???
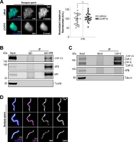
The TFIIH complex is required to establish and maintain mitotic chromosome structure. , Haase J, Chen R, Parker WM, Bonner MK, Jenkins LM, Kelly AE ., Elife. March 16, 2022; 11
The Borealin dimerization domain interacts with Sgo1 to drive Aurora B-mediated spindle assembly. , Bonner MK, Haase J, Saunders H, Gupta H, Li BI, Kelly AE ., Mol Biol Cell. September 15, 2020; 31 (20): 2207-2218.
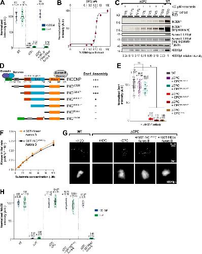
Enrichment of Aurora B kinase at the inner kinetochore controls outer kinetochore assembly. , Bonner MK, Haase J, Swinderman J, Halas H, Miller Jenkins LM, Kelly AE ., J Cell Biol. October 7, 2019; 218 (10): 3237-3257.
Structural mechanisms of centromeric nucleosome recognition by the kinetochore protein CENP-N. , Chittori S, Hong J, Saunders H, Feng H, Ghirlando R, Kelly AE , Bai Y, Subramaniam S., Science. January 19, 2018; 359 (6373): 339-343.
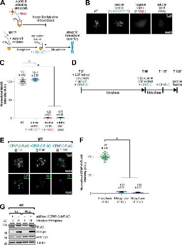
Distinct Roles of the Chromosomal Passenger Complex in the Detection of and Response to Errors in Kinetochore- Microtubule Attachment. , Haase J, Bonner MK, Halas H, Kelly AE ., Dev Cell. September 25, 2017; 42 (6): 640-654.e5.
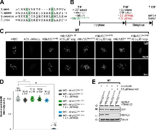
Survivin reads phosphorylated histone H3 threonine 3 to activate the mitotic kinase Aurora B. , Kelly AE , Ghenoiu C, Xue JZ, Zierhut C, Kimura H, Funabiki H ., Science. October 8, 2010; 330 (6001): 235-9.
Chromosomal enrichment and activation of the aurora B pathway are coupled to spatially regulate spindle assembly. , Kelly AE , Sampath SC, Maniar TA, Woo EM, Chait BT, Funabiki H ., Dev Cell. January 1, 2007; 12 (1): 31-43.