???pagination.result.count???
CDCA7 is an evolutionarily conserved hemimethylated DNA sensor in eukaryotes. , Wassing IE, Nishiyama A, Shikimachi R, Jia Q, Kikuchi A, Hiruta M, Sugimura K, Hong X, Chiba Y, Peng J, Jenness C, Nakanishi M, Zhao L, Arita K, Funabiki H ., Sci Adv. August 23, 2024; 10 (34): eadp5753.
Structural Mechanics of the Alpha-2-Macroglobulin Transformation. , Arimura Y , Funabiki H ., J Mol Biol. March 15, 2022; 434 (5): 167413.
Structural features of nucleosomes in interphase and metaphase chromosomes. , Arimura Y , Shih RM, Froom R, Funabiki H ., Mol Cell. November 4, 2021; 81 (21): 4377-4397.e12.
Linker histone H1.8 inhibits chromatin binding of condensins and DNA topoisomerase II to tune chromosome length and individualization. , Choppakatla P, Dekker B, Cutts EE, Vannini A, Dekker J, Funabiki H ., Elife. August 18, 2021; 10
Structural basis for the inhibition of cGAS by nucleosomes. , Kujirai T, Zierhut C, Takizawa Y, Kim R, Negishi L, Uruma N, Hirai S, Funabiki H , Kurumizaka H., Science. October 23, 2020; 370 (6515): 455-458.
Protein Immunodepletion and Complementation in Xenopus laevis Egg Extracts. , Jenness C, Wynne DJ, Funabiki H ., Cold Spring Harb Protoc. September 4, 2018; 2018 (9):
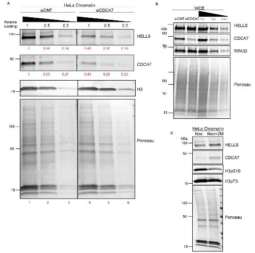
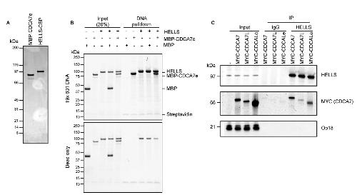
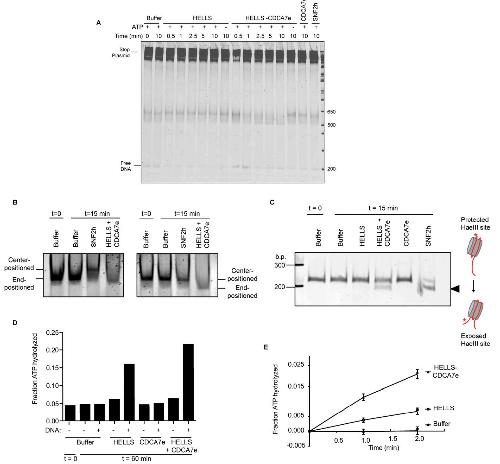
HELLS and CDCA7 comprise a bipartite nucleosome remodeling complex defective in ICF syndrome. , Jenness C, Giunta S, Müller MM, Kimura H, Muir TW, Funabiki H ., Proc Natl Acad Sci U S A. January 30, 2018; 115 (5): E876-E885.
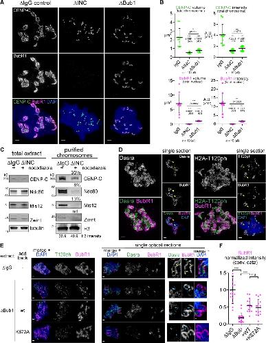
Heterogeneous architecture of vertebrate kinetochores revealed by three-dimensional superresolution fluorescence microscopy. , Wynne DJ, Funabiki H ., Mol Biol Cell. November 7, 2016; 27 (22): 3395-3404.
VCP/p97 Extracts Sterically Trapped Ku70/80 Rings from DNA in Double-Strand Break Repair. , van den Boom J, Wolf M, Weimann L, Schulze N, Li F, Kaschani F, Riemer A, Zierhut C, Kaiser M, Iliakis G, Funabiki H , Meyer H., Mol Cell. October 6, 2016; 64 (1): 189-198.
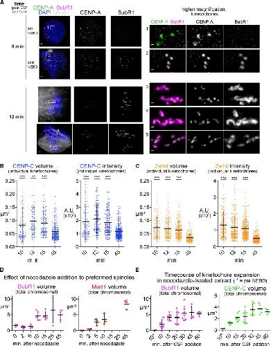
Kinetochore function is controlled by a phospho-dependent coexpansion of inner and outer components. , Wynne DJ, Funabiki H ., J Cell Biol. September 14, 2015; 210 (6): 899-916.
Nucleosomal regulation of chromatin composition and nuclear assembly revealed by histone depletion. , Zierhut C, Jenness C, Kimura H, Funabiki H ., Nat Struct Mol Biol. July 1, 2014; 21 (7): 617-25.
Nuclear assembly shaped by microtubule dynamics. , Xue JZ, Funabiki H ., Nucleus. January 1, 2014; 5 (1): 40-6.
Autoinhibition and Polo-dependent multisite phosphorylation restrict activity of the histone H3 kinase Haspin to mitosis. , Ghenoiu C, Wheelock MS, Funabiki H ., Mol Cell. December 12, 2013; 52 (5): 734-45.
Chromatin-bound Xenopus Dppa2 shapes the nucleus by locally inhibiting microtubule assembly. , Xue JZ, Woo EM, Postow L, Chait BT, Funabiki H ., Dev Cell. October 14, 2013; 27 (1): 47-59.
An SCF complex containing Fbxl12 mediates DNA damage-induced Ku80 ubiquitylation. , Postow L, Funabiki H ., Cell Cycle. February 15, 2013; 12 (4): 587-95.
Xenopus Shugoshin 2 regulates the spindle assembly pathway mediated by the chromosomal passenger complex. , Rivera T, Ghenoiu C, Rodríguez-Corsino M, Mochida S, Funabiki H , Losada A., EMBO J. March 21, 2012; 31 (6): 1467-79.
Survivin reads phosphorylated histone H3 threonine 3 to activate the mitotic kinase Aurora B. , Kelly AE , Ghenoiu C, Xue JZ, Zierhut C, Kimura H, Funabiki H ., Science. October 8, 2010; 330 (6001): 235-9.
Dual detection of chromosomes and microtubules by the chromosomal passenger complex drives spindle assembly. , Tseng BS, Tan L, Kapoor TM, Funabiki H ., Dev Cell. June 15, 2010; 18 (6): 903-12.
Identification of SMARCAL1 as a component of the DNA damage response. , Postow L, Woo EM, Chait BT, Funabiki H ., J Biol Chem. December 18, 2009; 284 (51): 35951-61.
Ku80 removal from DNA through double strand break-induced ubiquitylation. , Postow L, Ghenoiu C, Woo EM, Krutchinsky AN, Chait BT, Funabiki H ., J Cell Biol. August 11, 2008; 182 (3): 467-79.
Efficient identification of phosphorylation by mass spectrometric phosphopeptide fingerprinting. , Woo EM, Fenyo D, Kwok BH, Funabiki H , Chait BT., Anal Chem. April 1, 2008; 80 (7): 2419-25.
Chromosomal enrichment and activation of the aurora B pathway are coupled to spatially regulate spindle assembly. , Kelly AE , Sampath SC, Maniar TA, Woo EM, Chait BT, Funabiki H ., Dev Cell. January 1, 2007; 12 (1): 31-43.
Regulation of HP1-chromatin binding by histone H3 methylation and phosphorylation. , Fischle W, Tseng BS, Dormann HL, Ueberheide BM, Garcia BA, Shabanowitz J, Hunt DF, Funabiki H , Allis CD ., Nature. December 22, 2005; 438 (7071): 1116-22.
The chromosomal passenger complex is required for chromatin-induced microtubule stabilization and spindle assembly. , Sampath SC, Ohi R, Leismann O, Salic A, Pozniakovski A, Funabiki H ., Cell. July 23, 2004; 118 (2): 187-202.
The Xenopus chromokinesin Xkid is essential for metaphase chromosome alignment and must be degraded to allow anaphase chromosome movement. , Funabiki H , Murray AW., Cell. August 18, 2000; 102 (4): 411-24.
Fission yeast Cut2 required for anaphase has two destruction boxes. , Funabiki H , Yamano H, Nagao K, Tanaka H , Yasuda H, Hunt T , Yanagida M., EMBO J. October 1, 1997; 16 (19): 5977-87.