???pagination.result.count???
Brain implantation of soft bioelectronics via embryonic development. , Sheng H, Liu R, Li Q , Lin Z, He Y, Blum TS, Zhao H , Tang X, Wang W, Jin L, Wang Z, Hsiao E, Le Floch P, Shen H, Lee AJ, Jonas-Closs RA, Briggs J, Liu S, Solomon D, Wang X , Whited JL, Lu N, Liu J ., Nature. June 11, 2025;
Seven Theorems of Joseph G. Gall. , Liu JL ., Exp Cell Res. November 18, 2024; 114343.
Xenopus cell-free extracts and their applications in cell biology study. , Liu J , Zhang C., Biophys Rep. August 31, 2023; 9 (4): 195-205.
SMOC-1 interacts with both BMP and glypican to regulate BMP signaling in C. elegans. , DeGroot MS, Williams B, Chang TY, Maas Gamboa ML, Larus IM, Hong G, Fromme JC, Liu J ., PLoS Biol. August 1, 2023; 21 (8): e3002272.
Response of Odorant Receptors with Phenylacetaldehyde and the Effects on the Behavior of the Rice Water Weevil (Lissorhoptrus oryzophilus). , Zhang X, Wang X , Zhao S, Fang K, Wang Z, Liu J , Xi J, Wang S, Zhang J., J Agric Food Chem. April 3, 2023; 71 (17): 6541-6551.
LncRNA KCNQ1OT1 enhances the radioresistance of lung squamous cell carcinoma by targeting the miR-491-5p/TPX2- RNF2 axis. , Liu J , Jiang M, Guan J, Wang Y, Yu W, Hu Y, Zhang X, Yang J ., J Thorac Dis. October 1, 2022; 14 (10): 4081-4095.
Metalloprotease ADAM9 cleaves ephrin-B ligands and differentially regulates Wnt and mTOR signaling downstream of Akt kinase in colorectal cancer cells. , Chandrasekera P, Perfetto M, Lu C, Zhuo M, Bahudhanapati H, Li J, Chen WC, Kulkarni P, Christian L, Liu J , Yien YY, Yu C, Wei S ., J Biol Chem. August 1, 2022; 298 (8): 102225.
Pharmacological Modulation of Melanocortin 1 Receptor Signaling by Mrap Proteins in Xenopus tropicalis. , Tai X, Zhang Y , Yao J, Li X, Liu J , Han J , Lyu J, Lin G , Zhang C., Front Endocrinol (Lausanne). January 1, 2022; 13 892407.
Two HCN4 Channels Play Functional Roles in the Zebrafish Heart. , Liu J , Kasuya G, Zempo B, Nakajo K., Front Physiol. January 1, 2022; 13 901571.
A plasma membrane transporter coordinates phosphate reallocation and grain filling in cereals. , Ma B, Zhang L, Gao Q, Wang J , Li X, Wang H, Liu Y , Lin H, Liu J , Wang X , Li Q , Deng Y, Tang W, Luan S, He Z., Nat Genet. June 1, 2021; 53 (6): 906-915.
Overexpression of TPX2 predicts poor clinical outcome and is associated with immune infiltration in hepatic cell cancer. , Zhu H, Liu J , Feng J, Zhang Q, Bian T, Li X, Sun H, Zhang J, Liu Y ., Medicine (Baltimore). December 4, 2020; 99 (49): e23554.
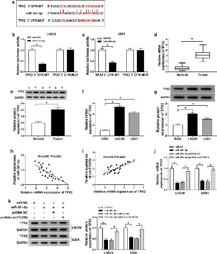
CircPOSTN/miR-361-5p/TPX2 axis regulates cell growth, apoptosis and aerobic glycolysis in glioma cells. , Long N, Chu L, Jia J, Peng S, Gao Y, Yang H, Yang Y , Zhao Y, Liu J ., Cancer Cell Int. August 6, 2020; 20 374.
Three Host Plant Volatiles, Hexanal, Lauric Acid, and Tetradecane, are Detected by an Antenna-Biased Expressed Odorant Receptor 27 in the Dark Black Chafer Holotrichia parallela. , Wang X , Wang S, Yi J, Li Y, Liu J , Wang J , Xi J., J Agric Food Chem. July 15, 2020; 68 (28): 7316-7323.
A doublecortin-domain protein of Toxoplasma and its orthologues bind to and modify the structure and organization of tubulin polymers. , Leung JM, Nagayasu E, Hwang YC, Liu J , Pierce PG, Phan IQ, Prentice RA, Murray JM, Hu K., BMC Mol Cell Biol. February 28, 2020; 21 (1): 8.
CPEB3 regulates the proliferation and apoptosis of bovine cumulus cells. , Wang Y, Chen CZ , Fu XH, Liu JB , Peng YX, Wang YJ, Han DX, Zhang Z , Yuan B, Gao Y, Jiang H, Zhang JB., Anim Sci J. January 1, 2020; 91 (1): e13416.
Analysis of long non-coding RNA involved in atrazine-induced testicular degeneration of Xenopus laevis. , Sai L, Qu B, Zhang J, Liu J , Jia Q, Bo C, Zhang Y , Yu G, Han R, Peng C., Environ Toxicol. April 1, 2019; 34 (4): 505-512.
Gene Expression Program Underlying Tail Resorption During Thyroid Hormone-Dependent Metamorphosis of the Ornamented Pygmy Frog Microhyla fissipes. , Wang S, Liu L, Liu J , Zhu W, Tanizaki Y, Fu L, Bao L, Shi YB , Jiang J., Front Endocrinol (Lausanne). January 1, 2019; 10 11.
Identification and functional characterization of D-fructose receptor in an egg parasitoid, Trichogramma chilonis. , Liu J , Wu H, Yi J, Jiang D, Zhang G., PLoS One. January 1, 2019; 14 (6): e0217493.
Structural Basis of Smoothened Activation in Hedgehog Signaling. , Huang P, Zheng S, Wierbowski BM, Kim Y, Nedelcu D, Aravena L, Liu J , Kruse AC, Salic A., Cell. July 12, 2018; 174 (2): 312-324.e16.
Influenza D virus M2 protein exhibits ion channel activity in Xenopus laevis oocytes. , Kesinger E, Liu J , Jensen A, Chia CP, Demers A, Moriyama H., PLoS One. June 21, 2018; 13 (6): e0199227.
The crystal structure of full-length Sizzled from Xenopus laevis yields insights into Wnt-antagonistic function of secreted Frizzled-related proteins. , Bu Q, Li Z, Zhang J, Xu F, Liu J , Liu H ., J Biol Chem. September 29, 2017; 292 (39): 16055-16069.
Role of individual disulfide bridges in the conformation and activity of spinoxin (α-KTx6.13), a potassium channel toxin from Heterometrus spinifer scorpion venom. , Yamaguchi Y, Peigneur S, Liu J , Uemura S, Nose T, Nirthanan S, Gopalakrishnakone P, Tytgat J, Sato K ., Toxicon. November 1, 2016; 122 31-38.
Cellular Cholesterol Directly Activates Smoothened in Hedgehog Signaling. , Huang P, Nedelcu D, Watanabe M, Jao C, Kim Y, Liu J , Salic A., Cell. August 25, 2016; 166 (5): 1176-1187.e14.
Early ketamine exposure results in cardiac enlargement and heart dysfunction in Xenopus embryos. , Guo R, Liu G , Du M, Shi Y , Jiang P, Liu X, Liu L, Liu J , Xu Y ., BMC Anesthesiol. April 18, 2016; 16 23.
Atrazine and malathion shorten the maturation process of Xenopus laevis oocytes and have an adverse effect on early embryo development. , Ji Q, Lee J , Lin YH, Jing G, Tsai LJ, Chen A, Hetrick L, Jocoy D, Liu J ., Toxicol In Vitro. April 1, 2016; 32 63-9.
Distinct Hypnotic Recoveries After Infusions of Methoxycarbonyl Etomidate and Cyclopropyl Methoxycarbonyl Metomidate: The Role of the Metabolite. , Pejo E, Liu J , Lin X, Raines DE., Anesth Analg. April 1, 2016; 122 (4): 1008-14.
Tet3 Reads 5-Carboxylcytosine through Its CXXC Domain and Is a Potential Guardian against Neurodegeneration. , Jin SG, Zhang ZM , Dunwell TL, Harter MR, Wu X, Johnson J, Li Z, Liu J , Szabó PE, Lu Q, Xu GL, Song J, Pfeifer GP., Cell Rep. January 26, 2016; 14 (3): 493-505.
Activation of calcium- and voltage-gated potassium channels of large conductance by leukotriene B4. , Bukiya AN, McMillan J, Liu J , Shivakumar B, Parrill AL, Dopico AM., J Biol Chem. December 19, 2014; 289 (51): 35314-25.
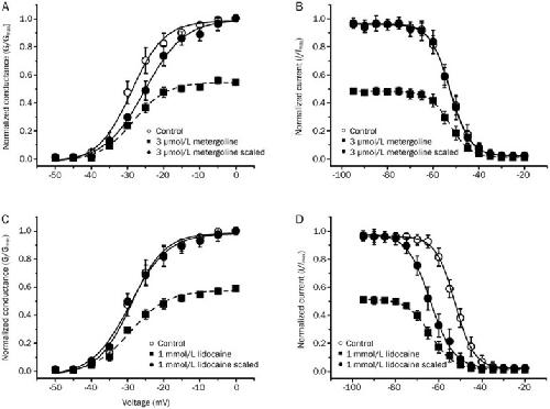
Metergoline inhibits the neuronal Nav1.2 voltage-dependent Na(+) channels expressed in Xenopus oocytes. , Lee JH , Liu J , Shin M, Hong M, Nah SY, Bae H., Acta Pharmacol Sin. July 1, 2014; 35 (7): 862-8.
Lack of negatively charged residues at the external mouth of Kir2.2 channels enable the voltage-dependent block by external Mg2+. , Li J, Xie X, Liu J , Yu H, Zhang S, Zhan Y, Zhang H , Logothetis DE, An H., PLoS One. January 1, 2014; 9 (10): e111372.
Transmembrane water-flux through SLC4A11: a route defective in genetic corneal diseases. , Vilas GL, Loganathan SK, Liu J , Riau AK, Young JD, Mehta JS, Vithana EN, Casey JR., Hum Mol Genet. November 15, 2013; 22 (22): 4579-90.
Discovery of a selective NaV1.7 inhibitor from centipede venom with analgesic efficacy exceeding morphine in rodent pain models. , Yang S, Xiao Y, Kang D, Liu J , Li Y, Undheim EA, Klint JK, Rong M, Lai R, King GF., Proc Natl Acad Sci U S A. October 22, 2013; 110 (43): 17534-9.
Oxysterol binding to the extracellular domain of Smoothened in Hedgehog signaling. , Nedelcu D, Liu J , Xu Y , Jao C, Salic A., Nat Chem Biol. September 1, 2013; 9 (9): 557-64.
Repulsive guidance molecules (RGMs) and neogenin in bone morphogenetic protein (BMP) signaling. , Tian C, Liu J ., Mol Reprod Dev. September 1, 2013; 80 (9): 700-17.
Phosphorylation of Dishevelled by protein kinase RIPK4 regulates Wnt signaling. , Huang X , McGann JC, Liu BY, Hannoush RN, Lill JR, Pham V, Newton K, Kakunda M, Liu J , Yu C, Hymowitz SG, Hongo JA, Wynshaw-Boris A, Polakis P, Harland RM , Dixit VM., Science. March 22, 2013; 339 (6126): 1441-5.
Distinct sensitivity of slo1 channel proteins to ethanol. , Liu J , Bukiya AN, Kuntamallappanavar G, Singh AK, Dopico AM., Mol Pharmacol. January 1, 2013; 83 (1): 235-44.
Induction of human lampbrush chromosomes. , Liu JL , Gall JG ., Chromosome Res. December 1, 2012; 20 (8): 971-8.
Metabolic differentiation in the embryonic retina. , Agathocleous M , Love NK , Randlett O, Harris JJ, Liu J , Murray AJ, Harris WA ., Nat Cell Biol. August 1, 2012; 14 (8): 859-64.
In vivo and in vitro pharmacological studies of methoxycarbonyl-carboetomidate. , Pejo E, Cotten JF, Kelly EW, Le Ge R, Cuny GD, Laha JK, Liu J , Lin XJ, Raines DE., Anesth Analg. August 1, 2012; 115 (2): 297-304.
Mutations in SLC20A2 link familial idiopathic basal ganglia calcification with phosphate homeostasis. , Wang C , Li Y, Shi L, Ren J, Patti M, Wang T, de Oliveira JR, Sobrido MJ, Quintáns B, Baquero M, Cui X, Zhang XY, Wang L, Xu H, Wang J , Yao J, Dai X, Liu J , Zhang L, Ma H, Gao Y, Ma X, Feng S, Liu M, Wang QK, Forster IC, Zhang X, Liu JY ., Nat Genet. February 12, 2012; 44 (3): 254-6.
Histological observation on unique phenotypes of malformation induced in Xenopus tropicalis larvae by tributyltin. , Liu J , Cao Q, Yuan J, Zhang X, Yu L, Shi H ., J Environ Sci (China). January 1, 2012; 24 (2): 195-202.
Xenopus as a model system for the study of GOLPH2/ GP73 function: Xenopus GOLPH2 is required for pronephros development. , Li L, Wen L, Gong Y, Mei G, Liu J , Chen Y , Peng T., PLoS One. January 1, 2012; 7 (6): e38939.
Teratogenic effects of triphenyltin on embryos of amphibian (Xenopus tropicalis): a phenotypic comparison with the retinoid X and retinoic acid receptor ligands. , Yu L, Zhang X, Yuan J, Cao Q, Liu J , Zhu P, Shi H ., J Hazard Mater. September 15, 2011; 192 (3): 1860-8.
Local anesthetic inhibits hyperpolarization-activated cationic currents. , Meng QT, Xia ZY, Liu J , Bayliss DA, Chen X ., Mol Pharmacol. May 1, 2011; 79 (5): 866-73.
Soluble factors from IL-1β-stimulated astrocytes activate NR1a/ NR2B receptors: implications for HIV-1-induced neurodegeneration. , Jing T, Wu L, Borgmann K, Surendran S, Ghorpade A, Liu J , Xiong H., Biochem Biophys Res Commun. November 12, 2010; 402 (2): 241-6.
A new subfamily of conotoxins belonging to the A-superfamily. , Peng C, Ye M, Wang Y, Shao X, Yuan D, Liu J , Hawrot E, Wang C , Chi C., Peptides. November 1, 2010; 31 (11): 2009-16.
Chemical synthesis and characterization of two α4/7-conotoxins. , Peng C, Chen W, Sanders T, Chew G, Liu J , Hawrot E, Chi C., Acta Biochim Biophys Sin (Shanghai). October 1, 2010; 42 (10): 745-53.
Teratogenic effects of tetrabromobisphenol A on Xenopus tropicalis embryos. , Shi H , Qian L, Guo S, Zhang X, Liu J , Cao Q., Comp Biochem Physiol C Toxicol Pharmacol. June 1, 2010; 152 (1): 62-8.
Identification and preliminary functional analysis of alternative splicing of Siah1 in Xenopus laevis. , Wen L, Liu J , Chen Y , Wu D., Biochem Biophys Res Commun. May 28, 2010; 396 (2): 419-24.
Effects of tributyltin (TBT) on Xenopus tropicalis embryos at environmentally relevant concentrations. , Guo S, Qian L, Shi H , Barry T, Cao Q, Liu J ., Chemosphere. April 1, 2010; 79 (5): 529-33.