Click here to close Hello! We notice that you are using Internet Explorer, which is not supported by Xenbase and may cause the site to display incorrectly. We suggest using a current version of Chrome, FireFox, or Safari.

Profile Publications (10)
XB-PERS-3917

Publications By Jeff J Zhou

???pagination.result.count???

???pagination.result.page??? 1


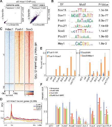
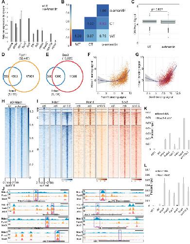
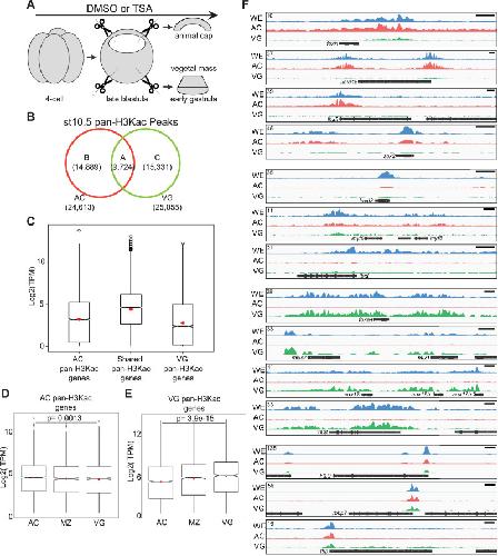
Histone deacetylase 1 maintains lineage integrity through histone acetylome refinement during early embryogenesis., Zhou JJ, Cho JS, Han H, Blitz IL, Wang W, Cho KWY., Elife. March 27, 2023; 12   


Epigenomic dynamics of early Xenopus Embryos., Zhou JJ, Cho KWY., Dev Growth Differ. December 1, 2022; 64 (9): 508-516.   


Engagement of Foxh1 in chromatin regulation revealed by protein interactome analyses., Zhou JJ, Pham PD, Han H, Wang W, Cho KWY., Dev Growth Differ. August 1, 2022; 64 (6): 297-305.   


Uncovering the mesendoderm gene regulatory network through multi-omic data integration., Jansen C, Paraiso KD, Zhou JJ, Blitz IL, Fish MB, Charney RM, Cho JS, Yasuoka Y, Sudou N, Bright AR, Wlizla M, Veenstra GJC, Taira M, Zorn AM, Mortazavi A, Cho KWY., Cell Rep. February 15, 2022; 38 (7): 110364.   


Morpholinos Do Not Elicit an Innate Immune Response during Early Xenopus Embryogenesis., Paraiso KD, Blitz IL, Zhou JJ, Cho KWY., Dev Cell. May 20, 2019; 49 (4): 643-650.e3.   


Pharmacological modulation of brain Nav1.2 and cardiac Nav1.5 subtypes by the local anesthetic ropivacaine., Cheng HW, Yang HT, Zhou JJ, Ji YH, Zhu HY., Neurosci Bull. August 1, 2010; 26 (4): 289-96.


A high affinity fungal nitrate carrier with two transport mechanisms., Zhou JJ, Trueman LJ, Boorer KJ, Theodoulou FL, Forde BG, Miller AJ., J Biol Chem. December 22, 2000; 275 (51): 39894-9.


Xenopus oocytes as an expression system for plant transporters., Miller AJ, Zhou JJ., Biochim Biophys Acta. May 1, 2000; 1465 (1-2): 343-58.


A high affinity nitrate transport system from Chlamydomonas requires two gene products., Zhou JJ, Fernández E, Galván A, Miller AJ., FEBS Lett. January 28, 2000; 466 (2-3): 225-7.


Cloning and functional characterization of a Brassica napus transporter that is able to transport nitrate and histidine., Zhou JJ, Theodoulou FL, Muldin I, Ingemarsson B, Miller AJ., J Biol Chem. May 15, 1998; 273 (20): 12017-23.

???pagination.result.page??? 1