Click here to close Hello! We notice that you are using Internet Explorer, which is not supported by Xenbase and may cause the site to display incorrectly. We suggest using a current version of Chrome, FireFox, or Safari.

Profile Publications (59)
XB-PERS-3930

Publications By Keith T Sillar

???pagination.result.count???

???pagination.result.page??? 1 2 ???pagination.result.next???


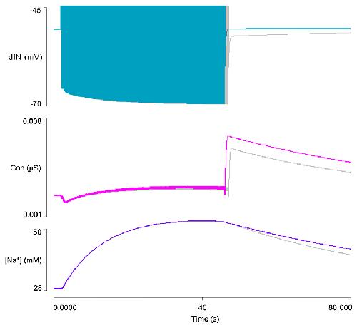
Computer simulations of a dynamic sodium pump-mediated hyperpolarization and short-term motor memory in the spinal locomotor network of Xenopus frog tadpoles., Heitler WJ, Hachoumi L, Gamble A, Zhang H, Sillar KT., J Neurophysiol. December 5, 2025;   


From tadpole to adult frog locomotion., Sillar KT, Simmers J, Combes D., Curr Opin Neurobiol. October 1, 2023; 82 102753.   


Bimodal modulation of short-term motor memory via dynamic sodium pumps in a vertebrate spinal cord., Hachoumi L, Rensner R, Richmond C, Picton L, Zhang H, Sillar KT., Curr Biol. March 14, 2022; 32 (5): 1038-1048.e2.   


Developmental stage-dependent switching in the neuromodulation of vertebrate locomotor central pattern generator networks., Hachoumi L, Sillar KT., Dev Neurobiol. January 1, 2020; 80 (1-2): 42-57.   


Control of Xenopus Tadpole Locomotion via Selective Expression of Ih in Excitatory Interneurons., Picton LD, Sillar KT, Zhang HY., Curr Biol. December 17, 2018; 28 (24): 3911-3923.e2.   


Developmental changes in spinal neuronal properties, motor network configuration, and neuromodulation at free-swimming stages of Xenopus tadpoles., Currie SP, Sillar KT., J Neurophysiol. March 1, 2018; 119 (3): 786-795.


Sodium pump regulation of locomotor control circuits., Picton LD, Zhang H, Sillar KT., J Neurophysiol. August 1, 2017; 118 (2): 1070-1081.


Mechanisms underlying the endogenous dopaminergic inhibition of spinal locomotor circuit function in Xenopus tadpoles., Picton LD, Sillar KT., Sci Rep. October 20, 2016; 6 35749.   


Deep-brain photoreception links luminance detection to motor output in Xenopus frog tadpoles., Currie SP, Doherty GH, Sillar KT., Proc Natl Acad Sci U S A. May 24, 2016; 113 (21): 6053-8.   


A behaviorally related developmental switch in nitrergic modulation of locomotor rhythmogenesis in larval Xenopus tadpoles., Currie SP, Combes D, Scott NW, Simmers J, Sillar KT., J Neurophysiol. March 1, 2016; 115 (3): 1446-57.   


Mechanisms underlying the activity-dependent regulation of locomotor network performance by the Na+ pump., Zhang HY, Picton L, Li WC, Sillar KT., Sci Rep. November 6, 2015; 5 16188.   


A switch in aminergic modulation of locomotor CPG output during amphibian metamorphosis., Combes D, Sillar KT, Simmers J., Front Biosci (Schol Ed). June 1, 2012; 4 (4): 1364-74.


Short-term memory of motor network performance via activity-dependent potentiation of Na+/K+ pump function., Zhang HY, Sillar KT., Curr Biol. March 20, 2012; 22 (6): 526-31.


Development of a spinal locomotor rheostat., Zhang HY, Issberner J, Sillar KT., Proc Natl Acad Sci U S A. July 12, 2011; 108 (28): 11674-9.   


Long-lasting effects of chemical hypoxia on spinal cord function in tadpoles., Robertson RM, Björnfors ER, Sillar KT., Neuroreport. October 6, 2010; 21 (14): 943-7.


The nitric oxide/cGMP pathway tunes the thermosensitivity of swimming motor patterns in Xenopus laevis tadpoles., Robertson RM, Sillar KT., J Neurosci. November 4, 2009; 29 (44): 13945-51.


Electrical coupling synchronises spinal motoneuron activity during swimming in hatchling Xenopus tadpoles., Zhang HY, Li WC, Heitler WJ, Sillar KT., J Physiol. September 15, 2009; 587 (Pt 18): 4455-66.


Thermal activation of escape swimming in post-hatching Xenopus laevis frog larvae., Sillar KT, Robertson RM., J Exp Biol. August 1, 2009; 212 (Pt 15): 2356-64.


Group I mGluRs increase locomotor network excitability in Xenopus tadpoles via presynaptic inhibition of glycinergic neurotransmission., Chapman RJ, Issberner JP, Sillar KT., Eur J Neurosci. September 1, 2008; 28 (5): 903-13.


Neuromodulation and developmental plasticity in the locomotor system of anuran amphibians during metamorphosis., Sillar KT, Combes D, Ramanathan S, Molinari M, Simmers J., Brain Res Rev. January 1, 2008; 57 (1): 94-102.


Synthesis, conformation and biological evaluation of the enantiomers of 3-fluoro-gamma-aminobutyric acid ((R)- and (S)-3F-GABA): an analogue of the neurotransmitter GABA., Deniau G, Slawin AM, Lebl T, Chorki F, Issberner JP, van Mourik T, Heygate JM, Lambert JJ, Etherington LA, Sillar KT, O'Hagan D., Chembiochem. December 17, 2007; 8 (18): 2265-74.


Nitric oxide modulation of the electrically excitable skin of Xenopus laevis frog tadpoles., Alpert MH, Zhang H, Molinari M, Heitler WJ, Sillar KT., J Exp Biol. November 1, 2007; 210 (Pt 22): 3910-8.


The contribution of the NMDA receptor glycine site to rhythm generation during fictive swimming in Xenopus laevis tadpoles., Issberner JP, Sillar KT., Eur J Neurosci. November 1, 2007; 26 (9): 2556-64.


Modulation of a spinal locomotor network by metabotropic glutamate receptors., Chapman RJ, Sillar KT., Eur J Neurosci. October 1, 2007; 26 (8): 2257-68.


Developmental and regional expression of NADPH-diaphorase/nitric oxide synthase in spinal cord neurons correlates with the emergence of limb motor networks in metamorphosing Xenopus laevis., Ramanathan S, Combes D, Molinari M, Simmers J, Sillar KT., Eur J Neurosci. October 1, 2006; 24 (7): 1907-22.   


Development and neuromodulation of spinal locomotor networks in the metamorphosing frog., Rauscent A, Le Ray D, Cabirol-Pol MJ, Sillar KT, Simmers J, Combes D., J Physiol Paris. January 1, 2006; 100 (5-6): 317-27.


Metamodulation of a spinal locomotor network by nitric oxide., McLean DL, Sillar KT., J Neurosci. October 27, 2004; 24 (43): 9561-71.


Developmental segregation of spinal networks driving axial- and hindlimb-based locomotion in metamorphosing Xenopus laevis., Combes D, Merrywest SD, Simmers J, Sillar KT., J Physiol. August 15, 2004; 559 (Pt 1): 17-24.


Divergent actions of serotonin receptor activation during fictive swimming in frog embryos., McLean DL, Sillar KT., J Comp Physiol A Neuroethol Sens Neural Behav Physiol. May 1, 2004; 190 (5): 391-402.


Evolutionary divergence in developmental strategies and neuromodulatory control systems of two amphibian locomotor networks., Merrywest SD, McLean DL, Buchanan JT, Sillar KT., Integr Comp Biol. February 1, 2004; 44 (1): 47-56.


The in vitro and in vivo enantioselectivity of etomidate implicates the GABAA receptor in general anaesthesia., Belelli D, Muntoni AL, Merrywest SD, Gentet LJ, Casula A, Callachan H, Madau P, Gemmell DK, Hamilton NM, Lambert JJ, Sillar KT, Peters JA., Neuropharmacology. July 1, 2003; 45 (1): 57-71.


Mechanisms underlying the noradrenergic modulation of longitudinal coordination during swimming in Xenopus laevis tadpoles., Merrywest SD, McDearmid JR, Kjaerulff O, Kiehn O, Sillar KT., Eur J Neurosci. March 1, 2003; 17 (5): 1013-22.


Fast inhibitory synapses: targets for neuromodulation and development of vertebrate motor behaviour., Sillar KT, McLean DL, Fischer H, Merrywest SD., Brain Res Brain Res Rev. October 1, 2002; 40 (1-3): 130-40.


Nitric oxide selectively tunes inhibitory synapses to modulate vertebrate locomotion., McLean DL, Sillar KT., J Neurosci. May 15, 2002; 22 (10): 4175-84.


Alpha-adrenoreceptor activation modulates swimming via glycinergic and GABAergic inhibitory pathways in Xenopus laevis tadpoles., Merrywest SD, Fischer H, Sillar KT., Eur J Neurosci. January 1, 2002; 15 (2): 375-83.


Spatiotemporal pattern of nicotinamide adenine dinucleotide phosphate-diaphorase reactivity in the developing central nervous system of premetamorphic Xenopus laevis tadpoles., McLean DL, Sillar KT., J Comp Neurol. August 27, 2001; 437 (3): 350-62.


Adrenoreceptor-mediated modulation of the spinal locomotor pattern during swimming in Xenopus laevis tadpoles., Fischer H, Merrywest SD, Sillar KT., Eur J Neurosci. March 1, 2001; 13 (5): 977-86.


The development of neuromodulatory systems and the maturation of motor patterns in amphibian tadpoles., McLean DL, Merrywest SD, Sillar KT., Brain Res Bull. November 15, 2000; 53 (5): 595-603.


The distribution of NADPH-diaphorase-labelled interneurons and the role of nitric oxide in the swimming system of Xenopus laevis larvae., McLean DL, Sillar KT., J Exp Biol. February 1, 2000; 203 (Pt 4): 705-13.


Development and role of GABA(A) receptor-mediated synaptic potentials during swimming in postembryonic Xenopus laevis tadpoles., Reith CA, Sillar KT., J Neurophysiol. December 1, 1999; 82 (6): 3175-87.


Development and aminergic neuromodulation of a spinal locomotor network controlling swimming in Xenopus larvae., Sillar KT, Reith CA, McDearmid JR., Ann N Y Acad Sci. November 16, 1998; 860 318-32.


A role for slow NMDA receptor-mediated, intrinsic neuronal oscillations in the control of fast fictive swimming in Xenopus laevis larvae., Reith CA, Sillar KT., Eur J Neurosci. April 1, 1998; 10 (4): 1329-40.


Pre- and postsynaptic modulation of spinal GABAergic neurotransmission by the neurosteroid, 5 beta-pregnan-3 alpha-ol-20-one., Reith CA, Sillar KT., Dev Biol. October 3, 1997; 770 (1-2): 202-12.


Aminergic modulation of glycine release in a spinal network controlling swimming in Xenopus laevis., McDearmid JR, Scrymgeour-Wedderburn JF, Sillar KT., J Physiol. August 15, 1997; 503 ( Pt 1) 111-7.


Voltage oscillations in Xenopus spinal cord neurons: developmental onset and dependence on co-activation of NMDA and 5HT receptors., Scrymgeour-Wedderburn JF, Reith CA, Sillar KT., Eur J Neurosci. July 1, 1997; 9 (7): 1473-82.


Involvement of brainstem serotonergic interneurons in the development of a vertebrate spinal locomotor circuit., Sillar KT, Woolston AM, Wedderburn JF., Proc Biol Sci. January 23, 1995; 259 (1354): 65-70.


Modulation of rhythmic swimming activity in post-embryonic Xenopus laevis tadpoles by 5-hydroxytryptamine acting at 5HT1a receptors., Wedderburn JF, Sillar KT., Proc Biol Sci. July 22, 1994; 257 (1348): 59-66.


Presynaptic inhibition of primary afferent transmitter release by 5-hydroxytryptamine at a mechanosensory synapse in the vertebrate spinal cord., Sillar KT, Simmers AJ., J Neurosci. May 1, 1994; 14 (5 Pt 1): 2636-47.


Descending serotonergic spinal projections and modulation of locomotor rhythmicity in Rana temporaria embryos., Woolston AM, Wedderburn JF, Sillar KT., Proc Biol Sci. January 22, 1994; 255 (1342): 73-9.


Control of frequency during swimming in Xenopus embryos: a study on interneuronal recruitment in a spinal rhythm generator., Sillar KT, Roberts A., J Physiol. December 1, 1993; 472 557-72.

???pagination.result.page??? 1 2 ???pagination.result.next???