|
XB-PERS-4081
Publications By Mike Althaus
???pagination.result.count??????pagination.result.page??? 1
|
Recording Sodium Self-Inhibition of Epithelial Sodium Channels Using Automated Electrophysiology in Xenopus Oocytes., Lawong RY, May F, Etang EC, Vorrat P, George J, Weder J, Kockler D, Preller M, Althaus M., Membranes (Basel). May 19, 2023; 13 (5): |
|
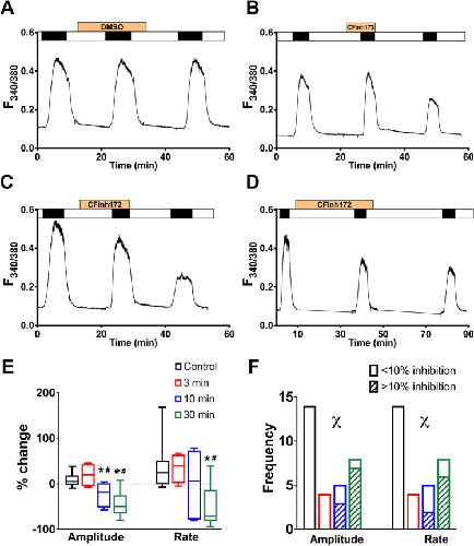
Pharmacological inhibitors of the cystic fibrosis transmembrane conductance regulator exert off-target effects on epithelial cation channels., Lin J, Gettings SM, Talbi K, Schreiber R, Taggart MJ, Preller M, Kunzelmann K, Althaus M, Gray MA., Pflugers Arch. February 1, 2023; 475 (2): 167-179. |
|
Two Functional Epithelial Sodium Channel Isoforms Are Present in Rodents despite Pronounced Evolutionary Pseudogenization and Exon Fusion., Gettings SM, Maxeiner S, Tzika M, Cobain MRD, Ruf I, Benseler F, Brose N, Krasteva-Christ G, Vande Velde G, Schönberger M, Althaus M., Mol Biol Evol. December 9, 2021; 38 (12): 5704-5725. |
|
Clinical and molecular characterization of the R751L-CFTR mutation., Haq IJ, Althaus M, Gardner AI, Yeoh HY, Joshi U, Saint-Criq V, Verdon B, Townshend J, O'Brien C, Ben-Hamida M, Thomas M, Bourke S, van der Sluijs P, Braakman I, Ward C, Gray MA, Brodlie M., Am J Physiol Lung Cell Mol Physiol. February 1, 2021; 320 (2): L288-L300. |
|
An extracellular acidic cleft confers profound H+-sensitivity to epithelial sodium channels containing the δ-subunit in Xenopus laevis., Wichmann L, Dulai JS, Marles-Wright J, Maxeiner S, Szczesniak PP, Manzini I, Althaus M., J Biol Chem. August 16, 2019; 294 (33): 12507-12520. |
|
Incorporation of the δ-subunit into the epithelial sodium channel (ENaC) generates protease-resistant ENaCs in Xenopus laevis., Wichmann L, Vowinkel KS, Perniss A, Manzini I, Althaus M., J Biol Chem. May 4, 2018; 293 (18): 6647-6658. |
|
Hydrogen sulfide stimulates CFTR in Xenopus oocytes by activation of the cAMP/PKA signalling axis., Perniss A, Preiss K, Nier M, Althaus M., Sci Rep. June 14, 2017; 7 (1): 3517. |
|
Phosphocholine - an agonist of metabotropic but not of ionotropic functions of α9-containing nicotinic acetylcholine receptors., Richter K, Mathes V, Fronius M, Althaus M, Hecker A, Krasteva-Christ G, Padberg W, Hone AJ, McIntosh JM, Zakrzewicz A, Grau V., Sci Rep. June 28, 2016; 6 28660. |
|
Evans Blue is not a suitable inhibitor of the epithelial sodium channel δ-subunit., Perniss A, Wolf A, Wichmann L, Schönberger M, Althaus M., Biochem Biophys Res Commun. October 23, 2015; 466 (3): 468-74. |
|
Hydrogen sulfide decreases β-adrenergic agonist-stimulated lung liquid clearance by inhibiting ENaC-mediated transepithelial sodium absorption., Agné AM, Baldin JP, Benjamin AR, Orogo-Wenn MC, Wichmann L, Olson KR, Walters DV, Althaus M., Am J Physiol Regul Integr Comp Physiol. April 1, 2015; 308 (7): R636-49. |
|
Controlling epithelial sodium channels with light using photoswitchable amilorides., Schönberger M, Althaus M, Fronius M, Clauss W, Trauner D., Nat Chem. August 1, 2014; 6 (8): 712-9. |
|
Actions of hydrogen sulfide on sodium transport processes across native distal lung epithelia (Xenopus laevis)., Erb A, Althaus M., PLoS One. January 1, 2014; 9 (6): e100971. |
|
The gasotransmitter hydrogen sulphide decreases Na⁺ transport across pulmonary epithelial cells., Althaus M, Urness KD, Clauss WG, Baines DL, Fronius M., Br J Pharmacol. July 1, 2012; 166 (6): 1946-63. |
|
Thiol-reactive compounds from garlic inhibit the epithelial sodium channel (ENaC)., Krumm P, Giraldez T, Alvarez de la Rosa D, Clauss WG, Fronius M, Althaus M., Bioorg Med Chem. July 1, 2012; 20 (13): 3979-84. |
|
Differential N termini in epithelial Na+ channel δ-subunit isoforms modulate channel trafficking to the membrane., Wesch D, Althaus M, Miranda P, Cruz-Muros I, Fronius M, González-Hernández T, Clauss WG, Alvarez de la Rosa D, Giraldez T., Am J Physiol Cell Physiol. March 15, 2012; 302 (6): C868-79. |
|
Nitric oxide inhibits highly selective sodium channels and the Na+/K+-ATPase in H441 cells., Althaus M, Pichl A, Clauss WG, Seeger W, Fronius M, Morty RE., Am J Respir Cell Mol Biol. January 1, 2011; 44 (1): 53-65. |
|
The neuronal-specific SGK1.1 kinase regulates {delta}-epithelial Na+ channel independently of PY motifs and couples it to phospholipase C signaling., Wesch D, Miranda P, Afonso-Oramas D, Althaus M, Castro-Hernández J, Dominguez J, Morty RE, Clauss W, González-Hernández T, Alvarez de la Rosa D, Giraldez T., Am J Physiol Cell Physiol. October 1, 2010; 299 (4): C779-90. |
|
Epithelial Na+ channels derived from human lung are activated by shear force., Fronius M, Bogdan R, Althaus M, Morty RE, Clauss WG., Respir Physiol Neurobiol. January 31, 2010; 170 (1): 113-9. |
|
Mechano-sensitivity of epithelial sodium channels (ENaCs): laminar shear stress increases ion channel open probability., Althaus M, Bogdan R, Clauss WG, Fronius M., FASEB J. August 1, 2007; 21 (10): 2389-99. |
???pagination.result.page??? 1
