Click here to close Hello! We notice that you are using Internet Explorer, which is not supported by Xenbase and may cause the site to display incorrectly. We suggest using a current version of Chrome, FireFox, or Safari.

Profile Publications (19)
XB-PERS-4098

Publications By Laura N Borodinsky

???pagination.result.count???

???pagination.result.page??? 1


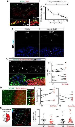
Vesicular Glutamate Release Is Necessary for Neural Tube Formation., Goyal R, Castro PA, Levin JB, Shim S, Balashova OA, Panoutsopoulos AA, Fuentes NA, Or Mizuno G, Tian L, Borodinsky LN., J Neurosci. March 18, 2026; 46 (11):   


Postsynaptic receptors regulate presynaptic transmitter stability through transsynaptic bridges., Godavarthi SK, Hiramoto M, Ignatyev Y, Levin JB, Li HQ, Pratelli M, Borchardt J, Czajkowski C, Borodinsky LN, Sweeney L, Cline HT, Spitzer NC., Proc Natl Acad Sci U S A. April 9, 2024; 121 (15): e2318041121.   


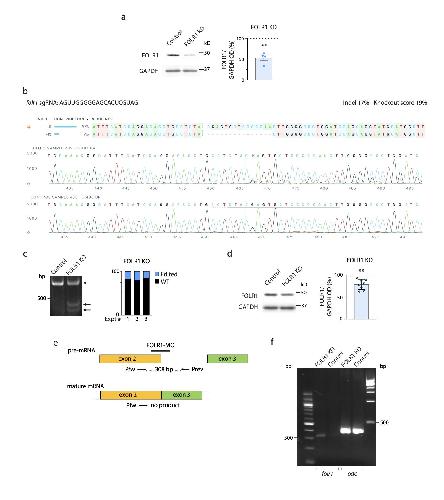
Noncanonical function of folate through folate receptor 1 during neural tube formation., Balashova OA, Panoutsopoulos AA, Visina O, Selhub J, Knoepfler PS, Borodinsky LN., Nat Commun. February 22, 2024; 15 (1): 1642.   


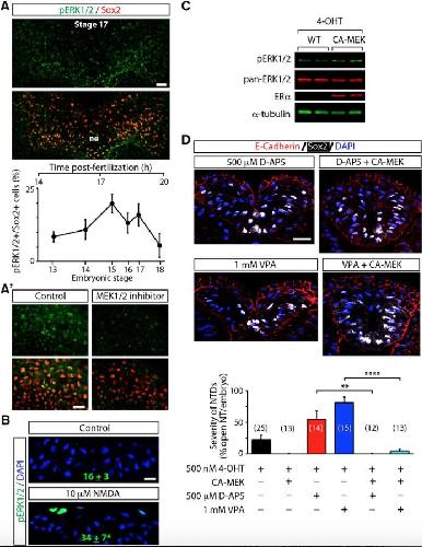
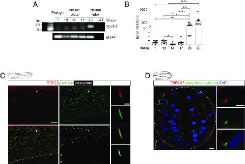
Calcium dynamics at the neural cell primary cilium regulate Hedgehog signaling-dependent neurogenesis in the embryonic neural tube., Shim S, Goyal R, Panoutsopoulos AA, Balashova OA, Lee D, Borodinsky LN., Proc Natl Acad Sci U S A. June 6, 2023; 120 (23): e2220037120.   


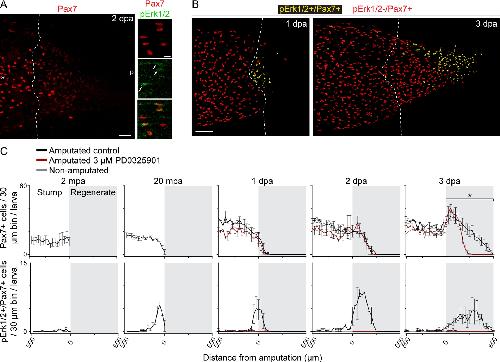
Injury-induced Erk1/2 signaling tissue-specifically interacts with Ca2+ activity and is necessary for regeneration of spinal cord and skeletal muscle., Levin JB, Borodinsky LN., Cell Calcium. March 1, 2022; 102 102540.   


Non-canonical Hedgehog signaling regulates spinal cord and muscle regeneration in Xenopus laevis larvae., Hamilton AM, Balashova OA, Borodinsky LN., Elife. May 6, 2021; 10   


Growth at Cold Temperature Increases the Number of Motor Neurons to Optimize Locomotor Function., Spencer KA, Belgacem YH, Visina O, Shim S, Genus H, Borodinsky LN., Curr Biol. June 3, 2019; 29 (11): 1787-1799.e5.   


NMDA Receptor Signaling Is Important for Neural Tube Formation and for Preventing Antiepileptic Drug-Induced Neural Tube Defects., Sequerra EB, Goyal R, Castro PA, Levin JB, Borodinsky LN., J Neurosci. May 16, 2018; 38 (20): 4762-4773.   


Xenopus laevis as a Model Organism for the Study of Spinal Cord Formation, Development, Function and Regeneration., Borodinsky LN., Front Neural Circuits. November 23, 2017; 11 90.   


Folate receptor 1 is necessary for neural plate cell apical constriction during Xenopus neural tube formation., Balashova OA, Visina O, Borodinsky LN., Development. April 15, 2017; 144 (8): 1518-1530.   


Spatiotemporal integration of developmental cues in neural development., Borodinsky LN, Belgacem YH, Swapna I, Visina O, Balashova OA, Sequerra EB, Tu MK, Levin JB, Spencer KA, Castro PA, Hamilton AM, Shim S., Dev Neurobiol. April 1, 2015; 75 (4): 349-59.   


Inversion of Sonic hedgehog action on its canonical pathway by electrical activity., Belgacem YH, Borodinsky LN., Proc Natl Acad Sci U S A. March 31, 2015; 112 (13): 4140-5.   


Spontaneous calcium transients manifest in the regenerating muscle and are necessary for skeletal muscle replenishment., Tu MK, Borodinsky LN., Cell Calcium. July 1, 2014; 56 (1): 34-41.


Imaging and manipulating calcium transients in developing Xenopus spinal neurons., Spitzer NC, Borodinsky LN, Root CM., Cold Spring Harb Protoc. July 1, 2013; 2013 (7): 653-64.


Interplay between electrical activity and bone morphogenetic protein signaling regulates spinal neuron differentiation., Swapna I, Borodinsky LN., Proc Natl Acad Sci U S A. October 2, 2012; 109 (40): 16336-41.


Sonic hedgehog signaling is decoded by calcium spike activity in the developing spinal cord., Belgacem YH, Borodinsky LN., Proc Natl Acad Sci U S A. March 15, 2011; 108 (11): 4482-7.   


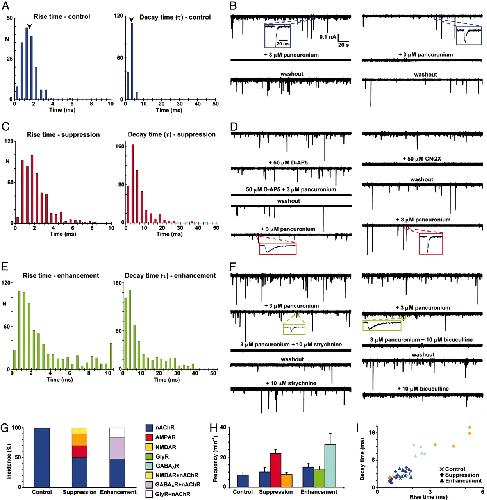
Activity-dependent neurotransmitter-receptor matching at the neuromuscular junction., Borodinsky LN, Spitzer NC., Proc Natl Acad Sci U S A. January 2, 2007; 104 (1): 335-40.   


Second messenger pas de deux: the coordinated dance between calcium and cAMP., Borodinsky LN, Spitzer NC., Sci STKE. May 23, 2006; 2006 (336): pe22.


Activity-dependent homeostatic specification of transmitter expression in embryonic neurons., Borodinsky LN, Root CM, Cronin JA, Sann SB, Gu X, Spitzer NC., Nature. June 3, 2004; 429 (6991): 523-30.

???pagination.result.page??? 1