|
XB-PERS-4765
Publications By Hui Chen
???pagination.result.count??????pagination.result.page??? 1 2 ???pagination.result.next???
|
Metabolic Labeling of the Nascent Transcriptome in Xenopus Early Embryogenesis., Qin C, Chen H., J Vis Exp. March 27, 2026; (229): |
|
Isolating Single Cells from Xenopus Early Embryos and Sorting Them by Size., Qin C, Chen H., J Vis Exp. March 20, 2026; (229): |
|
Quantifying Nascent Transcription in Early Embryogenesis., Chen H., Methods Mol Biol. January 1, 2025; 2923 143-162. |
|
Genetically engineered human embryonic kidney cells as a novel vehicle for dual patch clamp study of human gap junction channels., Chen H, Li YX, Wong RS, Esseltine JL, Bai D., Biochem J. June 19, 2024; 481 (12): 741-758. |
|
Nascent transcriptome reveals orchestration of zygotic genome activation in early embryogenesis., Chen H, Good MC., Curr Biol. October 10, 2022; 32 (19): 4314-4324.e7. |
|
Cell landscape of larval and adult Xenopus laevis at single-cell resolution., Liao Y, Ma L, Guo Q, E W, Fang X, Yang L, Ruan F, Wang J, Zhang P, Sun Z, Chen H, Lin Z, Wang X, Wang X, Sun H, Fang X, Zhou Y, Chen M, Shen W, Guo G, Han X., Nat Commun. July 25, 2022; 13 (1): 4306. |
|
Single-Hit Inactivation Drove Tumor Suppressor Genes Out of the X Chromosome during Evolution., Wang X, Hu W, Li X, Huang D, Li Q, Chan H, Zeng J, Xie C, Chen H, Liu X, Gin T, Wang MH, Cheng ASL, Kang W, To KF, Plewczynski D, Zhang Q, Chen X, Chan DCW, Ko H, Wong SH, Yu J, Chan MTV, Zhang L, Wu WKK., Cancer Res. April 15, 2022; 82 (8): 1482-1491. |
|
Bisphenol A Interferes with Redox Balance and the Nrf2 Signaling Pathway in Xenopus tropicalis during Embryonic Development., Chen H, Zhong K, Zhang Y, Xie L, Chen P., Animals (Basel). April 6, 2022; 12 (7): |
|
Effect of Ginkgo biloba extract on pacemaker channels encoded by HCN gene., Chen H, Chen Y, Yang J, Wu P, Wang X, Huang C., Herz. June 1, 2021; 46 (3): 255-261. |
|
Feedback inhibition of AMT1 NH4+-transporters mediated by CIPK15 kinase., Chen HY, Chen YN, Wang HY, Liu ZT, Frommer WB, Ho CH., BMC Biol. December 14, 2020; 18 (1): 196. |
|
Integrating cellular dimensions with cell differentiation during early development., Chen H, Qian W, Good MC., Curr Opin Cell Biol. December 1, 2020; 67 109-117. |
|
Disruption of Cav1.2-mediated signaling is a pathway for ketamine-induced pathology., Chen H, Vandorpe DH, Xie X, Alper SL, Zeidel ML, Yu W., Nat Commun. August 28, 2020; 11 (1): 4328. |
|
Nuclear sizER in Early Development., Chen H, Good MC., Dev Cell. August 10, 2020; 54 (3): 297-298. |
|
A potent photoreactive general anesthetic with novel binding site selectivity for GABAA receptors., Shalabi AR, Yu Z, Zhou X, Jounaidi Y, Chen H, Dai J, Kent DE, Feng HJ, Forman SA, Cohen JB, Bruzik KS, Miller KW., Eur J Med Chem. May 15, 2020; 194 112261. |
|
Cardiac telocytes exist in the adult Xenopus tropicalis heart., Lv L, Liao Z, Luo J, Chen H, Guo H, Yang J, Huang R, Pu Q, Zhao H, Yuan Z, Feng S, Qi X, Cai D., J Cell Mol Med. February 1, 2020; 24 (4): 2531-2541. |
|
Imaging nascent transcription in wholemount vertebrate embryos to characterize zygotic genome activation., Chen H, Good MC., Methods Enzymol. January 1, 2020; 638 139-165. |
|
Spatiotemporal Patterning of Zygotic Genome Activation in a Model Vertebrate Embryo., Chen H, Einstein LC, Little SC, Good MC., Dev Cell. June 17, 2019; 49 (6): 852-866.e7. |
|
Cerebellar α6 -subunit-containing GABAA receptors: a novel therapeutic target for disrupted prepulse inhibition in neuropsychiatric disorders., Chiou LC, Lee HJ, Ernst M, Huang WJ, Chou JF, Chen HL, Mouri A, Chen LC, Treven M, Mamiya T, Fan PC, Knutson DE, Witzigmann C, Cook J, Sieghart W, Nabeshima T., Br J Pharmacol. June 1, 2018; 175 (12): 2414-2427. |
|
MicroRNA-1294 inhibits the proliferation and enhances the chemosensitivity of glioma to temozolomide via the direct targeting of TPX2., Chen H, Liu L, Li X, Shi Y, Liu N., Am J Cancer Res. February 1, 2018; 8 (2): 291-301. |
|
Probing the biology of cell boundary conditions through confinement of Xenopus cell-free cytoplasmic extracts., Bermudez JG, Chen H, Einstein LC, Good MC., Genesis. January 1, 2017; 55 (1-2): |
|
TPX2 promotes glioma cell proliferation and invasion via activation of the AKT signaling pathway., Gu JJ, Zhang JH, Chen HJ, Wang SS., Oncol Lett. December 1, 2016; 12 (6): 5015-5022. |
|
Size Regulation: Big Insights from Little Cells., Chen H, Good MC., Dev Cell. June 6, 2016; 37 (5): 392-4. |
|
Down-Regulation of the Na+,Cl- Coupled Creatine Transporter CreaT (SLC6A8) by Glycogen Synthase Kinase GSK3ß., Fezai M, Jemaà M, Fakhri H, Chen H, Elsir B, Pelzl L, Lang F., Cell Physiol Biochem. January 1, 2016; 40 (5): 1231-1238. |
|
TPX2 phosphorylation maintains metaphase spindle length by regulating microtubule flux., Fu J, Bian M, Xin G, Deng Z, Luo J, Guo X, Chen H, Wang Y, Jiang Q, Zhang C., J Cell Biol. August 3, 2015; 210 (3): 373-83. |
|
Whole-genome sequence of the Tibetan frog Nanorana parkeri and the comparative evolution of tetrapod genomes., Sun YB, Xiong ZJ, Xiang XY, Liu SP, Zhou WW, Tu XL, Zhong L, Wang L, Wu DD, Zhang BL, Zhu CL, Yang MM, Chen HM, Li F, Zhou L, Feng SH, Huang C, Zhang GJ, Irwin D, Hillis DM, Murphy RW, Yang HM, Che J, Wang J, Zhang YP., Proc Natl Acad Sci U S A. March 17, 2015; 112 (11): E1257-62. |
|
Developmental expression of the N-myc downstream regulated gene (Ndrg) family during Xenopus tropicalis embryogenesis., Zhong C, Zhou YK, Yang SS, Zhao JF, Zhu XL, Chen HH, Chen PC, Huang LQ, Huang X., Int J Dev Biol. January 1, 2015; 59 (10-12): 511-7. |
|
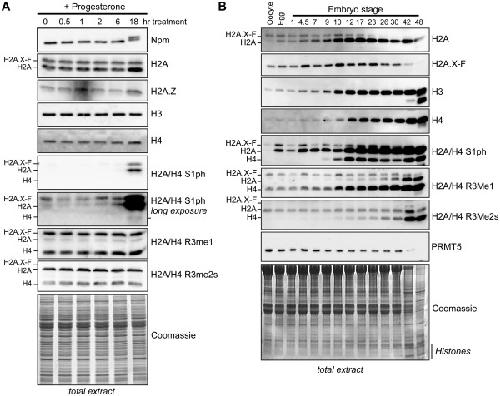
Phosphorylation and arginine methylation mark histone H2A prior to deposition during Xenopus laevis development., Wang WL, Anderson LC, Nicklay JJ, Chen H, Gamble MJ, Shabanowitz J, Hunt DF, Shechter D., Epigenetics Chromatin. September 6, 2014; 7 22. |
|
Berberine attenuates spontaneous action potentials in sinoatrial node cells and the currents of human HCN4 channels expressed in Xenopus laevis oocytes., Chen H, Chen Y, Tang Y, Yang J, Wang D, Yu T, Huang C., Mol Med Rep. September 1, 2014; 10 (3): 1576-82. |
|
SPAK and OSR1 dependent down-regulation of murine renal outer medullary K channel ROMK1., Elvira B, Munoz C, Borras J, Chen H, Warsi J, Ajay SS, Shumilina E, Lang F., Kidney Blood Press Res. January 1, 2014; 39 (4): 353-60. |
|
Magnesium and embryonic development., Komiya Y, Su LT, Chen HC, Habas R, Runnels LW., Magnes Res. January 1, 2014; 27 (1): 1-8. |
|
Esculetin suppresses proliferation of human colon cancer cells by directly targeting β-catenin., Lee SY, Lim TG, Chen H, Jung SK, Lee HJ, Lee MH, Kim DJ, Shin A, Lee KW, Bode AM, Surh YJ, Dong Z., Cancer Prev Res (Phila). December 1, 2013; 6 (12): 1356-64. |
|
Complete genome sequence of the frog pathogen Mycobacterium ulcerans ecovar Liflandii., Tobias NJ, Doig KD, Medema MH, Chen H, Haring V, Moore R, Seemann T, Stinear TP., J Bacteriol. February 1, 2013; 195 (3): 556-64. |
|
Comparison of the effects of antiarrhythmic drugs flecainide and verapamil on fKv1.4ΔN channel currents in Xenopus oocytes., Chen H, Zhang D, Chao SP, Ren JH, Xu L, Jiang XJ, Wang SM., Acta Pharmacol Sin. February 1, 2013; 34 (2): 221-30. |
|
Effects of L-type Calcium Channel Antagonists Verapamil and Diltiazem on fKv1.4ΔN Currents in Xenopus oocytes., Chen H, Zhang D, Hua Ren J, Ping Chao S., Iran J Pharm Res. January 1, 2013; 12 (4): 855-66. |
|
Ethanol enhances human hyperpolarization-activated cyclic nucleotide-gated currents., Chen Y, Wu P, Fan X, Chen H, Yang J, Song T, Huang C., Alcohol Clin Exp Res. December 1, 2012; 36 (12): 2036-46. |
|
De novo gain-of-function KCNT1 channel mutations cause malignant migrating partial seizures of infancy., Barcia G, Fleming MR, Deligniere A, Gazula VR, Brown MR, Langouet M, Chen H, Kronengold J, Abhyankar A, Cilio R, Nitschke P, Kaminska A, Boddaert N, Casanova JL, Desguerre I, Munnich A, Dulac O, Kaczmarek LK, Colleaux L, Nabbout R., Nat Genet. November 1, 2012; 44 (11): 1255-9. |
|
Blocking effects of acehytisine on pacemaker currents (I(f)) in sinoatrial node cells and human HCN4 channels expressed in Xenopus laevis oocytes., Fan X, Chen Y, Xing J, Wu P, Chen H, Yang J, Zhang J, Wang X, Huang C., J Ethnopharmacol. January 6, 2012; 139 (1): 42-51. |
|
Roles of major facilitator superfamily transporters in phosphate response in Drosophila., Bergwitz C, Rasmussen MD, DeRobertis C, Wee MJ, Sinha S, Chen HH, Huang J, Perrimon N., PLoS One. January 1, 2012; 7 (2): e31730. |
|
Thyroid disruption effects of environmental level perfluorooctane sulfonates (PFOS) in Xenopus laevis., Cheng Y, Cui Y, Chen HM, Xie WP., Ecotoxicology. November 1, 2011; 20 (8): 2069-78. |
|
Novel electropharmacological activity of amiodarone on human HCN channels heterologously expressed in the Xenopus oocytes., Fan X, Chen Y, Wu P, Xing J, Chen H, Song T, Yang J, Zhang J, Huang C., Eur J Pharmacol. November 1, 2011; 669 (1-3): 15-23. |
|
Enhancement of proton conductance by mutations of the selectivity filter of aquaporin-1., Li H, Chen H, Steinbronn C, Wu B, Beitz E, Zeuthen T, Voth GA., J Mol Biol. April 8, 2011; 407 (4): 607-20. |
|
Effects of diltiazem and propafenone on the inactivation and recovery kinetics of fKv1.4 channel currents expressed in Xenopus oocytes., Zhang D, Wang SM, Chen H, Jiang XJ, Chao SP., Acta Pharmacol Sin. April 1, 2011; 32 (4): 465-77. |
|
Dishevelled-associated activator of morphogenesis 1 (Daam1) is required for heart morphogenesis., Li D, Hallett MA, Zhu W, Rubart M, Liu Y, Yang Z, Chen H, Haneline LS, Chan RJ, Schwartz RJ, Field LJ, Atkinson SJ, Shou W., Development. January 1, 2011; 138 (2): 303-15. |
|
Grb14 inhibits FGF receptor signaling through the regulation of PLCγ recruitment and activation., Browaeys-Poly E, Blanquart C, Perdereau D, Antoine AF, Goenaga D, Luzy JP, Chen H, Garbay C, Issad T, Cailliau K, Burnol AF., FEBS Lett. November 5, 2010; 584 (21): 4383-8. |
|
Expression of targeting protein for Xenopus kinesin-like protein 2 is associated with progression of human malignant astrocytoma., Li B, Qi XQ, Chen X, Huang X, Liu GY, Chen HR, Huang CG, Luo C, Lu YC., Dev Biol. September 17, 2010; 1352 200-7. |
|
Functional rescue of Kv4.3 channel tetramerization mutants by KChIP4a., Liang P, Chen H, Cui Y, Lei L, Wang K., Biophys J. June 16, 2010; 98 (12): 2867-76. |
|
Human BAMBI cooperates with Smad7 to inhibit transforming growth factor-beta signaling., Yan X, Lin Z, Chen F, Zhao X, Chen H, Ning Y, Chen YG., J Biol Chem. October 30, 2009; 284 (44): 30097-104. |
|
TWIK-1 and TREK-1 are potassium channels contributing significantly to astrocyte passive conductance in rat hippocampal slices., Zhou M, Xu G, Xie M, Zhang X, Schools GP, Ma L, Kimelberg HK, Chen H., J Neurosci. July 1, 2009; 29 (26): 8551-64. |
|
The N-terminal domain of Slack determines the formation and trafficking of Slick/Slack heteromeric sodium-activated potassium channels., Chen H, Kronengold J, Yan Y, Gazula VR, Brown MR, Ma L, Ferreira G, Yang Y, Bhattacharjee A, Sigworth FJ, Salkoff L, Kaczmarek LK., J Neurosci. April 29, 2009; 29 (17): 5654-65. |
|
Structural Insights into KChIP4a Modulation of Kv4.3 Inactivation., Liang P, Wang H, Chen H, Cui Y, Gu L, Chai J, Wang K., J Biol Chem. February 20, 2009; 284 (8): 4960-7. |
???pagination.result.page??? 1 2 ???pagination.result.next???
