Click here to close Hello! We notice that you are using Internet Explorer, which is not supported by Xenbase and may cause the site to display incorrectly. We suggest using a current version of Chrome, FireFox, or Safari.

Profile Publications (65)
XB-PERS-578

Publications By Marko E Horb

???pagination.result.count???

???pagination.result.page??? 1 2 ???pagination.result.next???


Persistence of an unusual triple sex chromosome system through allopolyploidization in African clawed frogs (Xenopus, subgenus Silurana)., Premachandra T, Gvoždík V, Anele EU, Kučka M, Chan YF, Horb ME, Chifundera ZK, Badjedjea G, Measey J, Evans BJ., Evolution. March 3, 2026; 80 (3): 584-599.   


Sex-specific functional evolution of Dmrt1 in African clawed frogs (Xenopus), and the importance of genetic tipping points in developmental biology., Kukoly LM, Porter SR, Jordan DC, Murphy HA, Knytl M, Shaidani N, Thomas WR, Anderson C, Dworkin I, Horb ME, Evans BJ., PLoS Genet. January 2, 2026; 22 (1): e1011992.   


Do organisms need an impact factor? Citations of key biological resources including model organisms reveal usage patterns and impact., Piekniewska A, Roelandse M, Lloyd KCK, Korf I, Voss SR, de Castro G, Magnani DM, Varga Z, James-Zorn C, Horb M, Grethe JS, Bandrowski A., PLoS One. August 13, 2025; 20 (8): e0327344.


Deletion of sf3b4 causes splicing defects and gene dysregulation that disrupt craniofacial development and survival., Griffin C, Coppenrath K, Khan D, Lin Z, Horb M, Saint-Jeannet JP., Dis Model Mech. March 1, 2025; 18 (3):   


Rapid Sex Chromosome Turnover in African Clawed Frogs (Xenopus) and the Origins of New Sex Chromosomes., Evans BJ, Gvoždík V, Knytl M, Cauret CMS, Herrel A, Greenbaum E, Patel J, Premachandra T, Papenfuss TJ, Parente J, Horb ME, Measey J., Mol Biol Evol. December 5, 2024; 41 (12):   


Injury-induced cooperation of InhibinβA and JunB is essential for cell proliferation in Xenopus tadpole tail regeneration., Nakamura M, Kyoda T, Yoshida H, Takebayashi-Suzuki K, Koike R, Takahashi E, Moriyama Y, Wlizla M, Horb ME, Suzuki A., Sci Rep. February 14, 2024; 14 (1): 3679.   


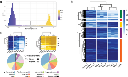
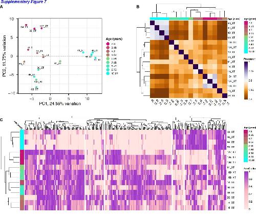
Age-associated DNA methylation changes in Xenopus frogs., Morselli M, Bennett R, Shaidani NI, Horb M, Peshkin L, Pellegrini M., Epigenetics. December 1, 2023; 18 (1): 2201517.   


Functional dissection and assembly of a small, newly evolved, W chromosome-specific genomic region of the African clawed frog Xenopus laevis., Cauret CMS, Jordan DC, Kukoly LM, Burton SR, Anele EU, Kwiecien JM, Gansauge MT, Senthillmohan S, Greenbaum E, Meyer M, Horb ME, Evans BJ., PLoS Genet. October 1, 2023; 19 (10): e1010990.   


Advances in the Xenopus immunome: Diversification, expansion, and contraction., Dimitrakopoulou D, Khwatenge CN, James-Zorn C, Paiola M, Bellin EW, Tian Y, Sundararaj N, Polak EJ, Grayfer L, Barnard D, Ohta Y, Horb M, Sang Y, Robert J., Dev Comp Immunol. August 1, 2023; 145 104734.   


Photoreceptor disc incisures form as an adaptive mechanism ensuring the completion of disc enclosure., Lewis TR, Phan S, Castillo CM, Kim KY, Coppenrath K, Thomas W, Hao Y, Skiba NP, Horb ME, Ellisman MH, Arshavsky VY., Elife. July 14, 2023; 12   


Development and metamorphosis in frogs deficient in the thyroid hormone transporter MCT8., Sterner ZR, Jabrah A, Shaidani NI, Horb ME, Dockery R, Paul B, Buchholz DR., Gen Comp Endocrinol. January 15, 2023; 331 114179.   


Maternal Wnt11b regulates cortical rotation during Xenopus axis formation: analysis of maternal-effect wnt11b mutants., Houston DW, Elliott KL, Coppenrath K, Wlizla M, Horb ME., Development. September 1, 2022; 149 (17):   


Normal Table of Xenopus development: a new graphical resource., Zahn N, James-Zorn C, Ponferrada VG, Adams DS, Grzymkowski J, Buchholz DR, Nascone-Yoder NM, Horb M, Moody SA, Vize PD, Zorn AM., Development. July 15, 2022; 149 (14):   


Developing immortal cell lines from Xenopus embryos, four novel cell lines derived from Xenopus tropicalis., Gorbsky GJ, Daum JR, Sapkota H, Summala K, Yoshida H, Georgescu C, Wren JD, Peshkin L, Horb ME., Open Biol. July 1, 2022; 12 (7): 220089.   


Endogenous Retroviruses Augment Amphibian (Xenopus laevis) Tadpole Antiviral Protection., Kalia N, Hauser KA, Burton S, Hossainey MRH, Zelle M, Horb ME, Grayfer L., J Virol. June 8, 2022; 96 (11): e0063422.


Generation of a new six1-null line in Xenopus tropicalis for study of development and congenital disease., Coppenrath K, Tavares ALP, Shaidani NI, Wlizla M, Moody SA, Horb M., Genesis. December 1, 2021; 59 (12): e23453.   


Deep learning is widely applicable to phenotyping embryonic development and disease., Naert T, Çiçek Ö, Ogar P, Bürgi M, Shaidani NI, Kaminski MM, Xu Y, Grand K, Vujanovic M, Prata D, Hildebrandt F, Brox T, Ronneberger O, Voigt FF, Helmchen F, Loffing J, Horb ME, Willsey HR, Lienkamp SS., Development. November 1, 2021; 148 (21):   


TGF-β1 signaling is essential for tissue regeneration in the Xenopus tadpole tail., Nakamura M, Yoshida H, Moriyama Y, Kawakita I, Wlizla M, Takebayashi-Suzuki K, Horb ME, Suzuki A., Biochem Biophys Res Commun. August 6, 2021; 565 91-96.   


Obtaining Xenopus laevis Eggs., Shaidani NI, McNamara S, Wlizla M, Horb ME., Cold Spring Harb Protoc. March 1, 2021; 2021 (3):


Obtaining Xenopus laevis Embryos., Shaidani NI, McNamara S, Wlizla M, Horb ME., Cold Spring Harb Protoc. March 1, 2021; 2021 (3):


Animal Maintenance Systems: Xenopus tropicalis., Shaidani NI, McNamara S, Wlizla M, Horb ME., Cold Spring Harb Protoc. December 1, 2020; 2020 (12):


A frog with three sex chromosomes that co-mingle together in nature: Xenopus tropicalis has a degenerate W and a Y that evolved from a Z chromosome., Furman BLS, Cauret CMS, Knytl M, Song XY, Premachandra T, Ofori-Boateng C, Jordan DC, Horb ME, Evans BJ., PLoS Genet. November 1, 2020; 16 (11): e1009121.   


Animal Maintenance Systems: Xenopus laevis., Shaidani NI, McNamara S, Wlizla M, Horb ME., Cold Spring Harb Protoc. October 1, 2020; 2020 (10):


Maximizing CRISPR/Cas9 phenotype penetrance applying predictive modeling of editing outcomes in Xenopus and zebrafish embryos., Naert T, Tulkens D, Edwards NA, Carron M, Shaidani NI, Wlizla M, Boel A, Demuynck S, Horb ME, Coucke P, Willaert A, Zorn AM, Vleminckx K., Sci Rep. September 4, 2020; 10 (1): 14662.   


CRISPR/Cas9 mediated mutation of the mtnr1a melatonin receptor gene causes rod photoreceptor degeneration in developing Xenopus tropicalis., Wiechmann AF, Martin TA, Horb ME., Sci Rep. August 13, 2020; 10 (1): 13757.   


FXR1 splicing is important for muscle development and biomolecular condensates in muscle cells., Smith JA, Curry EG, Blue RE, Roden C, Dundon SER, Rodríguez-Vargas A, Jordan DC, Chen X, Lyons SM, Crutchley J, Anderson P, Horb ME, Gladfelter AS, Giudice J., J Cell Biol. April 6, 2020; 219 (4):   


The AP-1 transcription factor JunB functions in Xenopus tail regeneration by positively regulating cell proliferation., Nakamura M, Yoshida H, Takahashi E, Wlizla M, Takebayashi-Suzuki K, Horb ME, Suzuki A., Biochem Biophys Res Commun. February 19, 2020; 522 (4): 990-995.   


Xenopus Resources: Transgenic, Inbred and Mutant Animals, Training Opportunities, and Web-Based Support., Horb M, Wlizla M, Abu-Daya A, McNamara S, Gajdasik D, Igawa T, Suzuki A, Ogino H, Noble A, Centre de Ressource Biologique Xenope team in France, Robert J, James-Zorn C, Guille M., Front Physiol. January 1, 2019; 10 387.   


Evolutionarily conserved Tbx5-Wnt2/2b pathway orchestrates cardiopulmonary development., Steimle JD, Rankin SA, Slagle CE, Bekeny J, Rydeen AB, Chan SS, Kweon J, Yang XH, Ikegami K, Nadadur RD, Rowton M, Hoffmann AD, Lazarevic S, Thomas W, Boyle Anderson EAT, Horb ME, Luna-Zurita L, Ho RK, Kyba M, Jensen B, Zorn AM, Conlon FL, Moskowitz IP., Proc Natl Acad Sci U S A. November 6, 2018; 115 (45): E10615-E10624.   


Transgenic Xenopus laevis Line for In Vivo Labeling of Nephrons within the Kidney., Corkins ME, Hanania HL, Krneta-Stankic V, DeLay BD, Pearl EJ, Lee M, Ji H, Davidson AJ, Horb ME, Miller RK., Genes (Basel). April 6, 2018; 9 (4):   


Tissue-Specific Gene Inactivation in Xenopus laevis: Knockout of lhx1 in the Kidney with CRISPR/Cas9., DeLay BD, Corkins ME, Hanania HL, Salanga M, Deng JM, Sudou N, Taira M, Horb ME, Miller RK., Genetics. February 1, 2018; 208 (2): 673-686.   


Generation and Care of Xenopus laevis and Xenopus tropicalis Embryos., Wlizla M, McNamara S, Horb ME., Methods Mol Biol. January 1, 2018; 1865 19-32.


Husbandry, General Care, and Transportation of Xenopus laevis and Xenopus tropicalis., McNamara S, Wlizla M, Horb ME., Methods Mol Biol. January 1, 2018; 1865 1-17.


Generation of a Xenopus laevis F1 albino J strain by genome editing and oocyte host-transfer., Ratzan W, Falco R, Salanga C, Salanga M, Horb ME., Dev Biol. June 15, 2017; 426 (2): 188-193.   


Expanding the genetic toolkit in Xenopus: Approaches and opportunities for human disease modeling., Tandon P, Conlon F, Furlow JD, Horb ME., Dev Biol. June 15, 2017; 426 (2): 325-335.   


Luteinizing Hormone is an effective replacement for hCG to induce ovulation in Xenopus., Wlizla M, Falco R, Peshkin L, Parlow AF, Horb ME., Dev Biol. June 15, 2017; 426 (2): 442-448.   


Transcriptomic insights into genetic diversity of protein-coding genes in X. laevis., Savova V, Pearl EJ, Boke E, Nag A, Adzhubei I, Horb ME, Peshkin L., Dev Biol. April 15, 2017; 424 (2): 181-188.   


Heterozygous Pathogenic Variant in DACT1 Causes an Autosomal-Dominant Syndrome with Features Overlapping Townes-Brocks Syndrome., Webb BD, Metikala S, Wheeler PG, Sherpa MD, Houten SM, Horb ME, Schadt EE., Hum Mutat. April 1, 2017; 38 (4): 373-377.


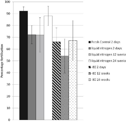
An optimized method for cryogenic storage of Xenopus sperm to maximise the effectiveness of research using genetically altered frogs., Pearl E, Morrow S, Noble A, Lerebours A, Horb M, Guille M., Theriogenology. April 1, 2017; 92 149-155.   


On the Relationship of Protein and mRNA Dynamics in Vertebrate Embryonic Development., Peshkin L, Wühr M, Pearl E, Haas W, Freeman RM, Gerhart JC, Klein AM, Horb M, Gygi SP, Kirschner MW., Dev Cell. November 9, 2015; 35 (3): 383-94.   


Inbreeding Ratio and Genetic Relationships among Strains of the Western Clawed Frog, Xenopus tropicalis., Igawa T, Watanabe A, Suzuki A, Kashiwagi A, Kashiwagi K, Noble A, Guille M, Simpson DE, Horb ME, Fujii T, Sumida M., PLoS One. July 16, 2015; 10 (7): e0133963.   


Xenopus as a Model for GI/Pancreas Disease., Salanga MC, Horb ME., Curr Pathobiol Rep. June 1, 2015; 3 (2): 137-145.


Deep proteomics of the Xenopus laevis egg using an mRNA-derived reference database., Wühr M, Freeman RM, Presler M, Horb ME, Peshkin L, Gygi S, Kirschner MW., Curr Biol. July 7, 2014; 24 (13): 1467-1475.   


Microarray analysis of Xenopus endoderm expressing Ptf1a., Bilogan CK, Horb ME., Genesis. December 1, 2012; 50 (12): 853-70.   


Transient expression of Ngn3 in Xenopus endoderm promotes early and ectopic development of pancreatic beta and delta cells., Oropeza D, Horb M., Genesis. March 1, 2012; 50 (3): 271-85.   


Xenopus staufen2 is required for anterior endodermal organ formation., Bilogan CK, Horb ME., Genesis. March 1, 2012; 50 (3): 251-9.   


Development of Xenopus resource centers: the National Xenopus Resource and the European Xenopus Resource Center., Pearl EJ, Grainger RM, Guille M, Horb ME., Genesis. March 1, 2012; 50 (3): 155-63.


Functional analysis of Rfx6 and mutant variants associated with neonatal diabetes., Pearl EJ, Jarikji Z, Horb ME., Dev Biol. March 1, 2011; 351 (1): 135-45.   


BrunoL1 regulates endoderm proliferation through translational enhancement of cyclin A2 mRNA., Horb LD, Horb ME., Dev Biol. September 15, 2010; 345 (2): 156-69.   


Xenopus insm1 is essential for gastrointestinal and pancreatic endocrine cell development., Horb LD, Jarkji ZH, Horb ME., Dev Dyn. October 1, 2009; 238 (10): 2505-10.   

???pagination.result.page??? 1 2 ???pagination.result.next???