???pagination.result.count???
Neighboring Cells as Living Substrates for Guiding Collective Cell Migration during Development. , Le HA, Mayor R ., Cold Spring Harb Perspect Biol. March 2, 2026; 18 (3):
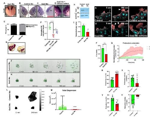
Interaction of Gαi2 with EB1 controls microtubule dynamics and Rac1 activity in Xenopus neural crest cell migration. , Villaseca S, Leal JI, Tovar LM, Ruiz MJ, Guajardo J, Morales-Navarrete H, Mayor R , Torrejón M., Development. April 15, 2025; 152 (8):
Competence for neural crest induction is controlled by hydrostatic pressure through Yap. , Alasaadi DN, Alvizi L, Hartmann J, Stillman N, Moghe P, Hiiragi T, Mayor R ., Nat Cell Biol. March 18, 2024;
Neural crest E-cadherin loss drives cleft lip/palate by epigenetic modulation via pro-inflammatory gene-environment interaction. , Alvizi L, Nani D, Brito LA, Kobayashi GS, Passos-Bueno MR, Mayor R ., Nat Commun. May 24, 2023; 14 (1): 2868.
Neural crest mechanosensors: Seeing old proteins in a new light. , Canales Coutiño B, Mayor R ., Dev Cell. August 8, 2022; 57 (15): 1792-1801.
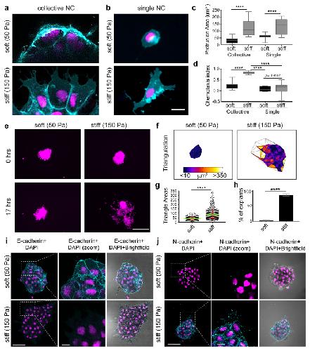
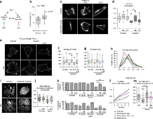
The mechanosensitive channel Piezo1 cooperates with semaphorins to control neural crest migration. , Canales Coutiño B, Mayor R ., Development. December 1, 2021; 148 (23):
Collective durotaxis along a self-generated stiffness gradient in vivo. , Shellard A, Mayor R ., Nature. December 1, 2021; 600 (7890): 690-694.
SPIN90 associates with mDia1 and the Arp2/3 complex to regulate cortical actin organization. , Cao L, Yonis A, Vaghela M, Barriga EH , Chugh P, Smith MB, Maufront J, Lavoie G, Méant A, Ferber E, Bovellan M, Alberts A, Bertin A, Mayor R , Paluch EK, Roux PP, Jégou A, Romet-Lemonne G, Charras G., Nat Cell Biol. July 1, 2020; 22 (7): 803-814.
An optochemical tool for light-induced dissociation of adherens junctions to control mechanical coupling between cells. , Ollech D, Pflästerer T, Shellard A, Zambarda C, Spatz JP, Marcq P, Mayor R , Wombacher R, Cavalcanti-Adam EA., Nat Commun. January 24, 2020; 11 (1): 472.
In vivo topology converts competition for cell-matrix adhesion into directional migration. , Bajanca F, Gouignard N , Colle C, Parsons M, Mayor R , Theveneau E ., Nat Commun. April 3, 2019; 10 (1): 1518.
In Vivo and In Vitro Quantitative Analysis of Neural Crest Cell Migration. , Barriga EH , Shellard A, Mayor R ., Methods Mol Biol. January 1, 2019; 1976 135-152.
Characterization of Pax3 and Sox10 transgenic Xenopus laevis embryos as tools to study neural crest development. , Alkobtawi M, Ray H , Barriga EH , Moreno M, Kerney R, Monsoro-Burq AH , Saint-Jeannet JP , Mayor R ., Dev Biol. December 1, 2018; 444 Suppl 1 S202-S208.
The Ric-8A/Gα13/FAK signalling cascade controls focal adhesion formation during neural crest cell migration in Xenopus. , Toro-Tapia G, Villaseca S, Beyer A, Roycroft A, Marcellini S , Mayor R , Torrejón M ., Development. November 21, 2018; 145 (22):
Supracellular contraction at the rear of neural crest cell groups drives collective chemotaxis. , Shellard A, Szabó A, Trepat X, Mayor R ., Science. October 19, 2018; 362 (6412): 339-343.
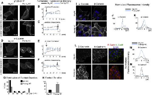
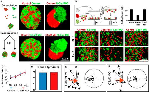
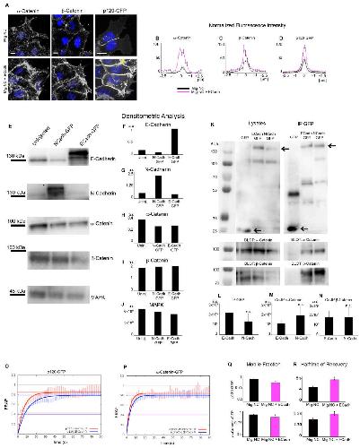
Gap junction protein Connexin-43 is a direct transcriptional regulator of N-cadherin in vivo. , Kotini M, Barriga EH , Leslie J , Gentzel M, Rauschenberger V, Schambony A , Mayor R ., Nat Commun. September 21, 2018; 9 (1): 3846.
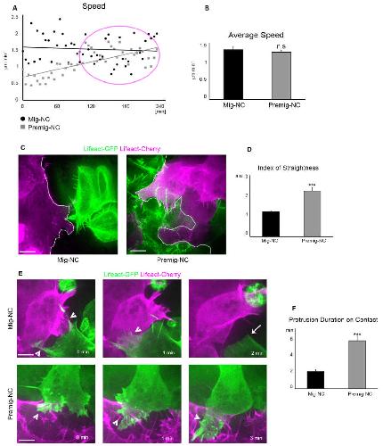
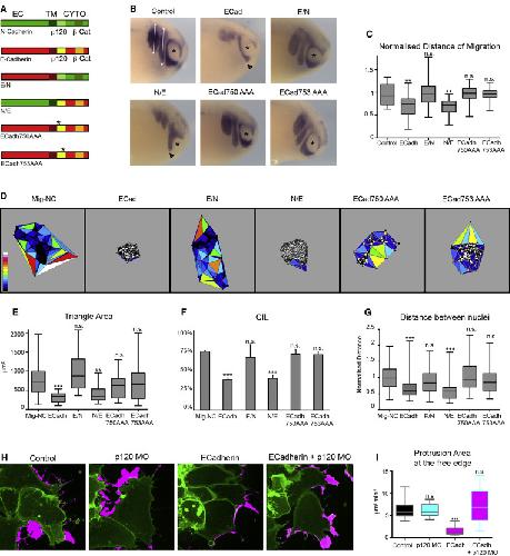
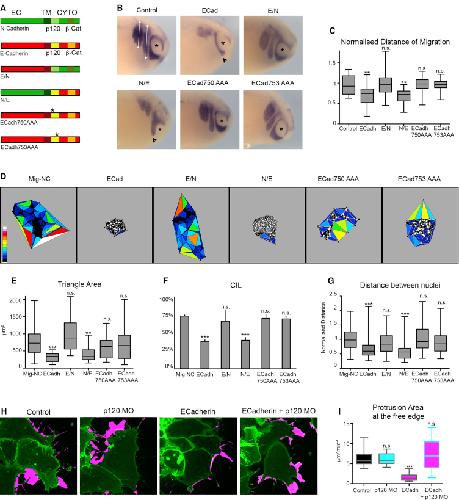
Redistribution of Adhesive Forces through Src/FAK Drives Contact Inhibition of Locomotion in Neural Crest. , Roycroft A, Szabó A, Bahm I, Daly L, Charras G, Parsons M, Mayor R ., Dev Cell. June 4, 2018; 45 (5): 565-579.e3.
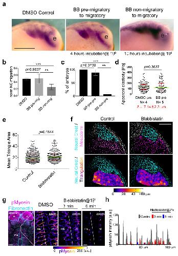
Tissue stiffening coordinates morphogenesis by triggering collective cell migration in vivo. , Barriga EH , Franze K , Charras G, Mayor R ., Nature. February 22, 2018; 554 (7693): 523-527.
Control of neural crest induction by MarvelD3-mediated attenuation of JNK signalling. , Vacca B, Sanchez-Heras E, Steed E, Busson SL, Balda MS, Ohnuma SI , Sasai N, Mayor R , Matter K., Sci Rep. January 19, 2018; 8 (1): 1204.
MarvelD3 regulates the c- Jun N-terminal kinase pathway during eye development in Xenopus. , Vacca B, Sanchez-Heras E, Steed E, Balda MS, Ohnuma SI , Sasai N, Mayor R , Matter K., Biol Open. November 15, 2016; 5 (11): 1631-1641.
Delamination of neural crest cells requires transient and reversible Wnt inhibition mediated by Dact1/2. , Rabadán MA, Herrera A, Fanlo L, Usieto S, Carmona-Fontaine C, Barriga EH , Mayor R , Pons S, Martí E., Development. June 15, 2016; 143 (12): 2194-205.
In vivo confinement promotes collective migration of neural crest cells. , Szabó A, Melchionda M, Nastasi G, Woods ML, Campo S , Perris R, Mayor R ., J Cell Biol. June 6, 2016; 213 (5): 543-55.
The Molecular Basis of Radial Intercalation during Tissue Spreading in Early Development. , Szabó A, Cobo I, Omara S, McLachlan S, Keller R , Mayor R ., Dev Cell. May 9, 2016; 37 (3): 213-25.
Ca2+/H+ exchange by acidic organelles regulates cell migration in vivo. , Melchionda M, Pittman JK, Mayor R , Patel S., J Cell Biol. March 28, 2016; 212 (7): 803-13.
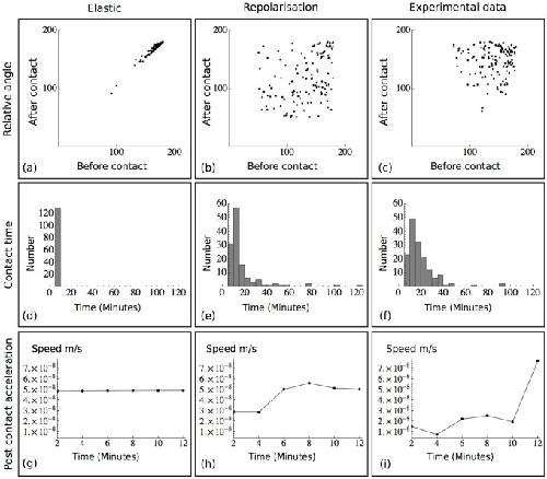
Cadherin Switch during EMT in Neural Crest Cells Leads to Contact Inhibition of Locomotion via Repolarization of Forces. , Scarpa E, Szabó A, Bibonne A, Theveneau E , Parsons M, Mayor R ., Dev Cell. August 24, 2015; 34 (4): 421-34.
Forcing contact inhibition of locomotion. , Roycroft A, Mayor R ., Trends Cell Biol. July 1, 2015; 25 (7): 373-5.
Animal models for studying neural crest development: is the mouse different? , Barriga EH , Trainor PA, Bronner M , Mayor R ., Development. May 1, 2015; 142 (9): 1555-60.
In vivo collective cell migration requires an LPAR2-dependent increase in tissue fluidity. , Kuriyama S , Theveneau E , Benedetto A, Parsons M, Tanaka M, Charras G, Kabla A, Mayor R ., J Cell Biol. July 7, 2014; 206 (1): 113-27.
Directional collective cell migration emerges as a property of cell interactions. , Woods ML, Carmona-Fontaine C, Barnes CP, Couzin ID, Mayor R , Page KM., PLoS One. January 1, 2014; 9 (9): e104969.
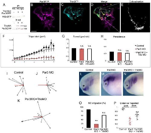
Par3 controls neural crest migration by promoting microtubule catastrophe during contact inhibition of locomotion. , Moore R, Theveneau E , Pozzi S, Alexandre P, Richardson J, Merks A, Parsons M, Kashef J , Linker C, Mayor R ., Development. December 1, 2013; 140 (23): 4763-75.
Lamellipodin and the Scar/WAVE complex cooperate to promote cell migration in vivo. , Law AL, Vehlow A, Kotini M, Dodgson L, Soong D, Theveneau E , Bodo C, Taylor E, Navarro C, Perera U, Michael M , Dunn GA, Bennett D, Mayor R , Krause M., J Cell Biol. November 25, 2013; 203 (4): 673-89.
Ric-8A, a guanine nucleotide exchange factor for heterotrimeric G proteins, is critical for cranial neural crest cell migration. , Fuentealba J, Toro-Tapia G, Arriagada C, Riquelme L, Beyer A, Henriquez JP, Caprile T, Mayor R , Marcellini S , Hinrichs MV, Olate J, Torrejón M., Dev Biol. June 15, 2013; 378 (2): 74-82.
The neural crest. , Mayor R , Theveneau E ., Development. June 1, 2013; 140 (11): 2247-51.
The hypoxia factor Hif-1α controls neural crest chemotaxis and epithelial to mesenchymal transition. , Barriga EH , Maxwell PH, Reyes AE, Mayor R ., J Cell Biol. May 27, 2013; 201 (5): 759-76.
Cadherin-11 mediates contact inhibition of locomotion during Xenopus neural crest cell migration. , Becker SF, Mayor R , Kashef J ., PLoS One. January 1, 2013; 8 (12): e85717.
Mutual repression between Gbx2 and Otx2 in sensory placodes reveals a general mechanism for ectodermal patterning. , Steventon B , Mayor R , Streit A., Dev Biol. July 1, 2012; 367 (1): 55-65.
Neural crest delamination and migration: from epithelium-to- mesenchyme transition to collective cell migration. , Theveneau E , Mayor R ., Dev Biol. June 1, 2012; 366 (1): 34-54.
Early neural crest induction requires an initial inhibition of Wnt signals. , Steventon B , Mayor R ., Dev Biol. May 1, 2012; 365 (1): 196-207.
Complement fragment C3a controls mutual cell attraction during collective cell migration. , Carmona-Fontaine C, Theveneau E , Tzekou A, Tada M , Woods M, Page KM, Parsons M, Lambris JD, Mayor R ., Dev Cell. December 13, 2011; 21 (6): 1026-37.
Beads on the run: beads as alternative tools for chemotaxis assays. , Theveneau E , Mayor R ., Methods Mol Biol. January 1, 2011; 769 449-60.
Collective chemotaxis requires contact-dependent cell polarity. , Theveneau E , Marchant L, Kuriyama S , Gull M, Moepps B, Parsons M, Mayor R ., Dev Cell. July 20, 2010; 19 (1): 39-53.
The posteriorizing gene Gbx2 is a direct target of Wnt signalling and the earliest factor in neural crest induction. , Li B, Kuriyama S , Moreno M, Mayor R ., Development. October 1, 2009; 136 (19): 3267-78.
Cadherin-11 regulates protrusive activity in Xenopus cranial neural crest cells upstream of Trio and the small GTPases. , Kashef J , Köhler A, Kuriyama S , Alfandari D , Mayor R , Wedlich D ., Genes Dev. June 15, 2009; 23 (12): 1393-8.
Cell communication with the neural plate is required for induction of neural markers by BMP inhibition: evidence for homeogenetic induction and implications for Xenopus animal cap and chick explant assays. , Linker C, De Almeida I, Papanayotou C, Stower M, Sabado V, Ghorani E, Streit A, Mayor R , Stern CD., Dev Biol. March 15, 2009; 327 (2): 478-86.
Differential requirements of BMP and Wnt signalling during gastrulation and neurulation define two steps in neural crest induction. , Steventon B , Araya C, Linker C, Kuriyama S , Mayor R ., Development. March 1, 2009; 136 (5): 771-9.
A role for Syndecan-4 in neural induction involving ERK- and PKC-dependent pathways. , Kuriyama S , Mayor R ., Development. February 1, 2009; 136 (4): 575-84.
Contact inhibition of locomotion in vivo controls neural crest directional migration. , Carmona-Fontaine C, Matthews HK, Kuriyama S , Moreno M, Dunn GA, Parsons M, Stern CD, Mayor R ., Nature. December 18, 2008; 456 (7224): 957-61.
Wnt11r is required for cranial neural crest migration. , Matthews HK, Broders-Bondon F, Thiery JP, Mayor R ., Dev Dyn. November 1, 2008; 237 (11): 3404-9.
A new role for the Endothelin-1/Endothelin-A receptor signaling during early neural crest specification. , Bonano M, Tríbulo C, De Calisto J, Marchant L, Sánchez SS, Mayor R , Aybar MJ ., Dev Biol. November 1, 2008; 323 (1): 114-29.
Directional migration of neural crest cells in vivo is regulated by Syndecan-4/ Rac1 and non-canonical Wnt signaling/ RhoA. , Matthews HK, Marchant L, Carmona-Fontaine C, Kuriyama S , Larraín J , Holt MR, Parsons M, Mayor R ., Development. May 1, 2008; 135 (10): 1771-80.
Molecular analysis of neural crest migration. , Kuriyama S , Mayor R ., Philos Trans R Soc Lond B Biol Sci. April 12, 2008; 363 (1495): 1349-62.