???pagination.result.count???
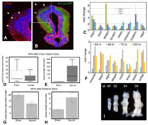
A Focal Impact Model of Traumatic Brain Injury in Xenopus Tadpoles Reveals Behavioral Alterations, Neuroinflammation, and an Astroglial Response. , Spruiell Eldridge SL, Teetsel JFK, Torres RA, Ulrich CH , Shah VV , Singh D, Zamora MJ, Zamora S, Sater AK ., Int J Mol Sci. July 8, 2022; 23 (14):
miR-199 plays both positive and negative regulatory roles in Xenopus eye development. , Ritter RA, Ulrich CH , Brzezinska BN, Shah VV , Zamora MJ, Kelly LE, El-Hodiri HM , Sater AK ., Genesis. March 1, 2020; 58 (3-4): e23354.
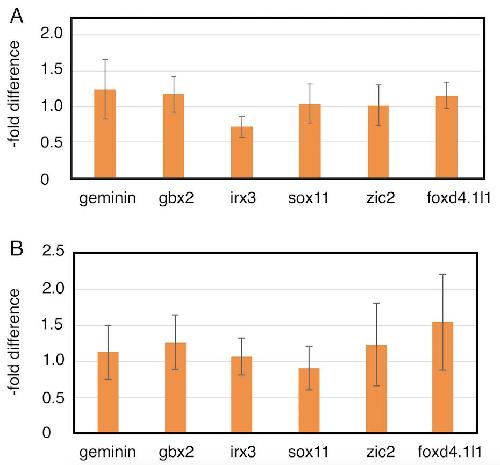
MicroRNAs and ectodermal specification I. Identification of miRs and miR-targeted mRNAs in early anterior neural and epidermal ectoderm. , Shah VV , Soibam B, Ritter RA, Benham A, Oomen J, Sater AK ., Dev Biol. June 15, 2017; 426 (2): 200-210.
Using Xenopus to understand human disease and developmental disorders. , Sater AK , Moody SA ., Genesis. January 1, 2017; 55 (1-2):
Data on microRNAs and microRNA-targeted mRNAs in Xenopus ectoderm. , Shah VV , Soibam B, Ritter RA, Benham A, Oomen J, Sater AK ., Data Brief. October 14, 2016; 9 699-703.
Identification of microRNAs and microRNA targets in Xenopus gastrulae: The role of miR-26 in the regulation of Smad1. , Liu C, Lou CH, Shah V , Ritter R, Talley J, Soibam B, Benham A, Zhu H, Perez E, Shieh YE, Gunaratne PH, Sater AK ., Dev Biol. January 1, 2016; 409 (1): 26-38.
Zygotic expression of Exostosin1 ( Ext1) is required for BMP signaling and establishment of dorsal- ventral pattern in Xenopus. , Shieh YE, Wells DE, Sater AK ., Int J Dev Biol. January 1, 2014; 58 (1): 27-34.
Deep ancestry of mammalian X chromosome revealed by comparison with the basal tetrapod Xenopus tropicalis. , Mácha J , Teichmanová R, Sater AK , Wells DE, Tlapáková T, Zimmerman LB , Krylov V ., BMC Genomics. July 16, 2012; 13 315.
TAK1 promotes BMP4/ Smad1 signaling via inhibition of erk MAPK: a new link in the FGF/BMP regulatory network. , Liu C, Goswami M, Talley J, Chesser-Martinez PL, Lou CH, Sater AK ., Differentiation. April 1, 2012; 83 (4): 210-9.
Plakophilin-3 is required for late embryonic amphibian development, exhibiting roles in ectodermal and neural tissues. , Munoz WA, Kloc M , Cho K , Lee M, Hofmann I, Sater A , Vleminckx K , McCrea PD ., PLoS One. January 1, 2012; 7 (4): e34342.
Remobilization of Sleeping Beauty transposons in the germline of Xenopus tropicalis. , Yergeau DA, Kelley CM , Kuliyev E, Zhu H, Johnson Hamlet MR, Sater AK , Wells DE, Mead PE ., Mob DNA. November 24, 2011; 2 15.
A genetic map of Xenopus tropicalis. , Wells DE, Gutierrez L, Xu Z, Krylov V , Macha J , Blankenburg KP, Hitchens M, Bellot LJ, Spivey M, Stemple DL , Kowis A, Ye Y, Pasternak S, Owen J, Tran T, Slavikova R, Tumova L, Tlapakova T , Seifertova E, Scherer SE, Sater AK ., Dev Biol. June 1, 2011; 354 (1): 1-8.
The genome of the Western clawed frog Xenopus tropicalis. , Hellsten U, Harland RM , Gilchrist MJ , Hendrix D, Jurka J, Kapitonov V, Ovcharenko I, Putnam NH, Shu S, Taher L, Blitz IL , Blumberg B , Dichmann DS , Dubchak I, Amaya E , Detter JC, Fletcher R, Gerhard DS, Goodstein D, Graves T, Grigoriev IV, Grimwood J, Kawashima T, Lindquist E, Lucas SM, Mead PE , Mitros T, Ogino H , Ohta Y, Poliakov AV, Pollet N , Robert J , Salamov A, Sater AK , Schmutz J, Terry A , Vize PD , Warren WC, Wells D, Wills A , Wilson RK, Zimmerman LB , Zorn AM , Grainger R , Grammer T , Khokha MK , Richardson PM , Rokhsar DS ., Science. April 30, 2010; 328 (5978): 633-6.
Regulation of photoreceptor gene expression by the retinal homeobox (Rx) gene product. , Pan Y, Martinez-De Luna RI , Lou CH, Nekkalapudi S, Kelly LE, Sater AK , El-Hodiri HM ., Dev Biol. March 15, 2010; 339 (2): 494-506.
Remobilization of Tol2 transposons in Xenopus tropicalis. , Yergeau DA, Kelley CM , Kuliyev E, Zhu H, Sater AK , Wells DE, Mead PE ., BMC Dev Biol. January 22, 2010; 10 11.
FGFR3 expression in Xenopus laevis. , Pope AP, Liu C, Sater AK , Servetnick M ., Gene Expr Patterns. January 1, 2010; 10 (2-3): 87-92.
Absence of heartbeat in the Xenopus tropicalis mutation muzak is caused by a nonsense mutation in cardiac myosin myh6. , Abu-Daya A, Sater AK , Wells DE, Mohun TJ , Zimmerman LB ., Dev Biol. December 1, 2009; 336 (1): 20-9.
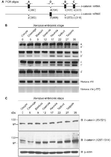
Xenopus delta-catenin is essential in early embryogenesis and is functionally linked to cadherins and small GTPases. , Gu D, Sater AK , Ji H, Cho K, Clark M, Stratton SA, Barton MC, Lu Q, McCrea PD ., J Cell Sci. November 15, 2009; 122 (Pt 22): 4049-61.
Rapid gynogenetic mapping of Xenopus tropicalis mutations to chromosomes. , Khokha MK , Krylov V , Reilly MJ, Gall JG , Bhattacharya D, Cheung CY, Kaufman S, Lam DK, Macha J, Ngo C, Prakash N, Schmidt P, Tlapakova T , Trivedi T, Tumova L, Abu-Daya A, Geach T , Vendrell E, Ironfield H, Sinzelle L, Sater AK , Wells DE, Harland RM , Zimmerman LB ., Dev Dyn. June 1, 2009; 238 (6): 1398-46.
Distribution of polymorphic and non-polymorphic microsatellite repeats in Xenopus tropicalis. , Xu Z, Gutierrez L, Hitchens M, Scherer S, Sater AK , Wells DE., Bioinform Biol Insights. February 26, 2008; 2 157-69.
Disruption of the dynamic sub-cellular localization of the Xenopus tumorhead protein causes embryonic lethality at the early gastrula transition. , Traverso EE , Cho MS, Wu CF , Sater AK , Larabell CA , Kloc M , Etkin LD ., Differentiation. December 1, 2007; 75 (10): 947-56.
Novel gene ashwin functions in Xenopus cell survival and anteroposterior patterning. , Patil SS, Alexander TB, Uzman JA, Lou CH, Gohil H, Sater AK ., Dev Dyn. July 1, 2006; 235 (7): 1895-907.
Resources for genetic and genomic studies of Xenopus. , Klein SL, Gerhard DS, Wagner L, Richardson P , Schriml LM, Sater AK , Warren WC, McPherson JD., Methods Mol Biol. January 1, 2006; 322 1-16.
Non-canonical Wnt signals are modulated by the Kaiso transcriptional repressor and p120-catenin. , Kim SW, Park JI , Spring CM, Sater AK , Ji H, Otchere AA, Daniel JM , McCrea PD ., Nat Cell Biol. December 1, 2004; 6 (12): 1212-20.
Evidence for antagonism of BMP-4 signals by MAP kinase during Xenopus axis determination and neural specification. , Sater AK , El-Hodiri HM , Goswami M, Alexander TB, Al-Sheikh O, Etkin LD , Akif Uzman J., Differentiation. September 1, 2003; 71 (7): 434-44.
Regulation of MAP kinase by the BMP-4/ TAK1 pathway in Xenopus ectoderm. , Goswami M, Uzgare AR, Sater AK ., Dev Biol. August 15, 2001; 236 (2): 259-70.
Mitogen-activated protein kinase and neural specification in Xenopus. , Uzgare AR, Uzman JA, El-Hodiri HM , Sater AK ., Proc Natl Acad Sci U S A. December 8, 1998; 95 (25): 14833-8.
The role of intracellular alkalinization in the establishment of anterior neural fate in Xenopus. , Uzman JA, Patil S, Uzgare AR, Sater AK ., Dev Biol. January 1, 1998; 193 (1): 10-20.
Inhibition of morphogenetic movement during Xenopus gastrulation by injected sulfatase: implications for anteroposterior and dorsoventral axis formation. , Wallingford JB , Sater AK , Uzman JA, Danilchik MV ., Dev Biol. July 15, 1997; 187 (2): 224-35.
An increase in intracellular pH during neural induction in Xenopus. , Sater AK , Alderton JM, Steinhardt RA., Development. February 1, 1994; 120 (2): 433-42.
Induction of neuronal differentiation by planar signals in Xenopus embryos. , Sater AK , Steinhardt RA, Keller R ., Dev Dyn. August 1, 1993; 197 (4): 268-80.
Planar induction of convergence and extension of the neural plate by the organizer of Xenopus. , Keller R , Shih J, Sater AK , Moreno C., Dev Dyn. March 1, 1992; 193 (3): 218-34.
The cellular basis of the convergence and extension of the Xenopus neural plate. , Keller R , Shih J, Sater A ., Dev Dyn. March 1, 1992; 193 (3): 199-217.
The restriction of the heart morphogenetic field in Xenopus laevis. , Sater AK , Jacobson AG ., Dev Biol. August 1, 1990; 140 (2): 328-36.
The role of the dorsal lip in the induction of heart mesoderm in Xenopus laevis. , Sater AK , Jacobson AG ., Development. March 1, 1990; 108 (3): 461-70.
The specification of heart mesoderm occurs during gastrulation in Xenopus laevis. , Sater AK , Jacobson AG ., Development. April 1, 1989; 105 (4): 821-30.