Click here to close Hello! We notice that you are using Internet Explorer, which is not supported by Xenbase and may cause the site to display incorrectly. We suggest using a current version of Chrome, FireFox, or Safari.

Profile Publications (98)
XB-PERS-683

Publications By Sergei Y Sokol

???pagination.result.count???

???pagination.result.page??? 1 2 ???pagination.result.next???


Planar polarization of endogenous ADIP during Xenopus neurulation., Santhi Velayudhan S, Itoh K, Chu CW, Alfandari D, Sokol SY., Biol Open. February 15, 2026; 15 (2):   


Linking Planar Cell Polarity to Mechanotransduction During Morphogenesis., Egorova KS, Sokol SY., Bioessays. January 1, 2026; 48 (1): e70107.


Mechanosensitive localization of Diversin highlights its function in vertebrate morphogenesis and planar cell polarity., Velayudhan SS, Chu CW, Itoh K, Sokol SY., Biol Open. August 15, 2025; 14 (8):   


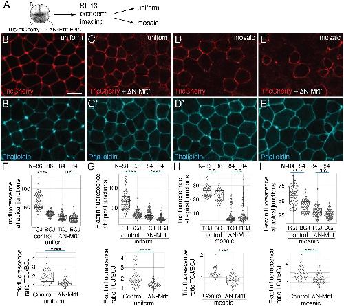
Myocardin-related transcription factor regulates actomyosin contractility and apical junction remodeling during vertebrate neural tube closure., Itoh K, Ossipova O, Sokol SY., Development. August 15, 2025; 152 (16):   


FGF receptor modulates planar cell polarity in the neuroectoderm via Vangl2 tyrosine phosphorylation., Chuykin I, Sokol SY., Nat Commun. August 5, 2025; 16 (1): 7219.


Mechanical cues polarize ADIP protein complexes to control vertebrate morphogenesis and wound healing., Chu CW, Velayudhan SS, Schauser JH, Krishnakumar S, Yang S, Itoh K, Alfandari D, Trusina A, Sokol SY., Curr Biol. June 21, 2025; 35 (14): 3315-3326.e4.


Prickle2 regulates apical junction remodeling and tissue fluidity during vertebrate neurulation., Matsuda M, Sokol SY., J Cell Biol. February 7, 2025; 224 (4):


Mechanical control of neural plate folding by apical domain alteration., Matsuda M, Rozman J, Ostvar S, Kasza KE, Sokol SY., Nat Commun. December 20, 2023; 14 (1): 8475.   


Lmo7 recruits myosin II heavy chain to regulate actomyosin contractility and apical domain size in Xenopus ectoderm., Matsuda M, Chu CW, Sokol SY., Development. May 15, 2022; 149 (10):   


Imaging Planar Cell Polarity Proteins in Xenopus Neuroectoderm., Ossipova O, Mancini P, Sokol SY., Methods Mol Biol. January 1, 2022; 2438 147-161.


Analysis of Planar Cell Polarity Complexes by Proximity Biotinylation in Xenopus Embryos., Chuykin I, Sokol SY., Methods Mol Biol. January 1, 2022; 2438 97-106.


Frizzled3 inhibits Vangl2-Prickle3 association to establish planar cell polarity in the vertebrate neural plate., Chuykin I, Itoh K, Kim K, Sokol SY., J Cell Sci. December 15, 2021; 134 (24):   


Cryosectioning and Immunostaining of Xenopus Embryonic Tissues., Ossipova O, Sokol SY., Cold Spring Harb Protoc. September 1, 2021; 2021 (9): pdb.prot107151.


The dorsal blastopore lip is a source of signals inducing planar cell polarity in the Xenopus neural plate., Mancini P, Ossipova O, Sokol SY., Biol Open. July 15, 2021; 10 (7):   


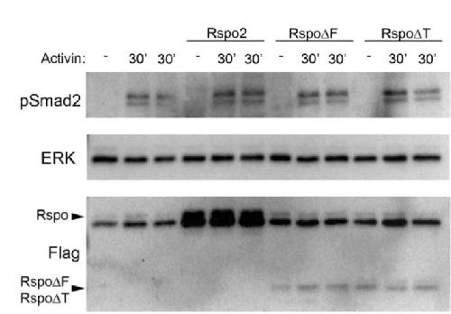
Rspo2 inhibits TCF3 phosphorylation to antagonize Wnt signaling during vertebrate anteroposterior axis specification., Reis AH, Sokol SY., Sci Rep. June 28, 2021; 11 (1): 13433.   


Pinhead antagonizes Admp to promote notochord formation., Itoh K, Ossipova O, Sokol SY., iScience. June 25, 2021; 24 (6): 102520.   


Xenopus neural tube closure: A vertebrate model linking planar cell polarity to actomyosin contractions., Matsuda M, Sokol SY., Curr Top Dev Biol. January 1, 2021; 145 41-60.


Identification of the centrosomal maturation factor SSX2IP as a Wtip-binding partner by targeted proximity biotinylation., Reis AH, Xiang B, Ossipova O, Itoh K, Sokol SY., PLoS One. January 1, 2021; 16 (10): e0259068.   


Pinhead signaling regulates mesoderm heterogeneity via the FGF receptor-dependent pathway., Ossipova O, Itoh K, Radu A, Ezan J, Sokol SY., Development. September 11, 2020; 147 (17):   


Rspo2 antagonizes FGF signaling during vertebrate mesoderm formation and patterning., Reis AH, Sokol SY., Development. May 27, 2020; 147 (10):   


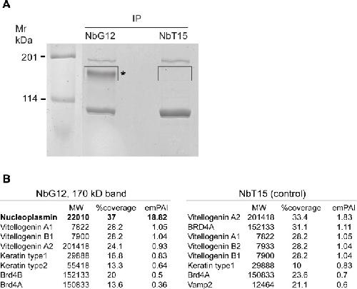
Isolation of nanobodies against Xenopus embryonic antigens using immune and non-immune phage display libraries., Itoh K, Reis AH, Hayhurst A, Sokol SY., PLoS One. May 2, 2019; 14 (5): e0216083.   


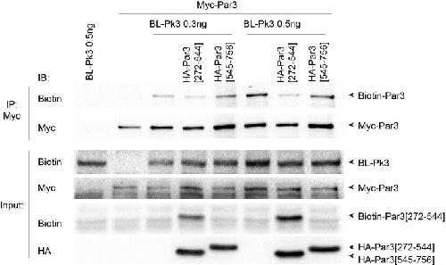
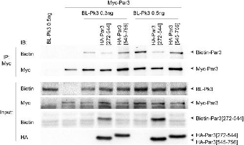
Par3 interacts with Prickle3 to generate apical PCP complexes in the vertebrate neural plate., Chuykin I, Ossipova O, Sokol SY., Elife. September 26, 2018; 7   


Regulation of neural crest development by the formin family protein Daam1., Ossipova O, Kerney R, Saint-Jeannet JP, Sokol SY., Genesis. June 1, 2018; 56 (6-7): e23108.   


The Ajuba family protein Wtip regulates actomyosin contractility during vertebrate neural tube closure., Chu CW, Xiang B, Ossipova O, Ioannou A, Sokol SY., J Cell Sci. May 16, 2018; 131 (10):


Wnt proteins can direct planar cell polarity in vertebrate ectoderm., Chu CW, Sokol SY., Elife. September 23, 2016; 5   


Prickle3 synergizes with Wtip to regulate basal body organization and cilia growth., Chu CW, Ossipova O, Ioannou A, Sokol SY., Sci Rep. April 11, 2016; 6 24104.   


Mechanotransduction During Vertebrate Neurulation., Sokol SY., Curr Top Dev Biol. January 1, 2016; 117 359-76.


The involvement of PCP proteins in radial cell intercalations during Xenopus embryonic development., Ossipova O, Chu CW, Fillatre J, Brott BK, Itoh K, Sokol SY., Dev Biol. December 15, 2015; 408 (2): 316-27.   


Spatial and temporal aspects of Wnt signaling and planar cell polarity during vertebrate embryonic development., Sokol SY., Semin Cell Dev Biol. June 1, 2015; 42 78-85.   


Planar polarization of Vangl2 in the vertebrate neural plate is controlled by Wnt and Myosin II signaling., Ossipova O, Kim K, Sokol SY., Biol Open. April 24, 2015; 4 (6): 722-30.   


Neural crest specification by inhibition of the ROCK/Myosin II pathway., Kim K, Ossipova O, Sokol SY., Stem Cells. March 1, 2015; 33 (3): 674-85.


Vangl2 cooperates with Rab11 and Myosin V to regulate apical constriction during vertebrate gastrulation., Ossipova O, Chuykin I, Chu CW, Sokol SY., Development. January 1, 2015; 142 (1): 99-107.   


GEF-H1 functions in apical constriction and cell intercalations and is essential for vertebrate neural tube closure., Itoh K, Ossipova O, Sokol SY., J Cell Sci. June 1, 2014; 127 (Pt 11): 2542-53.   


Role of Rab11 in planar cell polarity and apical constriction during vertebrate neural tube closure., Ossipova O, Kim K, Lake BB, Itoh K, Ioannou A, Sokol SY., Nat Commun. May 13, 2014; 5 3734.   


Expression cloning of camelid nanobodies specific for Xenopus embryonic antigens., Itoh K, Sokol SY., PLoS One. January 1, 2014; 9 (10): e107521.   


Wnt signaling in vertebrate axis specification., Hikasa H, Sokol SY., Cold Spring Harb Perspect Biol. January 1, 2013; 5 (1): a007955.


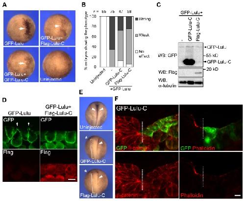
Lulu regulates Shroom-induced apical constriction during neural tube closure., Chu CW, Gerstenzang E, Ossipova O, Sokol SY., PLoS One. January 1, 2013; 8 (11): e81854.   


Rab11 regulates planar polarity and migratory behavior of multiciliated cells in Xenopus embryonic epidermis., Kim K, Lake BB, Haremaki T, Weinstein DC, Sokol SY., Dev Dyn. September 1, 2012; 241 (9): 1385-95.   


Down's-syndrome-related kinase Dyrk1A modulates the p120-catenin-Kaiso trajectory of the Wnt signaling pathway., Hong JY, Park JI, Lee M, Muñoz WA, Miller RK, Ji H, Gu D, Ezan J, Sokol SY, McCrea PD., J Cell Sci. February 1, 2012; 125 (Pt 3): 561-9.   


Using 32-cell stage Xenopus embryos to probe PCP signaling., Lee HS, Sokol SY, Moody SA, Daar IO., Methods Mol Biol. January 1, 2012; 839 91-104.


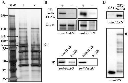
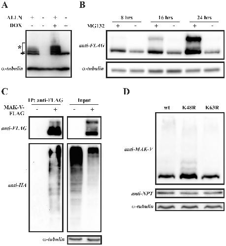
Identification of Nedd4 E3 ubiquitin ligase as a binding partner and regulator of MAK-V protein kinase., Kalinichenko SV, Itoh K, Korobko EV, Sokol SY, Buchman VL, Korobko IV., PLoS One. January 1, 2012; 7 (6): e39505.   


Neural crest specification by noncanonical Wnt signaling and PAR-1., Ossipova O, Sokol SY., Development. December 1, 2011; 138 (24): 5441-50.   


Polarized translocation of fluorescent proteins in Xenopus ectoderm in response to Wnt signaling., Itoh K, Sokol SY., J Vis Exp. May 26, 2011; (51):


Phosphorylation of TCF proteins by homeodomain-interacting protein kinase 2., Hikasa H, Sokol SY., J Biol Chem. April 8, 2011; 286 (14): 12093-100.


Regulation of basal body and ciliary functions by Diversin., Yasunaga T, Itoh K, Sokol SY., Mech Dev. January 1, 2011; 128 (7-10): 376-86.   


Regulation of TCF3 by Wnt-dependent phosphorylation during vertebrate axis specification., Hikasa H, Ezan J, Itoh K, Li X, Klymkowsky MW, Sokol SY., Dev Cell. October 19, 2010; 19 (4): 521-32.   


Xenopus axin-related protein: a link between its centrosomal localization and function in the Wnt/beta-catenin pathway., Alexandrova EM, Sokol SY., Dev Dyn. January 1, 2010; 239 (1): 261-70.   


The involvement of lethal giant larvae and Wnt signaling in bottle cell formation in Xenopus embryos., Choi SC, Sokol SY., Dev Biol. December 1, 2009; 336 (1): 68-75.   


Centrosomal localization of Diversin and its relevance to Wnt signaling., Itoh K, Jenny A, Mlodzik M, Sokol SY., J Cell Sci. October 15, 2009; 122 (Pt 20): 3791-8.   


PAR-1 phosphorylates Mind bomb to promote vertebrate neurogenesis., Ossipova O, Ezan J, Sokol SY., Dev Cell. August 1, 2009; 17 (2): 222-33.   

???pagination.result.page??? 1 2 ???pagination.result.next???