Click here to close Hello! We notice that you are using Internet Explorer, which is not supported by Xenbase and may cause the site to display incorrectly. We suggest using a current version of Chrome, FireFox, or Safari.

Profile Publications (32)
XB-PERS-697

Publications By Muriel Umbhauer

???pagination.result.count???

???pagination.result.page??? 1


Comprehensive analysis of Ephrin ligand and receptor expression reveals exclusive domains during nephrogenesis for epha4/epha7 and efna3., Le Bouffant R, Bello V, Buisson I, Umbhauer M, Riou JF., Int J Dev Biol. October 13, 2025; 69 (3): 133-142.   


Transient versican expression is required for β1-integrin accumulation during podocyte layer morphogenesis in amphibian developing kidney., Buisson I, Riou JF, Umbhauer M, Le Bouffant R, Bello V., Cells Dev. March 13, 2025; 185 204062.


Retinoic acid control of pax8 during renal specification of Xenopus pronephros involves hox and meis3., Durant-Vesga J, Suzuki N, Ochi H, Le Bouffant R, Eschstruth A, Ogino H, Umbhauer M, Riou JF., Dev Biol. January 1, 2023; 493 17-28.   


Hnf1b renal expression directed by a distal enhancer responsive to Pax8., Goea L, Buisson I, Bello V, Eschstruth A, Paces-Fessy M, Le Bouffant R, Chesneau A, Cereghini S, Riou JF, Umbhauer M., Sci Rep. November 19, 2022; 12 (1): 19921.   


Characterization of potential TRPP2 regulating proteins in early Xenopus embryos., Futel M, Le Bouffant R, Buisson I, Umbhauer M, Riou JF., J Cell Biochem. December 1, 2018; 119 (12): 10338-10350.   


Pou3f transcription factor expression during embryonic development highlights distinct pou3f3 and pou3f4 localization in the Xenopus laevis kidney., Cosse-Etchepare C, Gervi I, Buisson I, Formery L, Schubert M, Riou JF, Umbhauer M, Le Bouffant R., Int J Dev Biol. January 1, 2018; 62 (4-5): 325-333.   


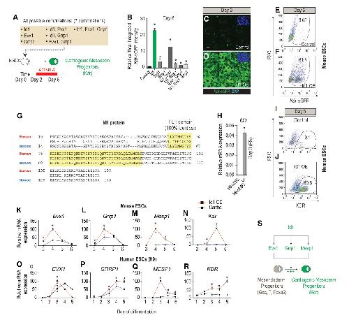
Id genes are essential for early heart formation., Cunningham TJ, Yu MS, McKeithan WL, Spiering S, Carrette F, Huang CT, Bushway PJ, Tierney M, Albini S, Giacca M, Mano M, Puri PL, Sacco A, Ruiz-Lozano P, Riou JF, Umbhauer M, Duester G, Mercola M, Colas AR., Genes Dev. July 1, 2017; 31 (13): 1325-1338.   


TRPP2-dependent Ca2+ signaling in dorso-lateral mesoderm is required for kidney field establishment in Xenopus., Futel M, Leclerc C, Le Bouffant R, Buisson I, Néant I, Umbhauer M, Moreau M, Riou JF., J Cell Sci. March 1, 2015; 128 (5): 888-99.   


Pax8 and Pax2 are specifically required at different steps of Xenopus pronephros development., Buisson I, Le Bouffant R, Futel M, Riou JF, Umbhauer M., Dev Biol. January 15, 2015; 397 (2): 175-90.   


Differential expression of arid5b isoforms in Xenopus laevis pronephros., Le Bouffant R, Cunin AC, Buisson I, Cartry J, Riou JF, Umbhauer M., Int J Dev Biol. January 1, 2014; 58 (5): 363-8.   


Cubilin, a high affinity receptor for fibroblast growth factor 8, is required for cell survival in the developing vertebrate head., Cases O, Perea-Gomez A, Aguiar DP, Nykjaer A, Amsellem S, Chandellier J, Umbhauer M, Cereghini S, Madsen M, Collignon J, Verroust P, Riou JF, Creuzet SE, Kozyraki R., J Biol Chem. June 7, 2013; 288 (23): 16655-16670.   


HNF1B controls proximal-intermediate nephron segment identity in vertebrates by regulating Notch signalling components and Irx1/2., Heliot C, Desgrange A, Buisson I, Prunskaite-Hyyryläinen R, Shan J, Vainio S, Umbhauer M, Cereghini S., Development. February 1, 2013; 140 (4): 873-85.   


Retinoic acid-dependent control of MAP kinase phosphatase-3 is necessary for early kidney development in Xenopus., Le Bouffant R, Wang JH, Futel M, Buisson I, Umbhauer M, Riou JF., Biol Cell. September 1, 2012; 104 (9): 516-32.


Mix.1/2-dependent control of FGF availability during gastrulation is essential for pronephros development in Xenopus., Colas A, Cartry J, Buisson I, Umbhauer M, Smith JC, Riou JF., Dev Biol. August 15, 2008; 320 (2): 351-65.   


STAT5 acts as a repressor to regulate early embryonic erythropoiesis., Schmerer M, Torregroza I, Pascal A, Umbhauer M, Evans T., Blood. November 1, 2006; 108 (9): 2989-97.


Retinoic acid signalling is required for specification of pronephric cell fate., Cartry J, Nichane M, Ribes V, Colas A, Riou JF, Pieler T, Dollé P, Bellefroid EJ, Umbhauer M., Dev Biol. November 1, 2006; 299 (1): 35-51.   


Neofunctionalization in vertebrates: the example of retinoic acid receptors., Escriva H, Bertrand S, Germain P, Robinson-Rechavi M, Umbhauer M, Cartry J, Duffraisse M, Holland L, Gronemeyer H, Laudet V., PLoS Genet. July 1, 2006; 2 (7): e102.   


p90Rsk is not involved in cytostatic factor arrest in mouse oocytes., Dumont J, Umbhauer M, Rassinier P, Hanauer A, Verlhac MH., J Cell Biol. April 25, 2005; 169 (2): 227-31.   


Frizzled receptor dimerization is sufficient to activate the Wnt/beta-catenin pathway., Carron C, Pascal A, Djiane A, Boucaut JC, Shi DL, Umbhauer M., J Cell Sci. June 15, 2003; 116 (Pt 12): 2541-50.


Activation of Gbetagamma signaling downstream of Wnt-11/Xfz7 regulates Cdc42 activity during Xenopus gastrulation., Penzo-Mendèz A, Umbhauer M, Djiane A, Boucaut JC, Riou JF., Dev Biol. May 15, 2003; 257 (2): 302-14.   


Zygotic Wnt/beta-catenin signaling preferentially regulates the expression of Myf5 gene in the mesoderm of Xenopus., Shi DL, Bourdelas A, Umbhauer M, Boucaut JC., Dev Biol. May 1, 2002; 245 (1): 124-35.


Repression of XMyoD expression and myogenesis by Xhairy-1 in Xenopus early embryo., Umbhauer M, Boucaut JC, Shi DL., Mech Dev. November 1, 2001; 109 (1): 61-8.   


Cloning and developmental expression of STAT5 in Xenopus laevis., Pascal A, Riou JF, Carron C, Boucaut JC, Umbhauer M., Mech Dev. August 1, 2001; 106 (1-2): 171-4.   


The C-terminal cytoplasmic Lys-thr-X-X-X-Trp motif in frizzled receptors mediates Wnt/beta-catenin signalling., Umbhauer M, Djiane A, Goisset C, Penzo-Méndez A, Riou JF, Boucaut JC, Shi DL., EMBO J. September 15, 2000; 19 (18): 4944-54.


Signaling specificities of fibroblast growth factor receptors in early Xenopus embryo., Umbhauer M, Penzo-Méndez A, Clavilier L, Boucaut J, Riou J., J Cell Sci. August 1, 2000; 113 ( Pt 16) 2865-75.


Role of frizzled 7 in the regulation of convergent extension movements during gastrulation in Xenopus laevis., Djiane A, Riou J, Umbhauer M, Boucaut J, Shi D., Development. July 1, 2000; 127 (14): 3091-100.   


The Xenopus Brachyury promoter is activated by FGF and low concentrations of activin and suppressed by high concentrations of activin and by paired-type homeodomain proteins., Latinkić BV, Umbhauer M, Neal KA, Lerchner W, Smith JC, Cunliffe V., Genes Dev. December 1, 1997; 11 (23): 3265-76.   


Upstream and downstream from Brachyury, a gene required for vertebrate mesoderm formation., Smith JC, Armes NA, Conlon FL, Tada M, Umbhauer M, Weston KM., Cold Spring Harb Symp Quant Biol. January 1, 1997; 62 337-46.


Mesoderm induction in Xenopus caused by activation of MAP kinase., Umbhauer M, Marshall CJ, Mason CS, Old RW, Smith JC., Nature. July 6, 1995; 376 (6535): 58-62.


Control of somitic expression of tenascin in Xenopus embryos by myogenic factors and Brachyury., Umbhauer M, Riou JF, Smith JC, Boucaut JC., Dev Dyn. August 1, 1994; 200 (4): 269-77.


[Regionalization of the expression of tenascin as a response to the inducers of mesoderm]., Umbhauer M, Riou JF, Boucaut JC., C R Seances Soc Biol Fil. January 1, 1993; 187 (3): 341-55.


Expression of tenascin mRNA in mesoderm during Xenopus laevis embryogenesis: the potential role of mesoderm patterning in tenascin regionalization., Umbhauer M, Riou JF, Spring J, Smith JC, Boucaut JC., Development. September 1, 1992; 116 (1): 147-57.   

???pagination.result.page??? 1