|
XB-PERS-720
Publications By Aaron M Zorn
???pagination.result.count??????pagination.result.page??? 1 2 ???pagination.result.next???
|
Xenbase: 25 years of integrating molecular and biomedical data from Xenopus., Chu S, Bell AJ, Lotay V, Ly N, Pells TJ, Kwon T, Agalakov S, Ponferrada V, Lenz C, James-Zorn C, Arshinoff B, Segerdell E, Wang D, Thorner K, Wasmuth JD, Fisher M, Karimi K, Zorn AM, Vize PD., Genetics. November 3, 2025; |
|
Disrupted endosomal trafficking of the Vangl-Celsr polarity complex underlies congenital anomalies in Xenopus trachea-esophageal morphogenesis., Edwards NA, Rankin SA, Kashyap A, Warren A, Agricola ZN, Kenny AP, Kofron M, Shen Y, Chung WK, Zorn AM., Dev Cell. May 22, 2025; 60 (18): 2487-2502.e4. |
|
Temporal induction of the homeodomain transcription factor Nkx2-1 is sufficient to respecify foregut and hindgut endoderm to a pulmonary fate in Xenopus laevis., Hyatt BA, Lundberg E, Eye R, Rankin SA, Zorn AM., MicroPubl Biol. May 7, 2025; 2025 |
|
RFX6 regulates human intestinal patterning and function upstream of PDX1., Sanchez JG, Rankin S, Paul E, McCauley HA, Kechele DO, Enriquez JR, Jones NH, Greeley SAW, Letourneau-Frieberg L, Zorn AM, Krishnamurthy M, Wells JM., Development. May 1, 2024; 151 (9): |
|
Xenbase: key features and resources of the Xenopus model organism knowledgebase., Fisher M, James-Zorn C, Ponferrada V, Bell AJ, Sundararaj N, Segerdell E, Chaturvedi P, Bayyari N, Chu S, Pells T, Lotay V, Agalakov S, Wang DZ, Arshinoff BI, Foley S, Karimi K, Vize PD, Zorn AM., Genetics. May 4, 2023; 224 (1): |
|
The Gene Ontology knowledgebase in 2023., Gene Ontology Consortium, Aleksander SA, Balhoff J, Carbon S, Cherry JM, Drabkin HJ, Ebert D, Feuermann M, Gaudet P, Harris NL, Hill DP, Lee R, Mi H, Moxon S, Mungall CJ, Muruganugan A, Mushayahama T, Sternberg PW, Thomas PD, Van Auken K, Ramsey J, Siegele DA, Chisholm RL, Fey P, Aspromonte MC, Nugnes MV, Quaglia F, Tosatto S, Giglio M, Nadendla S, Antonazzo G, Attrill H, Dos Santos G, Marygold S, Strelets V, Tabone CJ, Thurmond J, Zhou P, Ahmed SH, Asanitthong P, Luna Buitrago D, Erdol MN, Gage MC, Ali Kadhum M, Li KYC, Long M, Michalak A, Pesala A, Pritazahra A, Saverimuttu SCC, Su R, Thurlow KE, Lovering RC, Logie C, Oliferenko S, Blake J, Christie K, Corbani L, Dolan ME, Drabkin HJ, Hill DP, Ni L, Sitnikov D, Smith C, Cuzick A, Seager J, Cooper L, Elser J, Jaiswal P, Gupta P, Jaiswal P, Naithani S, Lera-Ramirez M, Rutherford K, Wood V, De Pons JL, Dwinell MR, Hayman GT, Kaldunski ML, Kwitek AE, Laulederkind SJF, Tutaj MA, Vedi M, Wang SJ, D'Eustachio P, Aimo L, Axelsen K, Bridge A, Hyka-Nouspikel N, Morgat A, Aleksander SA, Cherry JM, Engel SR, Karra K, Miyasato SR, Nash RS, Skrzypek MS, Weng S, Wong ED, Bakker E, Berardini TZ, Reiser L, Auchincloss A, Axelsen K, Argoud-Puy G, Blatter MC, Boutet E, Breuza L, Bridge A, Casals-Casas C, Coudert E, Estreicher A, Livia Famiglietti M, Feuermann M, Gos A, Gruaz-Gumowski N, Hulo C, Hyka-Nouspikel N, Jungo F, Le Mercier P, Lieberherr D, Masson P, Morgat A, Pedruzzi I, Pourcel L, Poux S, Rivoire C, Sundaram S, Bateman A, Bowler-Barnett E, Bye-A-Jee H, Denny P, Ignatchenko A, Ishtiaq R, Lock A, Lussi Y, Magrane M, Martin MJ, Orchard S, Raposo P, Speretta E, Tyagi N, Warner K, Zaru R, Diehl AD, Lee R, Chan J, Diamantakis S, Raciti D, Zarowiecki M, Fisher M, James-Zorn C, Ponferrada V, Zorn A, Ramachandran S, Ruzicka L, Westerfield M., Genetics. May 4, 2023; 224 (1): |
|
The homeodomain transcription factor Ventx2 regulates respiratory progenitor cell number and differentiation timing during Xenopus lung development., Rankin SA, Zorn AM., Dev Growth Differ. September 1, 2022; 64 (7): 347-361. |
|
Normal Table of Xenopus development: a new graphical resource., Zahn N, James-Zorn C, Ponferrada VG, Adams DS, Grzymkowski J, Buchholz DR, Nascone-Yoder NM, Horb M, Moody SA, Vize PD, Zorn AM., Development. July 15, 2022; 149 (14): |
|
Identification and validation of candidate risk genes in endocytic vesicular trafficking associated with esophageal atresia and tracheoesophageal fistulas., Zhong G, Ahimaz P, Edwards NA, Hagen JJ, Faure C, Lu Q, Kingma P, Middlesworth W, Khlevner J, El Fiky M, Schindel D, Fialkowski E, Kashyap A, Forlenza S, Kenny AP, Zorn AM, Shen Y, Chung WK., HGG Adv. July 14, 2022; 3 (3): 100107. |
|
The Xenopus phenotype ontology: bridging model organism phenotype data to human health and development., Fisher ME, Segerdell E, Matentzoglu N, Nenni MJ, Fortriede JD, Chu S, Pells TJ, Osumi-Sutherland D, Chaturvedi P, James-Zorn C, Sundararaj N, Lotay VS, Ponferrada V, Wang DZ, Kim E, Agalakov S, Arshinoff BI, Karimi K, Vize PD, Zorn AM., BMC Bioinformatics. March 22, 2022; 23 (1): 99. |
|
Uncovering the mesendoderm gene regulatory network through multi-omic data integration., Jansen C, Paraiso KD, Zhou JJ, Blitz IL, Fish MB, Charney RM, Cho JS, Yasuoka Y, Sudou N, Bright AR, Wlizla M, Veenstra GJC, Taira M, Zorn AM, Mortazavi A, Cho KWY., Cell Rep. February 15, 2022; 38 (7): 110364. |
|
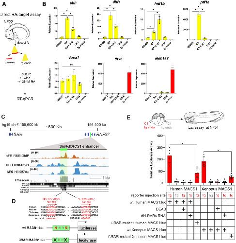
Tbx5 drives Aldh1a2 expression to regulate a RA-Hedgehog-Wnt gene regulatory network coordinating cardiopulmonary development., Rankin SA, Steimle JD, Yang XH, Rydeen AB, Agarwal K, Chaturvedi P, Ikegami K, Herriges MJ, Moskowitz IP, Zorn AM., Elife. October 13, 2021; 10 |
|
Modeling endoderm development and disease in Xenopus., Edwards NA, Zorn AM., Curr Top Dev Biol. January 1, 2021; 145 61-90. |
|
Sox17 and β-catenin co-occupy Wnt-responsive enhancers to govern the endoderm gene regulatory network., Mukherjee S, Chaturvedi P, Rankin SA, Fish MB, Wlizla M, Paraiso KD, MacDonald M, Chen X, Weirauch MT, Blitz IL, Cho KW, Zorn AM., Elife. September 7, 2020; 9 |
|
Maximizing CRISPR/Cas9 phenotype penetrance applying predictive modeling of editing outcomes in Xenopus and zebrafish embryos., Naert T, Tulkens D, Edwards NA, Carron M, Shaidani NI, Wlizla M, Boel A, Demuynck S, Horb ME, Coucke P, Willaert A, Zorn AM, Vleminckx K., Sci Rep. September 4, 2020; 10 (1): 14662. |
|
Xenbase: deep integration of GEO & SRA RNA-seq and ChIP-seq data in a model organism database., Fortriede JD, Pells TJ, Chu S, Chaturvedi P, Wang D, Fisher ME, James-Zorn C, Wang Y, Nenni MJ, Burns KA, Lotay VS, Ponferrada VG, Karimi K, Zorn AM, Vize PD., Nucleic Acids Res. January 8, 2020; 48 (D1): D776-D782. |
|
Endosome-Mediated Epithelial Remodeling Downstream of Hedgehog-Gli Is Required for Tracheoesophageal Separation., Nasr T, Mancini P, Rankin SA, Edwards NA, Agricola ZN, Kenny AP, Kinney JL, Daniels K, Vardanyan J, Han L, Trisno SL, Cha SW, Wells JM, Kofron MJ, Zorn AM., Dev Cell. December 16, 2019; 51 (6): 665-674.e6. |
|
Novel vectors for functional interrogation of Xenopus ORFeome coding sequences., Sterner ZR, Rankin SA, Wlizla M, Choi JA, Luedeke DM, Zorn AM, Buchholz DR., Genesis. October 1, 2019; 57 (10): e23329. |
|
Xenbase: Facilitating the Use of Xenopus to Model Human Disease., Nenni MJ, Fisher ME, James-Zorn C, Pells TJ, Ponferrada V, Chu S, Fortriede JD, Burns KA, Wang Y, Lotay VS, Wang DZ, Segerdell E, Chaturvedi P, Karimi K, Vize PD, Zorn AM., Front Physiol. January 1, 2019; 10 154. |
|
Evolutionarily conserved Tbx5-Wnt2/2b pathway orchestrates cardiopulmonary development., Steimle JD, Rankin SA, Slagle CE, Bekeny J, Rydeen AB, Chan SS, Kweon J, Yang XH, Ikegami K, Nadadur RD, Rowton M, Hoffmann AD, Lazarevic S, Thomas W, Boyle Anderson EAT, Horb ME, Luna-Zurita L, Ho RK, Kyba M, Jensen B, Zorn AM, Conlon FL, Moskowitz IP., Proc Natl Acad Sci U S A. November 6, 2018; 115 (45): E10615-E10624. |
|
Timing is everything: Reiterative Wnt, BMP and RA signaling regulate developmental competence during endoderm organogenesis., Rankin SA, McCracken KW, Luedeke DM, Han L, Wells JM, Shannon JM, Zorn AM., Dev Biol. February 1, 2018; 434 (1): 121-132. |
|
Xenbase: a genomic, epigenomic and transcriptomic model organism database., Karimi K, Fortriede JD, Lotay VS, Burns KA, Wang DZ, Fisher ME, Pells TJ, James-Zorn C, Wang Y, Ponferrada VG, Chu S, Chaturvedi P, Zorn AM, Vize PD., Nucleic Acids Res. January 4, 2018; 46 (D1): D861-D868. |
|
Navigating Xenbase: An Integrated Xenopus Genomics and Gene Expression Database., James-Zorn C, Ponferrada V, Fisher ME, Burns K, Fortriede J, Segerdell E, Karimi K, Lotay V, Wang DZ, Chu S, Pells T, Wang Y, Vize PD, Zorn A., Methods Mol Biol. January 1, 2018; 1757 251-305. |
|
High-efficiency non-mosaic CRISPR-mediated knock-in and indel mutation in F0 Xenopus., Aslan Y, Tadjuidje E, Zorn AM, Cha SW., Development. August 1, 2017; 144 (15): 2852-2858. |
|
Xenopus genomic data and browser resources., Vize PD, Zorn AM., Dev Biol. June 15, 2017; 426 (2): 194-199. |
|
Genomic integration of Wnt/β-catenin and BMP/Smad1 signaling coordinates foregut and hindgut transcriptional programs., Stevens ML, Chaturvedi P, Rankin SA, Macdonald M, Jagannathan S, Yukawa M, Barski A, Zorn AM., Development. April 1, 2017; 144 (7): 1283-1295. |
|
Genome evolution in the allotetraploid frog Xenopus laevis., Session AM, Uno Y, Kwon T, Chapman JA, Toyoda A, Takahashi S, Fukui A, Hikosaka A, Suzuki A, Kondo M, van Heeringen SJ, Quigley I, Heinz S, Ogino H, Ochi H, Hellsten U, Lyons JB, Simakov O, Putnam N, Stites J, Kuroki Y, Tanaka T, Michiue T, Watanabe M, Bogdanovic O, Lister R, Georgiou G, Paranjpe SS, van Kruijsbergen I, Shu S, Carlson J, Kinoshita T, Ohta Y, Mawaribuchi S, Jenkins J, Grimwood J, Schmutz J, Mitros T, Mozaffari SV, Suzuki Y, Haramoto Y, Yamamoto TS, Takagi C, Heald R, Miller K, Haudenschild C, Kitzman J, Nakayama T, Izutsu Y, Robert J, Fortriede J, Burns K, Lotay V, Karimi K, Yasuoka Y, Dichmann DS, Flajnik MF, Houston DW, Shendure J, DuPasquier L, Vize PD, Zorn AM, Ito M, Marcotte EM, Wallingford JB, Ito Y, Asashima M, Ueno N, Matsuda Y, Veenstra GJ, Fujiyama A, Harland RM, Taira M, Rokhsar DS., Nature. October 20, 2016; 538 (7625): 336-343. |
|
Structure of Gremlin-2 in Complex with GDF5 Gives Insight into DAN-Family-Mediated BMP Antagonism., Nolan K, Kattamuri C, Rankin SA, Read RJ, Zorn AM, Thompson TB., Cell Rep. August 23, 2016; 16 (8): 2077-2086. |
|
Syndecan4 coordinates Wnt/JNK and BMP signaling to regulate foregut progenitor development., Zhang Z, Rankin SA, Zorn AM., Dev Biol. August 1, 2016; 416 (1): 187-199. |
|
A Retinoic Acid-Hedgehog Cascade Coordinates Mesoderm-Inducing Signals and Endoderm Competence during Lung Specification., Rankin SA, Han L, McCracken KW, Kenny AP, Anglin CT, Grigg EA, Crawford CM, Wells JM, Shannon JM, Zorn AM., Cell Rep. June 28, 2016; 16 (1): 66-78. |
|
Identification of genes expressed in the migrating primitive myeloid lineage of Xenopus laevis., Agricola ZN, Jagpal AK, Allbee AW, Prewitt AR, Shifley ET, Rankin SA, Zorn AM, Kenny AP., Dev Dyn. January 1, 2016; 245 (1): 47-55. |
|
The Xenopus ORFeome: A resource that enables functional genomics., Grant IM, Balcha D, Hao T, Shen Y, Trivedi P, Patrushev I, Fortriede JD, Karpinka JB, Liu L, Zorn AM, Stukenberg PT, Hill DE, Gilchrist MJ., Dev Biol. December 15, 2015; 408 (2): 345-57. |
|
Modeling human development and disease in Xenopus. Preface., LaBonne C, Zorn AM., Dev Biol. December 15, 2015; 408 (2): 179. |
|
Regeneration of Thyroid Function by Transplantation of Differentiated Pluripotent Stem Cells., Kurmann AA, Serra M, Hawkins F, Rankin SA, Mori M, Astapova I, Ullas S, Lin S, Bilodeau M, Rossant J, Jean JC, Ikonomou L, Deterding RR, Shannon JM, Zorn AM, Hollenberg AN, Kotton DN., Cell Stem Cell. November 5, 2015; 17 (5): 527-42. |
|
Xenbase: Core features, data acquisition, and data processing., James-Zorn C, Ponferrada VG, Burns KA, Fortriede JD, Lotay VS, Liu Y, Brad Karpinka J, Karimi K, Zorn AM, Vize PD., Genesis. August 1, 2015; 53 (8): 486-97. |
|
Finding Our Way through Phenotypes., Deans AR, Lewis SE, Huala E, Anzaldo SS, Ashburner M, Balhoff JP, Blackburn DC, Blake JA, Burleigh JG, Chanet B, Cooper LD, Courtot M, Csösz S, Cui H, Dahdul W, Das S, Dececchi TA, Dettai A, Diogo R, Druzinsky RE, Dumontier M, Franz NM, Friedrich F, Gkoutos GV, Haendel M, Harmon LJ, Hayamizu TF, He Y, Hines HM, Ibrahim N, Jackson LM, Jaiswal P, James-Zorn C, Köhler S, Lecointre G, Lapp H, Lawrence CJ, Le Novère N, Lundberg JG, Macklin J, Mast AR, Midford PE, Mikó I, Mungall CJ, Oellrich A, Osumi-Sutherland D, Parkinson H, Ramírez MJ, Richter S, Robinson PN, Ruttenberg A, Schulz KS, Segerdell E, Seltmann KC, Sharkey MJ, Smith AD, Smith B, Specht CD, Squires RB, Thacker RW, Thessen A, Fernandez-Triana J, Vihinen M, Vize PD, Vogt L, Wall CE, Walls RL, Westerfeld M, Wharton RA, Wirkner CS, Woolley JB, Yoder MJ, Zorn AM, Mabee P., PLoS Biol. January 6, 2015; 13 (1): e1002033. |
|
A Molecular atlas of Xenopus respiratory system development., Rankin SA, Thi Tran H, Wlizla M, Mancini P, Shifley ET, Bloor SD, Han L, Vleminckx K, Wert SE, Zorn AM., Dev Dyn. January 1, 2015; 244 (1): 69-85. |
|
Xenbase, the Xenopus model organism database; new virtualized system, data types and genomes., Karpinka JB, Fortriede JD, Burns KA, James-Zorn C, Ponferrada VG, Lee J, Karimi K, Zorn AM, Vize PD., Nucleic Acids Res. January 1, 2015; 43 (Database issue): D756-63. |
|
A New Nomenclature of Xenopus laevis Chromosomes Based on the Phylogenetic Relationship to Silurana/Xenopus tropicalis., Matsuda Y, Uno Y, Kondo M, Gilchrist MJ, Zorn AM, Rokhsar DS, Schmid M, Taira M., Cytogenet Genome Res. January 1, 2015; 145 (3-4): 187-91. |
|
Gene regulatory networks governing lung specification., Rankin SA, Zorn AM., J Cell Biochem. August 1, 2014; 115 (8): 1343-50. |
|
Enhanced XAO: the ontology of Xenopus anatomy and development underpins more accurate annotation of gene expression and queries on Xenbase., Segerdell E, Ponferrada VG, James-Zorn C, Burns KA, Fortriede JD, Dahdul WM, Vize PD, Zorn AM., J Biomed Semantics. October 18, 2013; 4 (1): 31. |
|
Par6b regulates the dynamics of apicobasal polarity during development of the stratified Xenopus epidermis., Wang S, Cha SW, Zorn AM, Wylie C., PLoS One. October 8, 2013; 8 (10): e76854. |
|
Structure of protein related to Dan and Cerberus: insights into the mechanism of bone morphogenetic protein antagonism., Nolan K, Kattamuri C, Luedeke DM, Deng X, Jagpal A, Zhang F, Linhardt RJ, Kenny AP, Zorn AM, Thompson TB., Structure. August 6, 2013; 21 (8): 1417-29. |
|
Different thresholds of Wnt-Frizzled 7 signaling coordinate proliferation, morphogenesis and fate of endoderm progenitor cells., Zhang Z, Rankin SA, Zorn AM., Dev Biol. June 1, 2013; 378 (1): 1-12. |
|
The Xenbase literature curation process., Bowes JB, Snyder KA, James-Zorn C, Ponferrada VG, Jarabek CJ, Burns KA, Bhattacharyya B, Zorn AM, Vize PD., Database (Oxford). January 9, 2013; 2013 bas046. |
|
Xenbase: expansion and updates of the Xenopus model organism database., James-Zorn C, Ponferrada VG, Jarabek CJ, Burns KA, Segerdell EJ, Lee J, Snyder K, Bhattacharyya B, Karpinka JB, Fortriede J, Bowes JB, Zorn AM, Vize PD., Nucleic Acids Res. January 1, 2013; 41 (Database issue): D865-70. |
|
Prolonged FGF signaling is necessary for lung and liver induction in Xenopus., Shifley ET, Kenny AP, Rankin SA, Zorn AM., BMC Dev Biol. September 18, 2012; 12 27. |
|
Sizzled-tolloid interactions maintain foregut progenitors by regulating fibronectin-dependent BMP signaling., Kenny AP, Rankin SA, Allbee AW, Prewitt AR, Zhang Z, Tabangin ME, Shifley ET, Louza MP, Zorn AM., Dev Cell. August 14, 2012; 23 (2): 292-304. |
|
Suppression of Bmp4 signaling by the zinc-finger repressors Osr1 and Osr2 is required for Wnt/β-catenin-mediated lung specification in Xenopus., Rankin SA, Gallas AL, Neto A, Gómez-Skarmeta JL, Zorn AM., Development. August 12, 2012; 139 (16): 3010-20. |
|
CRIM1 complexes with ß-catenin and cadherins, stabilizes cell-cell junctions and is critical for neural morphogenesis., Ponferrada VG, Fan J, Vallance JE, Hu S, Mamedova A, Rankin SA, Kofron M, Zorn AM, Hegde RS, Lang RA., PLoS One. January 1, 2012; 7 (3): e32635. |
???pagination.result.page??? 1 2 ???pagination.result.next???
