|
XB-PERS-725
Publications By Joshua M. Brickman
???pagination.result.count??????pagination.result.page??? 1
|
A conserved Oct4/POUV-dependent network links adhesion and migration to progenitor maintenance., Livigni A, Peradziryi H, Sharov AA, Chia G, Hammachi F, Migueles RP, Sukparangsi W, Pernagallo S, Bradley M, Nichols J, Ko MSH, Brickman JM., Curr Biol. November 18, 2013; 23 (22): 2233-2244. |
|
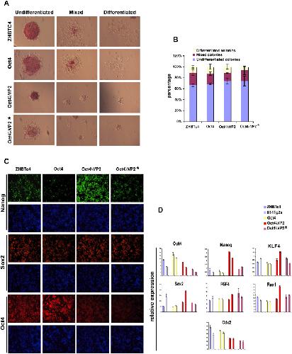
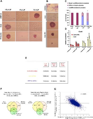
Transcriptional activation by Oct4 is sufficient for the maintenance and induction of pluripotency., Hammachi F, Morrison GM, Sharov AA, Livigni A, Narayan S, Papapetrou EP, O'Malley J, Kaji K, Ko MS, Ptashne M, Brickman JM., Cell Rep. February 23, 2012; 1 (2): 99-109. |
|
Hex acts with beta-catenin to regulate anteroposterior patterning via a Groucho-related co-repressor and Nodal., Zamparini AL, Watts T, Gardner CE, Tomlinson SR, Johnston GI, Brickman JM., Development. September 1, 2006; 133 (18): 3709-22. |
|
Conserved roles for Oct4 homologues in maintaining multipotency during early vertebrate development., Morrison GM, Brickman JM., Development. May 1, 2006; 133 (10): 2011-22. |
|
Hex is a transcriptional repressor that contributes to anterior identity and suppresses Spemann organiser function., Brickman JM, Jones CM, Clements M, Smith JC, Beddington RS., Development. June 1, 2000; 127 (11): 2303-15. |
???pagination.result.page??? 1
