Click here to close Hello! We notice that you are using Internet Explorer, which is not supported by Xenbase and may cause the site to display incorrectly. We suggest using a current version of Chrome, FireFox, or Safari.

Profile Publications (121)
XB-PERS-752

Publications By Naoto Ueno

???pagination.result.count???

???pagination.result.page??? 1 2 3 ???pagination.result.next???


Differential cellular stiffness across tissues that contribute to Xenopus neural tube closure., Suzuki M, Yasue N, Ueno N., Dev Growth Differ. June 26, 2024; 66 (5): 320-328.   


CRISPR/Cas9-based simple transgenesis in Xenopus laevis., Shibata Y, Suzuki M, Hirose N, Takayama A, Sanbo C, Inoue T, Umesono Y, Agata K, Ueno N, Suzuki KT, Mochii M., Dev Biol. September 1, 2022; 489 76-83.   


Optogenetic relaxation of actomyosin contractility uncovers mechanistic roles of cortical tension during cytokinesis., Yamamoto K, Miura H, Ishida M, Mii Y, Kinoshita N, Takada S, Ueno N, Sawai S, Kondo Y, Aoki K., Nat Commun. December 8, 2021; 12 (1): 7145.   


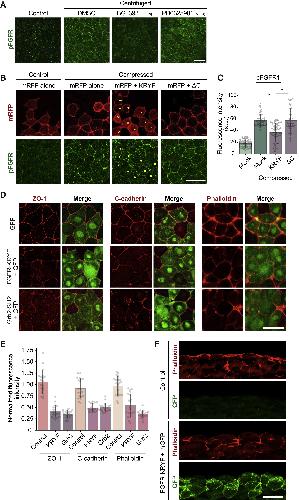
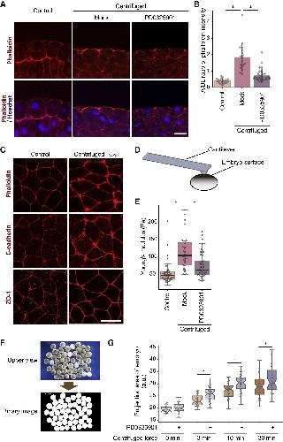
Mechanical Stress Regulates Epithelial Tissue Integrity and Stiffness through the FGFR/Erk2 Signaling Pathway during Embryogenesis., Kinoshita N, Hashimoto Y, Yasue N, Suzuki M, Cristea IM, Ueno N., Cell Rep. March 17, 2020; 30 (11): 3875-3888.e3.   


Cdc2-like kinase 2 (Clk2) promotes early neural development in Xenopus embryos., Virgirinia RP, Jahan N, Okada M, Takebayashi-Suzuki K, Yoshida H, Nakamura M, Akao H, Yoshimoto Y, Fatchiyah F, Ueno N, Suzuki A., Dev Growth Differ. August 1, 2019; 61 (6): 365-377.   


Mechanical Force Induces Phosphorylation-Mediated Signaling that Underlies Tissue Response and Robustness in Xenopus Embryos., Hashimoto Y, Kinoshita N, Greco TM, Federspiel JD, Jean Beltran PM, Ueno N, Cristea IM., Cell Syst. March 27, 2019; 8 (3): 226-241.e7.   


Biallelic KARS pathogenic variants cause an early-onset progressive leukodystrophy., Itoh M, Dai H, Horike SI, Gonzalez J, Kitami Y, Meguro-Horike M, Kuki I, Shimakawa S, Yoshinaga H, Ota Y, Okazaki T, Maegaki Y, Nabatame S, Okazaki S, Kawawaki H, Ueno N, Goto YI, Kato Y., Brain. March 1, 2019; 142 (3): 560-573.


Intracellular calcium signal at the leading edge regulates mesodermal sheet migration during Xenopus gastrulation., Hayashi K, Yamamoto TS, Ueno N., Sci Rep. February 5, 2018; 8 (1): 2433.   


Genes coding for cyclin-dependent kinase inhibitors are fragile in Xenopus., Tanaka T, Ochi H, Takahashi S, Ueno N, Taira M., Dev Biol. June 15, 2017; 426 (2): 291-300.   


Measurement of surface topography and stiffness distribution on cross-section of Xenopus laevis tailbud for estimation of mechanical environment in embryo., Murakami F, Ando Y, Miyagi A, Sugita S, Ueno N, Matsumoto T., Dev Growth Differ. June 1, 2017; 59 (5): 434-443.


Distinct intracellular Ca2+ dynamics regulate apical constriction and differentially contribute to neural tube closure., Suzuki M, Sato M, Koyama H, Hara Y, Hayashi K, Yasue N, Imamura H, Fujimori T, Nagai T, Campbell RE, Ueno N., Development. April 1, 2017; 144 (7): 1307-1316.   


Mechanical roles of apical constriction, cell elongation, and cell migration during neural tube formation in Xenopus., Inoue Y, Suzuki M, Watanabe T, Yasue N, Tateo I, Adachi T, Ueno N., Biomech Model Mechanobiol. December 1, 2016; 15 (6): 1733-1746.   


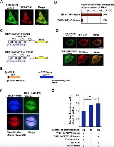
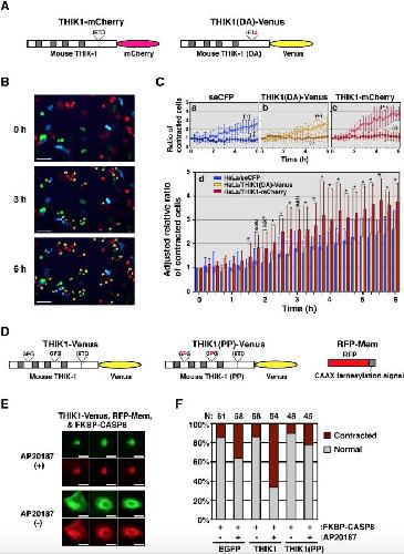
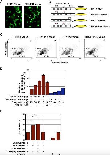
Dysregulation of a potassium channel, THIK-1, targeted by caspase-8 accelerates cell shrinkage., Sakamaki K, Ishii TM, Sakata T, Takemoto K, Takagi C, Takeuchi A, Morishita R, Takahashi H, Nozawa A, Shinoda H, Chiba K, Sugimoto H, Saito A, Tamate S, Satou Y, Jung SK, Matsuoka S, Koyamada K, Sawasaki T, Nagai T, Ueno N., Biochim Biophys Acta. November 1, 2016; 1863 (11): 2766-2783.   


Genome evolution in the allotetraploid frog Xenopus laevis., Session AM, Uno Y, Kwon T, Chapman JA, Toyoda A, Takahashi S, Fukui A, Hikosaka A, Suzuki A, Kondo M, van Heeringen SJ, Quigley I, Heinz S, Ogino H, Ochi H, Hellsten U, Lyons JB, Simakov O, Putnam N, Stites J, Kuroki Y, Tanaka T, Michiue T, Watanabe M, Bogdanovic O, Lister R, Georgiou G, Paranjpe SS, van Kruijsbergen I, Shu S, Carlson J, Kinoshita T, Ohta Y, Mawaribuchi S, Jenkins J, Grimwood J, Schmutz J, Mitros T, Mozaffari SV, Suzuki Y, Haramoto Y, Yamamoto TS, Takagi C, Heald R, Miller K, Haudenschild C, Kitzman J, Nakayama T, Izutsu Y, Robert J, Fortriede J, Burns K, Lotay V, Karimi K, Yasuoka Y, Dichmann DS, Flajnik MF, Houston DW, Shendure J, DuPasquier L, Vize PD, Zorn AM, Ito M, Marcotte EM, Wallingford JB, Ito Y, Asashima M, Ueno N, Matsuda Y, Veenstra GJ, Fujiyama A, Harland RM, Taira M, Rokhsar DS., Nature. October 20, 2016; 538 (7625): 336-343.   


Involvement of JunB Proto-Oncogene in Tail Formation During Early Xenopus Embryogenesis., Yoshida H, Okada M, Takebayashi-Suzuki K, Ueno N, Suzuki A., Zoolog Sci. June 1, 2016; 33 (3): 282-9.   


In vivo tracking of histone H3 lysine 9 acetylation in Xenopus laevis during tail regeneration., Suzuki M, Takagi C, Miura S, Sakane Y, Suzuki M, Sakuma T, Sakamoto N, Endo T, Kamei Y, Sato Y, Kimura H, Yamamoto T, Ueno N, Suzuki KT., Genes Cells. April 1, 2016; 21 (4): 358-69.   


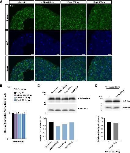
G protein-coupled receptors Flop1 and Flop2 inhibit Wnt/β-catenin signaling and are essential for head formation in Xenopus., Miyagi A, Negishi T, Yamamoto TS, Ueno N., Dev Biol. November 1, 2015; 407 (1): 131-44.   


Conservation of structure and function in vertebrate c-FLIP proteins despite rapid evolutionary change., Sakamaki K, Iwabe N, Iwata H, Imai K, Takagi C, Chiba K, Shukunami C, Tomii K, Ueno N., Biochem Biophys Rep. July 26, 2015; 3 175-189.   


Phosphorylation-dependent ubiquitination of paraxial protocadherin (PAPC) controls gastrulation cell movements., Kai M, Ueno N, Kinoshita N., PLoS One. January 12, 2015; 10 (1): e0115111.   


Extraordinary Diversity in the Origins of Sex Chromosomes in Anurans Inferred from Comparative Gene Mapping., Uno Y, Nishida C, Takagi C, Igawa T, Ueno N, Sumida M, Matsuda Y., Cytogenet Genome Res. January 1, 2015; 145 (3-4): 218-29.


Six1 is a key regulator of the developmental and evolutionary architecture of sensory neurons in craniates., Yajima H, Suzuki M, Ochi H, Ikeda K, Sato S, Yamamura K, Ogino H, Ueno N, Kawakami K., BMC Biol. May 29, 2014; 12 40.   


Homoeologous chromosomes of Xenopus laevis are highly conserved after whole-genome duplication., Uno Y, Nishida C, Takagi C, Ueno N, Matsuda Y., Heredity (Edinb). November 1, 2013; 111 (5): 430-6.


Directional migration of leading-edge mesoderm generates physical forces: Implication in Xenopus notochord formation during gastrulation., Hara Y, Nagayama K, Yamamoto TS, Matsumoto T, Suzuki M, Ueno N., Dev Biol. October 15, 2013; 382 (2): 482-95.   


Transgenic Xenopus laevis for live imaging in cell and developmental biology., Takagi C, Sakamaki K, Morita H, Hara Y, Suzuki M, Kinoshita N, Ueno N., Dev Growth Differ. May 1, 2013; 55 (4): 422-33.   


Multiple functions of FADD in apoptosis, NF-κB-related signaling, and heart development in Xenopus embryos., Sakamaki K, Takagi C, Kitayama A, Kurata T, Yamamoto TS, Chiba K, Kominami K, Jung SK, Okawa K, Nozaki M, Kubota HY, Ueno N., Genes Cells. November 1, 2012; 17 (11): 875-96.   


Translation of incenp during oocyte maturation is required for embryonic development in Xenopus laevis., Leblond GG, Sarazin H, Li R, Suzuki M, Ueno N, Liu XJ., Biol Reprod. May 31, 2012; 86 (5): 161, 1-8.


Cell movements of the deep layer of non-neural ectoderm underlie complete neural tube closure in Xenopus., Morita H, Kajiura-Kobayashi H, Takagi C, Yamamoto TS, Nonaka S, Ueno N., Development. April 1, 2012; 139 (8): 1417-26.   


Inference of the protokaryotypes of amniotes and tetrapods and the evolutionary processes of microchromosomes from comparative gene mapping., Uno Y, Nishida C, Tarui H, Ishishita S, Takagi C, Nishimura O, Ishijima J, Ota H, Kosaka A, Matsubara K, Murakami Y, Kuratani S, Ueno N, Agata K, Matsuda Y., PLoS One. January 1, 2012; 7 (12): e53027.   


Evolution of vertebrate central nervous system is accompanied by novel expression changes of duplicate genes., Chen Y, Ding Y, Zhang Z, Wang W, Chen JY, Ueno N, Mao B., J Genet Genomics. December 20, 2011; 38 (12): 577-84.   


The forkhead transcription factor FoxB1 regulates the dorsal-ventral and anterior-posterior patterning of the ectoderm during early Xenopus embryogenesis., Takebayashi-Suzuki K, Kitayama A, Terasaka-Iioka C, Ueno N, Suzuki A., Dev Biol. December 1, 2011; 360 (1): 11-29.   


MID1 and MID2 are required for Xenopus neural tube closure through the regulation of microtubule organization., Suzuki M, Hara Y, Takagi C, Yamamoto TS, Ueno N., Development. July 1, 2010; 137 (14): 2329-39.   


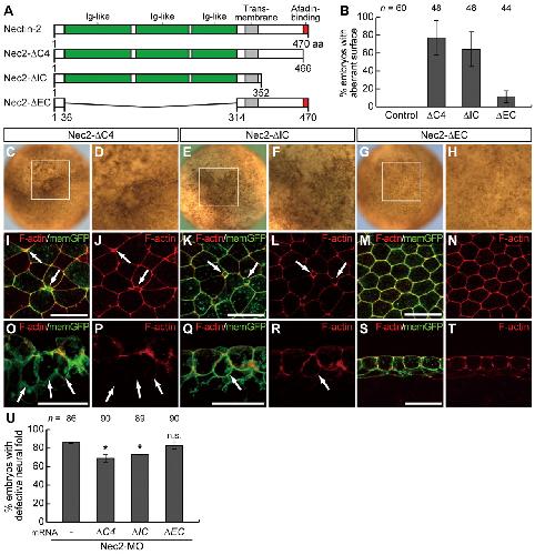
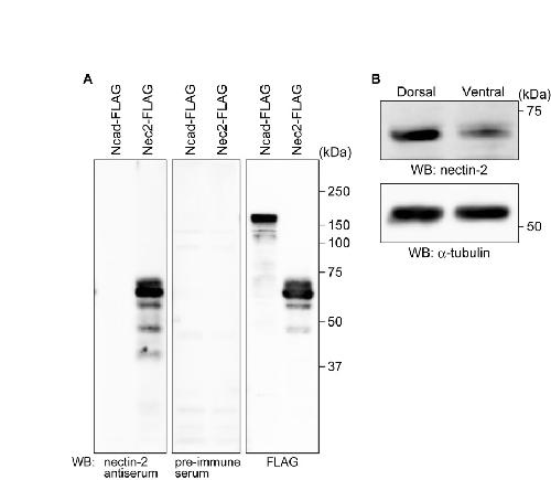
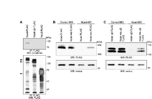
Nectin-2 and N-cadherin interact through extracellular domains and induce apical accumulation of F-actin in apical constriction of Xenopus neural tube morphogenesis., Morita H, Nandadasa S, Yamamoto TS, Terasaka-Iioka C, Wylie C, Ueno N., Development. April 1, 2010; 137 (8): 1315-25.   


Tissue-tissue interaction-triggered calcium elevation is required for cell polarization during Xenopus gastrulation., Shindo A, Hara Y, Yamamoto TS, Ohkura M, Nakai J, Ueno N., PLoS One. February 2, 2010; 5 (2): e8897.   


Xenopus Rnd1 and Rnd3 GTP-binding proteins are expressed under the control of segmentation clock and required for somite formation., Goda T, Takagi C, Ueno N., Dev Dyn. November 1, 2009; 238 (11): 2867-76.   


Mouse prickle1, the homolog of a PCP gene, is essential for epiblast apical-basal polarity., Tao H, Suzuki M, Kiyonari H, Abe T, Sasaoka T, Ueno N., Proc Natl Acad Sci U S A. August 25, 2009; 106 (34): 14426-31.   


High-sensitivity real-time imaging of dual protein-protein interactions in living subjects using multicolor luciferases., Hida N, Awais M, Takeuchi M, Ueno N, Tashiro M, Takagi C, Singh T, Hayashi M, Ohmiya Y, Ozawa T., PLoS One. June 12, 2009; 4 (6): e5868.   


Xenopus Wnt-5a induces an ectopic larval tail at injured site, suggesting a crucial role for noncanonical Wnt signal in tail regeneration., Sugiura T, Tazaki A, Ueno N, Watanabe K, Mochii M., Mech Dev. January 1, 2009; 126 (1-2): 56-67.   


Evading the annotation bottleneck: using sequence similarity to search non-sequence gene data., Gilchrist MJ, Christensen MB, Harland R, Pollet N, Smith JC, Ueno N, Papalopulu N., BMC Bioinformatics. October 17, 2008; 9 442.   


Coordination of cell polarity during Xenopus gastrulation., Shindo A, Yamamoto TS, Ueno N., PLoS One. February 6, 2008; 3 (2): e1600.   


Identification of novel ciliogenesis factors using a new in vivo model for mucociliary epithelial development., Hayes JM, Kim SK, Abitua PB, Park TJ, Herrington ER, Kitayama A, Grow MW, Ueno N, Wallingford JB., Dev Biol. December 1, 2007; 312 (1): 115-30.   


TGF-beta signaling-mediated morphogenesis: modulation of cell adhesion via cadherin endocytosis., Ogata S, Morokuma J, Hayata T, Kolle G, Niehrs C, Ueno N, Cho KW., Genes Dev. July 15, 2007; 21 (14): 1817-31.   


ANR5, an FGF target gene product, regulates gastrulation in Xenopus., Chung HA, Yamamoto TS, Ueno N., Curr Biol. June 5, 2007; 17 (11): 932-9.   


Projecting 2D gene expression data into 3D and 4D space., Gerth VE, Katsuyama K, Snyder KA, Bowes JB, Kitayama A, Ueno N, Vize PD., Dev Dyn. April 1, 2007; 236 (4): 1036-43.   


Monounsaturated fatty acid modification of Wnt protein: its role in Wnt secretion., Takada R, Satomi Y, Kurata T, Ueno N, Norioka S, Kondoh H, Takao T, Takada S., Dev Cell. December 1, 2006; 11 (6): 791-801.   


Transgenic Xenopus laevis strain expressing cre recombinase in muscle cells., Waldner C, Sakamaki K, Ueno N, Turan G, Ryffel GU., Dev Dyn. August 1, 2006; 235 (8): 2220-8.   


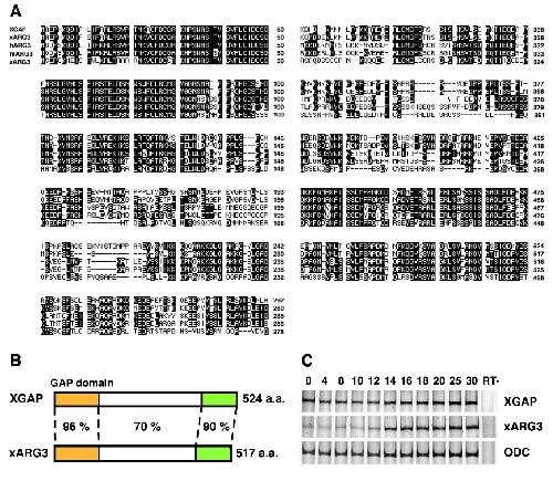
XGAP, an ArfGAP, is required for polarized localization of PAR proteins and cell polarity in Xenopus gastrulation., Hyodo-Miura J, Yamamoto TS, Hyodo AC, Iemura S, Kusakabe M, Nishida E, Natsume T, Ueno N., Dev Cell. July 1, 2006; 11 (1): 69-79.   


The initiator caspase, caspase-10beta, and the BH-3-only molecule, Bid, demonstrate evolutionary conservation in Xenopus of their pro-apoptotic activities in the extrinsic and intrinsic pathways., Kominami K, Takagi C, Kurata T, Kitayama A, Nozaki M, Sawasaki T, Kuida K, Endo Y, Manabe N, Ueno N, Sakamaki K., Genes Cells. July 1, 2006; 11 (7): 701-17.


Nucleosome regulator Xhmgb3 is required for cell proliferation of the eye and brain as a downstream target of Xenopus rax/Rx1., Terada K, Kitayama A, Kanamoto T, Ueno N, Furukawa T., Dev Biol. March 15, 2006; 291 (2): 398-412.   


Identification of asymmetrically localized transcripts along the animal-vegetal axis of the Xenopus egg., Kataoka K, Tazaki A, Kitayama A, Ueno N, Watanabe K, Mochii M., Dev Growth Differ. October 1, 2005; 47 (8): 511-21.   


Macroarray-based analysis of tail regeneration in Xenopus laevis larvae., Tazaki A, Kitayama A, Terasaka C, Watanabe K, Ueno N, Mochii M., Dev Dyn. August 1, 2005; 233 (4): 1394-404.   

???pagination.result.page??? 1 2 3 ???pagination.result.next???