|
XB-PERS-758
Publications By Mustafa K Khokha
???pagination.result.count??????pagination.result.page??? 1 2 ???pagination.result.next???
|
Ccdc57 regulates cilia and left-right patterning in Xenopus., Yang B, Mis EK, Zhou X, Aslam F, He J, Lu X, Fan H, Guo T, Deniz E, Luo H, Khokha MK., Biol Open. February 15, 2026; 15 (2): |
|
TMBIM4 affects left-right patterning via pluripotency exit during gastrulation., Diab NS, Kostiuk V, Tyan L, Mis E, Zenisek D, Khokha MK., Dev Biol. November 29, 2025; 527 136-146. |
|
A microscopy-based CRISPR screening platform enables organellar functional genomics and illuminates ciliary biology., Sun J, Atiş IS, Empke SLL, Khokha MK, Breslow DK., Dev Cell. November 11, 2025; 61 (3): 687-705.e9. |
|
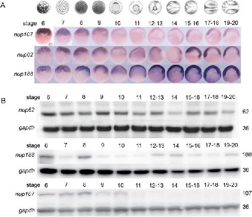
Nup107 contributes to the maternal-to-zygotic transition by preventing the premature nuclear export of pri-miR427., Kostiuk V, Kabir R, Levangie K, Empke S, Morgan K, Owens NDL, Lusk CP, Khokha MK., Development. February 15, 2025; 152 (2): |
|
CACNA1G, A Heterotaxy Candidate Gene, Plays a Role in Ciliogenesis and Left-Right Patterning in Xenopus tropicalis., Kostiuk V, Kabir R, Akbari R, Rushing A, González DP, Kim A, Kim A, Zenisek D, Khokha MK., Genesis. February 1, 2025; 63 (1): e70009. |
|
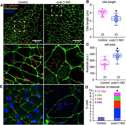
The Heterotaxy Gene CCDC11 Is Important for Cytokinesis via RhoA Regulation., Kulkarni SS, Stephenson RE, Amalraj S, Arrigo A, Betleja E, Moresco JJ, Yates JR, Mahjoub MR, Miller AL, Khokha MK., Cytoskeleton (Hoboken). October 31, 2024; |
|
AP2A2 mutation and defective endocytosis in a Malian family with hereditary spastic paraplegia., Diarra S, Ghosh S, Cissé L, Coulibaly T, Yalcouyé A, Harmison G, Diallo S, Diallo SH, Coulibaly O, Schindler A, Cissé CAK, Maiga AB, Bamba S, Samassekou O, Khokha MK, Mis EK, Lakhani SA, Donovan FX, Jacobson S, Blackstone C, Guinto CO, Landouré G, Bonifacino JS, Fischbeck KH, Grunseich C., Neurobiol Dis. August 19, 2024; 198 106537. |
|
Conserved chromatin and repetitive patterns reveal slow genome evolution in frogs., Bredeson JV, Mudd AB, Medina-Ruiz S, Mitros T, Smith OK, Miller KE, Lyons JB, Batra SS, Park J, Berkoff KC, Plott C, Grimwood J, Schmutz J, Aguirre-Figueroa G, Khokha MK, Lane M, Philipp I, Laslo M, Hanken J, Kerdivel G, Buisine N, Sachs LM, Buchholz DR, Kwon T, Smith-Parker H, Gridi-Papp M, Ryan MJ, Denton RD, Malone JH, Wallingford JB, Straight AF, Heald R, Hockemeyer D, Harland RM, Rokhsar DS., Nat Commun. January 17, 2024; 15 (1): 579. |
|
SMC5 Plays Independent Roles in Congenital Heart Disease and Neurodevelopmental Disability., O'Brien MP, Pryzhkova MV, Lake EMR, Mandino F, Shen X, Karnik R, Atkins A, Xu MJ, Ji W, Konstantino M, Brueckner M, Ment LR, Khokha MK, Jordan PW., Int J Mol Sci. December 28, 2023; 25 (1): |
|
Mitochondrial leak metabolism induces the Spemann-Mangold Organizer via Hif-1α in Xenopus., MacColl Garfinkel A, Mnatsakanyan N, Patel JH, Wills AE, Shteyman A, Smith PJS, Alavian KN, Jonas EA, Khokha MK., Dev Cell. November 20, 2023; 58 (22): 2597-2613.e4. |
|
Expanding EMC foldopathies: Topogenesis deficits alter the neural crest., Marquez J, Aslam F, Khokha MK., Genesis. September 15, 2023; 61 (5): e23520. |
|
CFAP45, a heterotaxy and congenital heart disease gene, affects cilia stability., Deniz E, Pasha M, Guerra ME, Viviano S, Ji W, Konstantino M, Jeffries L, Lakhani SA, Medne L, Skraban C, Krantz I, Khokha MK., Dev Biol. July 1, 2023; 499 75-88. |
|
Mink1 regulates spemann organizer cell fate in the xenopus gastrula via Hmga2., Colleluori V, Khokha MK., Dev Biol. March 1, 2023; 495 42-53. |
|
Biallelic CRELD1 variants cause a multisystem syndrome, including neurodevelopmental phenotypes, cardiac dysrhythmias, and frequent infections., Jeffries L, Mis EK, McWalter K, Donkervoort S, Brodsky NN, Carpier JM, Ji W, Ionita C, Roy B, Morrow JS, Darbinyan A, Iyer K, Aul RB, Banka S, Chao KR, Cobbold L, Cohen S, Custodio HM, Drummond-Borg M, Elmslie F, Finanger E, Hainline BE, Helbig I, Hewson S, Hu Y, Jackson A, Josifova D, Konstantino M, Leach ME, Mak B, McCormick D, McGee E, Nelson S, Nguyen J, Nugent K, Ortega L, Goodkin HP, Roeder E, Roy S, Sapp K, Saade D, Sisodiya SM, Stals K, Towner S, Wilson W, Deciphering Developmental Disorders, Genomics England Research Consortium, Undiagnosed Disease Network, Khokha MK, Bönnemann CG, Lucas CL, Lakhani SA., Genet Med. February 7, 2023; 26 (2): 101023. |
|
Membrane potential drives the exit from pluripotency and cell fate commitment via calcium and mTOR., Sempou E, Kostiuk V, Zhu J, Cecilia Guerra M, Tyan L, Hwang W, Camacho-Aguilar E, Caplan MJ, Zenisek D, Warmflash A, Owens NDL, Khokha MK., Nat Commun. November 5, 2022; 13 (1): 6681. |
|
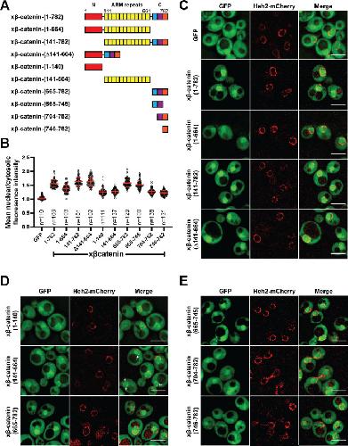
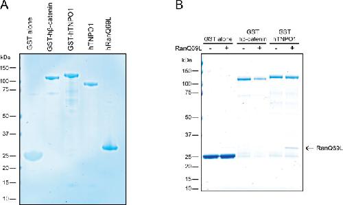
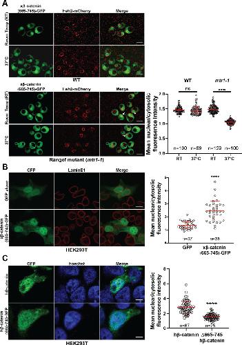
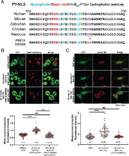
Kap-β2/Transportin mediates β-catenin nuclear transport in Wnt signaling., Hwang WY, Kostiuk V, González DP, Lusk CP, Khokha MK., Elife. October 27, 2022; 11 |
|
Xenopus Tadpole Craniocardiac Imaging Using Optical Coherence Tomography., Deniz E, Mis EK, Lane M, Khokha MK., Cold Spring Harb Protoc. June 7, 2022; 2022 (5): Pdb.prot105676. |
|
Obtaining Xenopus tropicalis Embryos by Natural Mating., Lane M, Khokha MK., Cold Spring Harb Protoc. April 1, 2022; 2022 (4): Pdb.prot106609. |
|
Obtaining Xenopus tropicalis Embryos by In Vitro Fertilization., Lane M, Khokha MK., Cold Spring Harb Protoc. April 1, 2022; 2022 (4): Pdb.prot106351. |
|
Raising and Maintaining Xenopus tropicalis from Tadpole to Adult., Lane M, Slocum M, Khokha MK., Cold Spring Harb Protoc. April 1, 2022; 2022 (4): Pdb.prot106369. |
|
Obtaining Xenopus tropicalis Eggs., Lane M, Mis EK, Khokha MK., Cold Spring Harb Protoc. April 1, 2022; 2022 (4): Pdb.prot106344. |
|
Microinjection of Xenopus tropicalis Embryos., Lane M, Mis EK, Khokha MK., Cold Spring Harb Protoc. April 1, 2022; 2022 (4): Pdb.prot107644. |
|
A convergent molecular network underlying autism and congenital heart disease., Rosenthal SB, Willsey HR, Xu Y, Mei Y, Dea J, Wang S, Curtis C, Sempou E, Khokha MK, Chi NC, Willsey AJ, Fisch KM, Ideker T., Cell Syst. August 17, 2021; 12 (11): 1094-1107.e6. |
|
DLG5 variants are associated with multiple congenital anomalies including ciliopathy phenotypes., Marquez J, Mann N, Arana K, Deniz E, Ji W, Konstantino M, Mis EK, Deshpande C, Jeffries L, McGlynn J, Hugo H, Widmeier E, Konrad M, Tasic V, Morotti R, Baptista J, Ellard S, Lakhani SA, Hildebrandt F, Khokha MK., J Med Genet. July 1, 2021; 58 (7): 453-464. |
|
Mechanical stretch scales centriole number to apical area via Piezo1 in multiciliated cells., Kulkarni S, Marquez J, Date P, Ventrella R, Mitchell BJ, Khokha MK., Elife. June 29, 2021; 10 |
|
Expansion of NEUROD2 phenotypes to include developmental delay without seizures., Mis EK, Sega AG, Signer RH, Cartwright T, Ji W, Martinez-Agosto JA, Nelson SF, Palmer CGS, Lee H, Mitzelfelt T, Konstantino M, Undiagnosed Diseases Network, Jeffries L, Khokha MK, Marco E, Martin MG, Lakhani SA., Am J Med Genet A. April 1, 2021; 185 (4): 1076-1080. |
|
Nucleoporin NUP205 plays a critical role in cilia and congenital disease., Marquez J, Bhattacharya D, Lusk CP, Khokha MK., Dev Biol. January 1, 2021; 469 46-53. |
|
Xenopus as a platform for discovery of genes relevant to human disease., Kostiuk V, Khokha MK., Curr Top Dev Biol. January 1, 2021; 145 277-312. |
|
DAAM2 Variants Cause Nephrotic Syndrome via Actin Dysregulation., Schneider R, Deutsch K, Hoeprich GJ, Marquez J, Hermle T, Braun DA, Seltzsam S, Kitzler TM, Mao Y, Buerger F, Majmundar AJ, Onuchic-Whitford AC, Kolvenbach CM, Schierbaum L, Schneider S, Halawi AA, Nakayama M, Mann N, Connaughton DM, Klämbt V, Wagner M, Riedhammer KM, Renders L, Katsura Y, Thumkeo D, Soliman NA, Mane S, Lifton RP, Shril S, Khokha MK, Hoefele J, Goode BL, Hildebrandt F., Am J Hum Genet. December 3, 2020; 107 (6): 1113-1128. |
|
A nonsense variant in Rap Guanine Nucleotide Exchange Factor 5 (RAPGEF5) is associated with equine familial isolated hypoparathyroidism in Thoroughbred foals., Rivas VN, Magdesian KG, Fagan S, Slovis NM, Luethy D, Javsicas LH, Caserto BG, Miller AD, Dahlgren AR, Peterson J, Hales EN, Peng S, Watson KD, Khokha MK, Finno CJ., PLoS Genet. September 28, 2020; 16 (9): e1009028. |
|
Mutations of the Transcriptional Corepressor ZMYM2 Cause Syndromic Urinary Tract Malformations., Connaughton DM, Dai R, Owen DJ, Marquez J, Mann N, Graham-Paquin AL, Nakayama M, Coyaud E, Laurent EMN, St-Germain JR, Blok LS, Vino A, Klämbt V, Deutsch K, Wu CW, Kolvenbach CM, Kause F, Ottlewski I, Schneider R, Kitzler TM, Majmundar AJ, Buerger F, Onuchic-Whitford AC, Youying M, Kolb A, Salmanullah D, Chen E, van der Ven AT, Rao J, Ityel H, Seltzsam S, Rieke JM, Chen J, Vivante A, Hwang DY, Kohl S, Dworschak GC, Hermle T, Alders M, Bartolomaeus T, Bauer SB, Baum MA, Brilstra EH, Challman TD, Zyskind J, Costin CE, Dipple KM, Duijkers FA, Ferguson M, Fitzpatrick DR, Fick R, Glass IA, Hulick PJ, Kline AD, Krey I, Kumar S, Lu W, Marco EJ, Wentzensen IM, Mefford HC, Platzer K, Povolotskaya IS, Savatt JM, Shcherbakova NV, Senguttuvan P, Squire AE, Stein DR, Thiffault I, Voinova VY, Somers MJG, Ferguson MA, Traum AZ, Daouk GH, Daga A, Rodig NM, Terhal PA, van Binsbergen E, Eid LA, Tasic V, Rasouly HM, Lim TY, Ahram DF, Gharavi AG, Reutter HM, Rehm HL, MacArthur DG, Lek M, Laricchia KM, Lifton RP, Xu H, Mane SM, Sanna-Cherchi S, Sharrocks AD, Raught B, Fisher SE, Bouchard M, Khokha MK, Shril S, Hildebrandt F., Am J Hum Genet. September 1, 2020; 107 (4): 727-742. |
|
Paired Box 9 (PAX9), the RNA polymerase II transcription factor, regulates human ribosome biogenesis and craniofacial development., Farley-Barnes KI, Deniz E, Overton MM, Khokha MK, Baserga SJ., PLoS Genet. August 19, 2020; 16 (8): e1008967. |
|
Novel truncating mutations in CTNND1 cause a dominant craniofacial and cardiac syndrome., Alharatani R, Ververi A, Beleza-Meireles A, Ji W, Mis E, Patterson QT, Griffin JN, Bhujel N, Chang CA, Dixit A, Konstantino M, Healy C, Hannan S, Neo N, Cash A, Li D, Bhoj E, Zackai EH, Cleaver R, Baralle D, McEntagart M, Newbury-Ecob R, Scott R, Hurst JA, Au PYB, Hosey MT, Khokha M, Marciano DK, Lakhani SA, Liu KJ., Hum Mol Genet. July 21, 2020; 29 (11): 1900-1921. |
|
Disrupted ER membrane protein complex-mediated topogenesis drives congenital neural crest defects., Marquez J, Criscione J, Charney RM, Prasad MS, Hwang WY, Mis EK, García-Castro MI, Khokha MK., J Clin Invest. February 3, 2020; 130 (2): 813-826. |
|
Alkylglycerol monooxygenase, a heterotaxy candidate gene, regulates left-right patterning via Wnt signaling., Duncan AR, González DP, Del Viso F, Robson A, Khokha MK, Griffin JN., Dev Biol. December 1, 2019; 456 (1): 1-7. |
|
A chromosome-scale genome assembly and dense genetic map for Xenopus tropicalis., Mitros T, Lyons JB, Session AM, Jenkins J, Shu S, Kwon T, Lane M, Ng C, Grammer TC, Khokha MK, Grimwood J, Schmutz J, Harland RM, Rokhsar DS., Dev Biol. August 1, 2019; 452 (1): 8-20. |
|
Xenopus: Driving the Discovery of Novel Genes in Patient Disease and Their Underlying Pathological Mechanisms Relevant for Organogenesis., Hwang WY, Marquez J, Khokha MK., Front Physiol. July 30, 2019; 10 953. |
|
Histone H2B monoubiquitination regulates heart development via epigenetic control of cilia motility., Robson A, Makova SZ, Barish S, Zaidi S, Mehta S, Drozd J, Jin SC, Gelb BD, Seidman CE, Chung WK, Lifton RP, Khokha MK, Brueckner M., Proc Natl Acad Sci U S A. July 9, 2019; 116 (28): 14049-14054. |
|
Gaussian process post-processing for particle tracking velocimetry., Tang T, Deniz E, Khokha MK, Tagare HD., Biomed Opt Express. June 7, 2019; 10 (7): 3196-3216. |
|
Genes and mechanisms of heterotaxy: patients drive the search., Sempou E, Khokha MK., Curr Opin Genet Dev. June 1, 2019; 56 34-40. |
|
Visualizing flow in an intact CSF network using optical coherence tomography: implications for human congenital hydrocephalus., Date P, Ackermann P, Furey C, Fink IB, Jonas S, Khokha MK, Kahle KT, Deniz E., Sci Rep. April 17, 2019; 9 (1): 6196. |
|
De novo pathogenic variants in neuronal differentiation factor 2 (NEUROD2) cause a form of early infantile epileptic encephalopathy., Sega AG, Mis EK, Lindstrom K, Mercimek-Andrews S, Ji W, Cho MT, Juusola J, Konstantino M, Jeffries L, Khokha MK, Lakhani SA., J Med Genet. February 1, 2019; 56 (2): 113-122. |
|
Quantitative Phenotyping of Xenopus Embryonic Heart Pathophysiology Using Hemoglobin Contrast Subtraction Angiography to Screen Human Cardiomyopathies., Deniz E, Jonas S, Khokha MK, Choma MA., Front Physiol. January 1, 2019; 10 1197. |
|
Familial Dilated Cardiomyopathy Associated With a Novel Combination of Compound Heterozygous TNNC1 Variants., Landim-Vieira M, Johnston JR, Ji W, Mis EK, Tijerino J, Spencer-Manzon M, Jeffries L, Hall EK, Panisello-Manterola D, Khokha MK, Deniz E, Chase PB, Lakhani SA, Pinto JR., Front Physiol. January 1, 2019; 10 1612. |
|
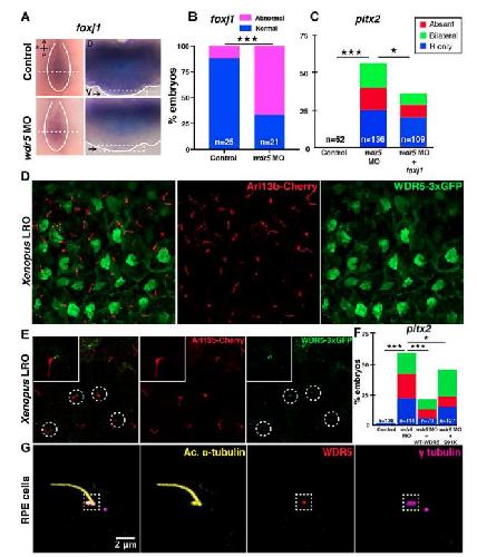
WDR5 regulates left-right patterning via chromatin-dependent and -independent functions., Kulkarni SS, Khokha MK., Development. November 28, 2018; 145 (23): |
|
RPSA, a candidate gene for isolated congenital asplenia, is required for pre-rRNA processing and spleen formation in Xenopus., Griffin JN, Sondalle SB, Robson A, Mis EK, Griffin G, Kulkarni SS, Deniz E, Baserga SJ, Khokha MK., Development. October 18, 2018; 145 (20): |
|
WDR5 Stabilizes Actin Architecture to Promote Multiciliated Cell Formation., Kulkarni SS, Griffin JN, Date PP, Liem KF, Khokha MK., Dev Cell. September 10, 2018; 46 (5): 595-610.e3. |
|
Mutations in multiple components of the nuclear pore complex cause nephrotic syndrome., Braun DA, Lovric S, Schapiro D, Schneider R, Marquez J, Asif M, Hussain MS, Daga A, Widmeier E, Rao J, Ashraf S, Tan W, Lusk CP, Kolb A, Jobst-Schwan T, Schmidt JM, Hoogstraten CA, Eddy K, Kitzler TM, Shril S, Moawia A, Schrage K, Khayyat AIA, Lawson JA, Gee HY, Warejko JK, Hermle T, Majmundar AJ, Hugo H, Budde B, Motameny S, Altmüller J, Noegel AA, Fathy HM, Gale DP, Waseem SS, Khan A, Kerecuk L, Hashmi S, Mohebbi N, Ettenger R, Serdaroğlu E, Alhasan KA, Hashem M, Goncalves S, Ariceta G, Ubetagoyena M, Antonin W, Baig SM, Alkuraya FS, Shen Q, Xu H, Antignac C, Lifton RP, Mane S, Nürnberg P, Khokha MK, Hildebrandt F., J Clin Invest. September 1, 2018; 128 (10): 4313-4328. |
|
The Psychiatric Cell Map Initiative: A Convergent Systems Biological Approach to Illuminating Key Molecular Pathways in Neuropsychiatric Disorders., Willsey AJ, Morris MT, Wang S, Willsey HR, Sun N, Teerikorpi N, Baum TB, Cagney G, Bender KJ, Desai TA, Srivastava D, Davis GW, Doudna J, Chang E, Sohal V, Lowenstein DH, Li H, Agard D, Keiser MJ, Shoichet B, von Zastrow M, Mucke L, Finkbeiner S, Gan L, Sestan N, Ward ME, Huttenhain R, Nowakowski TJ, Bellen HJ, Frank LM, Khokha MK, Lifton RP, Kampmann M, Ideker T, State MW, Krogan NJ., Cell. July 26, 2018; 174 (3): 505-520. |
|
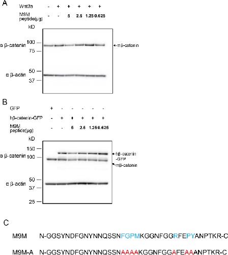
RAPGEF5 Regulates Nuclear Translocation of β-Catenin., Griffin JN, Del Viso F, Duncan AR, Robson A, Hwang W, Kulkarni S, Liu KJ, Khokha MK., Dev Cell. January 22, 2018; 44 (2): 248-260.e4. |
???pagination.result.page??? 1 2 ???pagination.result.next???
