Click here to close Hello! We notice that you are using Internet Explorer, which is not supported by Xenbase and may cause the site to display incorrectly. We suggest using a current version of Chrome, FireFox, or Safari.

Profile Publications (55)
XB-PERS-801

Publications By Sarah McFarlane

???pagination.result.count???

???pagination.result.page??? 1 2 ???pagination.result.next???


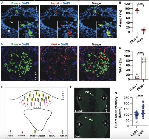
Pinopsin Regulates Melatonin Production and Daily Locomotor Activity: Functional Insights From Gene-Edited Xenopus Tadpoles., Heshami N, Romero RD, de Souza FSJ, Bertolesi GE, McFarlane S., J Pineal Res. March 1, 2026; 78 (2): e70114.   


Evolutionary adaptations of TRPA1 thermosensitivity and skin thermoregulation in vertebrates., Bertolesi GE, Heshami N, McFarlane S., iScience. August 19, 2025; 28 (9): 113369.   


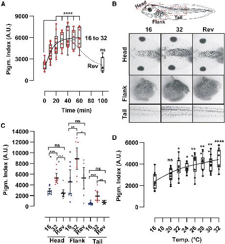
Interplay of Light, Melatonin, and Circadian Genes in Skin Pigmentation Regulation., Bertolesi GE, Debnath N, Heshami N, Bui R, Zadeh-Haghighi H, Simon C, McFarlane S., Pigment Cell Melanoma Res. January 1, 2025; 38 (1): e13220.   


Visual input regulates melanophore differentiation., Atkinson-Leadbeater K, Bertolesi GE, McFarlane S., Front Cell Dev Biol. August 20, 2024; 12 1437613.   


Differential Eye Expression of Xenopus Acyltransferase Gnpat and Its Biochemical Characterization Shed Light on Lipid-Associated Ocular Pathologies., Bertolesi GE, Chilije MFJ, Li V, Thompson CC, López-Villalobos A, Hehr CL, Atkinson-Leadbeater K, Zaremberg V, McFarlane S., Invest Ophthalmol Vis Sci. May 1, 2023; 64 (5): 17.   


TRPM8 thermosensation in poikilotherms mediates both skin colour and locomotor performance responses to cold temperature., Malik HR, Bertolesi GE, McFarlane S., Commun Biol. January 31, 2023; 6 (1): 127.   


Cell-type expression and activation by light of neuropsins in the developing and mature Xenopus retina., Man LLH, Storey SS, Bertolesi GE, McFarlane S., Front Cell Neurosci. January 1, 2023; 17 1266945.   


Distinct type II opsins in the eye decode light properties for background adaptation and behavioural background preference., Bertolesi GE, Debnath N, Atkinson-Leadbeater K, Niedzwiecka A, McFarlane S., Mol Ecol. December 1, 2021; 30 (24): 6659-6676.


Type II Opsins in the Eye, the Pineal Complex and the Skin of Xenopus laevis: Using Changes in Skin Pigmentation as a Readout of Visual and Circadian Activity., Bertolesi GE, Debnath N, Malik HR, Man LLH, McFarlane S., Front Neuroanat. January 1, 2021; 15 784478.   


The regulation of skin pigmentation in response to environmental light by pineal Type II opsins and skin melanophore melatonin receptors., Bertolesi GE, Atkinson-Leadbeater K, Mackey EM, Song YN, Heyne B, McFarlane S., J Photochem Photobiol B. November 1, 2020; 212 112024.   


Lhx2/9 and Etv1 Transcription Factors have Complementary roles in Regulating the Expression of Guidance Genes slit1 and sema3a., Yang JJ, Bertolesi GE, Hehr CL, McFarlane S., Neuroscience. May 10, 2020; 434 66-82.


Plasticity for colour adaptation in vertebrates explained by the evolution of the genes pomc, pmch and pmchl., Bertolesi GE, Zhang JZ, McFarlane S., Pigment Cell Melanoma Res. July 1, 2019; 32 (4): 510-527.   


The Expression of Key Guidance Genes at a Forebrain Axon Turning Point Is Maintained by Distinct Fgfr Isoforms but a Common Downstream Signal Transduction Mechanism., Yang JJ, Bertolesi GE, Dueck S, Hehr CL, McFarlane S., eNeuro. April 9, 2019; 6 (2):   


Fibroblast growth factor receptor 1 signaling transcriptionally regulates the axon guidance cue slit1., Yang JJ, Bertolesi GE, Hehr CL, Johnston J, McFarlane S., Cell Mol Life Sci. October 1, 2018; 75 (19): 3649-3661.


Interaction and developmental activation of two neuroendocrine systems that regulate light-mediated skin pigmentation., Bertolesi GE, Song YN, Atkinson-Leadbeater K, Yang JJ, McFarlane S., Pigment Cell Melanoma Res. July 1, 2017; 30 (4): 413-423.


Two light-activated neuroendocrine circuits arising in the eye trigger physiological and morphological pigmentation., Bertolesi GE, Hehr CL, Munn H, McFarlane S., Pigment Cell Melanoma Res. November 1, 2016; 29 (6): 688-701.


EGCG stabilizes growth cone filopodia and impairs retinal ganglion cell axon guidance., Atkinson-Leadbeater K, Hehr CL, Johnston J, Bertolesi G, McFarlane S., Dev Dyn. June 1, 2016; 245 (6): 667-77.   


Pharmacological induction of skin pigmentation unveils the neuroendocrine circuit regulated by light., Bertolesi GE, Vazhappilly ST, Hehr CL, McFarlane S., Pigment Cell Melanoma Res. March 1, 2016; 29 (2): 186-98.


Rho kinase is required to prevent retinal axons from entering the contralateral optic nerve., Cechmanek PB, Hehr CL, McFarlane S., Mol Cell Neurosci. November 1, 2015; 69 30-40.   


Melanopsin photoreception in the eye regulates light-induced skin colour changes through the production of α-MSH in the pituitary gland., Bertolesi GE, Hehr CL, McFarlane S., Pigment Cell Melanoma Res. September 1, 2015; 28 (5): 559-71.


Sema6a and Plxna2 mediate spatially regulated repulsion within the developing eye to promote eye vesicle cohesion., Ebert AM, Childs SJ, Hehr CL, Cechmanek PB, McFarlane S., Development. June 1, 2014; 141 (12): 2473-82.


Fgfr signaling is required as the early eye field forms to promote later patterning and morphogenesis of the eye., Atkinson-Leadbeater K, Hehr CL, McFarlane S., Dev Dyn. May 1, 2014; .   


Wiring the retinal circuits activated by light during early development., Bertolesi GE, Hehr CL, McFarlane S., Neural Dev. February 13, 2014; 9 3.   


Neuropilin-1 biases dendrite polarization in the retina., Kita EM, Bertolesi GE, Hehr CL, Johnston J, McFarlane S., Development. July 1, 2013; 140 (14): 2933-41.   


Neural activity and branching of embryonic retinal ganglion cell dendrites., Hocking JC, Pollock NS, Johnston J, Wilson RJ, Shankar A, McFarlane S., Mech Dev. July 1, 2012; 129 (5-8): 125-35.   


The Xenopus retinal ganglion cell as a model neuron to study the establishment of neuronal connectivity., McFarlane S, Lom B., Dev Neurobiol. April 1, 2012; 72 (4): 520-36.


Identification and expression analysis of GPAT family genes during early development of Xenopus laevis., Bertolesi GE, Iannattone S, Johnston J, Zaremberg V, McFarlane S., Gene Expr Patterns. January 1, 2012; 12 (7-8): 219-27.   


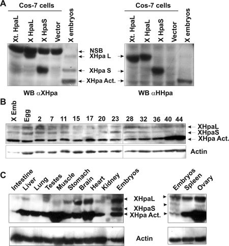
Two promoters with distinct activities in different tissues drive the expression of heparanase in Xenopus., Bertolesi GE, Su HY, Michaiel G, Dueck SM, Hehr CL, McFarlane S., Dev Dyn. December 1, 2011; 240 (12): 2657-72.   


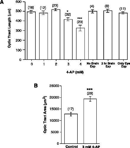
Dynamic expression of axon guidance cues required for optic tract development is controlled by fibroblast growth factor signaling., Atkinson-Leadbeater K, Bertolesi GE, Hehr CL, Webber CA, Cechmanek PB, McFarlane S., J Neurosci. January 13, 2010; 30 (2): 685-93.   


Distinct roles for Robo2 in the regulation of axon and dendrite growth by retinal ganglion cells., Hocking JC, Hehr CL, Bertolesi GE, Wu JY, McFarlane S., Mech Dev. January 1, 2010; 127 (1-2): 36-48.   


LIMK1 acts downstream of BMP signaling in developing retinal ganglion cell axons but not dendrites., Hocking JC, Hehr CL, Bertolesi G, Funakoshi H, Nakamura T, McFarlane S., Dev Biol. June 15, 2009; 330 (2): 273-85.   


FGF receptor dependent regulation of Lhx9 expression in the developing nervous system., Atkinson-Leadbeater K, Bertolesi GE, Johnston JA, Hehr CL, McFarlane S., Dev Dyn. February 1, 2009; 238 (2): 367-75.   


Two heparanase splicing variants with distinct properties are necessary in early Xenopus development., Bertolesi GE, Michaiel G, McFarlane S., J Biol Chem. June 6, 2008; 283 (23): 16004-16.


TGFbeta ligands promote the initiation of retinal ganglion cell dendrites in vitro and in vivo., Hocking JC, Hehr CL, Chang RY, Johnston J, McFarlane S., Mol Cell Neurosci. February 1, 2008; 37 (2): 247-60.


Targeting of retinal axons requires the metalloproteinase ADAM10., Chen YY, Hehr CL, Atkinson-Leadbeater K, Hocking JC, McFarlane S., J Neurosci. August 1, 2007; 27 (31): 8448-56.   


Zac1 promotes a Müller glial cell fate and interferes with retinal ganglion cell differentiation in Xenopus retina., Ma L, Hocking JC, Hehr CL, Schuurmans C, McFarlane S., Dev Dyn. January 1, 2007; 236 (1): 192-202.   


Expression of Bmp ligands and receptors in the developing Xenopus retina., Hocking JC, McFarlane S., Int J Dev Biol. January 1, 2007; 51 (2): 161-5.   


The roles of Bcl-xL in modulating apoptosis during development of Xenopus laevis., Johnston J, Chan R, Calderon-Segura M, McFarlane S, Browder LW., BMC Dev Biol. September 26, 2005; 5 20.   


Multiple signaling pathways regulate FGF-2-induced retinal ganglion cell neurite extension and growth cone guidance., Webber CA, Chen YY, Hehr CL, Johnston J, McFarlane S., Mol Cell Neurosci. September 1, 2005; 30 (1): 37-47.


Voltage-gated potassium channels regulate the response of retinal growth cones to axon extension and guidance cues., Pollock NS, Atkinson-Leadbeater K, Johnston J, Larouche M, Wildering WC, McFarlane S., Eur J Neurosci. August 1, 2005; 22 (3): 569-78.


Matrix metalloproteinases are required for retinal ganglion cell axon guidance at select decision points., Hehr CL, Hocking JC, McFarlane S., Development. August 1, 2005; 132 (15): 3371-9.   


Phosphorylation of DCC by Fyn mediates Netrin-1 signaling in growth cone guidance., Meriane M, Tcherkezian J, Webber CA, Danek EI, Triki I, McFarlane S, Bloch-Gallego E, Lamarche-Vane N., J Cell Biol. November 22, 2004; 167 (4): 687-98.   


Fibroblast growth factors redirect retinal axons in vitro and in vivo., Webber CA, Hyakutake MT, McFarlane S., Dev Biol. November 1, 2003; 263 (1): 24-34.   


Expression of voltage-dependent potassium channels in the developing visual system of Xenopus laevis., Pollock NS, Ferguson SC, McFarlane S., J Comp Neurol. October 28, 2002; 452 (4): 381-91.   


Metalloproteases and guidance of retinal axons in the developing visual system., Webber CA, Hocking JC, Yong VW, Stange CL, McFarlane S., J Neurosci. September 15, 2002; 22 (18): 8091-100.   


GABA and development of the Xenopus optic projection., Ferguson SC, McFarlane S., J Neurobiol. June 15, 2002; 51 (4): 272-84.   


Overexpression of FGF-2 alters cell fate specification in the developing retina of Xenopus laevis., Patel A, McFarlane S., Dev Biol. June 1, 2000; 222 (1): 170-80.   


A role for voltage-gated potassium channels in the outgrowth of retinal axons in the developing visual system., McFarlane S, Pollock NS., J Neurosci. February 1, 2000; 20 (3): 1020-9.   


Dendritic morphogenesis: building an arbor., McFarlane S., Mol Neurobiol. January 1, 2000; 22 (1-3): 1-9.


Attraction vs. repulsion: the growth cone decides., McFarlane S., Biochem Cell Biol. January 1, 2000; 78 (5): 563-8.

???pagination.result.page??? 1 2 ???pagination.result.next???