Click here to close
Hello! We notice that you are using Internet Explorer, which is not supported by Xenbase and may cause the site to display incorrectly.
We suggest using a current version of Chrome,
FireFox, or Safari.
J Cell Biol
2005 Aug 29;1705:709-19. doi: 10.1083/jcb.200502163.
Show Gene links
Show Anatomy links
Plx1 is the 3F3/2 kinase responsible for targeting spindle checkpoint proteins to kinetochores.
Wong OK, Fang G.
???displayArticle.abstract???
Dynamic attachment of microtubules to kinetochores during mitosis generates pulling force, or tension, required for the high fidelity of chromosome separation. A lack of tension activates the spindle checkpoint and delays the anaphase onset. A key step in the tension-response pathway involves the phosphorylation of the 3F3/2 epitope by an unknown kinase on untensed kinetochores. Using a rephosphorylation assay in Xenopus laevis extracts, we identified the kinetochore-associated Polo-like kinase Plx1 as the kinase both necessary and sufficient for this phosphorylation. Indeed, Plx1 is the physiological 3F3/2 kinase involved in checkpoint response, as immunodepletion of Plx1 from checkpoint extracts abolished the 3F3/2 signal and blocked association of xMad2, xBubR1, xNdc80, and xNuf2 with kinetochores. Interestingly, the kinetochore localization of Plx1 is under the control of the checkpoint protein xMps1, as immunodepletion of xMps1 prevents binding of Plx1 to kinetochores. Thus, Plx1 couples the tension signal to cellular responses through phosphorylating the 3F3/2 epitope and targeting structural and checkpoint proteins to kinetochores.
Figure 1. The 3F3/2 epitope in X. laevis is a phosphospecific kinetochore antigen. (A) Asynchronous XTC cells in mitosis (M) and in interphase (I) were stained with the 3F3/2 antibody and with an anti–xCenp-A antibody. The majority of the xCenp-A dots in M cells contained the 3F3/2 signals, although a few lacked the 3F3/2 staining, likely because of the dephosphorylation that occurred during sample processing. (B and C) XTC cells arrested with taxol or released from taxol arrest were stained for the 3F3/2 antigen and for xCenp-A or xBub1. Insets show a magnified image of the boxed areas. (D) Nuclei purified from checkpoint extracts (top) were dephosphorylated with λ-phosphatase (middle) and then rephosphorylated with ATP (bottom). (A–D) Red, 3F3/2; green, xCenp-A or xBub1. Arrowheads and arrow point to the 3F3/2 signals on centrosomes and at the midbody, respectively. Bars, 5 μm.
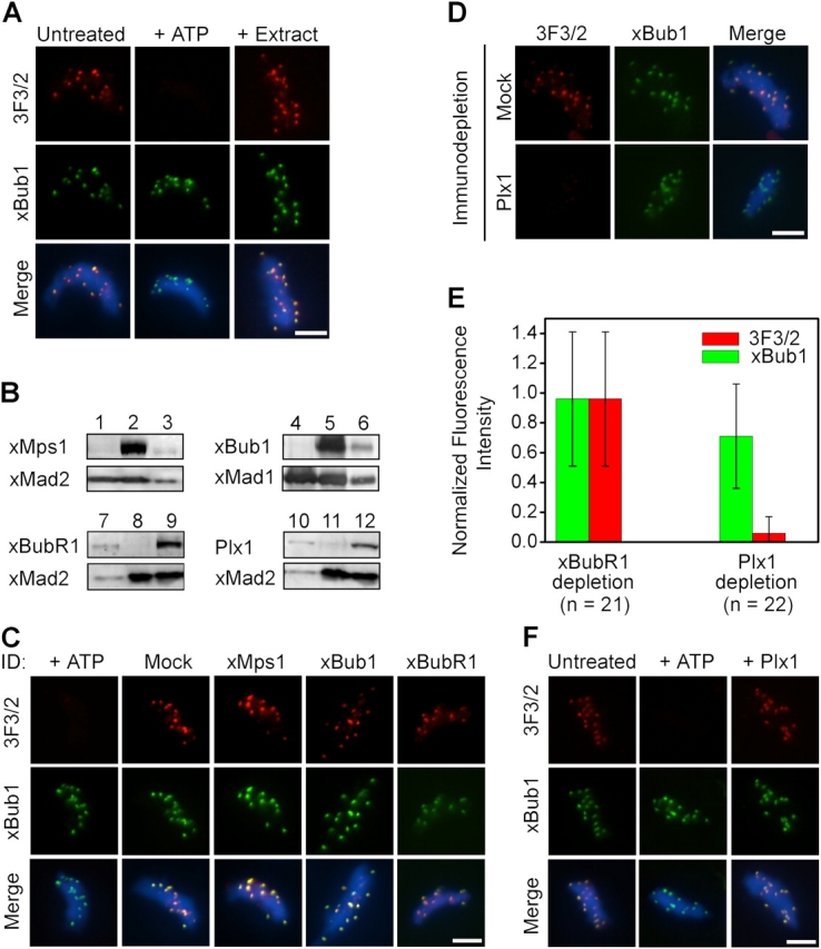
Figure 2. Plx1 is both necessary and sufficient to phosphorylate the 3F3/2 epitope at kinetochores. (A) Nuclei purified from checkpoint extracts carrying the 3F3/2 epitope (left) were dephosphorylated, treated with NEM, and rephosphorylated with either ATP (middle) or ATP plus CSF extract (right). Nuclei were then stained for the 3F3/2 epitope and xBub1. (B) Immunodepletion of kinetochore-associated kinases from CSF extracts. CSF extracts were depleted of xMps1 (lane 1), xBub1 (lane 4), xBubR1 (lane 8), and Plx1 (lane 11). 1 μl of depleted extracts and mock-depleted extracts (lanes 2, 5, 9, and 12) and 0.05 μl of input extracts (lanes 3, 6, 7, and 10) were analyzed by Western blotting to determine the depletion efficiency. xMad1 and xMad2 were shown here to demonstrate the specificity of the immunodepletion. (C and D) Rephosphorylation of 3F3/2 by extracts depleted of kinetochore-associated kinases. Nuclei were prepared as in A and rephosphorylated with either ATP (first column in C) or ATP plus depleted extracts prepared in B. ID, immunodepletion. (E) Mean kinetochore fluorescence intensity of xBub1 (green) and 3F3/2 (red) signals from samples rephosphorylated with xBubR1- or Plx1-depleted extracts. The fluorescence intensity was normalized to the corresponding values derived from mock-depleted extracts. Error bars represent SD. (F) Nuclei from checkpoint extracts were dephosphorylated and rephosphorylated with ATP or with ATP plus recombinant His6-Plx1. (A, C, D, and F) Red, 3F3/2; green, xBub1. Bars, 5 μm.
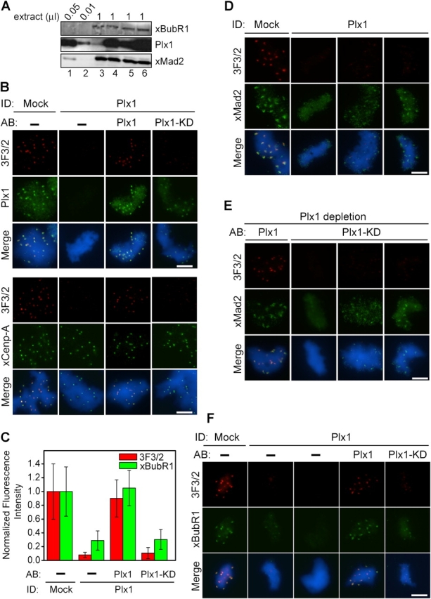
Figure 3. Plx1 is the physiological 3F3/2 kinase. (A) Extracts were mock depleted (lane 6) or depleted of Plx1 (lanes 3–5). Plx1 (lane 4) or Plx1-KD (lane 5) was translated in CSF extracts that had been depleted of endogenous Plx1 and then added to the Plx1-depleted extracts. Lanes 1 and 2 show input extracts. The volumes of extracts loaded were as indicated. Different amounts of input extracts were loaded to quantify the degree of depletion and add-back. (B and D–F) 3F3/2, Plx1, xCenp-A, xMad2, and xBubR1 staining of nuclei purified from checkpoint extracts that had undergone immunodepletion (ID) and add-back (AB) of the indicated proteins. Red, 3F3/2; green, Plx1, xCenp-A, xMad2, and xBubR1. (C) Mean kinetochore fluorescence intensity (from 15 randomly selected kinetochores) of xBubR1 (green) and 3F3/2 (red) signals from samples that were depleted of Plx1 and then added back with the indicated proteins. The fluorescence intensity was normalized to the corresponding values derived from mock-depleted extracts. Error bars represent SD. Bars, 5 μm.
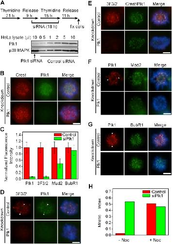
Figure 4. Plk1 is required for the generation of the 3F3/2 epitope in HeLa cells. (A, top) Schematic of double-thymidine synchronization and siRNA transfection of HeLa cells. (bottom) Western blot analysis of Plk1 and control knockdown cell lysates to determine the knockdown efficiency. p38 MAPK was used as a loading control. The volumes of HeLa cell lysates loaded were as indicated. Different amounts of cell lysates were loaded from the control knockdown sample to quantify the degree of Plk1 knockdown. (B and D–G) Plk1 or control knockdown cells were fixed at 11 h after release from the second thymindine arrest. Prometaphase cells were stained with the following antibodies: (B) Crest serum (red) and anti-Plk1 (green); (D) 3F3/2 antibody (red) and anti-Plk1 (green); (E) 3F3/2 antibody (red), Crest serum (green), and anti-Plk1 (green); (F) Plk1 (red) and Mad2 (green); (G) Plk1 (red) and BubR1 (green). In D, F, and G, arrowheads point to 3F3/2 and Plk1 signals at spindle poles. Bars, 5 μm. (C) Mean kinetochore fluorescence intensity (from randomly selected kinetochores of multiple prometaphase cells) of Plk1, 3F3/2, Mad2, and BubR1 signals from Plk1 (green) or control knockdown (red) cells. The fluorescence intensity was normalized to the corresponding values derived from control knockdown cells. Error bars represent SD. (H) HeLa cells were synchronized by double-thymidine arrest/release and transfected with siRNAs as described in A, except that transfected cells were released from the second thymidine arrest in either the presence (+ Noc) or absence (− Noc) of 100 ng/ml nocodazole. At 14 h after release from the second thymidine arrest, cells were fixed, and the mitotic index was counted (n > 150 cells for each sample).
Figure 5. xMps1 controls the kinetochore localization of Plx1. (A) CSF extracts were either mock depleted or depleted of xMps1 and then added back with the indicated proteins. Nuclei were purified from depleted checkpoint extracts and stained for xMps1, Plx1, and xCenp-A. ID, immunodepletion; AB, add-back. Bar, 5 μm. (B) Depletion efficiency was determined by Western blot analysis of equal volumes of mock- (lane 1) or xMps1-depleted (lane 2) extracts as well as xMps1-depleted extracts with the add-back of xMps1 (lane 3) or xMps1-KD (lane 4).
Figure 6. xMps1 and Plx1 are required for the assembly of the outer kinetochore structure. (A) Nuclei were purified from mock-, xMps1-, or xMps1-depleted extracts with the add-back of the indicated proteins, as described in Fig. 5. Purified nuclei were stained for xNdc80 or xNuf2. (B) Nuclei were purified from mock-, Plx1-, or Plx1-depleted extracts with the add-back of the indicated proteins, as described in Fig. 3. Purified nuclei were stained for xNdc80 and xNuf2. ID, immunodepletion; AB, add-back. Bars, 5 μm.
Abrieu,
Mps1 is a kinetochore-associated kinase essential for the vertebrate mitotic checkpoint.
2001, Pubmed,
Xenbase
Abrieu,
Mps1 is a kinetochore-associated kinase essential for the vertebrate mitotic checkpoint.
2001,
Pubmed
,
Xenbase Ahonen,
Polo-like kinase 1 creates the tension-sensing 3F3/2 phosphoepitope and modulates the association of spindle-checkpoint proteins at kinetochores.
2005,
Pubmed
,
Xenbase Barr,
Polo-like kinases and the orchestration of cell division.
2004,
Pubmed Campbell,
Microinjection of mitotic cells with the 3F3/2 anti-phosphoepitope antibody delays the onset of anaphase.
1995,
Pubmed Campbell,
Kinetochore "memory" of spindle checkpoint signaling in lysed mitotic cells.
2000,
Pubmed Cyert,
Monoclonal antibodies specific for thiophosphorylated proteins recognize Xenopus MPF.
1988,
Pubmed
,
Xenbase Daum,
Casein kinase II catalyzes a mitotic phosphorylation on threonine 1342 of human DNA topoisomerase IIalpha, which is recognized by the 3F3/2 phosphoepitope antibody.
1998,
Pubmed Daum,
The 3F3/2 anti-phosphoepitope antibody binds the mitotically phosphorylated anaphase-promoting complex/cyclosome.
2000,
Pubmed De Antoni,
The Mad1/Mad2 complex as a template for Mad2 activation in the spindle assembly checkpoint.
2005,
Pubmed DeLuca,
hNuf2 inhibition blocks stable kinetochore-microtubule attachment and induces mitotic cell death in HeLa cells.
2002,
Pubmed Descombes,
The polo-like kinase Plx1 is required for M phase exit and destruction of mitotic regulators in Xenopus egg extracts.
1998,
Pubmed
,
Xenbase Dorer,
A small-molecule inhibitor of Mps1 blocks the spindle-checkpoint response to a lack of tension on mitotic chromosomes.
2005,
Pubmed Fang,
Checkpoint protein BubR1 acts synergistically with Mad2 to inhibit anaphase-promoting complex.
2002,
Pubmed Fang,
The checkpoint protein MAD2 and the mitotic regulator CDC20 form a ternary complex with the anaphase-promoting complex to control anaphase initiation.
1998,
Pubmed
,
Xenbase Gorbsky,
Differential expression of a phosphoepitope at the kinetochores of moving chromosomes.
1993,
Pubmed Howell,
Visualization of Mad2 dynamics at kinetochores, along spindle fibers, and at spindle poles in living cells.
2000,
Pubmed Howell,
Spindle checkpoint protein dynamics at kinetochores in living cells.
2004,
Pubmed Jones,
Chemical genetics reveals a role for Mps1 kinase in kinetochore attachment during mitosis.
2005,
Pubmed Lampson,
Correcting improper chromosome-spindle attachments during cell division.
2004,
Pubmed Lampson,
The human mitotic checkpoint protein BubR1 regulates chromosome-spindle attachments.
2005,
Pubmed Lens,
The survivin/Aurora B complex: its role in coordinating tension and attachment.
2003,
Pubmed Logarinho,
Different spindle checkpoint proteins monitor microtubule attachment and tension at kinetochores in Drosophila cells.
2004,
Pubmed Martin-Lluesma,
Role of Hec1 in spindle checkpoint signaling and kinetochore recruitment of Mad1/Mad2.
2002,
Pubmed McCleland,
The highly conserved Ndc80 complex is required for kinetochore assembly, chromosome congression, and spindle checkpoint activity.
2003,
Pubmed
,
Xenbase Meraldi,
Timing and checkpoints in the regulation of mitotic progression.
2004,
Pubmed Meraldi,
A dual role for Bub1 in the spindle checkpoint and chromosome congression.
2005,
Pubmed Millband,
The awesome power of multiple model systems: interpreting the complex nature of spindle checkpoint signaling.
2002,
Pubmed
,
Xenbase Minshull,
A MAP kinase-dependent spindle assembly checkpoint in Xenopus egg extracts.
1994,
Pubmed
,
Xenbase Musacchio,
The spindle checkpoint: structural insights into dynamic signalling.
2002,
Pubmed Nicklas,
Kinetochore chemistry is sensitive to tension and may link mitotic forces to a cell cycle checkpoint.
1995,
Pubmed Nicklas,
Tension-sensitive kinetochore phosphorylation in vitro.
1998,
Pubmed Qian,
Activated polo-like kinase Plx1 is required at multiple points during mitosis in Xenopus laevis.
1998,
Pubmed
,
Xenbase Schmidt,
Xenopus polo-like kinase Plx1 regulates XErp1, a novel inhibitor of APC/C activity.
2005,
Pubmed
,
Xenbase Shah,
Waiting for anaphase: Mad2 and the spindle assembly checkpoint.
2000,
Pubmed Shah,
Dynamics of centromere and kinetochore proteins; implications for checkpoint signaling and silencing.
2004,
Pubmed Sharp-Baker,
Spindle checkpoint protein Bub1 is required for kinetochore localization of Mad1, Mad2, Bub3, and CENP-E, independently of its kinase activity.
2001,
Pubmed
,
Xenbase Shonn,
Spindle checkpoint component Mad2 contributes to biorientation of homologous chromosomes.
2003,
Pubmed Sudakin,
Checkpoint inhibition of the APC/C in HeLa cells is mediated by a complex of BUBR1, BUB3, CDC20, and MAD2.
2001,
Pubmed Sumara,
Roles of polo-like kinase 1 in the assembly of functional mitotic spindles.
2004,
Pubmed Tanaka,
Evidence that the Ipl1-Sli15 (Aurora kinase-INCENP) complex promotes chromosome bi-orientation by altering kinetochore-spindle pole connections.
2002,
Pubmed Tang,
Human Bub1 protects centromeric sister-chromatid cohesion through Shugoshin during mitosis.
2004,
Pubmed Tang,
Mad2-Independent inhibition of APCCdc20 by the mitotic checkpoint protein BubR1.
2001,
Pubmed
,
Xenbase Taylor,
The spindle checkpoint: a quality control mechanism which ensures accurate chromosome segregation.
2004,
Pubmed van Vugt,
Polo-like kinase-1 is required for bipolar spindle formation but is dispensable for anaphase promoting complex/Cdc20 activation and initiation of cytokinesis.
2004,
Pubmed Waters,
Mad2 binding by phosphorylated kinetochores links error detection and checkpoint action in mitosis.
1999,
Pubmed