|
Figure 1.
Identification of XL221p20 as a Molecule that Plays a Role in Gastrulation, by Expression Cloning
(A and B) Overexpression of XL221p20 causes gastrulation defects. The percentages of normal (open), short trunk (shaded), and spina bifida (solid) embryos are indicated in (B) (n = 60).
(C) Mesodermal specification is unaffected by XL221p20 overexpression. The expression of goosecoid (gsc), Xenopus brachyury (Xbra), and Xenopus Wnt11 (Xwnt11) was detected by WISH at stage 11 (dorsal-vegetal view). Both control (ctrl; upper panels) and XL221p20-overexpressing (lower panels) embryos were given injections of β-gal as a lineage tracer (red).
(D) XL221p20 is expressed in the axial mesoderm and neuroectoderm in gastrulae. The XL221p20-expressing region was detected by WISH at stage 11 (Da, Dd, De, and Dg), stage 13 (Db and Dh), and stage 15 (Dc, Df, and Dl). An enlarged view of the hemisection image ([Dd], square) is shown in (De). The triangle in (Df) points to the notochord. No signal was detected by the sense probe (DgâDi). |
|
Figure 2.
XGAP Is Required for the Intercalation of Dorsal Mesoderm Cells Undergoing Gastrulation
(A) A morpholino-antisense oligonucleotide (Mo) for XGAP specifically inhibits the translation of XGAP mRNA. XGAP mRNA, constructed to generate a fusion protein with a variant of YFP (Venus, vn) (Nagai et al., 2002), was injected with or without each Mo into the animal pole of two-cell-stage embryos. XGAP-vn protein was detected by Western blotting with an anti-GFP polyclonal antibody. Flag-tagged β-globin was detected as the loading control.
(B and C) XGAP-Mo causes gastrulation defects. The external appearance was examined at stage 35 ([B] and [C]; n = 120, gray and black indicate a short trunk and spina bifida, respectively). The gastrulation-defective phenotypes caused by the Mo were partially rescued by the coinjection of resXGAP (100 pg, 200 pg) in a dose-dependent fashion (C). In the absence of XGAP-Mo, resXGAP manifested the effects of XGAP overexpression, consistent with our initial observation (C).
(D) Cell fates are unaffected by XGAP-Mo. Whole embryos or DMZ explants that had received injections of Ctrl Mo or XGAP-Mo were harvested at the midgastrula stage and then analyzed by RT-PCR with primer sets for Xbra, Xwnt11, myf5, gsc, chd, otx2, and ODC.
(E) Mesodermal differentiation is unaffected by XGAP-Mo. Each Ctrl Mo- or XGAP-Mo-injected embryo was harvested at stage 30, and the notochord and somites were immunostained with the MZ15 and 12/101 antibodies, respectively.
(F and G) XGAP-Mo attenuates the elongation of Keller explants. Keller explants from embryos given injections of XGAP mRNA (upper panels in [F], squares in [G]) or XGAP-Mo (lower panels in [F], triangles in [G]) or that did not receive the injections (uninj; the second row in [F], circles in [G]) were excised at stage 10.5, and the explants were cultured and their elongation monitored for 12 hr. Photographs were taken every 2 hr (F), and the length and width were then measured to determine the time course of elongation ([G], n = 20). The error bars represent standard error.
(H) XGAP-Mo inhibits the intercalation in the dorsal mesoderm. XGAP-Mo or Ctrl Mo was coinjected with Venus with a membrane bound sequence (mb-Venus) into one of the two dorsal blastomeres at the four-cell stage. Ctrl Mo and RFP with a membrane bound sequence (mb-RFP) were coinjected into the other dorsal blastomere. We repeated this experiment more than three times.
(I) XGAP-Mo disrupts the isodiametric cell morphology. Each cell in the intercalation experiment (H) was measured for length along the ML axis and width along the AP axis, and the length/width ratio was calculated (n = 25). The error bars represent standard error.
|
|
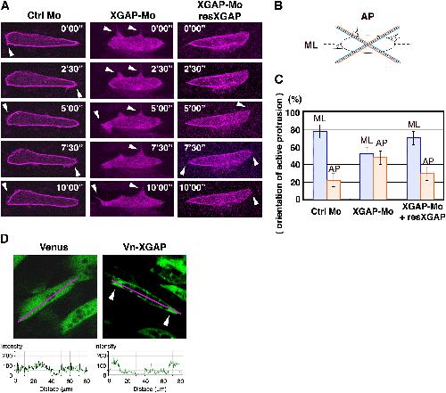
Figure 3.
XGAP Confines the Active Protrusions to the Tips of the Spindle-Shaped Cells
(A) XGAP-Mo disrupts the orientation of the active protrusions. mb-RFP was injected into one dorsal blastomere of 4-cell-stage embryos with Ctrl Mo (left panels), XGAP-Mo (middle panels), or XGAP-Mo and resXGAP (right panels). The active protrusions (arrowheads) of the mb-RFP expressing cells, which were surrounded by normal (unlabeled) cells, were observed by time-lapse recording by using confocal microscopy.
(B and C) XGAP is required to confine the active protrusions to the mediolateral sides of the cells. The positions of the active protrusions were determined, and the numbers in the mediolateral (ML; blue) or anteroposterior (AP; orange) region were counted. The active protrusions were mediolaterally biased in the control cells (77.6% ML and 22.4% AP; 27 cells/7 explants) but were randomly distributed in the XGAP-Mo-injected cells (52.2% ML and 47.8% AP; 48 cells/10 explants). This randomization was reversed by the coinjection of resXGAP mRNA (70.1% ML and 29.9% AP; 28 cells/11 explants). Differences were statistically significant (p < 0.01) by ANOVA. The error bars represent standard error.
(D) vn-XGAP accumulates at the tips of spindle-shaped cells in the DMZ. DMZ explants from embryos that had been given an injection of a low concentration of Venus or vn-XGAP mRNA, which caused no phenotype, were dissected at stage 10.5 and observed by confocal microscopy. The arrowheads point to both tips of a spindle-shaped cell. The lower panels show the intensity of Venus. The magenta bar indicates the x axis and scanning was from left to right. |
|
Figure 4.
The Conserved C-Terminal Region, but Not the GAP Domain, Is Essential for XGAP to Control Gastrulation Cell Movements
(A) Truncated constructs of XGAP and a summary of their Mo phenotype-suppressing activity and intracellular localization. The orange box and green box indicate the GAP domain and conserved region, respectively.
(BâE) Suppression of the XGAP-Mo phenotype by coinjection of each truncated mRNA. XGAP-δN and XGAP-C, but not XGAP-N and XGAP-δC, suppressed the gastrulation-defective phenotype caused by XGAP-Mo, in a dose-dependent manner (100 pg, 200 pg, or 500 pg; n = 70). XGAP-δC appeared to be a null allele.
(FâI) Intracellular localization of each truncated construct of XGAP in the DMZ. The mRNA for each Venus-tagged construct was injected into the dorsal blastomeres at the four-cell stage at a low dose (100 pg) that induced no phenotype. XGAP-δN and XGAP-C, but not XGAP-N or XGAP-δC, accumulated at the tips of the spindle-shaped cells. XGAP-C was also detected in the nucleus. White dots indicate the cell shape. The lower panels show the intensity of Venus. The magenta bar indicates the x axis and scanning was from left to right.
|
|
Figure 5.
XGAP Interacts with 14-3-3/PAR-5
(A) 14-3-3É binds to XGAP. Flag-tagged 14-3-3É and GST or GST-tagged XGAP were expressed in HeLa cells, and the lysate was pulled down by glutathione-Sepharose beads.
(B) XGAP directs the localization of 14-3-3É through XGAP's C-terminal region. The mRNA of mRFP-tagged 14-3-3É with or without the mRNA of each truncated construct of Venus-tagged XGAP was coexpressed in the DMZ. |
|
Figure 6.
XGAP Interacts with PAR-6 and aPKC
(A) XGAP binds to xPAR-6 or xPKCλ. GST-tagged XGAP was expressed with Flag-xPAR-1, Flag-xPKCλ, Flag-xPAR-6, or Myc-rPAR-3 in HeLa cells.
(B) aPKC phosphorylates XGAP and facilitates the binding of XGAP with 14-3-3. Phosphorylated XGAP was detected by an anti-phospho-serine antibody. xPKCλKE is a dominant-negative form of xPKCλ described previously (Nakaya et al., 2000). |
|
Figure 7.
XGAP and PAR Proteins Are Mutually Required for the Intracellular Localization
(A) XGAP regulates the localization of xPAR-6 and xPKCλ proteins. Venus-tagged xPAR-6 or xPKCλ was coinjected with or without XGAP-Mo into two blastomeres to destine them to the animal cap or DMZ. The XGAP-MO phenotype in DMZ was rescued by resXGAP. The horizontal plane is the mediolateral axis. The insets show the disruption of their polarized localization even in the XGAP-Mo-injected cells with spindle-shape morphology like Figure 3A.
(B) xPAR-6 and xPKCλ are required for the polarized localization of XGAP. Venus-tagged XGAP was coinjected with xPAR-6 Mo or xPKCλKE and fated to DMZ. The membrane bound RFP was also injected to mark the cell membrane. The horizontal plane is the mediolateral axis. |
|
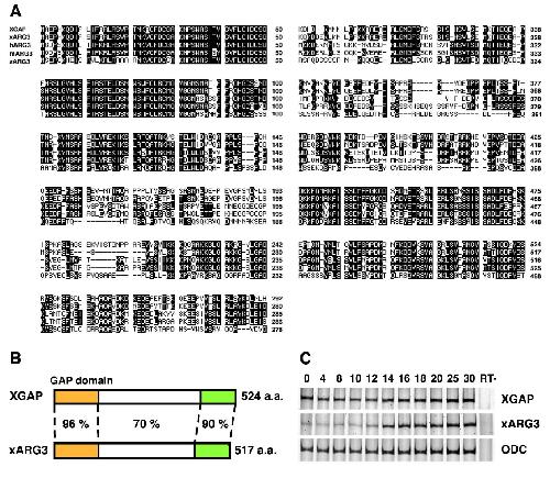
Figure S1. XGAP Encodes a GAP that is Highly Homologous to ArfGAP3
(A) Amino acid alignments among XGAP and the ArfGAP3 (ARG3) proteins from Xenopus,
human, mouse, and zebrafish. The black-boxed sequences denote identical amino acids.
(B) Comparison of the protein structures between XGAP and xARG3. All these proteins had a
GAP domain in the N-terminus (orange) and an unknown, highly conserved region in the
C-terminus (green).
(C) XGAP mRNA was maternally provided and its expression level was maintained
throughout early embryogenesis, while xARG3 transcription was zygotically activated. Stages
are according to Nieuwkoop and Faber (1956). |
|
Figure S2. XGAP-Mo Inhibits Convergence and Extension of the Mesodermal Region
Each Ctrl or XGAP-Mo-injected embryo was fixed at stage 10.5, stage 12, or stage 13.5. In situ
hybridization was performed using the following probes; chd as the dorsal mesodermal
marker, gsc as the prechordal plate marker, and Xnot as the notochord marker. Asterisk
indicates the yolk plug. |
|
Figure S3. XGAP Does Not Affect the Induction of Protrusions
XGAP mRNA or XGAP-Mo was injected with Xwnt11 and Xfz7 into the animal pole of
2-cell-stage embryos. To make the protrusions visible, mb-Venus was co-injected. The animal
cap was dissected at stage 8.5, and the cells were observed using confocal microscopy. Neither
XGAP mRNA nor XGAP-Mo affected the induction of protrusions induced by Xwnt11 and
Xfz7. |
|
Figure S4. Vn-XGAP Partially Rescues the Gastrulation Defects Caused by XGAP-Mo
200 pg of resXGAP or Venus-tagged XGAP was co-injected with XGAP-Mo into two dorsal
blastomeres of the 4-cell stage embryo. The rescuability of Vn-XGAP is comparable to that of
resXGAP. We repeated this experiment more than three times. |
|
Figure S5. XGAP-DN Accelerates Cell Movement
(A, B) XGAP-DN increased the distance cells moved toward a scratched field. To compare the
protrusive activity of cells expressing each construct, we performed a wound-healing assay
using cultured cells as an experimental model. MDCK (Madin-Darby canine kidney) cells
were transfected with DNA constructs for Venus (not shown), XGAP (upper panels),
XGAP-DN (middle panels), or XGAP-DC (lower panels). The cells were cultured to
confluence in DMEM supplemented with 10% fetal bovine serum. The MDCK cell sheets
were then gently stripped with a sterile 200-μl pipette tip, and the cell movements were
monitored using a confocal microscope after the scratch (0 hour; left panels) until 2 hours later
(right panels). The closed and opened triangles indicate the start and final line of the healing
wound, respectively. The bar graph shows the average distance moved in 2 hours for each
condition (n = 25) in (B). |
|
Figure S6. XGAP Has GAP Activity for xARF6
(A) XGAP binds specifically to ARF6. HEK293T cells were co-transfected with XGAP-Flag
and each of the Myc-tagged ARFs (ARF1, ARF4, and ARF6) , and an immunoprecipitation
was performed. ARF1 and ARF4 seemed to degrade even though a large quantity of plasmid
was used in the transfection.
(B) XGAP binds to ARF6 through its GAP domain. Each of the truncated constructs was
co-expressed in HEK293T cells with Myc-ARF6.
(C) XGAP has GAP activity for ARF6. ARF6-myc was expressed in HeLa cells alone or with
XGAP (FL) or XGAP-DN (DN). Each cell lysate was incubated with GST-GGA3 GAT protein
[the deactivation of Myc-tagged ARF6 by XGAP was assayed as described previously
(Venkateswarlu et al., 2004) with minor modifications], then pulled down with
glutathione-Sepharose beads and detected with an anti-Myc antibody.
(D) ARF6 is expressed in the ectoderm during gastrulation. ARF6 mRNA was detected by
WISH at stage 11.5 (a, b) and stage 15 (c, d). Panels (a) and (c) show a whole embryo with a
vegetal view (dorsal is to the top) and dorsal view, respectively. Panels (b) and (d) are
hemisection (dorsal is to the right) and cross-section images, respectively. In (d), the
arrowhead indicates the notochord. |
|
arfgap3 (ADP-ribosylation factor GTPase activating protein 3) gene expression in Xenopus laevis embryo, assayed via in situ hybridization, NF stage 15, dorsal view, anterior up. |
|
arfgap3 (ADP-ribosylation factor GTPase activating protein 3) gene expression in Xenopus laevis embryo, assayed via in situ hybridization, NF stage 13, dorsal view, anterior up. |
|
arfgap3 (ADP-ribosylation factor GTPase activating protein 3) gene expression in Xenopus laevis embryo, assayed via in situ hybridization, NF stage 11 vegetal view, dorsal up. |