XB-ART-2032
J Cell Biol
2005 Apr 11;1691:49-60. doi: 10.1083/jcb.200411118.
Show Gene links
Show Anatomy links
ZW10 links mitotic checkpoint signaling to the structural kinetochore.
Kops GJ, Kim Y, Weaver BA, Mao Y, McLeod I, Yates JR, Tagaya M, Cleveland DW.
???displayArticle.abstract???
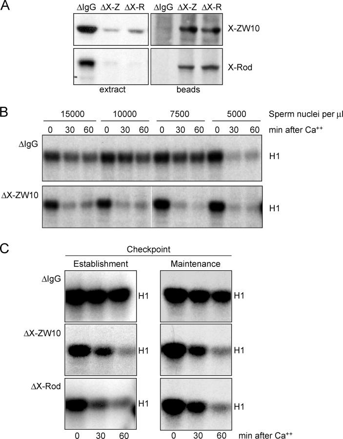
The mitotic checkpoint ensures that chromosomes are divided equally between daughter cells and is a primary mechanism preventing the chromosome instability often seen in aneuploid human tumors. ZW10 and Rod play an essential role in this checkpoint. We show that in mitotic human cells ZW10 resides in a complex with Rod and Zwilch, whereas another ZW10 partner, Zwint-1, is part of a separate complex of structural kinetochore components including Mis12 and Ndc80-Hec1. Zwint-1 is critical for recruiting ZW10 to unattached kinetochores. Depletion from human cells or Xenopus egg extracts is used to demonstrate that the ZW10 complex is essential for stable binding of a Mad1-Mad2 complex to unattached kinetochores. Thus, ZW10 functions as a linker between the core structural elements of the outer kinetochore and components that catalyze generation of the mitotic checkpoint-derived "stop anaphase" inhibitor.
???displayArticle.pubmedLink??? 15824131
???displayArticle.pmcLink??? PMC1351127
???displayArticle.link??? J Cell Biol
???displayArticle.grants??? [+]
GM 29513 NIGMS NIH HHS , R37 GM029513-22 NIGMS NIH HHS , RR11823-09 NCRR NIH HHS , R37 GM029513 NIGMS NIH HHS , R01 GM029513 NIGMS NIH HHS , P41 RR011823 NCRR NIH HHS
Species referenced: Xenopus
Genes referenced: bub1 bub1b cdk1 hsp70 hspa1l mad2l1 mis12 mxd1 ndc80 zw10 zwilch
GO keywords: mitotic checkpoint complex
???displayArticle.disOnts??? cancer
???attribute.lit??? ???displayArticles.show???
References [+] :
Abrieu,
Mps1 is a kinetochore-associated kinase essential for the vertebrate mitotic checkpoint.
2001, Pubmed,
Xenbase
Abrieu, Mps1 is a kinetochore-associated kinase essential for the vertebrate mitotic checkpoint. 2001, Pubmed , Xenbase
Abrieu, CENP-E as an essential component of the mitotic checkpoint in vitro. 2000, Pubmed , Xenbase
Basto, Rough deal and Zw10 are required for the metaphase checkpoint in Drosophila. 2000, Pubmed
Basto, In vivo dynamics of the rough deal checkpoint protein during Drosophila mitosis. 2004, Pubmed
Bharadwaj, Identification of two novel components of the human NDC80 kinetochore complex. 2004, Pubmed
Brummelkamp, A system for stable expression of short interfering RNAs in mammalian cells. 2002, Pubmed
Chan, Human Zw10 and ROD are mitotic checkpoint proteins that bind to kinetochores. 2000, Pubmed
Cheeseman, A conserved protein network controls assembly of the outer kinetochore and its ability to sustain tension. 2004, Pubmed
Cheeseman, Phospho-regulation of kinetochore-microtubule attachments by the Aurora kinase Ipl1p. 2002, Pubmed
Chen, Characterization of spindle assembly checkpoint in Xenopus egg extracts. 1997, Pubmed , Xenbase
Chen, Spindle checkpoint protein Xmad1 recruits Xmad2 to unattached kinetochores. 1998, Pubmed , Xenbase
Cleveland, Centromeres and kinetochores: from epigenetics to mitotic checkpoint signaling. 2003, Pubmed
Cohen, Sorting out chromosome errors. 2002, Pubmed
DeLuca, Nuf2 and Hec1 are required for retention of the checkpoint proteins Mad1 and Mad2 to kinetochores. 2003, Pubmed
Echeverri, Molecular characterization of the 50-kD subunit of dynactin reveals function for the complex in chromosome alignment and spindle organization during mitosis. 1996, Pubmed
Fang, The checkpoint protein MAD2 and the mitotic regulator CDC20 form a ternary complex with the anaphase-promoting complex to control anaphase initiation. 1998, Pubmed , Xenbase
Fang, Checkpoint protein BubR1 acts synergistically with Mad2 to inhibit anaphase-promoting complex. 2002, Pubmed
Gaglio, Mitotic spindle poles are organized by structural and motor proteins in addition to centrosomes. 1997, Pubmed , Xenbase
Goshima, Human centromere chromatin protein hMis12, essential for equal segregation, is independent of CENP-A loading pathway. 2003, Pubmed
Hirose, Implication of ZW10 in membrane trafficking between the endoplasmic reticulum and Golgi. 2004, Pubmed
Howell, Cytoplasmic dynein/dynactin drives kinetochore protein transport to the spindle poles and has a role in mitotic spindle checkpoint inactivation. 2001, Pubmed
Howell, Spindle checkpoint protein dynamics at kinetochores in living cells. 2004, Pubmed
Karess, rough deal: a gene required for proper mitotic segregation in Drosophila. 1989, Pubmed
Kops, Lethality to human cancer cells through massive chromosome loss by inhibition of the mitotic checkpoint. 2004, Pubmed
Lengauer, Genetic instabilities in human cancers. 1998, Pubmed
Li, Mitotic forces control a cell-cycle checkpoint. 1995, Pubmed
Maddox, Direct observation of microtubule dynamics at kinetochores in Xenopus extract spindles: implications for spindle mechanics. 2003, Pubmed , Xenbase
Mao, Activating and silencing the mitotic checkpoint through CENP-E-dependent activation/inactivation of BubR1. 2003, Pubmed , Xenbase
Martin-Lluesma, Role of Hec1 in spindle checkpoint signaling and kinetochore recruitment of Mad1/Mad2. 2002, Pubmed
McCleland, The highly conserved Ndc80 complex is required for kinetochore assembly, chromosome congression, and spindle checkpoint activity. 2003, Pubmed , Xenbase
McCleland, The vertebrate Ndc80 complex contains Spc24 and Spc25 homologs, which are required to establish and maintain kinetochore-microtubule attachment. 2004, Pubmed , Xenbase
Merdes, Formation of spindle poles by dynein/dynactin-dependent transport of NuMA. 2000, Pubmed
Murray, Cell cycle extracts. 1991, Pubmed
Obuse, A conserved Mis12 centromere complex is linked to heterochromatic HP1 and outer kinetochore protein Zwint-1. 2004, Pubmed
Okamura, Gene structure, chromosomal localization and immunolocalization of chicken centromere proteins CENP-C and ZW10. 2001, Pubmed
Peters, The anaphase-promoting complex: proteolysis in mitosis and beyond. 2002, Pubmed
Rieder, The checkpoint delaying anaphase in response to chromosome monoorientation is mediated by an inhibitory signal produced by unattached kinetochores. 1995, Pubmed
Savoian, The rate of poleward chromosome motion is attenuated in Drosophila zw10 and rod mutants. 2000, Pubmed
Scaërou, The ZW10 and Rough Deal checkpoint proteins function together in a large, evolutionarily conserved complex targeted to the kinetochore. 2001, Pubmed
Scaërou, The rough deal protein is a new kinetochore component required for accurate chromosome segregation in Drosophila. 1999, Pubmed
Shah, Dynamics of centromere and kinetochore proteins; implications for checkpoint signaling and silencing. 2004, Pubmed
Sharp, Cytoplasmic dynein is required for poleward chromosome movement during mitosis in Drosophila embryos. 2000, Pubmed
Smith, Mutations in genes encoding essential mitotic functions in Drosophila melanogaster. 1985, Pubmed
Starr, Conservation of the centromere/kinetochore protein ZW10. 1997, Pubmed
Starr, ZW10 helps recruit dynactin and dynein to the kinetochore. 1998, Pubmed
Starr, HZwint-1, a novel human kinetochore component that interacts with HZW10. 2000, Pubmed
Sudakin, Checkpoint inhibition of the APC/C in HeLa cells is mediated by a complex of BUBR1, BUB3, CDC20, and MAD2. 2001, Pubmed
Tang, Mad2-Independent inhibition of APCCdc20 by the mitotic checkpoint protein BubR1. 2001, Pubmed , Xenbase
Walczak, XKCM1: a Xenopus kinesin-related protein that regulates microtubule dynamics during mitotic spindle assembly. 1996, Pubmed , Xenbase
Wang, Human Zwint-1 specifies localization of Zeste White 10 to kinetochores and is essential for mitotic checkpoint signaling. 2004, Pubmed
Wang, Three classes of genes mutated in colorectal cancers with chromosomal instability. 2004, Pubmed
Weaver, Centromere-associated protein-E is essential for the mammalian mitotic checkpoint to prevent aneuploidy due to single chromosome loss. 2003, Pubmed
Williams, Determinants of Drosophila zw10 protein localization and function. 1994, Pubmed
Williams, Zwilch, a new component of the ZW10/ROD complex required for kinetochore functions. 2003, Pubmed
Williams, The Drosophila l(1)zw10 gene product, required for accurate mitotic chromosome segregation, is redistributed at anaphase onset. 1992, Pubmed
Wojcik, Kinetochore dynein: its dynamics and role in the transport of the Rough deal checkpoint protein. 2001, Pubmed
