XB-ART-2041
Cell
2005 Apr 08;1211:87-99. doi: 10.1016/j.cell.2005.01.033.
Show Gene links
Show Anatomy links
Germ-layer specification and control of cell growth by Ectodermin, a Smad4 ubiquitin ligase.
Dupont S, Zacchigna L, Cordenonsi M, Soligo S, Adorno M, Rugge M, Piccolo S.
???displayArticle.abstract???
TGF-beta signaling is essential for development and proliferative homeostasis. During embryogenesis, maternal determinants act in concert with TGF-beta signals to form mesoderm and endoderm. In contrast, ectoderm specification requires the TGF-beta response to be attenuated, although the mechanisms by which this is achieved remain unknown. In a functional screen for ectoderm determinants, we have identified Ectodermin (Ecto). In Xenopus embryos, Ecto is essential for the specification of the ectoderm and acts by restricting the mesoderm-inducing activity of TGF-beta signals to the mesoderm and favoring neural induction. Ecto is a RING-type ubiquitin ligase for Smad4, a TGF-beta signal transducer. Depletion of Ecto in human cells enforces TGF-beta-induced cytostasis and, moreover, plays a causal role in limiting the antimitogenic effects of Smad4 in tumor cells. We propose that Ectodermin is a key switch in the control of TGF-beta gene responses during early embryonic development and cell proliferation.
???displayArticle.pubmedLink??? 15820681
???displayArticle.link??? Cell
???displayArticle.grants??? [+]
GGP04030 Telethon, TI_GGP04030 Telethon
Species referenced: Xenopus
Genes referenced: bmpr1a cer1 chrd ctnnb1 eomes fgfr1 isyna1 mix1 mixer myc myod1 ncam1 psmd6 smad1 smad10 smad2 smad4 sox2 tbxt tgfb1 tgfbr1 trim24 trim28 trim33 vegt ventx1.2 ventx2.2 wnt8a
???displayArticle.morpholinos??? trim33 MO1
???attribute.lit??? ???displayArticles.show???
|
|
Figure 1. Functional Cloning of Ectodermin, a Maternal Determinant Regulating Cell Fates in Early Xenopus Embryos (A) Current model for the induction of primitive germ layers in Xenopus embryos. (B) Functional cloning strategy for candidate ectoderm determinants. (C) Schematic representation of the Ectodermin protein. The linker sequence is unique to Xenopus and mammalian Ectodermin (Ecto). Domains at the N terminus (RING finger, B boxes, coiled coil) and the C terminus (PHD, bromodomain) are shared with other members of the Tif1/TRIM protein family. (D–F) Expression analysis of Ectodermin by in situ hybridization. Arrowhead in (F) points to the dorsal lip. Embryos shown in (E) and (F) were bisected before in situ hybridization to allow penetration of the probe in the more vegetal regions. Controls for the in situs are provided in Figure S1. (G and H) Ectodermin protein is a localized determinant in the prospective ectoderm germ layer. (G) shows whole-mount immunolocalization of the endogenous Ectodermin protein on bisected blastula-stage embryos. Magnifications showing specific nuclear staining and additional controls are provided in Figure S1. (H) shows quantitative analysis of Ectodermin protein distribution along the animal-vegetal axis. Anti-Ectodermin immunoblot shows high enrichment of Ectodermin protein in explanted animal cells (An), low expression in marginal explants (MZ), and no expression in vegetal base (Vg), all explanted from blastula-stage embryos. Sibling explants were pretested by RT-PCR to verify their identity according to molecular markers. (I–N) Molecular characterization of the biological activity of Ectodermin by in situ hybridization. Sox2 is an ectoderm and neural plate marker; Xbra and Mix.1 are mesoderm markers. (I and J) Embryos at the four-cell stage were radially injected with Ecto mRNA (350 pg/blastomere) and harvested at the early gastrula stage (stage 10+). (K–N) Eight-cell-stage embryos were injected with Ecto mRNA (1 ng) in a single blastomere (marginal zone), together with lacZ mRNA (200 pg), to identify injected cells (in red). Embryos were harvested at the gastrula stage (stage 11). (O) RT-PCR analysis of marginal-zone explants (VMZ) expressing control (GFP mRNA, 1 ng) and Ecto mRNA (1 ng). Cells normally fated to express mesendoderm markers (Mix.2, Vent-1, Xwnt8, Eomes, Xbra) now change their fate, upregulating the ectoderm-specific marker Sox2. (P and Q) Long-term phenotypic effects of Ecto mRNA overexpression. Arrowheads indicate ruffled ventral epidermis. |
|
|
Figure 2. Depletion of Ectodermin Causes a Shift in Cellular Fates along the Animal-Vegetal Axis (A) Ecto morpholino oligonucleotides specifically knockdown the translation of endogenous Ectodermin protein in whole embryos (control-MO and Ecto-MO, 60 ng/embryo). (B) Animal caps were injected with 60 ng of control-MO or Ecto-MO, explanted at the late blastula stage (stage 9.5), and analyzed by RT-PCR. Note the induction of mesoderm markers in Ecto-depleted cells. (C–J) Molecular characterization of Ecto knockdown by in situ hybridization on whole embryos (midgastrula stage). (C and D) Zygotic VegT, a mesoderm-specific marker, spreads toward the animal pole. (G and H) Mixer expression at the boundary between endoderm and mesoderm (dashed line) is expanded. Arrowheads point to the dorsal lip. A morpholino-insensitive Ecto mRNA (1.5 ng) is biologically active (F and J) and reverses the knockdown phenotypes (E and I). Targeted injection of Ecto-MO in marginal explants confirms ectopic expression of Mixer and Mix.2 in the mesoderm (see Figure S2B). |
|
|
Figure 3. Ectodermin Prevents TGF-β and BMP Signaling (A) RT-PCR analysis of animal caps expressing the indicated mRNAs (dose in parenthesis). Lanes 2–5: the inductions by Activin (40 pg) are downregulated by increasing doses of Ecto (lane 3, 200 pg; lane 4, 400 pg; lane 5, 800 pg). Lanes 6–11: Ecto (500 pg) blocks inductions by CA-Alk5 (200 pg) and Smad2 (300 pg) but not by FGFr1 (1 ng). (B) RT-PCR analysis of injected animal caps shows that a low dose of Ecto-MO (25 ng), which is inactive by itself, can induce mesoderm very effectively in conjunction with suboptimal doses of Activin protein (compare lane 4 with lanes 2 and 3). (C) Ectopic mesoderm gene expressions triggered by Ecto-MO (60 ng) are blocked by coinjection of the TGF-β antagonist Cer-S mRNA (300 pg). (D) Activation of the BMP target Vent-1 by Smad1 mRNA (1 ng) and CABR mRNA (700 pg) is antagonized by Ecto mRNA (800 pg). (E) Forced expression of Ecto mRNA (400 pg and 800 pg) in cultured animal caps (harvested at stage 27) leads to upregulation of neural markers (NCAM and Sox2) and downregulation of epidermis (Ker). (F) Ecto-depleted animal cap cells display a reduced responsiveness to neural induction triggered by increasing amounts of Chordin mRNA. Ecto-depleted animal cap cells are resistant to weak BMP antagonism (lanes 3 and 4) but still undergo neural default differentiation upon complete BMP blockade (lanes 7 and 8). To prevent any interference with the mesoderm-inducing effects of Ecto-MO (+), animal caps were explanted at the early blastula stage (stage 8–8.5), when they have not yet received any mesoderm-inducing signal. (−) stands for Control-MO. (G–L) Downregulation of Ectodermin by doses of Ecto-MO parallels with reduction of neural tissue (Sox2) and concomitant expansion of epidermis (ker). (M) A model for the function of Ectodermin during embryogenesis. |
|
|
Figure 4. Ectodermin Binds Smad4 (A) Human Ectodermin inhibits TGF-β signaling. The CAGA12 luciferase reporter (100 ng) was transfected in HEK293T cells alone or in combination with human Ectodermin expression plasmid (500 ng) as indicated. After transfection, cells were either left untreated (white bars) or treated with 100 pM TGF-β1 (black bars). Doses are for transfection of 2 cm2 wells. Error bars are standard deviations. (B) Human Ectodermin inhibits BMP signaling. The Vent-2 BMP minimal responsive element (150 ng) was transfected in HepG2 cells alone or in combination with human Ectodermin expression plasmid (500 ng) as indicated. BMP signaling was provided by cotransfected CA-Alk3 and Smad1 expression plasmids. (C) Ectodermin interacts with Smad4 in vivo. Shown is immunoprecipitation (anti-HA antibody) of HEK293T cell lysates transfected with the indicated expression plasmids for different Flag-tagged Smad proteins and HA-tagged Xenopus Ecto. (D and E) A physiological complex between endogenous Ectodermin and Smad4 in HEK293T cells. pep indicates the Ectodermin immunogenic peptide competing for the antibody. (F) In vitro interaction between Ectodermin deletion mutants and Smad4. In vitro-translated 35S-Ecto fragments were incubated with bacterially expressed Smad4 as Sepharose bound GST fusion. Copurifying Ecto fragments were resolved by SDS-PAGE and visualized by autoradiography. The linker region of Ectodermin contains the Smad4 interaction domain. (G) RT-PCR analysis of cultured animal caps (harvested at stage 27) expressing the indicated mRNAs (dose in parenthesis). Lanes 2–4: the neural markers’ inductions (Sox2 and NCAM) by Ecto (400 pg) are downregulated by increasing doses of Smad4 (lane 3, 3 ng; lane 4, 6 ng). (H) In situ hybridization for the mesoderm marker VegT on embryos uninjected (control) or injected in a single blastomere at the four-cell stage with Smad4 mRNA (2.5 ng) alone or in combination with Ecto mRNA (800 pg). Pictures are lateral close-up views, with blastopore lip at the bottom. Dashed line indicates the normal upper limit of VegT expression. |
|
|
Figure 5. Ectodermin is a Ubiquitin Ligase for Smad4 (A) The biological activity of Ectodermin relies on an enzymatically active RING finger. Two-cell-stage embryos were injected in the marginal zone with mRNAs (800 pg) encoding wild-type or RING-finger point mutant (EctoCAmut) Ecto proteins and processed by in situ hybridization for paraxial mesoderm marker MyoD. On the right is Western blotting of embryo lysates showing similar protein levels. (B) Expression of Ectodermin decreases the steady-state level of Smad4 via the proteasome pathway. Xenopus embryos were radially injected with 200 pg mRNAs coding for Flag-tagged Smads together with 1 ng of mRNAs for β-gal (−) or xEcto (+). Steady-state protein levels were determined by Western blotting of total embryo lysates. Lanes 7 and 8: mRNAs were coinjected with the proteasome inhibitor MG132 (10 μM/embryo volume). Note that the inhibition of proteasome reverts the effect of Ectodermin on Smad4. (C) Overexpression of Ectodermin causes an increased rate of Smad4 protein degradation. HEK293T cells were transfected with HA-tagged Smad4 expression plasmid alone (1 μg/10 cm dish) or in combination with human or Xenopus Ectodermin vectors (10 μg). After labeling with 35S-Met/Cys and chasing for the indicated times, cell lysates were immunoprecipitated with anti-HA antibody and labeled proteins were resolved by SDS-PAGE and visualized by autoradiography. (D) Endogenous Smad4 protein is downregulated by raising the level of Ectodermin in human cells. HEK293T cells were transfected with pCS2-hEcto (lanes 2 and 5: 7 μg; lanes 3 and 6: 20 μg) and treated for 6 hr with vehicle (DMSO, lanes 1–3) or 30 μM MG132 (lanes 4–6), and Smad4 steady-state levels were determined by Western blotting. Note that downregulation of Smad4 by hEcto (compare lanes 1–3) is inhibited in lanes 5 and 6. (E) Ectodermin enhances ubiquitination of Smad4. HEK293T cells were transfected with combinations of pCS2-HA-ubiquitin (1 μg), pCDNA-Smad4 (1 μg), and pCS2-hEcto (15 μg). Cells were harvested after overnight treatment with 10 μM MG132, and lysates were boiled in 1% SDS before immunoprecipitation with anti-Smad4 polyclonal antibody in 0.1% SDS. Ubiquitin-conjugated Smad4 [(Ub)n-Smad4] was detected by Western blotting with anti-Smad4 monoclonal antibody. The panel is composed by three parts (>120 KDa, 84–120 KDa, and free Smad4 at the bottom) corresponding to different exposition times. Plasmid doses are for transfection of 10 cm petri dish. (F) Ectodermin ubiquitin ligase activity depends on a catalytically active RING finger. Experimental settings were as described in (E). (G) The endogenous machinery that ubiquitinates Smad4 in Xenopus relies on Ectodermin. Two-cell-stage embryos were injected with the indicated combinations of morpholinos (60 ng) and mRNAs (HA-ubiquitin, 1 ng; Flag-Smad4, 1 ng) and harvested at the gastrula stage for immunoprecipitation with anti-Flag antibody. Ubiquitin-conjugated Smad4 [(Ub)n-Smad4] was detected by Western blotting with anti-HA antibody (upper IP panel). Equal levels of precipitated free Smad4 were checked by anti-Flag immunoblotting (lower IP panel). At the bottom, anti-Ecto and anti-actin Western blots of total lysates used for IPs in lanes 3 and 4. (H) Depletion of Ectodermin increases the steady-state levels of injected XSmad4α in Xenopus embryos. Increasing doses of Myc-tagged XSmad4α mRNA were coinjected with 50 ng of control-MO (−) or Ecto-MO (+). Embryos were harvested at the gastrula stage for Western blotting. Epitope-tagged Smad4 was used because antibodies against Xenopus Smad4 are not available. (I) Ectodermin knockdown in human cells rescues the stability of cancer-derived mutant Smad4(R100T). HEK293T cells were transfected with Flag-tagged Smad4(R100T) expression plasmid (4 μg/10 cm dish) and treated as follows. Lane 1: cotransfection of control-MO; lane 2: cotransfection of hEcto-MO; lanes 3 and 4: treatment with vehicle (DMSO) or MG132. Western blotting of total cell lysates shows that depletion of Ecto, just like inhibition of the proteasome, raises Smad4(R100T) level. |
|
|
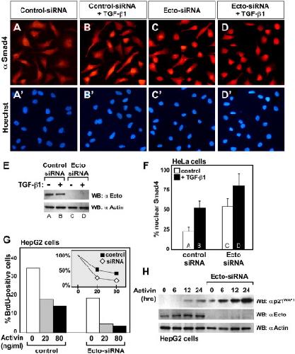
Figure 6. Ectodermin Limits Smad4 Nuclear Accumulation and TGF-β-Induced Growth Arrest (A–D) Immunofluorescence localization of endogenous Smad4 in control-siRNA- and Ecto-siRNA-depleted HeLa cells, untreated or treated for 90 min with 5 ng/ml TGF-β1 (see Experimental Procedures). Nuclei of the same cells were stained with Hoechst (A′–D′). (E) Western blotting for samples shown in (A)–(D) to demonstrate quantitative depletion of endogenous Ecto by RNAi. (F) Quantitations of HeLa cells displaying nuclear Smad4 (same as pictures shown in [A]–[D]). (A) 18%, n = 266; (B) 46%, n = 536; (C) 49%, n = 305; (D) 79%, n = 965. Error bars are standard deviations. (G) Growth-inhibitory effect of Activin on mock and Ecto-siRNA-treated HepG2 cells, as measured by BrdU incorporation. Columns show the percentage of cells in active DNA synthesis. Inset: the number of BrdU-positive cells in unstimulated cultures was given an arbitrary value of 100%; all other values (Activin treatments) are shown relative to this. Activin is more effective upon Ecto knockdown. (H) Time course of p21WAF1 induction by Activin (20 ng/ml) in mock and Ecto-depleted HepG2 cells. t = 0 is 48 hr after transfection of siRNA. Note that induction of p21WAF1 has an earlier onset and reaches higher levels upon Ecto knockdown. |
|
|
Figure 7. Ectodermin Controls Cell Proliferation via Smad4 (A–E) Immunohistochemical nuclear expression of Ectodermin in normal (A–C) and neoplastic (D, adenomas; E, carcinomas) human colon. (F and G) Effects of Ectodermin depletion on cell proliferation as measured by BrdU incorporation. Green is anti-BrdU; blue is Hoechst. (G) Smad4 is epistatic to Ectodermin. Columns show the effect of Ecto-siRNA depletion on cell proliferation (black bars) relative to control-siRNA-treated cultures (gray bars). The immunoblot lanes on the top confirm the quantitative knockdown of Ecto in each cell line. Only cells wild-type for Smad4, but not Smad4-null cells, are growth arrested upon Ecto downregulation. (H) Depletion of Ecto partially rescues the TGF-β1 (5 ng/ml) growth-suppressing activity in C32 cells. Inset: anti-phospho-Smad2 immunoblot shows that TGF-β1 signaling is effective in C32 cells. |
|
|
Supplemental Figure S1 (A) In situ hybridization for Ectodermin at stage 12. (B) In situ with Ectodermin sense probe gives no signal. (C) In situ for FGFR1, a ubiquitous mRNA, does not reveal substantial exclusion from vegetal cells. (D) In situ for Sox17α reveals specific staining of vegetal cells, with no background in the animal pole. All the embryos shown in (A-D) were bisected prior to the in situ hybridization procedure, which was carried out under the same conditions for the embryos shown in Figures 1D-1F. (E-H) Magnifications and controls for Ectodermin immunolocalization. (E) anti-Ecto- linker affinity purified antibody recognizes Ectodermin in the nucleus of animal cap cells. Of note, an identical localization of Ectodermin was found using a second affinity purified anti-Ecto antibody directed against a peptide of the linker region (data not shown). (F) The Secondary antibody alone gives no background. (G) anti- Ecto antibody gives no signal in vegetal cells. (H) the nuclear and membrane staining of β-catenin serves as a positive controls for our ability to detect vegetally localized determinants. (I) Ectodermin protein is already enriched in the animal blastomere by the 8-cell stage. |
|
|
Supplemental Figure S2 (A) Ecto-depleted animal cap cells express mesoderm specific markers to levels comparable to those triggered by Smad4 mRNA injection (2 ng). Activin mRNA injection (20 pg) triggers stronger inductions. Quantitations of VegT inductions: Ecto- MO, 1X; Smad4, 2X; Activin, 32X. (B) Targeted depletion of Ectodermin from the prospective mesoderm leads to ectopic expression of endoderm markers. Eight-cell stage embryos were injected either in the marginal zone (MZ) or in the vegetal pole (Vg) with 60 ng of control-MO (-) or Ecto- MO (+) together with GFP mRNA as a tracer. At early gastrula, GFP-positive cells were dissected under the GFP-scope using Gastromaster wires (left panel shows representative explants before hasrvesting). RT-PCR analysis for Mixer and Mix.2 shows a specific effect of Ecto-knockdown in mesoderm cells (MZ), but not in vegetal explants (Vg) where Ectodermin is not expressed. RT-PCR analysis for Xbra and Sox17α proves absence of cross-contaminations in the explants. The effect of Ecto-MO in MZ explants was validated by immunoblot and found to be quantitative (data not shown). |
|
|
Supplemental Figure S3 Injection of human Ecto mRNA (2 ng) inhibits TGF-beta signaling in Xenopus assays. Left, in situ hybridization of gastrulae developed from embryos injected at the 8-cell stage in a single vegetal blastomere, showing Xbra reduction (arrowhead). Note that injection of the same dose of the related KAP1 mRNA has no effect. Right, RT-PCR on animal caps expressing the indicated mRNAs. hEctodermin blocks ectopic TGF-β signaling. |
|
|
Supplemental Figure S4 Phenotype of tadpoles developed from embryos injected in the animal hemisphere at the 2-cell stage with Smad1 mRNA (1 ng) alone or in combination with Ecto mRNA (600 pg). Smad1 overexpression inhibits head formation (n=54, 72%) and this is rescued by Ectodermin (n=24, 12% headless). |
|
|
Supplemental Figure S5 Suboptimal doses of Chordin (15 pg and 30 pg) and Ectodermin (100 pg) were co- expressed to monitor for biological cooperation. RT-PCR analysis of the injected cells explanted at blastula show that amounts of Ecto and Chd that are unable by themselves to activate NCAM expression (lanes 2 and 4), can achieve in combination effective BMP inhibition (lane 5). |
|
|
Supplemental Figure S6 A lower dose of Ecto-MO (causing a less efficient knockdown, data not shown) enables mesoderm induction by doses of Smad4 mRNA that are otherwise inactive. Two-cell stage embryos were injected with the indicated increasing doses of Smad4 mRNA alone or together with 25 ng of control-MO (-) or Ecto-MO (+). Animal caps were explanted at blastula and harvested for RT-PCR analysis . |
|
|
Supplemental Figure S7 Ectodermin inhibits mesoderm induction by XSmad4α and XSmad4β. Embryos were injected at the 2-cell stage with Xenopus Smad4 mRNAs (4 ng each) alone or with Ecto mRNA (1 ng). Animal caps were cut at blastula and harvested for RT-PCR analysis |
|
|
Supplemental Figure S8 Co-immunoprecipitation of proteins overexpressed in HEK293T cells showing that mutation of the RING finger of HA-tagged Ectodermin does not impair Flag-Smad4 interaction. Anti-HA western blotting of anti-HA pull-downs show comparable immunoprecipitation of Ecto wild-type and EctoCAmut proteins. Smad4 (anti-Flag WB) interacts similarly with both. |
|
|
Supplemental Figure S9 Ectodermin is essential for Smad4 ubiquitination in human cells. Experimental conditions were as described in Figure 5G. Cells were co-transfected with control-MO or anti human Ecto morpholino (hEcto-MO) and the indicated expression plasmids. At the bottom, anti-Ecto and anti-Actin western blots of total lysates inputs to show downregulation of endogenous Ectodermin. |
|
|
Supplemental Figure S10 Ectodermin is a nuclear protein in human cells. Immunofluorescent staining of endogenous Ectodermin protein in HeLa cells. Phalloidin marks the actin cytoskeleton and Hoechst the nuclear DNA, which overlaps with anti-Ecto immunoreactivity. |
References :
Datto,
Ubiquitin-mediated degradation a mechanism for fine-tuning TGF-beta signaling.
2005, Pubmed,
Xenbase
Datto, Ubiquitin-mediated degradation a mechanism for fine-tuning TGF-beta signaling. 2005, Pubmed , Xenbase
