|
Figure 2. Misexpression of mZac1c in Xenopus retina biases progenitors to acquire retinal ganglion cell (RGC) and M�ller glial cell fates. A: Schematic illustration of a mature stage 40 Xenopus retina. B: Stage 40 control-injected retina showing green fluorescent protein (GFP) epifluorescence (green) of transfected cells. C�F: Stage 40 retina co-injected with expression constructs for GFP and myc-tagged Zac1, showing GFP epifluorescence (green, C,E,F) and immunostaining with anti-myc (red, D,E). F is a high-magnification image of the boxed area in C, showing a representative abnormal cluster of RGC layer (GCL) cells induced by Zac1. G,H: Anti-Zac1 immunostaining (red, G,H) of stage 40 Zac1+GFP (green, H) injected retina. Note that Zac1 antibody does not cross-react with Xenopus Zac1. I: Quantification of GFP+ cells corresponding to each retinal cell class, showing a significant (***P < 0.001) expansion of M�ller glial and cells in the RGC layer at the expense of most other cell types after misexpression of mZac1c. n = number of retinae analyzed, and total cell counts were 1,553 for control and 1,146 for mZac1c. Error bars are SEM. gcl, ganglion cell layer; inl, inner nuclear layer; onl, outer nuclear layer; le, lens; PR, photoreceptors; Am, amacrine cells; Bp, bipolar cells; Mu, M�ller glia; Hc, horizontal cells; RGC, retinal ganglion cells. |
|
Figure 4. mZac1c-induced retinal ganglion cell layer (GCL) clusters have a neuronal identity. A�P: Stage 40 green fluorescent protein�Zac1 (GFP+Zac1) -injected retina showing GFP epifluorescence (green, A�C,E�G,I�K,M�O) and immunolabeling with the pan-neuronal markers nerve cell adhesion molecule (NCAM, red, B�D), neurofilament (NF, red, F�H), Xen-1 (red, J�L), and Zn12 (red, N�P). C�D, G�H, K�L, O�P are high-magnification images of the boxed areas in B, F, J, N, respectively. Arrowheads in L and P mark disorganized inner plexiform layer. le, lens; gcl, ganglion cell layer; inl, inner nuclear layer; ipl, inner plexiform layer; onl, outer nuclear layer. |
|
Figure 5. mZac1c perturbs the differentiation of retinal ganglion cells (RGCs) while supernumerary M�ller glia are correctly specified. A�T: Immunostaining of stage 40 control�green fluorescent protein (GFP, green, A,E,I,M,Q) and Zac1+GFP (green, B�D,F�H,J�L,N�P,R�T) co-injected retinae with the cell-type specific markers Islet (red, A�H), γ-aminobutyric acid (GABA, red, I�L), and Kv4.2 (red, M�T). E and F�H are high-magnification images of the boxed areas in A and D, respectively. Arrows in E show double GFP/islet positive RGCs, while arrows in G show Zac1-misexpressing cells in the RGC layer (GCL) express low levels of Islet. K,L are high-magnification images of the boxed area in J. Arrow in L indicates that a Zac1-induced GCL cluster does not express the amacrine cell marker GABA, while a Zac1-misexpressing cell in the inner nuclear layer (INL) does express GABA (asterisk, L). Q and R�T are high-magnification images of the boxed areas in M and O, respectively. M,N,Q�T: Arrowheads point to M�ller glia and their radial processes. Note the GFP+ M�ller glial cell clusters induced by Zac1 misexpression in N�O (arrowheads). Red label in N is myc immunoreactivity, indicating Zac1-misexpressing cells. Arrowheads in T show that Zac1-induced M�ller glial cell clusters express Kv4.2. le, lens; gcl, ganglion cell layer; inl, inner nuclear layer; onl, outer nuclear layer. |
|
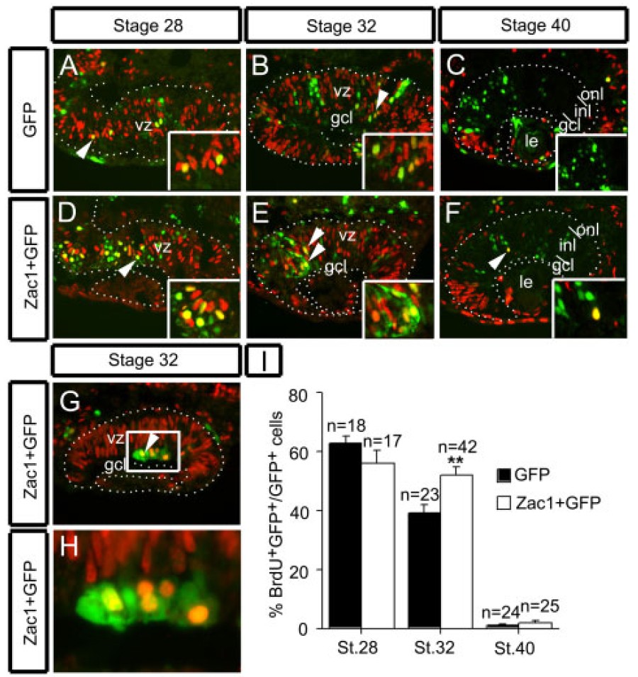
Figure 6. mZac1c promotes the proliferation of retinal progenitors at an intermediate stage of retinogenesis. A�H: Embryos injected with green fluorescent protein (GFP, green, A�C) or co-injected with Zac1+GFP (green, D�F) were exposed to a short bromodeoxyuridine (BrdU) pulse before harvesting at stage 28 (A,D), stage 32 (B,E,G,H) and stage 40 (C,F). Immunolabeling of BrdU is in red (all panels). Inserts in A�F show high-magnification images of GFP/BrdU double positive cells. Arrowheads shows BrdU (red)/GFP (green) double-positive cells in the inner nuclear layer (F) and in a retinal ganglion cell layer (GCL) cluster (the boxed area in G is shown in high magnification in H). I: Quantification of BrdU-labeling index for control and Zac1-misexpressing embryos at each developmental stage. n refers to the number of retinae examined, and total cells counted were as follows: st28: control, 507 and Zac1, 715; st 32: control, 963 and Zac1, 1,280; st 40: control, 1,524 and Zac1, 1,301. Error bars are SEM. **P < 0.01. gcl, ganglion cell layer; inl, inner nuclear layer; onl, outer nuclear layer; vz, ventricular zone. |
|
Figure 7. mZac1c promotes apoptosis in Xenopus retina at stage 32. A�F: Stage 32 control green fluorescent protein (GFP, A�C) and Zac1+GFP�injected (D�F) retinae labeled with anti�activated caspase-3 (ac-3, red, A,C,D,F) and GFP epifluorescence (green, B,C,E,F). The insert in F shows a high-magnification image, and arrowheads in F show GFP/ac-3 double positive cells. G�I: Stage 40 Zac1+GFP�injected retinae labeled with ac-3 (red, G,I) and GFP epifluorescence (green, H, I). J: Quantification of apoptotic control and Zac1-misexpressing cells in stage 32 retinae. n refers to the number of retinae examined, and total cells counted were control (n = 2,115) and Zac1 (n = 1,705). Error bars are SEM. *P < 0.05. gcl, ganglion cell layer; inl, inner nuclear layer; onl, outer nuclear layer; vz, ventricular zone. |