Click here to close
Hello! We notice that you are using Internet Explorer, which is not supported by Xenbase and may cause the site to display incorrectly.
We suggest using a current version of Chrome,
FireFox, or Safari.
???displayArticle.abstract???
Activin-like signaling plays an important role in early embryogenesis. Activin A, a TGF-beta family protein, induces mesodermal/endodermal tissues in animal cap assays. In a screen for genes expressed early after treatment with activin A, we isolated a novel gene, denoted as BENI (Brachyury Expression Nuclear Inhibitor). The BENI protein has a conserved domain at the N-terminus that contains a nuclear localization signal (NLS), and two other NLSs in the C-terminal domain. BENI mRNA was localized to the animal hemisphere at the gastrula stages and to ectoderm except for neural regions at stage 17; expression persisted until the tadpole stage. The overexpression of BENI caused gastrulation defects and inhibition of elongation of activin-treated animal caps with reduction of Xbra expression. Moreover, whole-mount in situ hybridization revealed reduced expression of Xbra in BENI mRNA-injected regions of gastrula embryos. Functional knockdown of BENI using an antisense morpholino oligonucleotide also resulted in an abnormal phenotype of embryos curling to the dorsal side, and excessive elongation of activin-treated animal caps without altered expression of mesodermal markers. These results suggested that BENI expression is regulated by activin-like signaling, and that this regulation is crucial for Xbra expression.
Fig. 2. Temporal and spatial expression pattern of BENI during Xenopus development. (A) Temporal expression pattern of BENI during Xenopus development detected by RT-PCR. RT-PCR using an ornithine decarboxylase (ODC)-specific primer was carried out in parallel to control the amount of input RNA [ODC]. RT-PCR without reverse transcriptase showed no contamination of genomic DNA [ODC(RTâ)]. (BâQ) Spatial expression pattern of BENI during development detected by whole-mount in situ hybridization. Embryos were hybridized with antisense (C, D, F, G, I, K, MâP, Q) and sense probes (B, E, H, J, L). (B, C) Stage 11, animal view. (D) Stage 11, vegetal view. (E, F) Stage 17, lateral view. (G) Stage 17, anterior view. (H, I) Stage 22, lateral view. (J, K) Stage 29/30, lateral view. (L, M) Stage 40, lateral view. (NâS) Transverse section of the embryo at stage 10.5. Panels P and Q are magnified views of panels N and O, respectively. Xbra expression (RâS). Scale bars, 100 μm.
Fig. 3. Activity of BENI antisense morpholino oligonucleotide (BENI-MO). (A) BENI-EGFP (300 ng) or BENImut-EGFP (300 ng) was coinjected with BENI-MO (4 pmol = 34 ng) in the animal pole of Xenopus embryos. The embryos were raised until stage 9 and the EGFP was visualized and observed under a fluorescent microscope (A) and animal caps of the embryos were harvested for SDS-PAGE analysis. The animal cap lysates were subjected to SDS-PAGE and immunoblotted with anti-GFP and anti-α-tubulin (B). (C) Injection of BENI-MO (4 pmol = 34 ng) at both dorsal animal blastomeres of 4-cell embryos. The embryos were observed at stage 37/38. Scale bars, 1 mm.
Fig. 4. Gastrulation defect caused by BENI mRNA. (A) lacZ mRNA (400 pg), BENI mRNA (1 ng) and lacZ mRNA, or BENI-MO (4 pmol = 34 ng) and lacZ mRNA were injected into both dorsoanimal blastomeres of 4-cell embryos. Vegetal view of embryos at stage 10 (top panels). There was no discernible delaying of gastrulation. Embryos were histologically examined and observed under diffuse light (middle panels). High magnification view of dorsal involuting marginal zone (IMZ) of the middle panels (bottom panels). Double-headed arrow indicates width of dorsal IMZ. Yellow arrowheads indicate the dorsal lip. Scale bar, 200 μm. (B) Width of dorsal IMZ was measured. (C) lacZ mRNA or BENI mRNA and lacZ mRNA was injected into both ventroanimal blastomeres of 4-cell embryos. Embryos were bisected at stage 10 (top panels). Highly magnified ventralIMZ of top panels (bottom panels). Double-headed arrow indicates width of ventralIMZ. Scale bar, 200 μm. (D) Width of ventralIMZ was measured. (E) lacZ mRNA (control, upper column), lacZ mRNA and BENI MO (middle column), and lacZ mRNA and TSC-22 mRNA (lower column) were injected into dorsoanimal blastomeres of 4-cell embryos. At stage 13, embryos were stained with Red-gal and the staining pattern observed.
Fig. 5. BENI is involved in gastrulation movements and affects the expression of Xbra both in vitro and in vivo, but does not modulate cell differentiation. (A) The BENI mRNA inhibits elongation of animal cap explants in response to activin. Four-cell embryos were injected with the BENI mRNA (1 ng) or the BENI-MO (4 pmol = 34 ng). Animal caps from uninjected or injected embryos were left untreated or treated with 25 ng/ml activin and cultured for 12 h. Control caps remained round. (B) BENI regulates the expression of Xbra in vitro. Four-cell embryos were injected with the BENI mRNA or the BENI-MO. Animal caps from uninjected or injected embryos were left untreated or treated with 25 ng/ml activin and cultured for 3 h. The animal caps were analyzed by RT-PCR. Mix. 1 (mesoendodermal marker), goosecoid, and Chordin (dorsal mesodermal marker), Xbra (pan-mesodermal marker) were examined. ODC served as a loading control. No signal was observed in the absence of reverse transcriptase [RT(â)]. (D) Neither BENI mRNA nor BENI-MO altered the expression of the marker genes. The animal caps were analyzed by RT-PCR. NCAM (neural marker), Hox B9 (spinal chord marker) type II collagen (notochord marker), muscle actin (m-actin) (muscle marker), and endodermin (endoderm marker) were examined. ODC served as a loading control. No signal was observed in the absence of reverse transcriptase [RT(â)]. (E) BENI mRNA reduced the expression of Xbra in vivo. Spatial expression pattern of Xbra at stage 10.5 detected by whole-mount in situ hybridization. BENI mRNA (300 pg) or the BENI-MO (4 pmol = 34 ng), together with lacZ mRNA (300 pg), was injected at the 4-cell stage into both dorsal blastomeres. β-galactosidase activity was visualized with Red-gal substrate as a tracer. Embryos were viewed from the vegetal side.
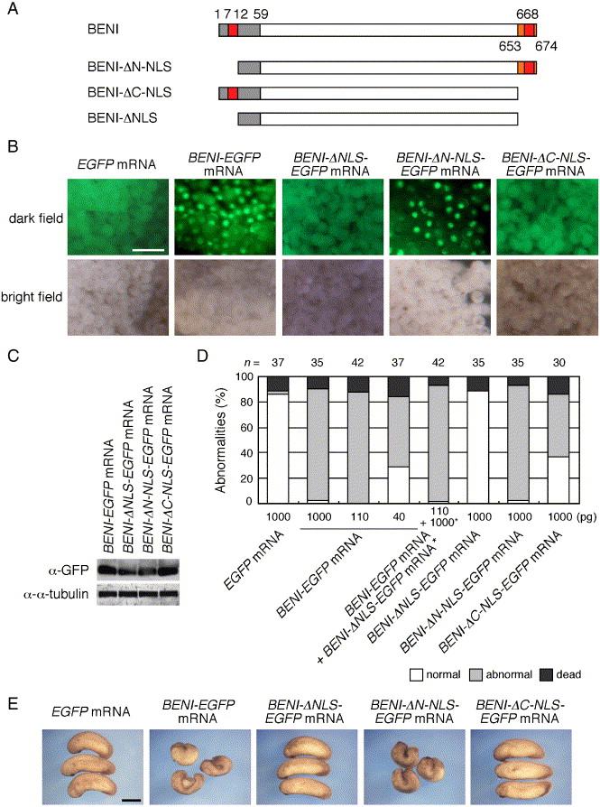
Fig. 6. The C-terminal NLS is predominant in the subcellular localization of BENI. (A) Schematic structure of BENI and its derivatives lacking the N-terminal NLS (N-NLS) including a Pat-4 signal (red) in the conserved region (gray), and C-terminal NLS regions (C-NLS) including a Pat-4 and bipartite signal (yellow). (B) The subcellular localization of BENI and its derivatives. BENI-EGFP and its NLS deletion mutants mRNA (330 ng) or EGFP mRNA as control was injected in the animal pole of Xenopus embryos. The embryos were raised until stage 9 and the EGFP was visualized and observed under a fluorescent microscope. Scale bar, 100 μm. (C) Expression of BENI and its derivatives. Animal caps harvested from panel B were lysed and subjected to SDS-PAGE for immunoblotting with anti-GFP and anti-α-tubulin. (D, E) Injection of BENI-EGFP and its NLS deletion mutants mRNA at both dorsal animal blastomeres of 4-cell embryos. The embryos were observed at stage 24. Scale bar, 1 mm.