Click here to close
Hello! We notice that you are using Internet Explorer, which is not supported by Xenbase and may cause the site to display incorrectly.
We suggest using a current version of Chrome,
FireFox, or Safari.
PLoS Biol
2007 Feb 01;52:e29. doi: 10.1371/journal.pbio.0050029.
Show Gene links
Show Anatomy links
Discrete states of a protein interaction network govern interphase and mitotic microtubule dynamics.
Niethammer P, Kronja I, Kandels-Lewis S, Rybina S, Bastiaens P, Karsenti E.
???displayArticle.abstract???
The cytoplasm of eukaryotic cells is thought to adopt discrete "states" corresponding to different steady states of protein networks that govern changes in subcellular organization. For example, in Xenopus eggs, the interphase to mitosis transition is induced solely by activation of cyclin-dependent kinase 1 (CDK1) that phosphorylates many proteins leading to a reorganization of the nucleus and assembly of the mitotic spindle. Among these changes, the large array of stable microtubules that exists in interphase is replaced by short, highly dynamic microtubules in metaphase. Using a new visual immunoprecipitation assay that quantifies pairwise protein interactions in a non-perturbing manner in Xenopus egg extracts, we reveal the existence of a network of interactions between a series of microtubule-associated proteins (MAPs). In interphase, tubulin interacts with XMAP215, which is itself interacting with XKCM1, which connects to APC, EB1, and CLIP170. In mitosis, tubulin interacts with XMAP215, which is connected to EB1. We show that in interphase, microtubules are stable because the catastrophe-promoting activity of XKCM1 is inhibited by its interactions with the other MAPs. In mitosis, microtubules are short and dynamic because XKCM1 is free and has a strong destabilizing activity. In this case, the interaction of XMAP215 with EB1 is required to counteract the strong activity of XKCM1. This provides the beginning of a biochemical description of the notion of "cytoplasmic states" regarding the microtubule system.
Figure 1. The VIP Assay(A) Scheme of VIP methodology. AB1/AB2: specific antibodies recognizing endogenous bait.(B) Flow diagram of the automated image processing used for VIP.(C) Histograms of Alexa405 fluorescence (left panel) and EGFP fluorescence (right panel) on beads in an in vitro VIP experiment in which 1,600 nM EB1-EGFP was titrated into CSFXB buffer containing 300 nM XMAP215, anti-XMAP215 beads, and Alexa405-IgG beads. Different bead species (IgG/bait beads) are encoded by distinct Alexa405 emission (left panel). Each bead species is defined by the S.D. of Gaussian distributions (the black arrow marks the beginning and the grey arrow the end of the confidence interval) fitted to the Alexa405 histogram. Beads with Alexa405 intensities lying within the S.D. of the low-intensity population are defined as IgG beads. Beads with Alexa405 intensities lying within the S.D. of the high-intensity population are defined as bait beads (here: anti-XMAP215 beads). The emission of the two species (black: IgG beads; and red: anti-XMAP215 beads) in the EGFP channel is represented as a histogram (right panel). The VIP signal is calculated by subtracting the median intensity of bait beads in the EGFP channel by the median intensity of IgG beads in the EGFP channel only if there is a significant difference (p < 0.05, unpaired t-test) between these two populations.
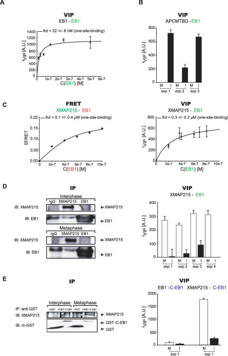
Figure 2. Validation of VIP Assay(A) VIP binding isotherm of EB1-EGFP to αEB1-antibody interaction fitted with a one site–binding model. A.U., arbitrary units.(B) Interaction of EB1-EGFP (prey: EGFP protein added to the extract) with APCMTBD (bait: recombinant protein added to the extract that binds to the anti-APC–coated beads) in metaphase (M, open bars) and interphase (I, filled bars). The three pairs of bars correspond to three independent experiments carried out in different extracts. A.U., arbitrary units; exp, experiment.(C) FRET binding isotherm of recombinant XMAP215-EGFP to recombinant EB1Cy3 in CSFXB buffer (left panel) and the VIP binding isotherm of recombinant XMAP215 to EB1-EGFP in CSFXB buffer (right panel). Both isotherms are fitted with one site–binding models. A.U., arbitrary units.(D) IP of XMAP215 or EB1 (left panel) and XMAP215/EB1-EGFP VIP (right panel) in interphase and metaphase extracts. Co-precipitation of EB1 or XMAP215 in IP experiments was probed by SDS-PAGE/immunoblotting with the respective antibodies (immunoblot [IB] with XMAP215 antibody and with EB1 antibody). In the VIP experiment, endogenous XMAP215 served as bait and EB1-EGFP as fluorescent prey. In the right panel, the four pairs of bars correspond to four independent experiments performed in metaphase (M, open bars) and interphase (I, filled bars) extracts. A.U., arbitrary units; exp, experiment.(E) Left panel shows IP pull down of 2 μM GST and GST-C-EB1 using apolyclonal αGST antibody. Co-precipitation of XMAP215 was probed by SDS-PAGE/immunoblotting with the XMAP215 antibody (IB: XMAP215). Immunoblot (IB) with monoclonal αGST antibody (m-GST) shows that GST and GST-C-EB1 were added to interphase and metaphase extracts accordingly. Right panel shows the VIP experiment of EB1-GST-C-EB1Cy5 and XMAP215-GST-C-EB1Cy5 in metaphase (M, open bars) and interphase (I, filled bars) extracts. Error bars represent the s.e.m. of <IVIP> derived from at least three different microscopic fields. A.U., arbitrary units, exp, experiment.
Figure 3. Change in the MAP Interaction Network at Interphase/Metaphase Transition(A) Pairwise interaction of MAPs in interphase and metaphase are represented as color-coded tables (upper panel). The color code corresponds to <IVIP> of at least three different microscopic fields. Proteins in green are EGFP tagged, and those in blue are Cy5 labeled. Below each table is a schematic representation of the network states in interphase and metaphase. Line thickness corresponds to interaction strength normalized to the strongest signal detected in interphase or metaphase. In the lower panel, an interphase aster is shown on the left and a mitotic one on the right(B) CDK1 activity induced a change in EB1-APCMTBD and EB1-XMAP215 interactions. EB1-EGFP fluorescence was measured simultaneously on beads coated with anti-XMAP215 and anti-APCMTBD antibodies in the presence of APCMTBD, and added to metaphase, interphase, and interphase extracts after addition of active, purified CDK1. Error bars represent the s.e.m. of <Ivip> measured in six different microscopic fields. A.U., arbitrary units.(C) XMAP215/EB1-EGFP interaction in metaphase (open bars) and XMAP215/XKCM1-EGFP and APCMTBD/EB1-EGFP interaction in interphase (filled bars) before (control) and after incubation with 10 μM okadaic acid (OA). Error bars represent the s.e.m. of <IVIP> derived from at least three different microscopic fields.
Figure 4. MT Stabilizing Activities of EB1 and XMAP215 in Interphase and Metaphase Xenopus Egg Extracts(A) Average size of asters in response to depletion of XMAP215 (ΔXMAP215) from the extract and the addition of recombinant EB1 to the ΔXMAP215 extract. Error bars represent the S.D. (n > 30). Upper panel: immunoblot (IB) of MAPs after indicated treatments.(B) Average size of asters in response to depletion of EB1 (ΔEB1) from the extract and the addition of recombinant XMAP215 to the ΔEB1 extract. Error bars represent the S.D. (n > 30). Upper panel shows the immunoblot (IB) of MAPs after the indicated treatments.(C) Still images of MT asters after the indicated treatments are shown in the upper panel. Table summarizing the dynamic parameters of MT growth in response to EB1 depletion (ΔEB1) and add back of recombinant EB1 into ΔEB1 interphase extracts is shown in the lower panel.
Figure 5. C-EB1 Inhibits XMAP215-EB1 Interaction and Destabilizes MTs in Metaphase Xenopus Egg Extracts(A) Effect of EB1 fragments on aster size (±S.D., n > 30) in undepleted and ΔEB1 metaphase extracts. VIP experiment of XMAP215/EB1-EGFP interaction in metaphase extract in response to addition of buffer (control), N-terminal domain (N-EB1), linker domain (L-EB1), or C-terminal domain (C-EB1) of EB1 (inset). Error bars represent the s.e.m. of <Ivip> measured in three different microscopic fields.(B) Effect of C-EB1 on aster size in interphase (± S.D., n > 30)
Figure 6. The MT Destabilizing Activity of XKCM1 Is Inhibited by MAPs in Interphase Egg Extracts(A) Still images and table summarizing the dynamic parameters of MT growth in response to XKCM1 depletion (ΔXKCM1) and add back of the recombinant protein.(B) Aster size after stepwise addition of recombinant XKCM1 into undepleted interphase and metaphase extracts. Error bars represent the S.D. (n > 30). Inset shows the Western blot of extracts containing increasing amounts of recombinant XKCM1 (XKCM1rec = amount of XKCM1 added in nM; and IB: XKCM1 = immunoblot with anti-XKCM1 antibody).(C) Aster size after stepwise addition of recombinant XKCM1 into control (IgG) depleted (indigo line), XMAP215 depleted plus 40 nM XMAP215 (red line), APC depleted (pink line), EB1 depleted (dark yellow line), and APC and EB1 depleted (cyan line) interphase extracts. Error bars represent the S.D. (n > 30).(D) Western blot of extracts containing increasing amounts of recombinant XKCM1 (XKCM1rec = amount of XKCM1 added in nM; and IB: XKCM1 = immunoblot with anti-XKCM1 antibody) that were depleted of specified MAPs.
Al-Bassam,
Stu2p binds tubulin and undergoes an open-to-closed conformational change.
2006, Pubmed
Al-Bassam,
Stu2p binds tubulin and undergoes an open-to-closed conformational change.
2006,
Pubmed Antonio,
Xkid, a chromokinesin required for chromosome alignment on the metaphase plate.
2000,
Pubmed
,
Xenbase Askham,
Regulation and function of the interaction between the APC tumour suppressor protein and EB1.
2000,
Pubmed Askham,
Evidence that an interaction between EB1 and p150(Glued) is required for the formation and maintenance of a radial microtubule array anchored at the centrosome.
2002,
Pubmed Belmont,
Real-time visualization of cell cycle-dependent changes in microtubule dynamics in cytoplasmic extracts.
1990,
Pubmed
,
Xenbase Berrueta,
The APC-associated protein EB1 associates with components of the dynactin complex and cytoplasmic dynein intermediate chain.
1999,
Pubmed Brunner,
CLIP170-like tip1p spatially organizes microtubular dynamics in fission yeast.
2000,
Pubmed Cassimeris,
Regulation of microtubule-associated proteins.
2001,
Pubmed Caudron,
Spatial coordination of spindle assembly by chromosome-mediated signaling gradients.
2005,
Pubmed
,
Xenbase Desai,
Kin I kinesins are microtubule-destabilizing enzymes.
1999,
Pubmed
,
Xenbase Desai,
The use of Xenopus egg extracts to study mitotic spindle assembly and function in vitro.
1999,
Pubmed
,
Xenbase Dikovskaya,
The adenomatous polyposis coli protein is required for the formation of robust spindles formed in CSF Xenopus extracts.
2004,
Pubmed
,
Xenbase Felix,
A post-ribosomal supernatant from activated Xenopus eggs that displays post-translationally regulated oscillation of its cdc2+ mitotic kinase activity.
1989,
Pubmed
,
Xenbase Gavin,
Proteome survey reveals modularity of the yeast cell machinery.
2006,
Pubmed Hayashi,
Structural basis for the activation of microtubule assembly by the EB1 and p150Glued complex.
2005,
Pubmed Heald,
Self-organization of microtubules into bipolar spindles around artificial chromosomes in Xenopus egg extracts.
1996,
Pubmed
,
Xenbase Helenius,
The depolymerizing kinesin MCAK uses lattice diffusion to rapidly target microtubule ends.
2006,
Pubmed Kerssemakers,
Assembly dynamics of microtubules at molecular resolution.
2006,
Pubmed Kinoshita,
Reconstitution of physiological microtubule dynamics using purified components.
2001,
Pubmed
,
Xenbase Koch,
Identification and isolation of Dictyostelium microtubule-associated protein interactors by tandem affinity purification.
2006,
Pubmed Komarova,
Cytoplasmic linker proteins promote microtubule rescue in vivo.
2002,
Pubmed Lohka,
Induction of nuclear envelope breakdown, chromosome condensation, and spindle formation in cell-free extracts.
1985,
Pubmed
,
Xenbase Munemitsu,
The APC gene product associates with microtubules in vivo and promotes their assembly in vitro.
1994,
Pubmed Nakamura,
Critical role for the EB1 and APC interaction in the regulation of microtubule polymerization.
2001,
Pubmed Perez,
CLIP-170 highlights growing microtubule ends in vivo.
1999,
Pubmed Peset,
Function and regulation of Maskin, a TACC family protein, in microtubule growth during mitosis.
2005,
Pubmed
,
Xenbase Rehberg,
Dictyostelium EB1 is a genuine centrosomal component required for proper spindle formation.
2002,
Pubmed Su,
APC binds to the novel protein EB1.
1995,
Pubmed Tirnauer,
EB1-microtubule interactions in Xenopus egg extracts: role of EB1 in microtubule stabilization and mechanisms of targeting to microtubules.
2002,
Pubmed
,
Xenbase Tournebize,
Control of microtubule dynamics by the antagonistic activities of XMAP215 and XKCM1 in Xenopus egg extracts.
2000,
Pubmed
,
Xenbase Verde,
Control of microtubule dynamics and length by cyclin A- and cyclin B-dependent kinases in Xenopus egg extracts.
1992,
Pubmed
,
Xenbase Walczak,
XKCM1: a Xenopus kinesin-related protein that regulates microtubule dynamics during mitotic spindle assembly.
1996,
Pubmed
,
Xenbase Wilhelm,
Purification of recombinant cyclin B1/cdc2 kinase from Xenopus egg extracts.
1997,
Pubmed
,
Xenbase