Click here to close
Hello! We notice that you are using Internet Explorer, which is not supported by Xenbase and may cause the site to display incorrectly.
We suggest using a current version of Chrome,
FireFox, or Safari.
PLoS One
2007 Mar 14;23:e281. doi: 10.1371/journal.pone.0000281.
Show Gene links
Show Anatomy links
Transient receptor potential ion channels control thermoregulatory behaviour in reptiles.
Seebacher F, Murray SA.
???displayArticle.abstract???
Biological functions are governed by thermodynamics, and animals regulate their body temperature to optimise cellular performance and to avoid harmful extremes. The capacity to sense environmental and internal temperatures is a prerequisite for the evolution of thermoregulation. However, the mechanisms that enable ectothermic vertebrates to sense heat remain unknown. The recently discovered thermal characteristics of transient receptor potential ion channels (TRP) render these proteins suitable to act as temperature sensors. Here we test the hypothesis that TRPs are present in reptiles and function to control thermoregulatory behaviour. We show that the hot-sensing TRPV1 is expressed in a crocodile (Crocodylus porosus), an agamid (Amphibolurus muricatus) and a scincid (Pseudemoia entrecasteauxii) lizard, as well as in the quail and zebrafinch (Coturnix chinensis and Poephila guttata). The TRPV1 genes from all reptiles form a unique clade that is delineated from the mammalian and the ancestral Xenopus sequences by an insertion of two amino acids. TRPV1 and the cool-sensing TRPM8 are expressed in liver, muscle (transversospinalis complex), and heart tissues of the crocodile, and have the potential to act as internal thermometer and as external temperatures sensors. Inhibition of TRPV1 and TRPM8 in C. porosus abolishes the typically reptilian shuttling behaviour between cooling and heating environments, and leads to significantly altered body temperature patterns. Our results provide the proximate mechanism of thermal selection in terrestrial ectotherms, which heralds a fundamental change in interpretation, because TRPs provide the mechanism for a tissue-specific input into the animals' thermoregulatory response.
???displayArticle.pubmedLink???
17356692 ???displayArticle.pmcLink???PMC1804099 ???displayArticle.link???PLoS One
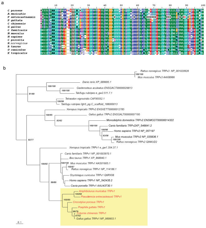
Figure 1. Initial 100 amino acids of the alignment of partial TRPV1 genes, showing a shared indel in the reptilian clade that is absent from the common ancestor, Xenopus tropicalis. Fragments were ∼650 bp (Crocodylus porosus, Poephila guttata, Coturnix chinensis) and ∼350 bp (Pseudomoia entrecasteauxii and Amphibolurus muricatus) (a). Phylogenetic relationships of partial TRPV1 and 2 genes based on an alignment of amino acids and analysed using Bayesian Inference (BI). The numbers at nodes indicate posterior probabilities and ML bootstrap values (BI/ML) for clades where these exceed 50%. The new sequences from this work are in red. The reptilian clade is shown in yellow. The full alignment is available from the authors.
Figure 2. Phylogenetic relationships of TRPM8 genes based on an alignment of amino acids, analysed using BI. The numbers at nodes indicate posterior probabilities and ML bootstrap values (BI/ML) for clades, where it exceeds 50%. The new sequence from this work is in red, and it was ∼500 bp. The full alignment is available from the authors.
Figure 3. TRPV1 mRNA is expressed in dorsal surface muscle, liver, and heart tissues. Relative expression is significantly greater in heart than in muscle or liver.
Figure 4. Before treatment, both control (blue lines) and experimental (red lines) animals performed characteristic shuttling behaviour between heating and cooling environments, resulting in periodic oscillations in body temperature (a). After administration of capsazepine, the body temperature of experimental animals ceased to oscillate periodically, while body temperature patterns of control animals remained unchanged (b). Both (a) and (b) show representative examples of data from the same pair of animals. Body temperature time series were transformed into a frequency domain, and the periodogram of the control and experimental animals before treatment shows regular body temperature cycles at 43 and 86 min cycle−1 (c). After treatment, these regular cycles disappear when TRPV1 and TRPM8 were blocked, but there is no change in control animals (d). Means from all animals±s.e. are shown in c and d.
Figure 5. The total power density, i.e. the intensity of periodic body temperature cycles, is significantly less when TRPV1 and TRPM8 were blocked, compared to the other treatments which do not differ significantly from each other (CTL = control animals, EXP = experimental animals, DMSO = DMSO treatment, CAP = capsazepine treatment; means from all animals±s.e. are shown).
Abascal,
ProtTest: selection of best-fit models of protein evolution.
2005, Pubmed
Abascal,
ProtTest: selection of best-fit models of protein evolution.
2005,
Pubmed Axelrod,
The pineal gland: a neurochemical transducer.
1974,
Pubmed BOGERT,
Thermoregulation in reptiles; a factor in evolution.
1949,
Pubmed Boulant,
Neuronal basis of Hammel's model for set-point thermoregulation.
2006,
Pubmed Chenna,
Multiple sequence alignment with the Clustal series of programs.
2003,
Pubmed Cooper,
Some historical perspectives on thermoregulation.
2002,
Pubmed Dimicco,
The dorsomedial hypothalamus: a new player in thermoregulation.
2007,
Pubmed Egan,
Cortical, thalamic, and hypothalamic responses to cooling and warming the skin in awake humans: a positron-emission tomography study.
2005,
Pubmed Glanville,
Compensation for environmental change by complementary shifts of thermal sensitivity and thermoregulatory behaviour in an ectotherm.
2006,
Pubmed Guindon,
A simple, fast, and accurate algorithm to estimate large phylogenies by maximum likelihood.
2003,
Pubmed Hammel,
Regulation of body temperature in the blue-tongued lizard.
1967,
Pubmed Hertz,
Evaluating temperature regulation by field-active ectotherms: the fallacy of the inappropriate question.
1993,
Pubmed Huelsenbeck,
MRBAYES: Bayesian inference of phylogenetic trees.
2001,
Pubmed Huey,
Cost and benefits of lizard thermoregulation.
1976,
Pubmed Jones,
The rapid generation of mutation data matrices from protein sequences.
1992,
Pubmed Lee,
TRPV channels as thermosensory receptors in epithelial cells.
2005,
Pubmed Lutterschmidt,
Behavioral thermoregulation and the role of melatonin in a nocturnal snake.
2002,
Pubmed McKemy,
Temperature sensing across species.
2007,
Pubmed Nealen,
TRPM8 mRNA is expressed in a subset of cold-responsive trigeminal neurons from rat.
2003,
Pubmed Nilius,
TRP channels: a TR(I)P through a world of multifunctional cation channels.
2005,
Pubmed Patapoutian,
ThermoTRP channels and beyond: mechanisms of temperature sensation.
2003,
Pubmed Pfaffl,
A new mathematical model for relative quantification in real-time RT-PCR.
2001,
Pubmed Posada,
MODELTEST: testing the model of DNA substitution.
1998,
Pubmed Puigserver,
A cold-inducible coactivator of nuclear receptors linked to adaptive thermogenesis.
1998,
Pubmed Ramsey,
An introduction to TRP channels.
2006,
Pubmed Rehnmark,
Alpha- and beta-adrenergic induction of the expression of the uncoupling protein thermogenin in brown adipocytes differentiated in culture.
1990,
Pubmed Rivkees,
Guanine nucleotide-binding protein regulation of melatonin receptors in lizard brain.
1989,
Pubmed Satinoff,
Neural organization and evolution of thermal regulation in mammals.
1978,
Pubmed Seebacher,
Transition from ectothermy to endothermy: the development of metabolic capacity in a bird (Gallus gallus).
2006,
Pubmed Seebacher,
Integration of autonomic and local mechanisms in regulating cardiovascular responses to heating and cooling in a reptile (Crocodylus porosus).
2004,
Pubmed Seebacher,
Evaluating thermoregulation in reptiles: the fallacy of the inappropriately applied method.
2004,
Pubmed Seebacher,
Behavioural postures and the rate of body temperature change in wild freshwater crocodiles, Crocodylus johnstoni.
1999,
Pubmed Weil,
Conservation of functional and pharmacological properties in the distantly related temperature sensors TRVP1 and TRPM8.
2005,
Pubmed