XB-ART-35618
Dev Biol
2007 May 15;3052:599-614. doi: 10.1016/j.ydbio.2007.03.004.
Show Gene links
Show Anatomy links
Paracrine and autocrine mechanisms of apelin signaling govern embryonic and tumor angiogenesis.
Kälin RE, Kretz MP, Meyer AM, Kispert A, Heppner FL, Brändli AW.
???displayArticle.abstract???
Apelin and its G protein-coupled receptor APJ play important roles in blood pressure regulation, body fluid homeostasis, and possibly the modulation of immune responses. Here, we report that apelin-APJ signaling is essential for embryonic angiogenesis and upregulated during tumor angiogenesis. A detailed expression analysis demonstrates that both paracrine and autocrine mechanisms mark areas of embryonic and tumor angiogenesis. Knockdown studies in Xenopus reveal that apelin-APJ signaling is required for intersomitic vessel angiogenesis. Moreover, ectopic expression of apelin but not vascular endothelial growth factor A (VEGFA) is sufficient to trigger premature angiogenesis. In vitro, apelin is non-mitogenic for primary human endothelial cells but promotes chemotaxis. Epistasis studies in Xenopus embryos suggest that apelin-APJ signaling functions downstream of VEGFA. Finally, we show that apelin and APJ expression is highly upregulated in microvascular proliferations of brain tumors such as malignant gliomas. Thus, our results define apelin and APJ as genes of potential diagnostic value and promising targets for the development of a new generation of anti-tumor angiogenic drugs.
???displayArticle.pubmedLink??? 17412318
???displayArticle.link??? Dev Biol
???displayArticle.grants??? [+]
R01NS046006 NINDS NIH HHS
Species referenced: Xenopus laevis
Genes referenced: apln aplnr camp erg fli1 gata3 pecam1 vegfa
GO keywords: angiogenesis [+]
???displayArticle.morpholinos??? apln MO4 aplnr MO3 vegfa MO2
???displayArticle.disOnts??? cancer [+]
Phenotypes: Xla Wt + apln(Fig. 3 C) [+]
Xla Wt + apln MO(Fig. 3 B)
Xla Wt + apln MO(Sup Fig. 6 A)
Xla Wt + apln MO(Sup Fig. 6 B)
Xla Wt + apln MO(Sup Fig. 6 C)
Xla Wt + aplnr MO(Fig. 3 A)
Xla Wt + vegfa(Fig. 4 B)
Xla Wt + vegfa(Fig. 4 B)
Xla Wt + vegfa(Fig. 4 C)
Xla Wt + vegfa MO(Fig. 4 A)
Xla Wt + apln MO(Sup Fig. 6 A)
Xla Wt + apln MO(Sup Fig. 6 B)
Xla Wt + apln MO(Sup Fig. 6 C)
Xla Wt + aplnr MO(Fig. 3 A)
Xla Wt + vegfa(Fig. 4 B)
Xla Wt + vegfa(Fig. 4 B)
Xla Wt + vegfa(Fig. 4 C)
Xla Wt + vegfa MO(Fig. 4 A)
???attribute.lit??? ???displayArticles.show???
|
|
Fig. 1. Apelin expression precedes angiogenic growth of intersomitic vessels. (A) Apelin-13 is conserved from Xenopus to man. The amino acid sequences were aligned using ClustalW. Invariant residues are shaded black. The conserved, mature apelin-13 peptide is underlined. The predicted sites for signal peptide cleavage (arrow) and proprotein processing (arrowheads) generating apelin-36, apelin-17 and apelin-13 are indicated. (BâS) The expression patterns of apelin and APJ during Xenopus embryogenesis (BâO) and in the mouse embryo (PâS) were determined by whole mount in situ hybridization. Sections of the trunk (N, O) were cut horizontally at the level of the somites. (B) APJ is detected in all blood vessels including the PCV (arrow), the ISVs (arrowheads) and the VVN (asterisk). (C) APJ is present in the PCV (arrow). (D) Various ISVs (arrowheads) expressing APJ can be detected. (E) APJ levels remain high in all vessels including the ISVs (arrowhead), lateral capillaries (open arrowheads) and the PCV (arrow). (F) Apelin transcripts are found in areas of angiogenesis, such as the intersomitic spaces (arrowheads) but not ventrally (asterisk), where the VVN is forming by vasculogenesis (compare with panel B). (G) In the dermatome (arrowhead), apelin marks the intersomitic spaces, where ISVs will start to sprout. (H) Apelin mRNA is found in areas, where newly forming ISVs are detected (arrowheads). Most notably, a further, posterior domain (arrow) expresses apelin, while no ISV has emerged yet (compare with panel D). (I) Apelin stains the dorsal neural tube (arrowhead) and lateral capillaries (arrows) sprouting into the somites. (J) VEGFA is expressed in all somites (bracket) and the pronephric glomerulus (arrowhead). (K, L) Somitic VEGFA expression remains unaltered during intersomitic vessel growth. (M) Downregulation of VEGFA as ISV formation is completed. (N) APJ staining is confined to the ISVs (arrowheads). (O) Apelin stains the dermatome flanking the intersomitic spaces (arrows). The most mature ISVs express apelin (arrowhead), while the others are still negative (open arrowheads). (P) APJ is expressed throughout the developing vasculature including intersomitic vessels (arrowheads). (Q) Apelin expression is restricted to tissue undergoing angiogenesis, such as the tail (arrowhead) and limb buds (asterisks). (R) Tail explant, where APJ expression is detected in all intersomitic vessels (arrowhead). (S) Apelin stains intersomitic vessels, particularly in the leading edges (arrowheads). |
|
|
|
|
|
Fig. 3. Apelin-APJ signaling is necessary and sufficient for ISV angiogenesis. MO oligonucleotides (5 ng) or apelin mRNA (1 ng) and mRNA (0.25 ng) for the lineage tracer nuclear β-gal were co-injected into single blastomeres. Injected embryos were raised to stage 32 (C), 35/36 (A, B) or stage 37/38 (D), fixed, and processed for β-gal activity. Expression of marker genes was visualized by in situ hybridization. Scale bars: 400 μm, embryo views; 200 μm, close-up views. (A, B) APJ and apelin are required for ISV angiogenesis. Arrowheads indicate the intersomitic spaces, which are devoid of ISVs. Note that the PCV (arrow) and the VVN (asterisk) remain unaffected. (C) Apelin is sufficient to induce premature angiogenesis of ISVs. Single V2 blastomeres of 8-cell-stage embryos were injected with apelin mRNA (1 ng). On the injected side, all intersomitic spaces including the posterior ones (white arrowheads) are occupied by ISVs, which had formed prematurely. Note that at stage 32, the control side is largely devoid of ISVs. (D) Co-injection of apelin mRNA rescues the apelin-MO phenotype. The indicated amounts of MOs and/or mRNA were injected unilaterally into single blastomeres of 2-cell stage embryos. ISVs were visualized in situ hybridization, and the frequencies of embryos with severe ISV defects were determined. |
|
|
Fig. 4. VEGFA acts upstream of apelin signaling in vascular development. MO oligonucleotides and/or mRNA were co-injected unilaterally into single D2 (A, B, D, F) or V2 (C, E, G, H) blastomeres of 8-cell stage embryos. Injected embryos were raised to stage 35/36 and processed in situ hybridization. (A) The vascular defects in VEGFA-MO (5 ng) injected embryos included defective assembly of the PCV (arrow), absence of ISVs (arrowheads) and hypoplasia of the VVN (asterisk). (B) Overexpression of VEGFA (1 ng mRNA) did not affect ISV formation (arrowheads) but caused hyperplasia of the VVN (asterisks). Note that the VVN defects occur bilaterally. (C) Overexpression of VEGFA (1 ng mRNA) induces widespread, bilateral ectopic expression of apelin (asterisks) in the ventral belly (compare with H, right panel). (D) Co-injection of VEGFA and apelin mRNA (0.5 ng each) results in VVN hyperplasia (asterisk) and premature outgrowth of ISVs (arrowheads). (E) Double-knockdown of VEGFA and apelin results in vascular defects comparable to panel A. (F) Apelin mRNA (1 ng) fails to rescue vascular development in VEGFA-MO (5 ng) injected embryos. The resulting embryos lack ISVs (arrowheads), have PCV defects (arrows) and display a hyperplastic VVN (asterisk). (G) VEGFA mRNA (1 ng) fails to rescue the ISV defects in apelin-MO (5 ng) injected embryos. Embryos lack ISVs (arrowhead) and display bilateral VVN hyperplasia (asterisk). (H) Injection of β-gal mRNA (1.25 ng) has no effect on vascular development and apelin expression. Note the lack of apelin expression (asterisk) in the ventral belly. |
|
|
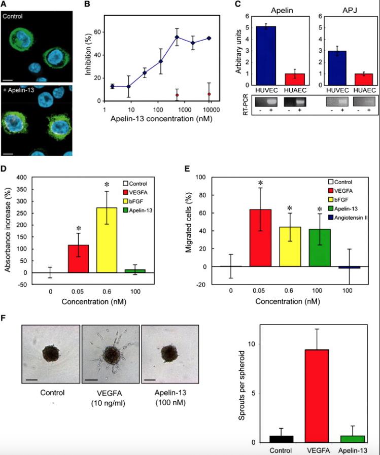
Fig. 5. Apelin-13 activates signaling of Xenopus APJ and promotes chemotaxis of primary human endothelial cells. (A) Induction of Xenopus APJ internalization by apelin-13. Confocal images of DAPI (blue) stained CHO cells expressing Xenopus APJ-EGFP (green) before (control) and 30 min after addition of 100 nM apelin-13 are shown. Scale bar, 10 μm. (B) Activation of Xenopus APJ signaling by apelin-13. Doseâresponse curves of the inhibition of cAMP production in CHO-APJ (blue) and the parental CHO (red) cell line in the presence of 0.2 mM IBMX and 1 μM forskolin are shown. The inhibition of cAMP production is indicated as the percentage of inhibition against maximum cAMP production by cells without apelin treatment. The values represent mean (± S.D.) of triplicate assays. (C) Comparison of the apelin and APJ expression levels in primary endothelial cells analyzed by quantitative real-time PCR (upper panel) and RT-PCR (lower panel). Upper panel: The expression levels are expressed as arbitrary units normalized to GAPDH, and are the mean (± S.D.) of triplicates. Lower panel: RT-PCR analysis was performed in presence (+) or absence (â) of reverse transcriptase. (D) Cell proliferation assays performed with HUVECs in presence of different factors. The cells were incubated for 72 h with the indicated polypeptides. Cell proliferation was measured using a MTS-based colorimetric assay. The obtained proliferative responses are represented as percentage of increase of absorbance against control cells. The results are shown as the mean (± S.D.) of 6 biological replicates. *P-value < 0.01 vs. control by one-way ANOVA. (E) Induction of chemotaxis in HUVECs by apelin-13. Chemotactic responses are indicated as the increase in percentage of cells migrating towards the chemokine gradient against control cells without treatment. *P-value < 0.001 vs. control by one-way ANOVA. (F) Endothelial spheroid vessel outgrowth after VEGFA and apelin treatment. Collagen-embedded HUVEC spheroids were incubated with VEGFA (10 ng/ml; 0.5 nM) or apelin-13 (100 nM) for 48 h. The number of sprouts from at least 14 spheroids was quantified and is given as mean ± S.D. Scale bars, 100 μm. |
|
|
Fig. 6. Model depicting the relationship of apelin and VEGFA signaling during angiogenesis of ISVs in Xenopus. The PCV and three somites (S) are shown in lateral view with anterior to the left and dorsal to the top. (A) Prior to the initiation of ISV growth, all somites along the anterioposterior axis express VEGFA. Furthermore, the PCV expresses VEGFRs and APJ and, thus, is competent to respond to VEGFA and apelin, respectively. Paracrine VEGFA signaling primes the PCV for angiogenic sprouting. (B) Apelin expression in dermatomal cell populations flanking the 1st intersomitic space has been initiated and precedes sprouting of the first ISV. (C) Paracrine apelin signaling has triggered sprouting of the ISV. Dermatomal apelin expression spreads dorsally ahead of the ISV growth. Furthermore, apelin expression in the dermatome flanking the 2nd intersomitic space has been initiated. (D) ISV endothelia at the leading edge start to express apelin. Apelin signaling acts now in an autocrine manner to sustain endothelial cell migration. Angiogenic growth of the second ISV is initiated and apelin expression is induced in the dermatome flanking the neighboring, more posterior intersomitic space. |
|
|
Supplementary Figure 1. Sequence, alignment, and phylogenetic analysis of Xenopus apelin with selected vertebrate apelin proteins. (A) Nucleotide sequence and the deduced amino acid sequence of the Xenopus apelin-a. The deduced amino acid sequence of the open reading frame is indicated below the nucleotide sequence. The position of the apelin-MO, which targets both apelin-a and apelinb, is shown. (B) Amino acid sequence alignment of the human, bovine, rat, mouse, and Xenopus apelin proteins. The amino acid sequences were aligned using the Clustal W method. Invariant amino acid residues are shaded. The signal sequence cleavage site is indicated with an arrow. Arrowheads mark putative cleavage sites for the proteolytic processing of proapelin into its different bioactive peptides: apelin-36, -17 and -13. The Xenopus apelin proteins share overall amino acid identities of 52-55% with their mammalian counterparts. Note that apelin-13 (shaded black) is conserved throughout all species shown. (C) Phylogenetic analysis of vertebrate apelin proteins. The scale bar measures the distance between the sequences. Units indicate the nucleotide substitution events. The GenBank accession numbers are as follows: bovine apelin, NM_174503; human apelin, NM_017413; mouse apelin, NM_013912; rat apelin, NM_031612; Xenopus apelin-a, DQ471852. |
|
|
Supplementary Figure 2. Sequence, alignment, and phylogenetic analysis of Xenopus APJ with selected vertebrate APJ proteins. (A) Nucleotide sequence and the deduced amino acid sequence of the Xenopus APJb. The deduced amino acid sequence of the open reading frame is indicated below the nucleotide sequence. The predicted seven transmembrane domains are indicated in red. The two conserved putative N-glycosylation sites are underlined in blue. The position of the APJ-MO, which targets APJa and APJb, is shown. (B) Amino acid alignment sequence of the Xenopus APJ proteins. Invariant amino acids are shaded. The arrowhead marks the starting point, where the Xenopus APJ proteins differ in their C-terminal sequences from the published Xenopus Msr sequence (Devic et al., 1996). (C) Phylogenetic analysis of vertebrate APJ protein. The scale bar measures the distance between the sequences. Units indicate the nucleotide substitution events. The Xenopus APJ proteins share 44-45% amino acid identity with their mammalian APJ counterparts but less than 30% identity with AT1R The GenBank accession numbers of the used genes are as follows: human APJ, NM_005161; mouse APJ, NM_011784; rat APJ, NM_031349; Xenopus APJa, DQ473441; Xenopus APJb, DQ473442; Xenopus AT1R, BC059993. |
|
|
Supplementary Figure 3. Expression of apelin during Xenopus embryogenesis. The expression patterns of apelin during Xenopus embryogenesis were determined by whole mount in situ hybridization. The embryos are shown as frontal (A), dorsal (B), lateral (C-L) and ventral (M, N) views. Sections were cut either transversally (O, Oâ, P, Pâ) or horizontally (Q, Qâ). The planes of section are shown in panels D and F. The embryonic stages are indicated. The embryos shown in panels K and L were cleared to improve visualization of apelin staining. Scale bars, 400 µm (A-J, M, N), 200 µm (K, L), and 100 µm (O-Q). (A, B) After neural tube closure, apelin expression is detected in the head mesenchyme (arrowheads) and the dorsal neural tube (arrow). (C ) At stage 24, apelin expression is detected in the mesoderm component of the visceral arches (arrowheads). (D) By stage 28, apelin expression is prominently detected in the head mesenchyme (arrowhead), intermediate mesoderm (arrow), and the visceral arches (asterisk). (E-G) Between stages 32 and 37/38, apelin expression is primarily associated with intersomitic vein angiogenesis (arrowheads). Note expression in the optic stalk region (arrow). (H-J) Apelin expression from stage 39 to 45 is no longer associated with intersomitic vein formation, but found in specific areas of the head, trunk, abdomen, and tail, where blood vessels are forming by angiogenesis. (K, L) Close-up view of the areas outlined in H and I, respectively. Apelin expression is present in distinct patches of cells of the trunk and tail, where new capillaries are forming. (M, N) Ventral views of the abdomen of stage 42 and 45 tadpoles, where apelin expression is found in patches (arrowhead) along the developing intestinal tract. (O , O â ) Transverse section (with close-up view) through the head of a stage 28 embryo demonstrating apelin expression in the head mesenchyme (arrow). (P, Pâ) Transverse section (with close-up view) through the trunk of a stage 28 embryo, where apelin expression is found in the intermediate mesoderm (arrow) adjacent to the developing posterior cardinal vein (asterisk). (Q, Qâ) Horizontal section (with close-up view) through the visceral arches of a stage 35/36 embryo. Apelin expression is found in distinct cell populations of the visceral arch mesenchyme. |
|
|
Supplementary Figure 4. Comparison of apelin and APJ expression during early mouse embryogenesis. The expression patterns of apelin and APJ during mouse embryogenesis were determined by whole mount in situ hybridization. The embryos are shown in lateral (A-F) and dorsal view (G). The limb buds are shown in dorsal view (H, I). The embryonic stages are indicated. (A) Apelin expression is present in the yolk sac (arrow) and more weakly in the posterior trunk region (arrowhead) of the embryo. (B) Apelin transcripts are detected in somites (arrow), intersomitic vessels (arrowhead), and the region of prospective branchial arches IV-VI (asterisk). (C) Apelin transcripts are detected widely in selected areas of ongoing vascular development. (D) APJ expression is seen in the mesoderm including the developing somites (arrow). (E, F) Prominent expression of APJ in all developing vascular beds. (G ) Dorsal view of the posterior trunk region. Apelin expression is detectable in the dorsal neural tube and in newly forming intersomitic vessels. (H) Apelin expression is restricted to newly forming capillaries in the periphery of the limb bud. (I) APJ expression is broadly expressed in the developing limb bud vasculature. |
|
|
Supplementary Figure 5. Inhibition of APJ, apelin, and VEGFA translation in vitro by antisense morpholinos. Plasmids (400 ng) encoding the ORF plus the 5â UTR (plasmids APJ-(5â)-UTR, plasmid Apelin-(5â)-UTR), the ORF alone (plasmids APJ-ORF, Apelin-ORF, VEGFA-ORF), or the ORF containing a mutated MO target sequence (VEGFA-MIS) were used as templates in cell-free coupled transcriptiontranslation reactions. Morpholinos (MO) were tested for inhibition of translation at the doses indicated. Cell-free transcriptionâtranslation reactions were performed in the presence of [35S]methionine and analyzed by SDSâPAGE/autoradiography. Arrowheads indicate the migration position of the anticipated translation products. Note that in all cases tested the mispaired MOs do not interfere with protein synthesis and translation from plasmids lacking the MO target sequence is not affected. (A) Dose-response analysis of inhibition of APJ translation by APJ-MO. (B) Dose-response analysis of inhibition of apelin translation by apelin-MO. (C) Dose-response analysis of inhibition of VEGFA translation by VEGFA-MO. |
|
|
Supplementary Figure 6. Molecular phenotypes of apelin-MO knockdown embryos. Apelin-MO oligonucleotides (5 ng) and the lineage tracer nuclear Ãgalactosidase mRNA (0.25 ng) were co-injected into single blastomeres of twocell-stage embryos. Injected embryos were raised to stages 33/34 (A), 35/36 (B), 37/38 (D-F) and 40 (C), fixed, and processed for Ã-galactosidase activity. Expression of various marker genes was visualized by whole-mount in situ hybridization. Embryos with control and injected sides, respectively, are shown accompanied by enlargements to visualize the developing intersomitic veins. Scale bars: 400 µm for whole embryo views, 200 µm for close-up view. (A, B) Impaired development of intersomitic veins (arrowheads) in apelin-MO injected embryos is demonstrated by staining for Erg (A) and APJ (B). Note that the vitelline vein network (asterisk) is unaffected. (C) The trunk vasculature is disorganized in older stage 40 embryos as visualized by staining for Pecam1 expression. Missing intersomitic veins are indicated (arrowheads). (D ) Expression of apelin in the dermatome is not affected in apelin-MO injected embryos. This suggests that apelin signaling is not necessary to maintain apelin expression. (E) Erythropoiesis proceeds unaffected in apelin-MO injected embryos as visualized by α-globin expression. Moreover, the dispersal of the erythrocytes from the ventral blood islands is unaffected indicating that the primary vascular plexus has formed normally. (F) Pronephric duct development (arrow) is unaffected in apelin-MO injected embryos as demonstrated by Gata3 expression. |
|
|
Supplementary Figure 7. Sequence of Xenopus VEGFAb168 and alignment with human VEGFA. (A) Nucleotide and deduced amino acid sequence of Xenopus VEGFAb168. The deduced amino acid sequence of the open reading frame is indicated below the nucleotide sequence. The position of the VEGFA-MO, which targets VEGFAa and VEGFAb transcripts, is shown. (B) Alignment of the deduced amino acid sequences of human and Xenopus VEGFA, transcript variants 4. The human VEGFA transcript variant 4 lacks an alternate in-frame exon, compared to variant 1 encoding the longest isoform a (also referred to VEGFA206). The resulting protein (isoform d, also referred to as VEGFA165) is shorter than isoform a. Invariant amino acids are highlighted in blue. The signal sequence cleavage site is indicated with an arrow. The two pseudoallelic Xenopus VEGF proteins share 96.9% amino acid identity. The GenBank accession numbers are as follows: human VEGFA165, NM_001025368; Xenopus VEGFAa170, AF008594; Xenopus VEGFAb168, DQ481238. |
