Click here to close
Hello! We notice that you are using Internet Explorer, which is not supported by Xenbase and may cause the site to display incorrectly.
We suggest using a current version of Chrome,
FireFox, or Safari.
J Cell Biol
2007 Nov 19;1794:611-7. doi: 10.1083/jcb.200708044.
Show Gene links
Show Anatomy links
Cdk1 phosphorylation of BubR1 controls spindle checkpoint arrest and Plk1-mediated formation of the 3F3/2 epitope.
Wong OK, Fang G.
???displayArticle.abstract???
Accurate chromosome segregation is controlled by the spindle checkpoint, which senses kinetochore- microtubule attachments and tension across sister kinetochores. An important step in the tension-signaling pathway involves the phosphorylation of an unknown protein by polo-like kinase 1/Xenopus laevis polo-like kinase 1 (Plx1) on kinetochores lacking tension to generate the 3F3/2 phosphoepitope. We report here that the checkpoint protein BubR1 interacts with Plx1 and that phosphorylation of BubR1 by Plx1 generates the 3F3/2 epitope. Formation of the BubR1 3F3/2 epitope by Plx1 requires a prior phosphorylation of BubR1 on Thr 605 by cyclin-dependant kinase 1 (Cdk1). This priming phosphorylation of BubR1 by Cdk1 is required for checkpoint-mediated mitotic arrest and for recruitment of Plx1 and the checkpoint protein Mad2 to unattached kinetochores. Biochemically, formation of the 3F3/2 phosphoepitope by Cdk1 and Plx1 greatly enhances the kinase activity of BubR1. Thus, Cdk1-mediated phosphorylation of BubR1 controls checkpoint arrest and promotes the formation of the kinetochore 3F3/2 epitope.
Figure 1. Cdk1- and Plx1-mediated phosphorylation of BubR1 generated the 3F3/2 epitope. (A) BubR1 was immunoprecipitated (IP) from either checkpoint extracts (lanes 1 and 2) or CSF extracts (lanes 3 and 4) and treated with (lanes 1 and 4) or without (lanes 2 and 3) λ-phosphatase. Control immunoprecipitation was performed in CSF extracts using nonspecific rabbit IgG (lane 5). Samples were assayed by SDS-PAGE, and identical regions of the duplicated blots were analyzed by anti-3F3/2 and -BubR1 antibodies. (B) Immunoprecipitates of control or BubR1 antibodies from CSF extracts were analyzed by Western blotting with anti-Plx1 and -BubR1 antibodies. (C and D) Chromosomes purified from checkpoint extracts were dephosphorylated by λ-phosphatase, treated with NEM, and subsequently rephosphorylated (ReP) by incubation with ATP alone or ATP plus Plx1 and/or Cdk1/cyclin B. Phosphorylated chromosomes were stained for the indicated antigens (C), and mean fluorescence intensities of kinetochore 3F3/2 signals (n = 20 kinetochores) were quantified and normalized to the corresponding value derived from samples rephosphorylated by both Plx1 and Cdk1/cyclin B (D). Error bars represent SEM. Bar, 5 μm. (E) Recombinant GST-BubR1 and GST-BubR1-T605A were first incubated at 25°C for 75 min, with or without Cdk1/cyclin B, in the presence of 0.2 mM of unlabeled ATP. Samples were then split equally and incubated for 40 min in the presence of purvalanol A with γ-[32P]ATP alone (middle) or γ-[32P]ATP plus Plx1 (top). The amounts of recombinant GST-BubR1 and GST-BubR1-T605A from duplicated samples were shown by Coomassie blue (CB) staining. The amount of 32P incorporated in the top panel was quantified and plotted. Compared with BubR1, more BubR1-T605A was used in the reaction, which explains more efficient phosphorylation of BubR1-T605A by Plx1 in the absence of Cdk1. (F and G) 1 μg each of recombinant GST-BubR1, GST-BubR1-T605A, and GST-BubR1 kinase-dead mutant (KD; K788R) were incubated with the indicated kinases in the presence of 0.2 mM ATP for 2 h, and then subjected to SDS-PAGE followed by Western blotting with the 3F3/2 antibody. (H) 3 μg each of recombinant GST-BubR1, GST-BubR1-T605A, GST-BubR1-T605E, and GST control were incubated with 140 μl CSF extracts for 20 min, immunoprecipitated with an anti-GST antibody, and then subjected to Western blotting for the associated Plx1. (I and J) Chromosomes purified from checkpoint extracts that had undergone immunodepletion (ID) and addback (AB) of equal amounts of the indicated proteins were dephosphorylated (De-P) by λ-phosphatase, treated with NEM, and subsequently rephosphorylated by Plx1 and Cdk1/cyclin B. Phosphorylated chromosomes were stained for indicated antigens (I), and mean fluorescence intensities of kinetochore 3F3/2 (red) and BubR1 (green; n = 20 kinetochores) were quantified and normalized to the corresponding value derived from mock-depleted extracts (J). Error bars represent SEM. Bar, 5 μm.
Figure 2. Thr 605 in BubR1 is required for spindle checkpoint arrest. (A) CSF extracts were mock depleted (lane 5) or depleted (lanes 1–4) of BubR1. Recombinant GST-tagged BubR1 (lane 2), BubR1-T605A (lane 3), or BubR1-T605E (lane 4) was added to the depleted extracts. Different amounts of extracts were loaded to determine the depletion efficiency. (B and C) CSF extracts that had undergone immunodepletion and addback of the indicated proteins were incubated with sperm chromosomes and nocodazole to activate the spindle checkpoint, followed by incubation with (top) or without (bottom) calcium. At the indicated times, an aliquot of extracts was assayed for the Cdk1 kinase activity using histone H1 as a substrate. The kinase activity was quantified and plotted (C) upon normalization to the value at time 0 for the corresponding samples. C shows mock-depleted extracts (star), BubR1-depleted extracts (square), BubR1-depleted extracts with addback of GST-BubR1 (filled circle), GST-BubR1-T605A (open circle), and GST-BubR1-T605E (triangle). (D and E) Inhibition of APC-Cdc20–mediated ubiquitination by equal amounts of recombinant GST-BubR1 and GST-BubR1-T605A was assayed using in vitro translated 35S-securin substrate, as described previously (Fang, 2002). The amount of securin remaining was quantified and plotted (E) upon normalization to the value at time 0 for the corresponding samples. E shows interphase APC (iAPC; square), iAPC + Cdc20 (filled circle), iAPC + Cdc20 + BubR1 (triangle), and iAPC + Cdc20 + BubR1-T605A (open circle).
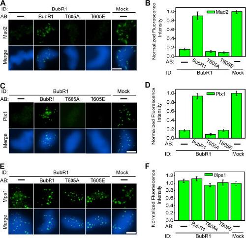
Figure 3. Thr 605 in BubR1 is required for the recruitment of Plx1 and Mad2 to kinetochores. Chromosomes were purified onto coverslips from checkpoint extracts that had undergone immunodepletion and addback of the indicated proteins, as prepared in Fig. 2 A. Purified chromosomes were stained in green for Mad2 (A), Plx1 (C), and Mps1 (E). DNA was stained in blue. Mean fluorescence intensities of Mad2 (B), Plx1 (D), and Mps1 (F) were quantified from 20 kinetochores in different fields and plotted upon normalization to the corresponding values derived from mock-depleted extracts. Error bars represent SEM. Bars, 5 μm.
Figure 4. Activation of the BubR1 kinase by Plx1 and Cdk1 is dependent on Thr 605. (A) BubR1 autophosphorylation was assayed as diagramed. Recombinant GST-BubR1 was prephosphorylated (Pre-P) in 0.2 mM of unlabeled ATP in the presence (sample 2) or absence (sample 1) of Plx1 and Cdk1/cyclin B. Plx1 was then removed by anti-Plx1 antibody beads, and prephosphorylated BubR1 was assayed for its autophosphorylation activity in the presence of γ-[32P]ATP and purvalanol A. In a parallel control (sample 3), recombinant GST, not BubR1, was used in the prephosphorylation reaction, and thereafter an aliquot of unphosphorylated GST-BubR1 protein was added before the autophosphorylation reaction. (B) 550 ng each of wild-type BubR1 and kinase-dead mutant was assayed for autophosphorylation after being prephosphorylated by Cdk1 and Plx1 as described in A. (C and D) 550 ng each of recombinant GST-BubR1 (lanes 1–4), GST-BubR1-T605A (lanes 8–11), and GST (lanes 5–7 and 12–14) was prephosphorylated by either Cdk1/cyclin B (lanes 2, 5, 9, and 12) or Plx1 (lanes 3, 6, 10, and 13), or by both kinases (lanes 4, 7, 11, and 14). The autophosphorylation assay was then performed as described in A. In control GST samples (lanes 5–7 and 12–14), unphosphorylated BubR1 (lanes 5–7) or BubR1-T605A (lanes 12–14) were added after the prephosphorylation step but before the autophosphorylation reaction. The extent of autophosphorylation was quantified by measuring the amount of 32P incorporated in BubR1 (D).
Ahonen,
Polo-like kinase 1 creates the tension-sensing 3F3/2 phosphoepitope and modulates the association of spindle-checkpoint proteins at kinetochores.
2005, Pubmed,
Xenbase
Ahonen,
Polo-like kinase 1 creates the tension-sensing 3F3/2 phosphoepitope and modulates the association of spindle-checkpoint proteins at kinetochores.
2005,
Pubmed
,
Xenbase Barr,
Polo-like kinases and the orchestration of cell division.
2004,
Pubmed Campbell,
Microinjection of mitotic cells with the 3F3/2 anti-phosphoepitope antibody delays the onset of anaphase.
1995,
Pubmed Chan,
Human BUBR1 is a mitotic checkpoint kinase that monitors CENP-E functions at kinetochores and binds the cyclosome/APC.
1999,
Pubmed Chen,
BubR1 is essential for kinetochore localization of other spindle checkpoint proteins and its phosphorylation requires Mad1.
2002,
Pubmed
,
Xenbase Cyert,
Monoclonal antibodies specific for thiophosphorylated proteins recognize Xenopus MPF.
1988,
Pubmed
,
Xenbase Descombes,
The polo-like kinase Plx1 is required for M phase exit and destruction of mitotic regulators in Xenopus egg extracts.
1998,
Pubmed
,
Xenbase Ditchfield,
Aurora B couples chromosome alignment with anaphase by targeting BubR1, Mad2, and Cenp-E to kinetochores.
2003,
Pubmed Draviam,
A functional genomic screen identifies a role for TAO1 kinase in spindle-checkpoint signalling.
2007,
Pubmed Fang,
Checkpoint protein BubR1 acts synergistically with Mad2 to inhibit anaphase-promoting complex.
2002,
Pubmed Gorbsky,
Differential expression of a phosphoepitope at the kinetochores of moving chromosomes.
1993,
Pubmed Gray,
Exploiting chemical libraries, structure, and genomics in the search for kinase inhibitors.
1998,
Pubmed Lampson,
The human mitotic checkpoint protein BubR1 regulates chromosome-spindle attachments.
2005,
Pubmed Lénárt,
The small-molecule inhibitor BI 2536 reveals novel insights into mitotic roles of polo-like kinase 1.
2007,
Pubmed Mao,
Activating and silencing the mitotic checkpoint through CENP-E-dependent activation/inactivation of BubR1.
2003,
Pubmed
,
Xenbase Matsumura,
Polo-like kinase 1 facilitates chromosome alignment during prometaphase through BubR1.
2007,
Pubmed Minshull,
A MAP kinase-dependent spindle assembly checkpoint in Xenopus egg extracts.
1994,
Pubmed
,
Xenbase Morrow,
Bub1 and aurora B cooperate to maintain BubR1-mediated inhibition of APC/CCdc20.
2005,
Pubmed Murray,
Recycling the cell cycle: cyclins revisited.
2004,
Pubmed Nicklas,
Kinetochore chemistry is sensitive to tension and may link mitotic forces to a cell cycle checkpoint.
1995,
Pubmed Nicklas,
Tension-sensitive kinetochore phosphorylation in vitro.
1998,
Pubmed Sudakin,
Checkpoint inhibition of the APC/C in HeLa cells is mediated by a complex of BUBR1, BUB3, CDC20, and MAD2.
2001,
Pubmed Sumara,
Roles of polo-like kinase 1 in the assembly of functional mitotic spindles.
2004,
Pubmed Tang,
Mad2-Independent inhibition of APCCdc20 by the mitotic checkpoint protein BubR1.
2001,
Pubmed
,
Xenbase van Vugt,
Getting in and out of mitosis with Polo-like kinase-1.
2005,
Pubmed van Vugt,
Polo-like kinase-1 is required for bipolar spindle formation but is dispensable for anaphase promoting complex/Cdc20 activation and initiation of cytokinesis.
2004,
Pubmed Wong,
Loading of the 3F3/2 antigen onto kinetochores is dependent on the ordered assembly of the spindle checkpoint proteins.
2006,
Pubmed
,
Xenbase Wong,
Plx1 is the 3F3/2 kinase responsible for targeting spindle checkpoint proteins to kinetochores.
2005,
Pubmed
,
Xenbase