Click here to close
Hello! We notice that you are using Internet Explorer, which is not supported by Xenbase and may cause the site to display incorrectly.
We suggest using a current version of Chrome,
FireFox, or Safari.
Proc Natl Acad Sci U S A
2008 Jan 08;1051:210-5. doi: 10.1073/pnas.0707277105.
Show Gene links
Show Anatomy links
Mechanism of activation of the Formin protein Daam1.
Liu W, Sato A, Khadka D, Bharti R, Diaz H, Runnels LW, Habas R.
???displayArticle.abstract???
The Formin proteins are central players in mediating cytoskeletal reorganization and are epistatically positioned in a pathway downstream of Rho activation. These proteins exist in the cytoplasm in an autoinhibited state, which is mediated by intramolecular interactions between the amino-terminal GTPase binding domain (GBD) that encompasses the diaphanous inhibitory domain (DID) and the carboxyl-terminal diaphanous autoregulatory domain (DAD). It has been proposed that the binding of Rho within the GBD releases this molecule from autoinhibition by disrupting the DID/DAD interactions. Here we report that Daam1 is not significantly activated by Rho binding but rather by its interaction with Dishevelled (Dvl). Removal of the DAD domain disrupts interactions between Dvl and Daam1, and the binding of Dvl to Daam1 disrupts the interaction between the GBD and DAD that mediates Daam1 autoinhibition. Mutations within or removal of the DAD converts Daam1 into an active protein that can induce Rho activation. We further demonstrate that Dvl synergizes with Daam1 to regulate gastrulation during Xenopus embryogenesis and that expression of activated Daam1 can rescue impaired convergent extension movements resulting from deregulated noncanonical Wnt signaling. Our studies together define the importance of a carboxyl-terminal binding partner, Dvl, that leads to the activation of Daam1.
Fig. 1. Autoinhibition of Daam1 is mediated by interactions between its amino-terminal and carboxyl-terminal regions. (A) GST pull-down assays reveal that T-Daam binds to the PDZ domain of Dvl and to N-Daam. Precipitated T-Daam was detected with Western blotting, and input of GST proteins was visualized by using Coomassie staining. (BâD) Coimmunoprecipitation assays. Plasmids encoding tagged Daam1 fragments were cotransfected into HEK293T cells, and cell lysates were immunoprecipitated (IP) with indicated Abs. Precipitates were then immunoblotted with indicated Abs. (B) N-Daam interacts with T-Daam. (C) N-Daam interacts with C-Daam, but this interaction is reduced with C-DaamδDAD, which lacks the DAD. (D) Mutations within the DAD in the context of C-Daam reduces interaction with N-Daam.
Fig. 2. Dishevelled binds to the DAD of Daam1 and activates Daam1. (A) Coimmunoprecipitation assays reveal that Dvl binds to C-Daam but that its binding to C-DaamδDAD is impaired. Plasmids encoding tagged Daam1 fragments were cotransfected into HEK293T cells, and cell lysates were immunoprecipitated (IP) with and immunoblotted with indicated Abs. (B) GST pull-down assays reveal that the PDZ domain of Dvl binds to C-Daam but that its binding to C-DaamδDAD is reduced. (C) Single mutations within the DAD reduce whereas double mutations strongly impair interactions between Dvl and Daam1. (D) Dvl disrupts interactions between N-Daam and C-Daam. Increasing doses of Dvl were cotransfected with N-Daam and C-Daam into HEK293T cells, cell lysates were immunoprecipitated (IP) with indicated Abs, and precipitates were then immunoblotted with indicated Abs. (E) GST pull-down assays show that Daam1 binds to Rho-GTP with a higher preference over Rho-GDP but that the binding of Daam1 to Rho-GTP is amplified in the presence of Dvl. (F) Expression of Daam1 does not induce Rho activation in lysates from HEK293T cells, but C-Daam does. Removal of the DAD (DaamδDAD) or mutations within the DAD of Daam1 induces Rho activation to levels similar to DaamδDAD, and mutation within the FH2 domain of Daam1 that abolished the ability of Daam1 to induce stress fibers does not impair Rho activation.
Fig. 3. Removal or mutations of the DAD activates Daam1. Expression of GFP-Daam1 does not induce stress fiber formation in serum-starved NIH 3T3 cells or disrupt stress fibers found in NIH 3T3 cells cultured in the presence of serum. GFP-DaamΔDAD, GFP-Daam A2, and GFP-Daam A12 constructs induce morphological changes characterized by numerous protrusions and collapsed stress fibers in NIH 3T3 cells. GFP-C-Daam induces the formation of stress fibers in NIH 3T3 cells, and a mutation within the FH2 domain of C-Daam abolishes the ability of C-Daam to induce stress fibers.
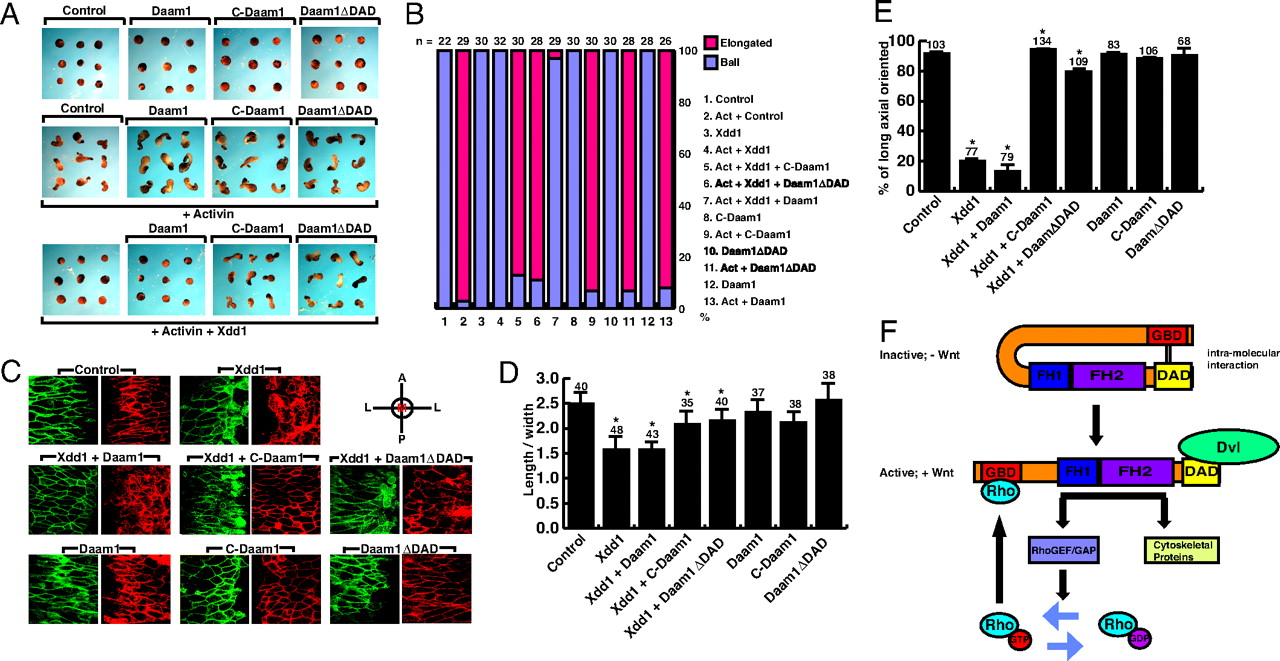
Fig. 4. Dishevelled activates Daam1, leading to gastrulation defects, and activated Daam1 rescues convergent extension defects. (A) Expression of subthreshold doses of Dsh (100 pg of RNA) or Daam1 (1 ng of RNA) does not interfere with gastrulation, but coinjection of these subthreshold doses of Dsh and Daam1 induces gastrulation defects. Embryos were injected into both dorsal blastomeres, and embryos were scored at stage 35. Embryos with an open blastopore, exposed endodermal tissue, and significantly reduced anteriorâposterior (AP) axis were scored as severe embryos (Middle Left), and embryos with a small open blastopore or delayed blastopore closure and a slightly shortened AP axis or bent body axis were scored as mild. (B) Quantitation of the phenotypes of injected embryos in A. (C) Gastrulation in Xenopus embryos is inhibited by expression of dominant negative Dsh (Xdd1) (1 ng of RNA), dominant negative XWnt11 (DN-Wnt11) (2 ng of RNA), or Daam1 MO (100 ng), but this inhibition is rescued by C-Daam (100 pg of DNA) or DaamδDAD (100 pg of DNA) coinjection but not Daam1 (1 ng of RNA) coinjection. (D) Quantitation of the results of phenotypic analysis in C. In B and D, the number of embryos scored (n) is shown at the top of each bar.
Fig. 5. Activated Daam1 rescues defective cell behavior responsible for impaired convergent extension movements. (A) Extension of activin (Act)-treated animal caps is inhibited by expression of dominant negative Dsh (Xdd1) (1 ng of RNA), but this inhibition is rescued by C-Daam (100 pg of DNA) or DaamδDAD (100 pg of DNA) coinjection but not Daam1 (1 ng of RNA) coinjection in convergent extension assays. (B) Quantitation of the extension of animal cap explants in A; the number of caps scored (n) is shown at the top of each bar. (C) Expression of dominant negative Dishevelled (Xdd1) (1 ng of RNA) impairs polarization, elongation, and mediolateral alignment of dorsal mesodermal cells undergoing convergent extension movements. These induced defects in cell behaviors are rescued by coexpression of Xdd1 with C-Daam (100 pg of DNA) or DaamδDAD (100 pg of DNA) but not Daam1 (1 ng of RNA). Expression of C-Daam, DaamδDAD, or Daam1 does not interfere with cell polarization, elongation, or mediolateral alignment at these injected doses. Orientation of the explants is shown in the upper right: A, anterior; P, posterior; L, lateral; M, midline. (D and E) Quantitation of cell polarization and mediolateral orientation of cells from the studies of C; the numbers of cells examined are shown at the top of each bar. *, statistically significant value (P < 0.005). (F) A model for how Daam1 is activated. Daam1 exists in the cytoplasm as an autoinhibited protein via intramolecular interactions between the GBD and the DAD. Wnt stimulation induces a complex formation between Dvl and Daam1, and Dvl binds to the DAD, disrupting interactions between the amino and carboxyl regions of Daam1. The binding of Dvl thus relieves Daam1's autoinhibition, and Daam1 with its downstream effectors triggers Rho activation and cytoskeletal changes to regulate gastrulation.
Fig. 6. Constructs of Daam1 and homodimerization of C-Daam1. (A) Schematic diagram of the Daam1 constructs showing domains, with numbers indicating amino acid positions. (B) C-Daam1 homodimerizes, and this interaction is independent of the DAD.
Fig. 7. Rho activation is required for stress fiber induction by C-Daam1. Daam1ÎDAD can induce Rac activation. (A and B) Quantitation of the results from Fig. 3A. (C) Rho activity is required for stress fiber induction by C-Daam1. Transfected NIH 3T3 cells were transfected with GFP-Daam1, GFP-C-Daam1, or GFP-Daam1DDAD and incubated in the presence of a cell-permeable Rho inhibitor, and stress fiber induction was monitored by phalloidin staining. Note that the Rho inhibitor did not suppress cell protrusions induced by GFP-DaamDDAD. (D) Quantitation of the results of C. (E) Rac assay shows that Dvl2 and DaamDDAD but nor Daam1 or C-Daam1 can induce Rac activation in HEK293T cells.
Fig. 8. C-Daam1 and Daam1δDAD behave as activated form of Daam1 to mediate cell movement independent of gene induction. Embryos injected dorsally with Xdd1 (2 ng) show normal mesendoderm and neural induction but abnormal tissue localization due to gastrulation defects. This phenotype can be rescued by coexpression of C-Daam1 (100 pg of DNA) or Daam1DDAD (100 pg of DNA) coinjection but not Daam1 (1 ng of RNA) coinjection. Arrows indicate open blastopores, and the number of embryos scored is shown in each panel.
Alberts,
Identification of a carboxyl-terminal diaphanous-related formin homology protein autoregulatory domain.
2001, Pubmed
Alberts,
Identification of a carboxyl-terminal diaphanous-related formin homology protein autoregulatory domain.
2001,
Pubmed Ataliotis,
PDGF signalling is required for gastrulation of Xenopus laevis.
1995,
Pubmed
,
Xenbase Capelluto,
The DIX domain targets dishevelled to actin stress fibres and vesicular membranes.
2002,
Pubmed
,
Xenbase Copeland,
Homo-oligomerization is essential for F-actin assembly by the formin family FH2 domain.
2004,
Pubmed Faix,
Staying in shape with formins.
2006,
Pubmed Goode,
Mechanism and function of formins in the control of actin assembly.
2007,
Pubmed Habas,
Activation of Rho and Rac by Wnt/frizzled signaling.
2006,
Pubmed
,
Xenbase Habas,
Coactivation of Rac and Rho by Wnt/Frizzled signaling is required for vertebrate gastrulation.
2003,
Pubmed
,
Xenbase Habas,
Wnt/Frizzled activation of Rho regulates vertebrate gastrulation and requires a novel Formin homology protein Daam1.
2001,
Pubmed
,
Xenbase Harland,
Formation and function of Spemann's organizer.
1997,
Pubmed Higgs,
Formin proteins: a domain-based approach.
2005,
Pubmed Kato,
A component of the ARC/Mediator complex required for TGF beta/Nodal signalling.
2002,
Pubmed
,
Xenbase Keller,
Shaping the vertebrate body plan by polarized embryonic cell movements.
2002,
Pubmed Kida,
Daam1 regulates the endocytosis of EphB during the convergent extension of the zebrafish notochord.
2007,
Pubmed Li,
The mouse Formin mDia1 is a potent actin nucleation factor regulated by autoinhibition.
2003,
Pubmed Li,
Dissecting requirements for auto-inhibition of actin nucleation by the formin, mDia1.
2005,
Pubmed Li,
Dishevelled proteins lead to two signaling pathways. Regulation of LEF-1 and c-Jun N-terminal kinase in mammalian cells.
1999,
Pubmed Marlow,
Zebrafish Rho kinase 2 acts downstream of Wnt11 to mediate cell polarity and effective convergence and extension movements.
2002,
Pubmed
,
Xenbase Mlodzik,
Planar cell polarization: do the same mechanisms regulate Drosophila tissue polarity and vertebrate gastrulation?
2002,
Pubmed Nezami,
Structure of the autoinhibitory switch in formin mDia1.
2006,
Pubmed Nie,
Regulation of Xenopus gastrulation by ErbB signaling.
2007,
Pubmed
,
Xenbase Otomo,
Structural basis of Rho GTPase-mediated activation of the formin mDia1.
2005,
Pubmed Park,
Subcellular localization and signaling properties of dishevelled in developing vertebrate embryos.
2005,
Pubmed
,
Xenbase Rose,
Structural and mechanistic insights into the interaction between Rho and mammalian Dia.
2005,
Pubmed Sato,
Profilin is an effector for Daam1 in non-canonical Wnt signaling and is required for vertebrate gastrulation.
2006,
Pubmed
,
Xenbase Seth,
Autoinhibition regulates cellular localization and actin assembly activity of the diaphanous-related formins FRLalpha and mDia1.
2006,
Pubmed Tahinci,
Distinct functions of Rho and Rac are required for convergent extension during Xenopus gastrulation.
2003,
Pubmed
,
Xenbase Veeman,
A second canon. Functions and mechanisms of beta-catenin-independent Wnt signaling.
2003,
Pubmed Wallar,
The basic region of the diaphanous-autoregulatory domain (DAD) is required for autoregulatory interactions with the diaphanous-related formin inhibitory domain.
2006,
Pubmed Wallingford,
Convergent extension: the molecular control of polarized cell movement during embryonic development.
2002,
Pubmed
,
Xenbase Wallingford,
Dishevelled controls cell polarity during Xenopus gastrulation.
2000,
Pubmed
,
Xenbase Wallingford,
The developmental biology of Dishevelled: an enigmatic protein governing cell fate and cell polarity.
2005,
Pubmed Wallingford,
Xenopus Dishevelled signaling regulates both neural and mesodermal convergent extension: parallel forces elongating the body axis.
2001,
Pubmed
,
Xenbase Wilson,
Cell rearrangement and segmentation in Xenopus: direct observation of cultured explants.
1989,
Pubmed
,
Xenbase Xu,
Crystal structures of a Formin Homology-2 domain reveal a tethered dimer architecture.
2004,
Pubmed Yamanaka,
JNK functions in the non-canonical Wnt pathway to regulate convergent extension movements in vertebrates.
2002,
Pubmed
,
Xenbase