Click here to close
Hello! We notice that you are using Internet Explorer, which is not supported by Xenbase and may cause the site to display incorrectly.
We suggest using a current version of Chrome,
FireFox, or Safari.
???displayArticle.abstract???
We present a miniaturized pull-down method for the detection of protein-protein interactions using standard affinity chromatography reagents. Binding events between different proteins, which are color-coded with quantum dots (QDs), are visualized on single affinity chromatography beads by fluorescence microscopy. The use of QDs for single molecule detection allows the simultaneous analysis of multiple protein-protein binding events and reduces the amount of time and material needed to perform a pull-down experiment.
???displayArticle.pubmedLink???
18446240 ???displayArticle.pmcLink???PMC2329591 ???displayArticle.link???PLoS One ???displayArticle.grants???[+]
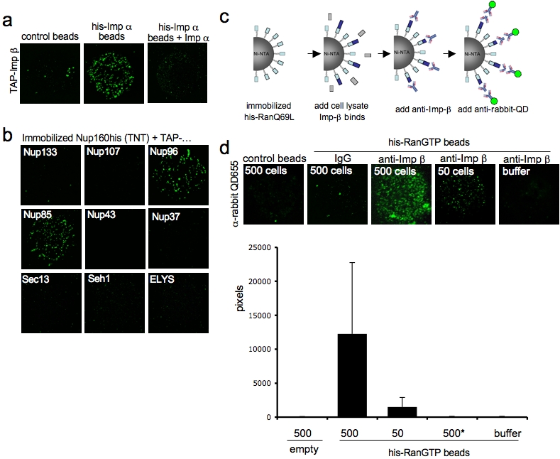
Figure 1. Monitoring protein interactions on a single affinity chromatography bead.(A) 1 µM recombinant his-TAP-tagged Importin β(wt) was immobilized on 5 ul magnetic Ni-NTA beads for 20 min. After the addition of 5 nM CdSe-ZnS core shell QD655 beads were washed and isolated with a magnet. Beads were recovered in 2 ul PBS, mounted on a glass slide and the bead surface was imaged by confocal microscopy. (B) Schematic illustration of the RanGTP (gray) dissociation of Importin β (red) from Importin α (light blue). (c) QD585 cross-linked to NLS peptide (blue), QD705 cross-linked to reverse NLS (SLN) (magenta), streptavidin-coated QD655-TAP-Importin β(wt) (red) and streptavidin-coated QD605-TAP-Importin β(ΔN44) (green) were incubated with his-Importin α coated Ni-NTA beads in the presence of buffer (control), 20 mM NLS or SLN peptides or 10 mM RanQ69L.
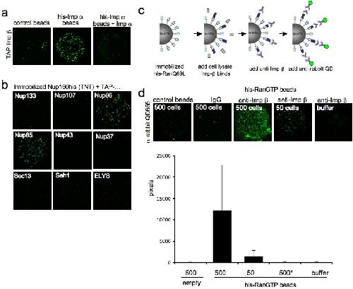
Figure 2. Using SINBAD as pull-down method with increased sensitivity.(A) Approx. 10 Ni-NTA beads were incubated with reticulocyte lysates containing his-Importin α or his- Importin α together with in vitro translated TAP-Importin β(wt) in the presence or absence of excess Importin α. QD655 were added, beads were isolated and imaged. (B) his-Nup160 was translated in reticulocyte lysates and incubated with equal volume (2 ul) of in vitro translated Nup133-TAP, Nup107-TAP, Nup96-TAP, Nup85-TAP, Nup43-TAP, Nup37-TAP, Seh1-TAP, Sec13-TAP and ELYS-TAP for 30 min. Approx. 5 Ni-NTA beads were added together with streptavidin-coated QDs655 and imaged by confocal microscopy on the bead surface. (C) Schematic illustration of SINBAD for the pull-down of endogenous proteins. (D) Hypotonic cell lysates corresponding to 500 or 50 cells were incubated with Ni-NTA beads coated with his-RanQ69L. Bound endogenous Importin β was visualized as described in (C). (E) Random 10 µm2 areas were imaged and fluorescence intensity at 655 nm was plotted. n = 20.
Figure 3. SINBAD for the detection of protein-DNA interactions.(A) his-TRF2 was immobilized on Ni-NTA beads and incubated with hybridized 5′-biotinylated DNA oligos containing three repeats of TTAGGG (red), a mutant TTACGG or ssTTAGG as indicated. Bound DNA was visualized with streptavidin-coated QDs655. (B) <10 his-TRF2 Ni-NTA beads bound to wild-type telomere sequence were incubated with increasing concentrations of competitor DNA oligos. Fluorescence intensity of QD655 was determined from confocal images and plotted.
Anderson,
Nuclear envelope formation by chromatin-mediated reorganization of the endoplasmic reticulum.
2007, Pubmed,
Xenbase
Anderson,
Nuclear envelope formation by chromatin-mediated reorganization of the endoplasmic reticulum.
2007,
Pubmed
,
Xenbase Bischoff,
RanBP1 is crucial for the release of RanGTP from importin beta-related nuclear transport factors.
1997,
Pubmed Burbulis,
Quantifying small numbers of antibodies with a 'near-universal' protein-DNA chimera.
2007,
Pubmed D'Angelo,
Nuclear pores form de novo from both sides of the nuclear envelope.
2006,
Pubmed
,
Xenbase Franz,
MEL-28/ELYS is required for the recruitment of nucleoporins to chromatin and postmitotic nuclear pore complex assembly.
2007,
Pubmed
,
Xenbase Georganopoulou,
Nanoparticle-based detection in cerebral spinal fluid of a soluble pathogenic biomarker for Alzheimer's disease.
2005,
Pubmed Görlich,
Transport between the cell nucleus and the cytoplasm.
1999,
Pubmed Görlich,
Identification of different roles for RanGDP and RanGTP in nuclear protein import.
1996,
Pubmed
,
Xenbase Görlich,
Nuclear protein import.
1997,
Pubmed Hetzer,
Pushing the envelope: structure, function, and dynamics of the nuclear periphery.
2005,
Pubmed Lutzmann,
Modular self-assembly of a Y-shaped multiprotein complex from seven nucleoporins.
2002,
Pubmed Michalet,
Quantum dots for live cells, in vivo imaging, and diagnostics.
2005,
Pubmed Oh,
A fluorophore-based bio-barcode amplification assay for proteins.
2006,
Pubmed Patel,
Discovering novel interactions at the nuclear pore complex using bead halo: a rapid method for detecting molecular interactions of high and low affinity at equilibrium.
2008,
Pubmed Patolsky,
Nanowire-based biosensors.
2006,
Pubmed Stansel,
T-loop assembly in vitro involves binding of TRF2 near the 3' telomeric overhang.
2001,
Pubmed Walther,
The conserved Nup107-160 complex is critical for nuclear pore complex assembly.
2003,
Pubmed
,
Xenbase Weis,
Regulating access to the genome: nucleocytoplasmic transport throughout the cell cycle.
2003,
Pubmed Wente,
Gatekeepers of the nucleus.
2000,
Pubmed Zhang,
Homogenous rapid detection of nucleic acids using two-color quantum dots.
2006,
Pubmed